教育学是各地教师招聘考试中非常重要的一部分
相应的内容也比较多
同学们在复习的时候总是很头疼
今天给大家整理了教育学必考知识点
并且通过表格的形式汇总
相信能让大家更加清晰的去记忆
必备考点1:教育的起源

必备考点2:教育的功能

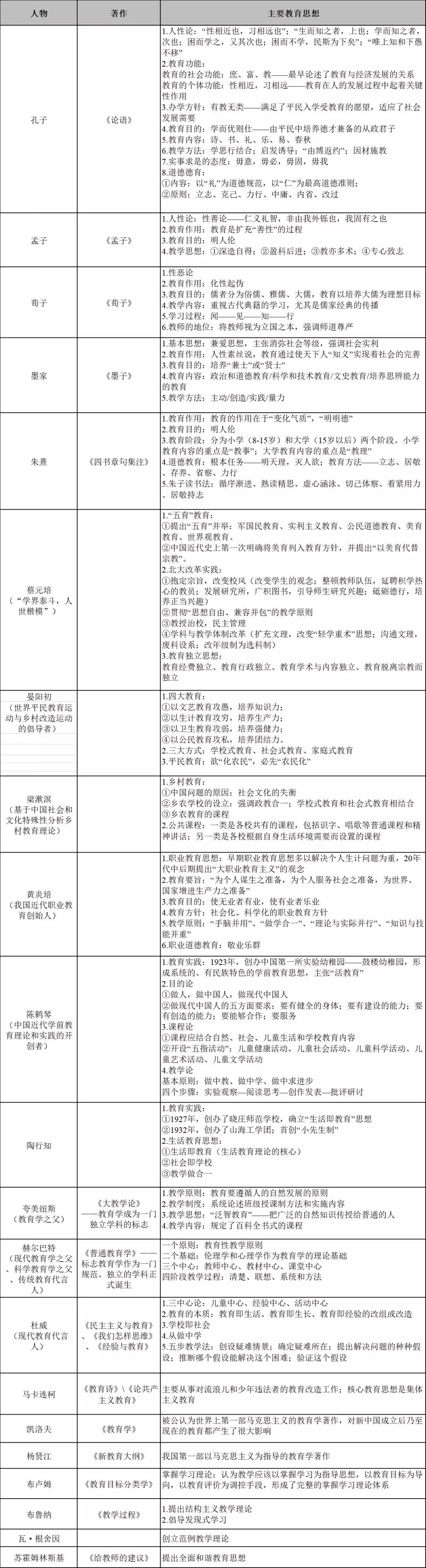
必备考点3:中外主要教育思想

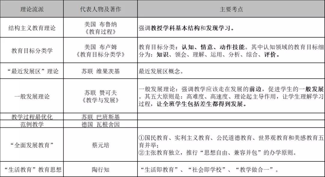
必备考点4:20世纪以来不同的教育学流派代表人物及主要观点

必备考点5:20世纪以来主要教育理论成果

必备考点6:几种主要的人的发展观

必备考点7:教育目的的价值取向

必备考点8:课程的类型

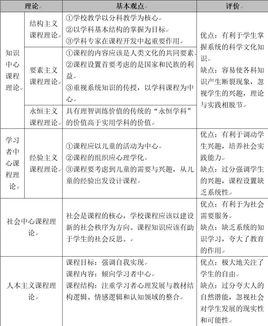
必备考点9:课程理论流派

必备考点10:课程内容的三种文本形式

必备考点11:课程评价的主要类型

必备考点12:新课程改革

必备考点13:教学原则

必备考点14:教学方法

必备考点15:教学组织形式

必备考点16:教学评价的种类

必备考点17:德育原则

必备考点18:德育方法

必备考点19:德育模式

—— END ——