建筑离不开能源,尤其是现代建筑物,更是能源消耗大户。在国民经济各部门中,建筑业能源消耗占总能耗的比例很大,一般在40%左右,我国也占到了27.6%。建筑能耗包括采暖、通风、空调、热水供应、照明、电梯、烹饪等能耗。建筑能耗在建筑业能耗中占了绝大部分,约80%以上;其中大部分能量是用于采暖、通风与空调。
目前通风空调系统中,普遍设有热回收装置,已达到减少新风能耗的目的,主要的热回收方式见下文介绍。
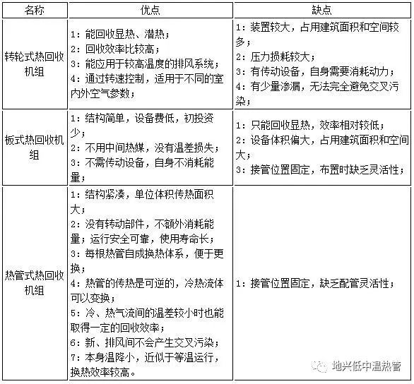
热回收机组类型介绍

通过上述比较可以看出,热管式热回收机组优势明显,在空调的热回收利用上毕竟会发挥更大的作用。

外转子直连风机在热管式热回收空调机组中的应用,刚开始摆放

水平放置低温热管换热器在空调箱内的安装

毛细力水平放置低温热管热回收空调机现场组装成型

毛细力水平放置低温热管换热器现场组装
热管技术工作原理
热空气或者热水通过热管一侧时,这侧就成了蒸发端,蒸发端管内工质迅速汽化,将热量传递到另外一侧,另外一侧冷空气或者冷水吸热后温度被提升,汽化后的工质迅速冷凝为液体,顺着管内毛细力结构回流,这样往返循环,本身工作不需要任何动力,从而获得便宜的能源,达到节约能源的目的。
按操作原理分,热管又分为低温重力热管跟毛细力低温水平热管等形式,但毛细力低温水平热管在中央空调余热回收项目应用广泛,体积小、寿命长、换热面积大、热回收效率高。
采用内部特殊结构,代替管腔内毛细管,减轻了热管本身重量,同时也减少了冷凝液体回流的阻力,提高了毛细力热管的工作性能,从而大大提高了热管本身的换热性能;
通过改变内部结构,液体回流通道实现三维换热,使得热管放置方式由倾斜放置变成水平放置,增加了机组的灵活多变。
热管技术工作优点
1、翅片为光滑表面,气流左右逆流通过,可以得到最大的换热效果,换热效率60~70%。
2、结构上不受气流速度的限制,不容易脏堵,换热效率稳定。
3、进、排气流分隔严密,完全没有交叉污染。
4、没有运行费用,基本无需维修,寿命长(12年以上)。
5、设计灵活可以根据建筑空间任意调整宽与高,制造非标设备。
6、在换热面积相同的情况下和转轮式及斜板式热回收装置比较可以做到体积最小,同样在体积相同的情况下,可以做到换热面积最大(和转轮式及斜板式热回收装置比较)。
7、热管换热器在工作时不分蒸发端和冷凝端,左侧为蒸发端的时候右侧自动切换为冷凝端,相反当右侧为蒸发端的时候,左侧自动切换为冷凝端,切换时不需要任何动力。
8、热管换热器水平放置(蒸发端和冷凝端可以自由切换)可以实现冬季热回收、夏季冷回收。
毛细力水平放置低温热管换热器安装操作要点
1)根据现场条件,确定散件进场还是整机进场,但是为保证设备外表美观,不被损伤建议均采用现场组装形式。
2)换热器框架固定。
在机组底座位置定好后,找准换热器排风位置,固定换热器框架,固定框架时要考虑穿管空间,穿管空间需大于机组宽度的1/2。
固定换热器框架时,如果距离机组顶部空间不算太大的时候,可以直接固定在机组的底部,如果空间过高时,需在下面设置支架,保持上下距离相等,保持换热器居中。然后再换热器两侧用六角螺丝固定,保证换热器框架牢固,两侧在至少有6个螺丝以上为好。
3)穿管
框架固定好后,如果机组较为紧凑,就需要先用折边好的封板将换热器排风和新风侧隔开,缝隙处可采用发泡胶密封或者玻璃胶密封,上下左右都密封穿管,若空间大可穿管后再安装封板及密封。
框架固定好后,将切好的锥形天然橡胶圆台套在低温热管中间隔热端,打好玻璃胶,然后水平穿进换热器框架的中间孔板结构中,先通过直径48mm的孔板,然后再直接插进直径35mm的孔中。
注意:进入48mm孔时必须是带天然橡胶帽的一端在前,按照次程序一排排的穿管,也可以一层层的穿,因为每只热管的排列是等边三角形排列。
4)封板
三点一条直线,第三块孔板,当换热器高度低于800mm时,可以直接固定,否则需要切开直径35mm的孔板,和对面直径为35mm孔板相对应),到完全对应后,用六角螺丝固定第二块直径为35mm的孔板,然后为了保护热管和减震,再依次套上戴帽的天然橡胶圆桶,最后将裁好的封板封死。
毛细力低温热管技术改变了过去需要季节转换才能实现冬季热回收、夏季冷回收的难题,在施工过程中不需要设置轴承和季节转换摇杆,也克服了过去需要用帆布连接,季节转换的时候容易被破坏的局面,完全实现了一劳永逸的工作效果,安装完毕后12年内基本上无需维修。无运动部件、无交叉污染、显热回收效率高、换热面积大、体积小等一身优点的节能产品在市场上将面临井喷式发展。