最近有个事情在常州引起热议,不少人吐槽常州的停车费太贵。
前段时间,常州面向全世界发出邀请:欢迎大家到常州来白相,还邀请了常州籍演员高叶和白鹿代言,很是拉了一波好感。但在评论区,却有不少人吐槽起常州的停车费问题。
常州的停车费,到底是不是贵到离谱?常州的“天价”停车费,是个别情况,还是普遍存在?
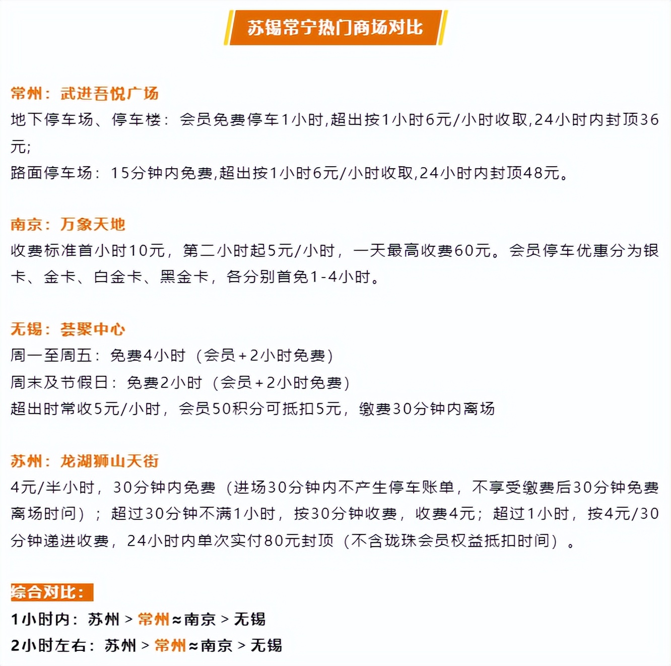
针对这一问题,热心网友“鸳衾”搜集了3组数据,对苏锡常宁四地的商场停车费进行了对比分析:



可以看出,苏锡常宁范围内,常州比较有代表性的几个商场,停车费水平确实整体偏高,但不算太离谱,甚至在某几个单项范围内算是收费偏低的。
整体收费模式上,不同城市、不同商场、不同时长下,停车收费的规则更是大不相同,难以进行统一比较,得出一致结论。
从另一个侧面来看,其实常州本地由政府管理的停车场收费并不高。根据身边小伙伴反馈,在行政中心附近的奥体中心停车场停车,将近5小时仅收费9.35元;行政中心东南门对面路边,停车2小时收费10元,其实还是比较良心的。


那么,网友们反映的常州“天价”停车费,到底问题出在哪?
根据目前网友们提供的信息,“天价”停车费问题,其实并非存在于实行政府定价、政府指导价管理的停车场,而是主要存在于常州的部分商场、路边停车区域以及一些智慧停车场。



从网友曝光的情况来看,常州部分智慧停车场按半小时计费,每半小时收费5元、9小时以上收费90元。这个定价,确实是有些高了。如果停车去路边吃碗面,半小时内还好,稍微吃慢点或者等得久点,可能就要多花8块10块的停车费,虽说也不算多,但也挺膈应人的。
综上,常州城内,实行政府定价、政府指导价管理的停车场收费情况比较合理,甚至算得上便宜;但是常州部分私营停车场,确实存在收费不合理、整体价格过高的情况。
因此,对于常州“天价”停车费问题,不能“一竿子打翻一船人”——因为某些商家市场化的停车收费行为,就给常州所有停车场都打上“停车贵”的标签,这既不符合事实,也无益于停车费用的针对性改善。
事实上,官方对此已有动作,而且反应非常迅速。
先是及时回复了反映停车费问题的热心市民,明确表示意见已收到:

此后不久,常州又赶在五一旅游热潮之前及早出台了相关措施。当然,作为新能源之都,常州优先照顾的还是新能源汽车。
4月28日,常州出台《新能源汽车停放服务收费优惠实施细则》,明确对新能源汽车延长免费停车时长和停车收费优惠。
新能源汽车进入实行政府定价、政府指导价管理的停车场(含路内停车泊位)停车的,在同一路段或同一停车场每天首次停放, 免费停车时长统一延长至2小时 。超过24小时连续停放的车辆,停车免费时长不重复计算。新能源汽车进入实行政府定价、政府指导价管理的停车场(含路内停车泊位)停车的, 汽车停放服务费在应缴纳金额的基础上优惠50% ,但不包含包月停放车辆。
同时,鼓励实行市场调节价的其他停车场对新能源汽车停车服务收费实施减免。
新规不仅将新能源汽车免费停车时长延长至2小时、给停车费打5折,还鼓励民营停车场也进行跟进、改进停车收费规则,可以说是很实在了。可以预见,这样的政策也会引导本区域更多人购买和使用新能源汽车,乃至形成更加绿色的出行习惯,做法值得点赞。
当然,网友的诉求不止于此,他们希望在宏观上对整体“停车贵”问题对症治疗的前提下,再针对新能源车停车费进行进一步优惠。
如今,越来越多家庭拥有汽车,停车收费直接关系着市民的“养车”支出。小觅建议,在停车收费问题上,常州各大商业综合体可推出更多人性化、实用性强、计费标准灵活的方式收取停车费用,比如延长基础收费时长、缩短加时收费时长区间、降低当日收费封顶,推出更多优惠实在的折扣举措等等,实实在在提升消费者的体验感和满意度。
此外,对于部分商场和私营停车场的天价停车费问题,相关部门也应当尽到管理和引导的责任,维护好常州市民和来常游客的切身利益。
在此也呼吁大家:理性表达建议、避免被带节奏。合理反映诉求可以理解,大家的初衷都是为了常州更好,相信常州有关部门也十分欢迎来自人民群众的真实意见;但也应当注意,不要让情绪化的表达淹没了真实合理的建议,让真诚的意见反馈被带偏节奏。
最后,@常州人,你觉得停车如何收费更加合理?应当设置多久的免费停车时间?(ps:网友们的意见我们将收集整理后供相关部门参考)

您可点击下方链接跳转原文进行投票 ↓
常州停车费到底贵不贵?别一竿子打翻一船人
来源:觅渡新语