





20米高满堂支撑支模架专项施工方案。该方案属于超过一定规模的危大工程,必须由总包方组织专家进行评审,总监理工程师签章批复后方可实施。



垃圾库6.96米~27米高上部结构模板支撑架专项施工方案
一、编制目的
为加强施工过程控制,使相关人员了解其施工内容、作业流程、技术方案、质量标准及要求、安全文明施工及环境保护措施等,特编制本方案,用于指导垃圾库上部结构模板支撑架施工作业。
二、适用范围
本方案仅适用于****项目垃圾库北侧6.96m~27.26m层结构模板支撑架的搭设及拆除施工。
三、编制依据
《垃圾库结构施工图》 N400901S-T5303
《建筑施工手册》 (第四版)
《建筑施工扣件式钢管模板支架技术规程》 (浙江大学)
《建筑施工扣件式钢管脚手架安全技术规范》 JGJ 130-2011
《电力建设施工质量验收及评价规程》(DL/T 5210.1-2012) 第1部分:土建工程
《建设标准强制性条文(电力工程部分)》 (2011版)
《电力建设安全工作规程》 DL5009.1-2014
《建筑工程施工质量验收统一标准》 GB50300-2013
《钢管脚手架扣件》 GB15831-2006
《建筑施工高处作业安全技术规范》 JGJ80-2011
其他相关技术规范和标准。
四、作业项目概述
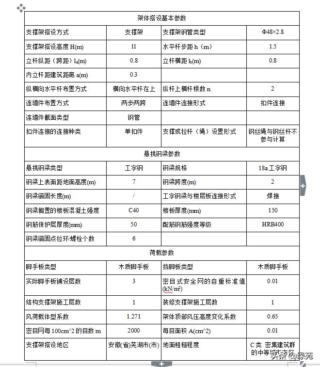
****项目垃圾库位于14-20轴,A-S轴之间。垃圾池位于15-19轴交B-R轴之间,北侧框架结构分别位于U轴-A轴交14轴-15轴之间。其中北侧共有三层框架结构,分别为6.96m层、17.26m(17.96m)层及27.26m层。17.26m(17.96m)层及27.26m层结构满堂脚手架搭设高度超过8m,属于超过一定规模的危险性较大的施工作业。17.26m(17.96m)层框架最大梁高1.2m,宽0.4m,楼层板厚15cm,其中D-E轴、H-J轴、M-N轴、Q-R轴间部分安装设备基础区域板厚41cm。27.26m层最大梁高1.2m,宽0.4m,楼层板厚均为15cm。27.26m层Q-N轴、M-K轴、H-F轴、D-B轴设双梁及梁间板,梁高1m,宽0.4m,梁间板厚15cm。该层模板支撑架需从零米开始满堂搭设。
五、作业准备
5.1 技术准备
熟悉垃圾库基础施工图及结构施工图并制订施工方案。
做好进场原材料复试、报验工作。
根据施工方案及现场实际情况向作业人员进行施工前安全技术交底。
5.2 现场准备
施工道路畅通、平整,便于施工车辆、设备、人员通行。
脚手架搭设位置经验收合格。
脚手管、扣件、脚手板均到现场并验收合格。
施工人员安全用品配置齐全,现场安全设施齐全并合格有效。
5.3 资源准备

5.3.2施工机械、工器具配备:

5.3.3材料准备
钢管选用现行国家标准《直缝电焊钢管》(GB/T13793)或《低压流体输送用焊接钢管》(GB/T3092)中规定的3号普通钢管。质量应符合现行国家标准《碳素结构钢》(GB/T700)Q235-*级A**钢要求,并报验合格。钢管尺寸选用Ø48×3.0mm,表面锈蚀深度≤0.50mm,各种杆件弯曲变形L≤1.5m,杆件端部≤5mm,立杆钢管弯曲变形当3m<L≤4m≤12mm,4m<L≤6.5m≤20mm;水平杆、斜杆的钢管弯曲变形L≤6.5m≤30mm,钢管上严禁打孔。扣件采用可锻铸铁制作,其材质符合现行国家标准《钢管脚手架扣件》(GB15831)的规定,使用前应进行质量检查,有裂缝、变形的严禁使用。洒落在脚手管上的的混凝土应及时清楚并涂刷油漆。部分涂刷不到位及存在微小变形的钢管应采用钢管调直机调直并均匀涂刷油漆。螺栓拧紧力矩不应小于40N·m且不应大于60N·m,不得发生破坏。出现滑丝的螺栓应更换,连接件的材质亦应符合现行国家标准《碳素结构钢》(GBT700)中Q235-*级A**钢的规定。应施工进度需要,脚手管及扣件实际需求量随时调整。
5.3.4 施工机具准备
组织好施工机具按计划及时进场,进场前所有机械设备已经检修并已报审批复,保证进场后性能完好,能正常使用。
5.3.5 技术准备
技术管理人员认真熟悉现有图纸,会审图纸。编制有针对性的施工技术措施,进行施工技术安排,提出脚手管及扣件需用计划。对作业班组进行图纸交底及技术交底。
六、 作业条件
6.1 临时用水、用电
保证现场的用水、用电的线路畅通,各种机械设备运行完好。
6.2 搭设所需的各种材料,例如脚手管、扣件、脚手板等材料已进场并由质量检验部门进行严格的检查,禁止使用规格和质量不合格的杆配件。
6.3 架子工必须有上岗证,无证人员禁止搭设脚手架,严禁酒后作业,牢记防高空坠落、防滑;操作前必须栓好安全带。上岗前应进行一次身体健康状态检查,高血压、心脏病患者不得从事高处作业,配备必需的安全防护用品,监督检查符合条件后方能进行操作。
6.4 脚手架搭设前,必须先刷好规定颜色(橙色)的油漆,其厚度、颜色要均匀,不漏刷、过刷。
6.5 清除搭设场地杂物,并使排水畅通。
6.6 脚手架搭设前,先对搭设区域地面进行夯实,表面铺筑10cm厚碎石。其中,支撑27.26m层框架梁区域碎石表面采用10cm厚C15素混凝土进行硬化处理。
七、作业顺序
满堂脚手架
土方分层回填→石子铺筑→混凝土垫层浇筑→搭设准备→铺垫脚手板→立杆定位→→摆入纵向扫地杆→逐根树立杆(随即与纵向扫地杆扣紧)→安放横向扫地杆(与立杆或纵向扫地杆扣紧)→安装第一步纵向水平杆和横向水平杆→安装第二步纵向水平杆和横向水平杆→安装第三、四步纵向和横向水平杆→依次连接连墙杆→安装横向斜撑→接立杆→加设剪刀撑→安装护身栏杆(踢脚板)
八、 作业方法
8.1作业概述
垃圾库北侧17.26m层满堂脚手架支撑在6.96m层顶板上,同时作为北侧墙板施工操作脚手架使用。满堂脚手架先搭设至12m,待墙板浇筑至11.96m后再整体向上搭设。架体南侧与墙板间采用刚性连接,即沿北侧墙板两步两跨预埋连接螺栓,螺栓与脚手架小横杆连接。与柱连接时采用脚手管作环箍,扣件连接(见附图)。连接连墙件的混凝土强度等级不得小于设计要求的75%。脚手架立杆纵横间距均为80cm,高度超过80cm的梁底沿长度方向加设支撑杆,间距同立杆。水平杆步距均按1.5m布置,剪刀撑沿所有梁两侧长度方向整个跨度及高度范围内连续设置,搭接长度不小于1m。27.26m层结构满堂脚手架支撑在17.26m层平台板上,立杆间距、水平杆步距及剪刀撑、连墙件搭设方式同17.26m层。17.26m层平台板上,位于B-D轴、F-H轴、K-M轴、N-Q轴、N-Q轴部分区域楼层板与次梁支撑架需从6.96m层搭设,高度为21m,B-D轴、F-H轴、K-M轴、N-Q轴、N-Q轴交14轴框架双梁与梁间板模板支撑架需从零米开始搭设,高度达到27m。零米层脚手架搭设区域地基采用40cm厚建筑垃圾换填,表面铺筑10cm厚碎石并浇筑10cm厚C15素混凝土。该区域各楼层满堂脚手架作为整体与垃圾墙板连接使用,待27.26m层施工完成后才由下往上分别拆除各楼层模板支撑架。各楼层洞口采用20A工字钢加固用于支撑脚手架,工字钢焊接在预先埋设的埋件上。满堂脚手架禁止与外侧双排架连接,双排架应单位与框架柱采用刚性连接。从零米搭设的架体地基必须夯实铺设碎石并做硬化处理,脚手架搭设前按规范要求满铺脚手板。

8.1.1 6.96m-17.26m结构施工顺序
满堂脚手架搭设至12m →浇筑11.96m层墙板混凝土→满堂脚手架搭设至15m →浇筑14.96m层墙板及结构混凝土→满堂脚手架搭设至17.26m→浇筑17.26m层墙板及结构混凝土
8.1.2 17.26m-27.26m结构施工顺序
满堂脚手架搭设至22m →浇筑22.46m层墙板及结构混凝土→满堂脚手架搭设至27.26m→ 浇筑27.26m层墙板及结构混凝土
8.2 脚手架搭设标准及要求
8.2.1原材料
必须对进场的脚手管及扣件进行严格的检查,禁止使用规格和质量不合格的杆、配件。 按脚手架布置图标定立杆位置。脚手架的搭设作业,必须在统一指挥下,严格按照以下规定进行
8.2.2各受力杆件布置方式
扫地杆:在脚手架立杆底端之上200mm处横向设置扫地杆,扫地杆采用直角扣件与立杆进行连接,在紧靠纵向扫地杆上部设置纵向扫地杆同样采用直角扣件与立杆连接牢固。
立杆:第一道立杆搭设时应每隔6跨设置一道抛撑,直至脚手架体搭设稳定后方可拆除。相邻立杆的接头位置应错开布置在不同的步距内,对接扣件错开距离应大于500mm。立杆与大横杆必须用十字扣件扣紧,不得隔步设置或遗漏。立杆垂直度偏差不应大于100mm。
纵向水平杆:纵向水平杆的接长位置应错开布置在不同的立杆纵距中,不同步不同跨水平杆接头应错开不小于500mm,各接头至最近主节点不宜大于纵距的1/3。脚手架的立杆与大横杆交点处必须设置小横杆,并紧固在大横杆上。相邻步架的大横杆应错开;大横杆应布置在立杆的里侧。脚手管结扎处的端头伸出长度为100mm。
横向水平杆:主接点处必须设置一根横向水平杆,用直角扣件连接禁止拆除,主节点处两个直角扣件间距不应大于150mm。贴近立杆布置,搭于大横杆之上并用直角扣件与立杆扣紧,在相邻立杆之间据脚手板铺设需要加设1根或2根。在任何情况下,均不得拆除作为基本构架构件的小横杆。
剪刀撑:脚手架外侧剪刀撑的斜杆与水平面夹角为50°,其水平投影宽度应不小于4跨和不大于5跨,斜杆与架体间须有可靠的连接。剪刀撑应沿架高、架长连续布置,上人斜步道剪刀撑为三面布置。剪刀撑的斜杆两端用旋转扣件与脚手架的立杆或大横杆扣紧外,在其中间应增加2~4个扣紧点。剪刀撑、横向支撑应随立杆、大、小横杆同步搭设。搭接处不得小于1m并用3个旋转扣件连接。剪刀撑斜杆应用旋转扣件固定在与之相交的横向水平杆的伸出端或立杆上,旋转扣件中心线至主节点的距离不宜大于150mm。
连墙杆:按两步两跨,即3m×3.6 m留设A12螺杆,墙板两侧相应位置水平杆端部焊接5cm×8cm×1cm钢板,钢板上预留2个A12螺栓孔。螺杆穿入钢板采用螺母连接。
脚手板、护栏与挡脚板:在施工作业层上满铺脚手板,脚手板应铺平、铺稳,脚手板两端用铅丝绑扎。当脚手板搭接铺设时,其搭接长度不应小于200mm,并在搭接板中部设置横杆进行支撑。铺板时严禁出现探头板出支承横杆250mm以上未作固定现象。
扣件的使用要求:固定横、总向水平杆、剪刀撑、横向支撑等扣件的中心点的距离不应大于150mm,对接扣件的开口朝上或朝内。
8.2.3立杆接长各层各步接头必须采用对接扣件连接。
对接应符合下列规定:
立杆上的对接扣件应交错布置:两根相邻立杆的接头不应设置在同步内,同步内隔一根立杆的两个相隔接头在高度方向错开的距离不宜小于500mm;各接头中心至主节点的距离不宜大于步距的1/3;
模板支撑架整体稳定性验算(计算方法见附件计算书)
8.4 脚手架拆除
8.4.1 排架拆除应自上而下、后搭设的先拆、先搭设的后拆、现拆非承重架、后拆承重架的顺序进行。
8.4.2 脚手架拆除之前,划定危险作业范围,并进行围圈,设监护人员。
8.4.3 统一指挥,上下呼应,动作协调,当解开与另一人有关的结扣时应先告知对方,以防坠落。
8.4.4 所有连柱件应随脚手架逐层拆除,严禁先将连柱件整层或数层拆除后再拆脚手架,分段拆除高度不应大于两步,如高差大于两步,应增设连柱件加固。
8.4.5 拆除作业中应随时注意作业位置可靠和挂牢安全带。
8.4.6 各种材料、配件必须及时分段通过料箱集中运至地面,严禁抛扔。
8.4.7 运至地面的材料、配件应及时检查整修与保养,并按照品种、规格随时堆放整齐,统一运回准备区。
九、质量标准及注意事项
9.1 脚手架搭设完毕后,由项目部三级质量验收后报送监理部验收,对验收中出现的一些问题立即进行整改。当验收合格,责任人签字后,方可进行投入使用。主要检查是:杆件的设置和连接,连墙件、支撑、门洞桁架等构造是否符合要求;地基是否积水,垫板是否松动,立杆是否悬空;扣件是否符合要求;安全措施是否符合要求;立杆的沉降与垂直差是否符合规范要求;是否超载;每搭设5步架后,遇有六级大风后,停用超过一个月等,均应履行检查验收手续。脚手架要保证纵成线、横成方、立杆杆身垂直。搭接交替错开,纵向水平杆平直,横向水平杆平齐,立杆间距、步距、纵距、横距等均符合规范要求。架子剪刀撑连续设置绑牢,架子与建筑物连接牢固,保持架子整体牢固、稳定、安全、适用、美观。
9.2 凡是杆件、扣件或绑扎材料,严重损坏的要立即更换。
9.3 凡是杆件变形、歪斜,扣件和绑扎材料松动的要校直、紧固。
9.4 维修加固的材料,应与原架子上的材料的规格相同,严格禁止钢和竹、木混用或局部替代。
9.5 严格按架子工安全操作规程操作,脚手架在使用过程中的均布荷载不得超载,严禁悬挂起重设备。
9.6扣件:架体搭设完毕后应用力矩扳手进行检查,具体要求见下表。节点应有可靠的连接,其中扣件的拧紧程度应控制在扭力矩达到40~65N﹒m。
9.7 手架立杆的垂直度偏差验收分层分区域执行JGJ130-2011规范中内容,最终验收垂直度不大于±100mm。
9.8 纵向横杆的水平偏差:一根杆的两端应不得大于±20mm,同跨内两根纵向水平杆高差不应大于±10mm。
9.9 必须高度重视各种的构造措施:剪刀撑、拉结点等均应按照要求设置。
9.10搭设完毕的脚手架上的钢管、扣件、脚手板和连接点等不得随便拆除。施工中必要的时候,必须经过负责人同意,并且采取有效措施,工序完成后,立即恢复。
9.11脚手架使用前,应该由工地的负责人组织检查验收,验收合格后并填写交验单后方才可以使用。在施工过程中应该有专业管理、检查和保修,并且定期进行沉降观察,发现异常应该及时采取加固措施。
9.12搭设完毕的脚手架上的钢管、扣件、脚手板和连接点等不得随便拆除。施工中必要的时候,必须经过负责人同意,并且采取有效措施,工序完成后,立即恢复。
9.13 脚手架搭设应该高于建筑物顶端或者操作面一点五米以上,并且加设围护。
9.14 工作人员搭建和高空作业的时候必须系有安全带,工作区域周边请安装安全网,防止重物坠落,砸伤他人。
9.15脚手架的构件、配件在运输、保管过程中严禁严重摔、撞;搭桥、拆装时,严禁从高处抛下,拆卸时应该从上向下按照顺序操作。
9.16 使用过程中应该注意安全,严禁在脚手架上嬉笑打闹,不要让意外发生。
9.17 脚手架的验收和日常检查按以下规定进行,检查合格后,方允许投入使用或继续使用。
9.18 脚手架搭设必须严格按照《建筑施工扣件式脚手架安全技术规范》进行施工。
十、 安全管理、文明施工及环境保护:
10.1 安全管理
10.1.1施工布置必须符合《安全文明施工实施规划》的要求,并在开工前进行安全环境检查。
10.1.2所有参加作业的施工人员必须经体格检查,凡有不适应高处作业的病症严禁进行高空作业。
10.1.3所有施工人员施工前必须经过三级安全教育培训考试合格,技术人员在施工前进行安全交底,参加交底人员应在交底上签字。
10.1.4操作人员必须持证上岗,定期进行体检,合格者方可持证上岗。高血压、心脏病患者不允许上岗。
10.1.5严禁酒后上岗作业。遇有恶劣天气,不得进行脚手架搭设操作,大雨过后,要对脚手架进行全面检查、保修。
10.1.6脚手架上施工作业时不允许随手抛掷物品,对施工用扣件等应及时检查、整修和保养,并按品种规格随时堆码、存放。
10.1.7脚手板应满铺,不应有空隙和探头板,在架子转角处,脚手板应交错搭接,脚手板应铺设平稳并绑扎牢固
10.1.8在架子上翻脚手板时,应有两人从里向外按顺序进行,工作时必须挂好安全带,下方应设安全网。
10.1.9作业人员必须戴好安全帽、系好安全带,安全带应挂在牢固可靠处,施工人员应衣着灵便,衣袖、裤脚应扎紧、穿软底鞋。
10.1.10搭拆脚手架时,地面应设围栏和警戒标志,并派专人看护,严禁非操作人员入内。
10.1.11在指定地点搭设人员上下通道。
10.1.12登高作业使用的工器具须挂安全尾绳,材料须采取可靠的防坠落措施。
10.1.13起重作业应按照技术措施或作业方案进行施工,起重工器具的安全系数应能 满足规定要求。
10.1.14施工现场使用国家标准规定的起重指挥信号,使用对讲机指挥的机械其对讲机应使用指定的频率与频道。
10.1.15起吊前对索具及吊点进行严格检查,保证吊装索具及吊点的安全可靠。
10.1.16起重作业要严格执行“十不吊”。起重钢丝绳在棱角处采取可靠的保护措施,千斤绳不得打扭、绞使用。
10.1.17现场使用的施工机械设备和运输工具都将建立一机一档和设备保管主人制度,记录使用、修理、维护和故障情况,每年建立大修保养制度,对性能及安全不适宜工程施工的施工机械设备和运输工具坚决调离本工程,以确保使用工况良好。
10.2
安全风险分析:

10.3 文明施工
10.3.1 施工中所用的脚手管、扣件、脚手板等周转性材料必须分类摆放,挂牌使用。
10.3.2 施工现场做到“一日一清、一日一净”,定期实行文明施工大检查, 并做到 “ 工完,料尽,场地清”。
10.4 环境因素分析:

10.5 作业安全要求及注意事项
10.5.1施工前应进行安全技术交底并签字。未参加交底签字人员不得进入施工现场作业。
10.5.2 进入施工现场必须正确佩戴安全帽,严禁酒后进入施工现场,严禁在施工现场打闹,作业时必须正确使用安全带,且将安全带挂在上方牢固可靠处。
10.5.3 高空作业人员须体检合格,持证上岗。特殊工种须经考试合格并持有效特殊工种证件方可上岗。
10.5.4 施工前先进行检查,是否有影响安全的问题存在,在排除和解决问题后方可进行施工。在作业过程中发现有不安全的情况时,应立即停止施工。
10.5.5高处作业人员应衣着灵便、穿软底鞋,作业人员应经排架检查安全可靠后,才可施工。
10.5.6遇六级及六级以上的大风或雨雪等恶劣天气时,应停止高处脚手架的搭、拆工作。雪后需清理掉架体上积雪并经检查后放可进行脚手架搭、拆作业。
10.5.7 非专业工种人员不得搭、拆脚手架。搭设脚手架时作业人员应挂好安全带,梯杆、撑杆作业人员应密切配合。施工区周围应设围栏或警告标志,并由专人值班,严禁无关人员入内。
10.5.8 严禁夜间搭设拆除脚手架,高处作业人员严禁抛接物体,施工及行走过程中随时进行自我安全保护,上下脚手架走斜道,不得在立杆及横杆攀爬。
10.5.9 发生交叉吊装作业时,其警戒范围内暂停下方脚手架搭拆作业。
十一、应急预案
应急人员部门、岗位及联系电话:

11.1发生事故,现场人员立即向项目经理有关人员报告,项目经理启动现场应急系统,依照安全技术措施,一方面组织人员排除险情,以预防事故的再次发生;一方对受伤者进行现场必要的救治,同时拨打120送医院抢救;
11.2 项目部按照报告程序逐级报告,施工现场应急救援各个小组按照各自职责开展救援工作;协助公司事故调查组,对事故展开调查。
11.3触电事故应急救援措施
触电事故主要有三类,施工碰触电,工地随意拖拉电线,现场照明不使用安全电压;最早发现触电者,大声呼叫,电工迅速拉闸断电,然后边向项目经理及有关人员报告,边用木棒、木板等不导电的材料将触电人与接触电线、电器部位分离开,将触电者抬到平整的场地,现场营救人员按照有关救护知识立即进行救护,同时拨打120送医院抢救,项目经理按照报告程序逐级报告,并协助公司事故调查。
11.4 物体打击事故应急救援措施
不戴安全帽在发生的物体打击事故中,占事故总数的90%,所以进入施工现场必须戴安全帽是首选安全措施;当发生物体打击事故,最早发现者立即报告项目经理,项目经理组织营救小组人员迅速对伤者进行紧急清理包扎止血,同时拨打120或直接送医院抢救,项目经理按照程序逐级上报,并协助公司事故调查。
11.5 机械伤害事故应急救援措施
当发生机械伤害事故,如受伤者自己能够呼救,首先大声呼叫电工迅速拉闸断电;如受伤严重已不能呼救,最早发现者大声呼叫电工拉闸断电;并向项目经理及有关人员报告。拨打120急救中心,组织营救小组将伤者抬到平整的场地进行必要的救治,如发现伤者有断指、断腿等,应用医用纱布将其包好,随同伤员一起送到医院救治。项目经理按照程序逐级上报,并协助公司事故调查。
11.6 高处坠落事故应急救援措施
当发生高处坠落事故,最早发现者立即报告项目经理,项目经理立即组织救援小组对伤者进行施救,如有骨折应注意对骨折部位的保护,使用木板平抬,避免因不正确的抬运,使骨折部位造成二次伤害,同时拨打120或直接送医院抢救,项目经理按程序逐级上报,并协助公司事故调查。
11.7 火灾事故应急救援措施
当发现有火险发生时,项目经理立即组织救援小组,指挥现场灭火并及时拨打119火警,讲清火险发生的地点,火势情况,施工现场地址、并派人到工地大门口,街道交叉路口等候消防车的到来。
11.8 支撑架搭设与拆除过程中,对于应急预案的落实情况进行实时跟踪检查。
十二、强制性条文
12.1支撑架工程执行规范
按《建筑施工扣件式钢管脚手架安全技术规范》JGJ130-2011要求执行
可调托撑受压承载力设计值不应小于40kN,支托板厚不应小于5mm。
主节点处必须设置一根横向水平杆,用直角扣件扣接且严禁拆除。
支撑架立杆基础不在同一高度上时,必须将高处的纵向扫地杆向低处延长两跨与立杆固定,高低差不应大于1m。靠边坡上方的立杆轴线到边坡的距离不应小于500mm。
满堂支撑架立杆接长除顶层顶步外,其余各层各步接头必须采用对接扣件连接。
12.2 建筑施工扣件式钢管脚手架安全技术规范 JGJ130-2001
钢管上严禁打孔;
钢管上严禁打孔当支撑架搭设尺寸中的步距、立杆纵距、立杆横距和连墙件间距有变化时,除计算底层立杆段外,还必须对出现最大步距或最大立杆纵距、立杆横距、连墙件间距等部位的立杆段进行验算;
主节点处必须设置一根横向水平杆,用直角扣件扣接且严禁拆除。主节点处两个直角扣件的中心距不应大于150mm。在双排脚手架中,靠墙一端的外伸长度a不应大于0.4l,且不应大于500mm;
扣件式梁模板安全计算书
(取最不利27.26m层0.4m×1.0m梁计算)
一、计算依据
1、《建筑施工模板安全技术规范》JGJ162-2008
2、《混凝土结构设计规范》GB50010-2010
3、《建筑结构荷载规范》GB50009-2012
4、《钢结构设计规范》GB50017-2003
1、计算参数

2、施工简图


二、面板验算
根据规范规定面板可按简支跨计算,根据施工情况一般楼板面板均搁置在梁侧模板上,无悬挑端,故可按简支跨一种情况进行计算,取b=1m单位面板宽度为计算单元。
W=bh2/6=1000×122/6=24000mm3,I=bh3/12=1000×123/12=144000mm4
1、强度验算
由可变荷载控制的组合:
q1=0.9×{1.2[G1k+(G2k+G3k)h]b+1.4Q1kb}=0.9×(1.2×(0.5+(24+1.5)×1000/1000)×1+1.4×2.5×1)=31.23kN/m
由永久荷载控制的组合:
q2=0.9×{1.35[G1k+(G2k+G3k)h]b+1.4×0.7Q1kb}=0.9×(1.35×(0.5+(24+1.5)×1000/1000)×1+1.4×0.7×2.5×1)=33.795kN/m
取最不利组合得:
q=max[q1,q2]=max(31.23,33.795)=33.795kN/m

(图4) 面板弯矩图
Mmax=0.075kN·m
σ=Mmax/W=0.075×106/24000=3.129N/mm2≤[f]=31N/mm2
满足要求
2、挠度验算
qk=(G1k+(G3k+G2k)×h)×b=(0.5+(24+1.5)×1000/1000)×1=26kN/m

ν=0.065mm≤[ν]=400/((4-1)×400)=0.333mm
满足要求!
三、主梁验算
梁侧楼板的立杆为梁板共用立杆,立杆与水平钢管扣接属于半刚性节点,为了便于计算统一按铰节点考虑,偏于安全。根据实际工况,梁下增加立杆根数为1,故可将主梁的验算力学模型简化为1+2-1=2跨梁计算。这样简化符合工况,且能保证计算的安全。
等跨连续梁,跨度为:2
跨距为:(等跨)0.4
将荷载统计后,通过次梁以集中力的方式传递至主梁。
A.由可变荷载控制的组合:
q1=0.9×{1.2[G1k+(G2k+G3k)h]a+1.4Q1ka}=0.9×(1.2×(0.5+(24+1.5)×1000/1000)×400/((4-1)×1000)+1.4×2.5×400/((4-1)×1000))=4.164kN/m
B.由永久荷载控制的组合:
q2=0.9×{1.35[G1k+(G2k+G3k)h]a+1.4×0.7Q1ka}=0.9×(1.35×(0.5+(24+1.5)×1000/1000)×400/((4-1)×1000)+1.4×0.7×2.5×400/((4-1)×1000))=4.506kN/m
取最不利组合得:
q=max[q1,q2]= max(4.164,4.506)=4.506kN
此时次梁的荷载简图如下

根据力学求解计算可得:
承载能力极限状态下在支座反力:R=3.818kN
正常使用极限状态下在支座反力:Rk=2.937kN
还需考虑主梁自重,则自重标准值为gk= 62.4/1000=0.062 kN/m
自重设计值为:g=0.9×1.2gk=0.9×1.2×62.4/1000=0.067kN/m
则主梁承载能力极限状态的受力简图如下:

则主梁正常使用极限状态的受力简图如下:

1、抗弯验算

Mmax=0.482kN·m
σ=Mmax/W=0.482×106/(8.5×1000)=56.722N/mm2≤[f]=205N/mm2
满足要求
2、抗剪验算

(图13) 主梁剪力图(kN)
Vmax= 6.31kN
τmax=QmaxS/(Ib)=6.31×1000×5.72×103/(20.38×104×1.12×10)=15.811N/mm2≤[τ]=120N/mm2
满足要求
3、挠度验算

νmax=0.051mm≤[ν]=0.8×1000/(1+1)/400=1mm
满足要求
4、支座反力计算
因两端支座为扣件,非两端支座为可调托座,故应分别计算出两端的最大支座反力和非两端支座的最大支座反力。
故经计算得:
两端支座最大支座反力为:R1=1.353kN
非端支座最大支座反力为:R2=12.619kN
五、端支座扣件抗滑移验算
按上节计算可知,两端支座最大支座反力就是扣件的滑移力
R1=1.353kN≤[N]=8kN
满足要求!
六、可调托座验算
非端支座最大支座反力为即为可调托座受力
R2=12.619kN≤[N]=30kN
满足要求
七、立柱验算
1、长细比验算
立杆与水平杆扣接,按铰支座考虑,故计算长度l0取步距
则长细比为:
λ=h/i=1.5×1000/(1.6×10)=93.75≤[λ]=150
u —— 计算长度系数,由脚手架的高度确定,u=1.50;
A —— 立杆净截面面积,A=4.89cm2;
W —— 立杆净截面模量(抵抗矩),W=5.08cm3;
—— 钢管立杆受压强度计算值 (N/mm2);经计算得到 = 111.83
[f] —— 钢管立杆抗压强度设计值,[f] = 205.00N/mm2;
不考虑风荷载时,立杆的稳定性计算 < [f]
满足要求
2、立柱稳定性验算
根据λ查JGJ162-2008附录D得到φ=0.641
A不考虑风荷载
梁侧立杆承受的楼板荷载
N1=[1.2(G1k+(G2k+G3k)h0)+1.4Q1k]la1lb1=(1.2×(0.5+(24+1.5)×150/1000)+1.4×2.5)×0.8×0.8=5.562kN
由第五节知,梁侧立杆承受荷载为就是端支座的最大反力
R1=1.353kN
由于梁中间立杆和梁侧立杆受力情况不一样,故应取大值进行验算
NA=max(N1+R1,R2)=12.619kN
考虑架体自重荷载得:
NB=NA+1.2×H×gk=12.619+1.2×0.062×(27+(1000-150)/1000)=14.705kN
f=NB/(φA)=14.705×1000/(0.641×(3.98×100))=57.638N/mm2≤[σ]=205N/mm2
满足要求
B考虑风荷载
风荷载体型系数:
wk=mzmsw0=0.65×0.129×0=0kN/m
Mw=0.9×1.4ωklah2/10=0.9×1.4×0×0.8×1.52/10=0kN·m
组合风荷载得:NC=NB+0.9×1.4Mw/lb=14.705+0.9×1.4×0/10=14.705kN
f=NC/(φA)+Mw/W=14.705×1000/(0.641×3.98×100)+0×106/(4.25×103)=57.638N/mm2≤[σ]=205N/mm2
满足要求
八、抗倾覆验算
根据规范规定应分别按混凝土浇筑前、混凝土浇筑中两种工况进行架体进行抗倾覆验算。
工况1:
混凝土浇筑前,倾覆力矩主要由风荷载产生,抗倾覆力矩主要由模板及支架自重产生。其他水平力作用于架体顶部,大小为0.02G1k,则:
MT=0.9×1.4(ωkLaH2/2+0.02G1kLlbH)=1.4×(0×12×272/2+0.02×0.5×12×0.8×27)=3.629kN·m
MR=1.35G1kLlb2/2=1.35×0.5×12×((4-1)×0.8)2/2=23.328kN·m
满足要求:MT≤MR
工况2:
在混凝土浇筑过程中,倾覆力矩主要由泵送、倾倒混凝土等因素产生的水平荷载产生,抗倾覆力矩主要由钢筋、混凝土、模板及支架自重产生。其他水平力作用于架体顶部,大小为0.02[G1k+(G2k+G3k)h],则:
MT=0.9×1.4(ωkL H2/2+0.02[G1k+(G2k+G3k)h]LlbH)=1.4×(0×12×272/2+0.02×(0.5+(24+1.5)×1000/1000)×12×0.8×27)=188.698kN·m
MR=1.35[G1k+(G2k+G3k)h]Llb2/2=1.35×(0.5+(24+1.5)×1000/1000)×12×((4-1)×0.8)2/2=1213.056kN·m
满足要求:MT≤MR
扣件式钢管支架楼板模板安全计算书
一、计算依据
1、《建筑施工模板安全技术规范》JGJ162-2008
2、《混凝土结构设计规范》GB50010-2010
3、《建筑结构荷载规范》GB50009-2012
4、《钢结构设计规范》GB50017-2003
5、《建筑施工临时支撑结构技术规范》JGJ300-2013
二、计算参数

简图:

三、面板验算
取b=1m单位面板宽度为计算单元。
W=bh2/6=1000×122/6=24000mm3
I=bh3/12=1000×123/12=144000mm4
1、强度验算
A.当可变荷载Q1k为均布荷载时:
由可变荷载控制的组合:
q1=0.9×{1.2[G1k+(G2k+G3k)h]b+1.4Q1kb}=0.9×(1.2×(0.3+(24+1.1)×150/1000)×1+1.4×2.5×1)=7.54kN/m
由永久荷载控制的组合:
q2=0.9×{1.35[G1k+(G2k+G3k)h]b+1.4×0.7Q1kb}=0.9×(1.35×(0.3+(24+1.1)×150/1000)×1+1.4×0.7×2.5×1)=7.144kN/m
取最不利组合得:
q=max[q1,q2]=max(7.54,7.144)=7.54kN/m

B.当可变荷载Q1k为集中荷载时:
由可变荷载控制的组合:
q3=0.9×{1.2[G1k+(G2k+G3k)h]b}=0.9×(1.2×(0.3+(24+1.1)×150/1000)×1)=4.39kN/m
p1=0.9×1.4Q2k=0.9×1.4×2.5=3.15kN

由永久荷载控制的组合:
q4=0.9×{1.35[G1k+(G2k+G3k)h]b}=0.9×(1.35×(0.3+(24+1.1)×150/1000)×1)=4.939kN/m
p2=0.9×1.4×0.7Q2k=0.9×1.4×0.7×2.5=2.205kN

取最不利组合得:
Mmax=0.286kN·m

σ=Mmax/W=0.286×106/24000=11.902N/mm2≤[f]=31N/mm2
满足要求
2、挠度验算
qk=(G1k+(G3k+G2k)×h)×b=(0.3+(24+1.1)×150/1000)×1=4.065kN/m

ν=0.259mm≤[ν]=300/400=0.75mm
满足要求
四、次梁验算
当可变荷载Q1k为均布荷载时:
计算简图:

由可变荷载控制的组合:
q1=0.9×{1.2[G1k+(G2k+G3k)h]a+1.4Q1ka}=0.9×(1.2×(0.3+(24+1.1)×150/1000)×300/1000+1.4×2.5×300/1000)=2.262kN/m
由永久荷载控制的组合:
q2=0.9×{1.35[G1k+(G2k+G3k)h]a+1.4×0.7Q1ka}=0.9×(1.35×(0.3+(24+1.1)×150/1000)×300/1000+1.4×0.7×2.5×300/1000)=2.143kN/m
取最不利组合得:
q=max[q1,q2]=max(2.262,2.143)=2.262kN/m
当可变荷载Q1k为集中荷载时:
由可变荷载控制的组合:
q3=0.9×{1.2[G1k+(G2k+G3k)h]a}=0.9×(1.2×(0.3+(24+1.1)×150/1000)×300/1000)=1.317kN/m
p1=0.9×1.4Q2k=0.9×1.4×2.5=3.15kN

由永久荷载控制的组合:
q4=0.9×{1.35[G1k+(G2k+G3k)h]a}=0.9×(1.35×(0.3+(24+1.1)×150/1000)×300/1000)=1.482kN/m
p2=0.9×1.4×0.7Q2k=0.9×1.4×0.7×2.5=2.205kN

1、强度验算

2、抗剪验算

Vmax=3.413kN
τmax=VmaxS/(Ib0)=3.413×1000×62.5×103/(416.667×104×5×10)=1.024N/mm2≤[τ]=2N/mm2
满足要求
3、挠度验算
挠度验算荷载统计,
qk=(G1k+(G3k+G2k)×h)×a=(0.3+(24+1.1)×150/1000)×300/1000=1.22kN/m

νmax=0.06mm≤[ν]=0.8×1000/400=2mm
满足要求
五、主梁验算
将荷载统计后,通过次梁以集中力的方式传递至主梁。
A.由可变荷载控制的组合:
q1=Υ0×{1.2[G1k+(G2k+G3k)h]a+1.4Q3ka}=0.9×(1.2×(0.3+(24+1.1)×150/1000)×300/1000+1.4×1.5×300/1000)=1.884kN/m
B.由永久荷载控制的组合:
q2=Υ0×{1.35[G1k+(G2k+G3k)h]a+1.4×0.7Q3ka}=0.9×(1.35×(0.3+(24+1.1)×150/1000)×300/1000+1.4×0.7×1.5×300/1000)=1.879kN/m
取最不利组合得:
q=max[q1,q2]=max(1.884,1.879)=1.884kN
此时次梁的荷载简图如下

用于正常使用极限状态的荷载为:
qk=[G1k+(G2k+G3k)h]a=(0.3+(24+1.1)×150/1000)×300/1000=1.22kN/m
此时次梁的荷载简图如下

根据力学求解计算可得:
Rmax=1.642kN
Rkmax=1.063kN
还需考虑主梁自重,则自重标准值为gk=38.4/1000=0.038kN/m
自重设计值为:g=Υ0×1.2gk=0.9×1.2×38.4/1000=0.041kN/m
则主梁承载能力极限状态的受力简图如下:

1、抗弯验算

Mmax=0.329kN·m
σ=Mmax/W=0.329×106/(85.333×1000)=3.858N/mm2≤[f]=15N/mm2
满足要求
2、抗剪验算

Vmax=2.514kN
τmax=QmaxS/(Ib0)=2.514×1000×64×103/(341.333×104×8×10)=0.589N/mm2≤[τ]=2N/mm2
满足要求
3、挠度验算

νmax=0.113mm≤[ν]=0.8×103/400=2mm
满足要求
4、支座反力计算
立柱稳定验算要用到承载能力极限状态下的支座反力,故:
Rzmax=4.437kN
六、立柱验算
1、长细比验算
立杆与水平杆扣接,按铰支座考虑,故计算长度l0取步距
则长细比为:
λ=h1/i=1.5×1000/(1.6×10)=93.75≤[λ]=150
u —— 计算长度系数,由脚手架的高度确定,u=1.50;
A —— 立杆净截面面积,A=4.89cm2;
W —— 立杆净截面模量(抵抗矩),W=5.08cm3;
—— 钢管立杆受压强度计算值 (N/mm2);经计算得到 = 111.83
[f] —— 钢管立杆抗压强度设计值,[f] = 205.00N/mm2;
不考虑风荷载时,立杆的稳定性计算 < [f]
满足要求
2、立柱稳定性验算
根据λ查JGJ162-2008附录D得到φ=0.596
N1=0.9×[1.2(G1k+(G2k+G3k)h)+1.4Q4k]lalb +0.9×1.2×H×gk=0.9×(1.2×(0.3+(24+1.1)×150/1000)+1.4×1)×0.8×0.8+0.9×1.2×6×0.144=4.547kN
f=N1/(φA)=4.547×1000/(0.596×(3.98×100))=19.177N/mm2≤[σ]=205N/mm2
满足要求
七、可调托座验算
按上节计算可知,可调托座受力N= Rzmax =4.437 kN
N=4.437 kN≤[N]=30kN
满足要求
工字钢承载力验算

1、抗弯验算
Fqk=0.5QKLa/(n+1)lb(1+a1/lb)2=0.5×3×1.5/(2+1)×1.2×(1+0.15/1.2)2=1.139kN/m
Fq=1.4´0.5QKLa/(n+1)lb(1+a1/lb)2=1.4×0.5×3×1.5/(2+1)×1.2×(1+0.15/1.2)2=1.595kN/m

Mmax=0.829kN·m
σ=Mmax/W=0.829×106/4490=184.655N/mm2≤[f]=205N/mm2
满足要求
2、挠度验算

νmax=5.231mm≤[ν]=min[la/150,10]=10mm
满足要求
脚手架架在楼板上计算书

三、荷载参数

四、各楼层荷载计算
1、第1层荷载计算

脚手架立杆传递荷载标准值:qk=10.28kN;
板的短边计算跨度:l=Bc=4.00m
立杆荷载作用间距:e=lb=0.80m
立杆底垫板作用面平行于板跨宽度:bcx=btx+2s+h=a+2s+hi=0.40+0+0.25=0.65m
立杆底垫板作用面垂直于板跨宽度:bcy=bty+2s+h=b+2s+hi=0.60+0+0.25=0.85m
s为垫板的厚度,此处忽略不计。
当bcx<bcy,bcy≤2.2*l,bcx≤l时,b=2/3*bcy+0.73*l=2/3*0.85+0.73*4.00=3.49m
当局部荷载作用在板的非支承边附近,即d<b/2时,荷载的有效分布宽度应予折减,b1,=b/2+d=1.99m
当e<b时,荷载的有效分布宽度应予折减,b2,=b/2+e/2=2.14m
b,=min{ b1,,b2,}=1.99m
得:Mmax=15.42kN.m
板短边等效楼面均布活荷载标准值:q1=8 Mmax/(bl2)=8*15.42/(1.99×4.002)=3.87kN/m2
板的长边计算跨度:l=Bl=4.0m
立杆荷载作用间距:e=la=1.50m
立杆底垫板作用面平行于板跨宽度:bcx=btx+2s+h=b+2s+hi=0.60+0+0.25=0.85m
立杆底垫板作用面垂直于板跨宽度:bcy=bty+2s+h=a+2s+hi=0.40+0+0.25=0.65m
s为垫板的厚度,此处忽略不计。
当bcx≥bcy,bcy≤0.6*l,bcx≤l时,b=bcy+0.7*l=0.65+0.7*4.00=3.45m
当局部荷载作用在板的非支承边附近,即d<b/2时,荷载的有效分布宽度应予折减,b1,=b/2+d=2.22m
当e<b时,荷载的有效分布宽度应予折减,b2,=e=1.50m
b,=min{ b1,,b2,}=1.50
得:Mmax=9.74fkN.m
板短边等效楼面均布活荷载标准值:q2=8 Mmax/(bl2)=8*9.74/(1.50×4.002)=3.25kN/m2
故楼板等效均布活荷载:q=max{q1、q2}= 3.87kN/m2
楼盖自重荷载标准值:g1=h1/1000*NG1K=250/1000*25=6.28
板计算单元活荷载标准值:q1=q+Qk=3.87+1.00=4.87
2、各楼层荷载分配
假设层间支架刚度无穷大,则楼层挠度变形相等,即:
P1/(E1h13)=P2/(E2h23)=P3/(E3h33)……则有:Pi‘=(Ei‘hi‘∑Pi)/(∑(Eihi3))
根据此假设,楼盖承受荷载经模板支架分配后的设计值为:

五、板单元内力计算
1、内力计算

板单元内力计算

板内力计算

板正截面承载力验算
依据《工程结构设计原理》板的正截面极限计算公式为:

矩形截面受压区高度

矩形截面相对受压区高

六、楼板裂缝验算
1、本结构按压弯构件进行计算

欢迎收藏、转发!关注!