医生、护士、信息员
社工、平面设计、文员、会计、工程师...
桂城海量“笋工”上线!
待遇福利也优厚
- 桂城社区卫生服务中心公开招聘80人
2022年佛山市南海区桂城街道社区卫生服务中心招聘专业技术人员公告(第一批次)
根据工作需要,佛山市南海区桂城街道社区卫生服务中心拟公开招聘专业技术人员(劳动合同制)80名,现将有关事项公告如下:
一、单位简介
桂城街道社区卫生服务中心是桂城街道办事处下属公益一类事业单位,承担着桂城街道辖区的基本医疗和基本公共卫生服务。本中心位于南海桂城东部,毗临广佛交界,交通便利,服务边区面积84.16平方公里,中心下设19个社区卫生服务站,2个门诊部,2个预防保健站和1个卫生监督站,在岗员工392人,,所开展的诊疗项目能满足社区居民常见病、多发病的治疗需求。
目前在建有桂城街道社区卫生服务中心(平洲)、桂城街道社区卫生服务中心(桂城)、怡海社区卫生服务分中心、桂平社区卫生服务站、番海社区卫生服务站等10个项目。中心积极开展家庭医生签约服务,建立网格化基本公共服务团队,当好居民健康“守门人”。

▲桂城街道社区卫生服务中心(桂城)效果图

▲桂城街道社区卫生服务中心(平洲)效果图
二、招聘的职位和报考条件
本次招聘职位共6个,具体招聘职位和报考条件见职位表(附件1)。
附件1:2022年度公开招聘工作人员职位表

▲点击图片可放大查看
三、招聘条件
凡符合基本条件和资格条件的各类人员均可自愿报名应聘。
(一)基本条件
1.遵守中华人民共和国法律和法规;
2.具有良好品行及职业道德;
3.应聘人员所学专业必须与招聘岗位的专业对口,并符合招聘岗位的其他设置条件;
4.社会人员的年龄要求:
①医生岗位(含公卫医生)、药学人员岗位、信息人员岗位年龄要求:男未满40周岁,女未满35周岁。取得中级职称人员或博士研究生学历可放宽至男未满45周岁,女未满40周岁;取得高级职称人员可放宽至男未满50周岁,女未满45周岁。
②护士岗位年龄要求:初级职称人员要求28周岁(含)以下;取得中级或以上职称人员可放宽至35周岁(含)。
③工程人员岗位年龄要求:40周岁(含)以下。
5.具备正常履行职责的身体条件。
(二)资格条件
1.应届毕业生
普通高等院校2022年应届毕业生(非在职),包含国家统一招生的2020、2021年普通高校毕业生(非在职),离校时和在择业期内未落实工作单位的人员。应届毕业生必须具备本科及以上学历;护士岗位的应届毕业生要求具备大专及以上学历。
2.社会人员
社会人员应聘应具有初级及以上专业技术职称和相应岗位专业学历(具体要求详见职位表)。
(三)下列人员不予招聘
1.近两年内曾发生医疗事故的人员;
2.所牵涉的医疗不良事件未处理完毕的人员;
3.尚未解除纪律处分或者正在接受纪律审查的人员,以及刑事处罚期限未满或者涉嫌违法犯罪正在接受调查的人员。
四、薪酬待遇
(一)录用人员为佛山市南海区桂城街道社区卫生服务中心劳动合同制工作人员,执行社卫中心规定的薪酬制度。根据现时政策,注册为全科医生并在社区卫生服务站工作每月享受全科医生补贴1500元。
(二)中心依法为录用人员办理劳动合同制社会保险及住房公积金,但不办理人事关系及户口迁入。
五、招聘程序
(一)网上发布招聘公告
在“桂城社区卫生服务中心”微信公众号向社会公开发布招聘公告,每位考生限报一个岗位。
(二)报名
考生先扫描下方二维码进行预报名。

并请在报名截止时间内通过送递或邮寄方式提交报名纸质资料到桂城街道社区卫生服务中心三楼人事科。人事科以收到报名纸质资料为报名成功。
报名时间:2022年2月17日至2月25日(工作日:上午8:00至12:00,下午2:30至5:30)。
报名截止时间:2022年2月25日下午5:30。
地址:南海区桂城街道夏南二梧桐街桂城街道社区卫生服务中心三楼人事科(邮编:528251)。
咨询电话:0757-86716391,联系人:关老师、冯老师
(三)报名资料
1.《桂城街道社区卫生服务中心公开招聘工作人员报名表》原件(附件2);
2.个人简历、身份证复印件;
3.学历和学位(应届生须提供就业推荐表)、专业技术资格、执业证书等复印件;
4.岗位工作经历有效证明复印件(社会人员提供劳动合同书或工作证明书);
5.其他重要业绩证明材料复印件;
6.港澳学习、国外留学人员必须提供教育部出具的留学回国人员证明复印件。
7.提供无犯罪证明或者个人无犯罪承诺书。
8.上述报名材料需要提供一式三份。
(四)资格审查
由社卫中心人事部门对应聘人员的资格进行初步审查:现场报名的考生请在提交报名材料时带齐相关原件进行资格审查,邮寄资料报名的考生带齐相关原件在面试前进行资格审核。
(五)面试、笔试及实践考核(含专业技能考核)
通过资格审查的人员将通过电话或短信通知,面试和笔试时间初定在2022年3月2日,若报名人数较多时则分多天安排,地点为桂城街道社区卫生服务中心二楼、三楼。
现场防疫要求:当天查验粤康码(48小时内核酸检测阴性证明)、行程卡、14天内未有中高风险区旅居史。
考试分面试、笔试和实践考核(含专业技能考核)两个环节依次进行。考试总成绩满分100分,其中面试、笔试环节满分100分,按60%的比例折算计入总成绩;实践考核环节满分100分,按40%的比例折算计入总成绩。
1.第一环节:面试、笔试环节。 通过资格审查的应聘人员进入面试、笔试环节。面试、笔试项目单项满分100分,并分别按实际成绩的50%的比例折算计入该环节成绩。面试成绩和本环节的总成绩合格分数均为60分,低于合格分数的考生不进入下一考核项目或环节。
面试考察采用结构化面试形式,笔试采用闭卷方式进行,笔试科目根据按岗设考的原则设置,测试从事该岗位应具备的基本能力和素质。
我单位在面试、笔试环节结束后3个工作日内,根据本环节成绩从高到低的顺序以1:2的比例确定进入实践考核环节人员并在“桂城社区卫生服务中心”微信公众号公布。
2.第二环节:实践考核(含专业技能考核)环节。 实践考核期为7天。实践考核(含专业技能考核)环节成绩低于60分的或实践考核期内出现下列情况之一的,视为考核不合格,不确定为体检人员。
(1)有违法违纪行为的;
(2)违反医德医风规定的;
(3)违反试用单位规章制度的;
(4)违反医疗规范和操作规程,出现医疗事故的;
(5)受到投诉经查属实的;
(6)出现不适应岗位要求的其他情形并经中心主任办公会议确认不适合录用的。
(六) 公布总成绩和进入体检人员名单
实践考核结束后10个工作日内,在“桂城社区卫生服务中心”微信公众号公布考生总成绩,并根据总成绩从高到低的顺序确定和公布体检人员名单。由社卫中心统一组织考生参加入职体检,体检费用由社卫中心负责。体检对象放弃体检或因体检不符合要求的,可以按照综合成绩从高分到低分在具备候选资格人员中依次等额替补。
(七)考察
体检合格者,将进行组织考察。因考察不合格或拟聘用人选放弃聘用的,可以按总成绩从高分到低分在同岗位具备候选资格人员中依次等额替补。
(八)公示录用
经考试、体检、考察合格后,确定拟聘用人选,名单在“桂城社区卫生服务中心”微信公众号进行公示,公示期为7个工作日。公示期满未接有效投诉的,按有关规定办理人员聘用手续。公示结果影响聘用的,或拟聘用人选放弃聘用的,可以按照综合成绩从高分到低分在同岗位具备候选资格人员中依次等额递补。
(九)录用
取得录用资格人员在规定的时间内到社卫中心办理有关手续,由于个人原因逾期不办理手续的,视为自动放弃受聘资格。
(十)其他
1.除应届毕业生外,其余拟聘人员需在公示前提供学历认证,请提前做好准备。
2.本方案冠有“以上”、“以下”的均含本级,如“本科以上”即含本科学历。
3.年龄、年限计算截止时限为2022年1月31日。
4.考生填报资料失误导致审核不通过或影响聘用结果的,由考生负责。
5.资料审查时发现填报资料不实的,或在招聘考试中作弊的,取消应聘资格,并在网上公布。
6.招聘考试结束后,若发现受聘人员有严重违纪或造假行为的,随时发现随时解聘或按照有关规定进行处理。
7.试用考察期开始后,受聘人员按事业单位人员管理的相关规定进行管理。
附件2:2022年桂城街道社区卫生服务中心公开招聘人员报名表(第一批次)
扫描下方二维码获取附件2

咨询电话:0757-86716391
联系人:关老师、冯老师
监督投诉电话:0757-86716265
本方案解释权属佛山市南海区桂城街道社区卫生服务中心。
佛山市南海区桂城街道社区卫生服务中心
2022年2月17日
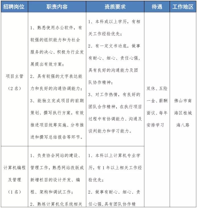
- 博睿社会工作服务中心招凤鸣社工1人
博睿社会工作服务中心成立于2009年1月,是为政府和社会提供综合性社会工作服务的民办非营利性机构。因机构发展需要,现招聘以下岗位:


薪酬及福利待遇:
员工福利含五险一金、商业意外保险、夏日高温福利、带薪年假、节日礼品、年度体检、年终评优奖励、项目/机构每年外出交流学习、生日/结婚/生育贺礼等。
应聘流程:
1. 请将简历投递至博睿社会工作服务中心招聘邮箱: nhhr@brssc.org.cn(在邮件标题处和简历标题标注“姓名+应聘职位”,例“张三+瀚天职工家+实习生”,个人简历请务必以附件形式提交)。
2. 招聘信息有效性截止至招满为止。
3. 简历通过初审者将于7个工作日内收到邮件或电话回复,通知面试时间及地点。申请人所提供的资料将予保密,并只作招聘有关职位用途。

扫码查看详情
- 广东邮电人才服务有限公司佛山分公司招业务指导2人
根据工作需要,广东邮电人才服务有限公司佛山分公司公开招聘工作人员,派驻至南海区行政服务中心智慧城市运行中心工作,招聘公告如下:
招聘职位、条件及薪酬
1.业务指导岗(2人):
为南海区智慧城市运行中心业务提供法律指导及意见,负责梳理部门职责等工作。
2.任职要求:
(1)年龄35岁以下。
(2)政治思想好、综合素质高,粤语、普通话流利,文字测速50字/分钟。
(3)有一定的语言组织、表达能力,有与市民沟通协调的技巧。
(4)具备良好的工作态度及团队合作精神。
(5)具有全日制本科及以上学历,法学专业。
(6)不招收仍在校的实习生。
(7)根据本公司的工作安排,应聘人员一经被录用,将在短时间内安排入职(一般不超过5个工作日),请仍在职的应聘者慎报。
工作待遇
1.采取政府购买服务的方式运作,受聘人员与劳务公司签订劳动合同。
2.办公时间:8小时,按国家规定节假日进行休息
3.上班地点:南海区桂城海八东路辅路中控大厦13楼
4.薪酬待遇:约7.5万元/年(税前),购买五险一金,享有国家规定的福利津贴等。
5.提供专业的内部训练及广阔的职业发展前景。
报名和资格审查
1.报名时间:2022年2月15日-2022年2月28日
2.应聘人员必须按照指定的报名登记表模版,详细填写当中全部内容及提交,具体见附件:《智慧城市运行中心应聘报名登记表》。其它简历版式作无效处理。
3.资格审查
公司对报名人员的资格进行审查,确定考试对象,并通知具体的考试时间、地点等事项。
应聘及联系方式:
请应聘人员将指定的应聘报名登记表(登记表需命名为“姓名+智慧城市运行中心”)发电子邮件至:ydrcofmai@126.com。
咨询投诉电话:86221520(关先生)。

扫码查看详情
- 广东大观博物馆招设计师3人
招聘岗位1:文创产业开发中心3D设计师
薪资:7000-12000元、五险、双休。
工作地点:广东佛山南海。
招聘人数:2人。
岗位职责:
1.负责展馆陈列展示、立体场景的3D设计,项目前期负责现场勘察,根据要求进行材质贴图、场景搭建、渲染等效果图制作,后期落地实施需按实出具施工图纸等;
2.参与项目创意策划讨论,理解客户所需设计风格和定位,及时沟通修改设计方案,解决项目跟进过程中所遇到的问题。
任职要求:
1.会展设计、展示设计、室内设计、建筑学等设计专业优先;
2.有成功设计展览、办公、活动场景等项目经验者优先;
3.精通掌握运用三维设计软件,包括但不仅限于3DMAX(Vray)、maya、rhino、CAD、PS、CDR、AI等软件,掌握各种建模、渲染表现技法,熟悉多种材质和色彩的组合运用及整体效果的搭配,能独立而高效地完成高质量的CAD施工图、效果图、立体图、平面图等。
招聘岗位2:文创产业开发中心平面设计师
薪资:4500-6500元、五险、双休。
工作地点:广东佛山南海。
招聘人数:1人。
岗位职责:
1.负责宣传海报、画册等平面印刷品设计;
2.负责博物馆文创产品运营与包装设计;
3.负责各类宣传活动、展馆展览平面排版设计;
4.参与项目创意策划讨论,理解客户需求并及时沟通修改设计方案,协助设计主任完成相关设计工作。
任职要求:
1.平面设计、视觉交互、美术设计系等相关专业优先;
2.有良好的美术基础及艺术修养,具有设计美感及较强的创意能力;
3.精通PS、CDR、AI、ID等相关设计制图软件,能进行独立高效完成平面设计。
应聘办法:
1.请应聘者将简历发送至电子邮箱349447978@qq.com。
2.请应聘者携带个人简历、身份证、学历证、相关专业资格证书等证件的原件和复印件(1份),近期免冠小一寸彩照(1张)进行面试。
3.应聘有效期为2022年2月14日-2022年3月14日。
联系方式:
联系人:李小姐。
联系电话:18923138668。
联系地址:佛山市南海区桂城街道灯湖西路28号大观博物馆。

扫码查看详情
- 佛山市汽车行业协会招工作人员3名
佛山市汽车行业协会成立于2014年6月,是佛山市5*级A**为行业服务的社会组织。根据工作需要,现公开招聘工作人员多名。现将有关事项公告如下:


应聘流程:
招聘信息有效性截止至招满为止。
请将简历投递至佛山市汽车行业协会招聘邮箱:fsqcxh@163.com 邮箱。
简历通过初审者将于一周内收到邮件及电话回复,通知面试时间及地点。申请人所提供的资料将予保密,并只作招聘有关职位用途。

扫码查看详情
- 桂城瀚天科技城一波“笋工”上线
瀚天科技城,有“国家级科技企业孵化器”之称,目前已成为桂城都市型产业载体的标志,加快推动着桂城传统产业的转型升级。园区一波企业招人,设计员、工程师、销售经理、项目经理……快来看看有没有你心仪的岗位吧!部分岗位如下↓↓↓

广东艾科智泊科技股份有限公司
招聘岗位:
渠道销售/大客户销售/直销多名,15-25K;
Java开发工程师(4名),15-25K;
结构工程师(1名), 7-12K;

扫码了解更多
福利待遇:
1.完善的休假制度:周末双休(7.5小时工作制)、法定假期、带薪年假。
2.优厚的福利体系:五险一金(根据岗位性质额外购买商业保险)、为符合条件的员工提供中转宿舍、定期体检、午餐补贴、团建经费、节日福利、员工旅游、下午茶歇。
3.广阔的发展平台:根据员工的职业发展需求提供专业的内外部培训机会、晋升管理岗位机会优先考虑内部员工。
佛山市玉凰生态环境科技有限公司
招聘岗位:
财务统计文员,5K-5.5K;
会计,4K-9K;
采购助理,5K-5.5K。

扫码了解更多
福利待遇:
五险一金、工作餐、宿舍。
广东柯内特环境科技有限公司
招聘岗位:
数据保障技术员,4-6k+绩效;
电气售后技术员,4-6k+绩效;
装配技术员,4-10k+提成。

扫码了解更多
福利待遇:
1.年度福利:实习期包食宿。转正后享受绩效奖金、年终奖金、工龄奖、购买社保、生日津帖等,按国家规定享有各类法定假期,入职满1年可享有5天带薪年假;
2.团建活动:公司每年按部门人数拨付团建经费,由部门自行安排外出旅游、拓展、聚会娱乐等活动;
3.培训制度:具备专业的人才培训体系,IBM资深技术人员参与管理培训团队,完善的人才晋升机制,提供广阔的职业发展平台与空间。
佛山市一点科技有限责任公司
招聘岗位:
大客户经理(1名),10-20k;
产品助理(1名), 5-10k;
运营专员(2名), 5-8k。

扫码了解更多
福利待遇:
1.完善的休假制度:周末双休(7.5小时工作制)、法定假期、带薪年假。
2.优厚的福利体系:五险一金(根据岗位性质额外购买商业保险)、为符合条件的员工提供中转宿舍、定期体检、生活补贴、团建经费、节日福利、员工旅游、下午茶歇。
3.广阔的发展平台:根据员工的职业发展需求提供专业的内外部培训机会、晋升管理岗位机会优先考虑内部员工。
广东伟邦科技股份有限公司
招聘岗位:
高级嵌入软件工程师,15-20K;
高级电子工程师,15-20K;
产品经理,10K-20K。

扫码了解更多
福利待遇:
双休、五险一金、餐费补贴。
- 广东金融高新区
佛山海晟金融租赁股份有限公司
招聘岗位: 项目经理(城市公用、交通、 基础设施建设业务方向),风险经理 (民营装备类业务方向),资产管理经理,内审经理助理 ,项目经理助理,综合资料员,作业中心操作员等。
福利待遇
1.工资薪酬面议。
2.五险一金。
3.五天工作制,周末双休。
4.带薪年假、节日福利、定期体检、高温补贴、综合人身保险附加住院医疗保险等。
5.岗位晋升技能培训。
简历投递
即日起至2022年3月31日期间投递简历有效,分批面试,招满即止。
1、应聘者需填写《佛山海晟金融租赁股份有限公司应聘简历》,并将简历以附件形式发送电子邮件至:fshsfl@fshsfl.com,邮件主题及简历附件均以“姓名-应聘岗位”命名(如“张某-项目经理”)

扫码*载下**应聘简历模板
联系方式:
联系电话:林小姐,0757-86367092;
邮箱:fshsfl@fshsfl.com。
广东绿金融资租赁有限公司
招聘岗位: 项目经理 (需金融相关行业经验)
项目经理 (需市政环保行业经验)
福利待遇:
市场化薪酬,按业务投放计提上不封顶。
福利保障优厚,六险一金、带薪年假、星级体检、员工餐厅、各类团建。
员工培养成长体系完善,资源分配充足,追求企业、个人快速共同成长。
简历投递:
请将简历及有关任职、学习文档证明材料以附件的形式发送电子邮件至:zuojun@cgfl.com.cn ,邮件主题及附件名称请统一修改为“姓名+应聘岗位”。
来源:桂城街道社区卫生服务中心、南海人才服务管理办公室、瀚天HAO、广东金融高新区