

为丰富广大师生的暑期业余生活
倡导树立环保意识
我们将2019年度
全市中小学环境教育
优秀教案
评选的部分优秀作品
向大家予以展示
希望大家能有所感悟和收获

敲黑板!马上开课啦!
课题:拒绝塑料,环保“袋”回家
教师:关红燕
工作单位:郑州市惠济区大河路中心小学
优秀教案展示

《拒绝塑料,环保“袋”回家》
【背景分析】
我国虽已颁布“限塑令”十年之余,但实施效果不减反暴增,每天依然在使用大量的塑料袋,从超市到菜市场、水果摊位、就餐摊点,人们似乎对“限塑令”毫不知情,并无动于衷,甚至使“限塑令”沦为了“卖塑令”,形成一个环保的怪圈。
而环保袋的提倡,可以大幅度减少塑料袋的使用,减少白色污染的泛滥,且寿命长,可以循环利用,价格低廉,绿色环保。但是人们对于什么是环保袋?如何添置环保袋?怎样处理环保袋等并不了解。
为了让学生真正了解环保袋,主动收集使用、宣传环保袋,培养学生节能减排的意识,树立保护环境的责任感和使命感,我们进行了这次教学活动。
【教学目标】
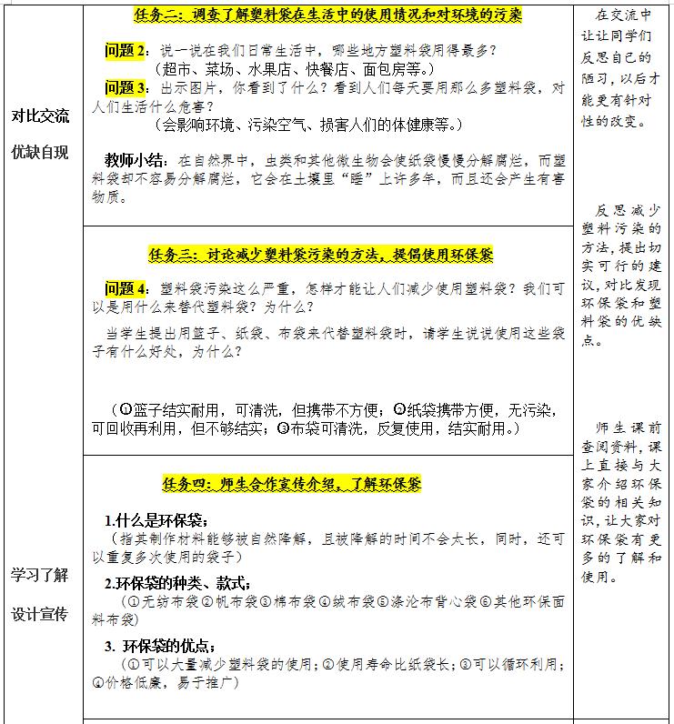
1.通过观看视频、数据调查等方式,对比了解人们对塑料袋和环保袋的使用情况和态度,以及对人类生活环境的影响,增强环保意识。
2.在讨论交流中,学会辨别塑料袋、纸袋、无纺布袋等的特点和与环保的关系,并宣传实践。
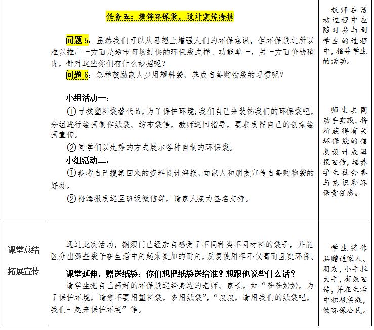
3.在创作环保袋和宣传海报的过程中,增强学生动手实践能力和社会参与意识,培养自备购物袋的习惯。
【教学重、难点】
1.教学重点:了解人们对塑料袋的使用情况和态度,以及对人类生活环境的危害。
2.教学难点:学会分辨哪些袋子有助于环保,增强环保意识并宣传实践。
教学评价
评价任务
评价样题
目标达成
会说出塑料袋、环保袋分别对环境的影响。
1.塑料袋对环境带来的危害有哪些?
2.请列举出环保袋的优点。
目标一
能辨别并说出各种置物袋特点和用途,并会正确选择环保袋。
下列几款置物袋,在超市、商场、菜市场、学习等场所,你会怎样选择?说出理由。
目标二
能设计出海报,宣传自备环保购物袋的意识。
请小组合作,设计出一副宣传海报,一款环保袋,在学习宣传栏张贴宣传。
目标三
【教学准备】
1.教学资料准备:师生共同收集有关环保袋的文字、图片、音像资料等,PPT课件。
2.教具学具准备:师生每人准备一个除塑料袋外的各种置物袋,如纸袋或无纺布袋等。
水彩笔、油画棒 、广告色桌布等。
【教学过程】



温馨提醒:
为“推进学校环境教育,培养青少年生态意识”、“中小学相关课程中加强环境教育内容,促进环境保护和生态文明知识进课堂、进教材”的要求,鼓励和引导中小学生积极参与环境保护。
多年来,郑州市生态环境局和郑州市教育局相继开展环境教育优秀教案评选、环保绘画大赛、环保征文大赛等一系列环境教育活动,活动得到广大师生的积极响应,效果明显。
2020年将继续开展环境教育多媒体课件评选和环保绘画大赛,详情可登录郑州市生态环境局网站的环境管理/宣传教育/绿色创建栏目查询
(http://zzepb.zhengzhou.gov.cn/)