金标全面强化 (金标一亿现金)

专栏10月15日关注的华体科技,已经止盈,最近两天我们重点关注区块链题材,推出新出专栏:

物联网细分龙头,上下游议价能力强,这只股还能涨30%

被忽视的区块链下游应用领域,未来5年投资额有望超万亿(附股)

昨天我们重点分析一家电子蓝军龙头,公司逐渐形成以电磁科技工程和军工指控通信业务为存量基础,网络信息安全和微系统为增量业务的“内生+外延”双轮驱 动的发展布局。

业绩保持较高增速,中标多个军方项目,电子蓝军龙头迎来最佳买点

2018年1月1日起正式实施《人民币现金机具鉴别能力技术规范》(简称“金标”)。值得注意的是,尽管金标2018年正式实施,但2018年全年供应商机具基本处于测试准备中,绝大多数银行在2019年才开启新现金机具的招标。

“金标”第一次对人民币鉴别设备的鉴伪能力进行了规范,将之前没有任何鉴伪标准可依的现金机具统一规范起来,包括对现金机具的分类、纸币和硬币防伪特征分类、鉴别能力要求、具体纸币和硬币鉴别能力测试范围等(速度、单项能力、稳定性等)都做了详细的说明。

金标一亿现金,金标全面强化

截至2018年底,央行先后公布了5批过检目录;截至2019年10月18日,央行已经公布了15批过检目录。

“金标”发布提升行业门槛,淘汰靠低质低价竞争的落后作坊式公司和不具备足够研发能力的小公司。银行业金融机构开始纷纷采购“金标”机具,替代原有的国标点钞机以及无鉴伪标准的清分机、现金自助设备等。

“金标”在2017年出台后,由于机具厂商产品尚未完成升级,银行在2018年放缓采购,从聚龙股份和古鳌科技近两年的营收大幅下滑也可以验证这点,因此紧靠软件升级就能达到“金标”要求的机具占比预计不到20%。

根据中国银行业社会责任报告,截至2018年底,我国银行网点共有22.86万个。主要以清分机和点验钞机来测算现金机具的空间,不包括复点机、扎把机等。

金标一亿现金,金标全面强化

每个网点平均需要一至两台小型清分机(2-4口),平均采购规模4-5万元,80%银行网点将重新采购,那么替代规模达73-91亿元;

点钞机尽管单价要低不少,但每个网点的需求量也数倍则增加,估测每个网点的平均采购规模1-2万元,80%银行网点将重新采购,替代规模18-37亿元。

东吴证券研究报告分析,考虑银行上一轮的清分机采购高峰已经过去5年,新一轮的换机周期来临,同时较多银行基本是2019年下半年正式放量招标,清分机和点验钞机等机具将迎来新一轮的三年更换潮,替代空间规模达百亿

东吴证券认为,清分机较点验钞机替代空间更大,门槛更高竞争格局更好,并且毛利率更高。

点验钞机的单价较清分机有明显的缩窄,前者单价是后者的1/5-1/10甚至更少,尽管网点所需的点验钞机数量是清分机的数倍,但东吴证券认为清分机的替代空间依旧更大。

此外,因为清分机所需的技术门槛更高,行业竞争对手更少,从而毛利率高。以古鳌科技为例,2016-2018年公司清分机毛利率分别达到59.12%、54.74%、63.64%,显著高于同期点验钞机的33.59%、33.21%、35.43%。

自2015、2016年左右,银行开始将国产机具和进口机具合在一起进行招标,价格因素的重要性开始凸显,一般来说进口机具的价格是国产机具价格的2-3倍甚至更高,国产机性价比优势明显。

在国产替代意愿强烈并且技术水准相差不大的情况下,原先日本和德国等厂商的份额逐步被国有厂商替代,相关项目中标候选人基本是国内竞争厂商,代表企业包括古鳌科技、聚龙股份、中钞信达、广电运通、新北洋、维融科技等

金标一亿现金,金标全面强化

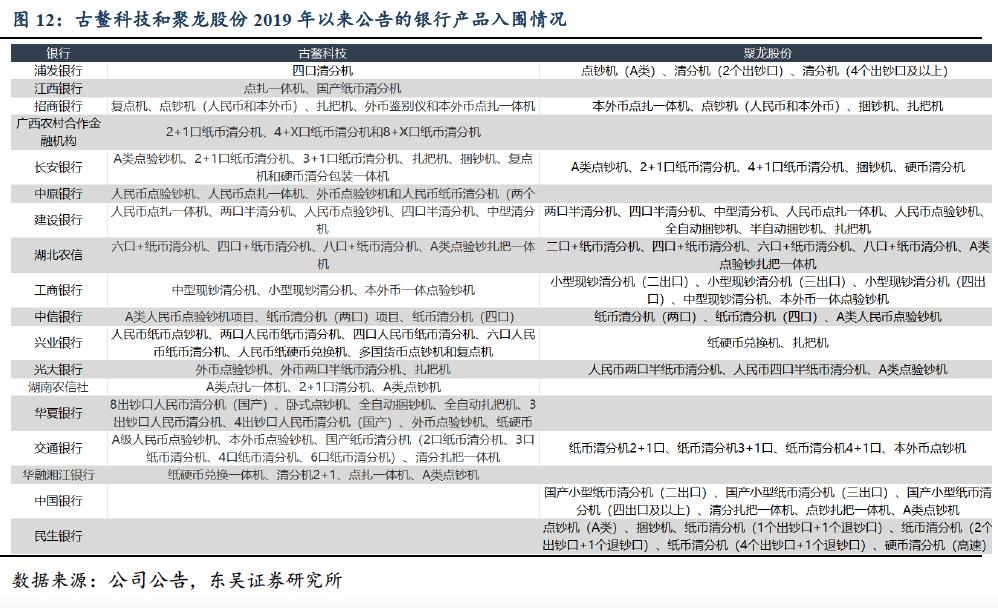
2019年6月,建设银行全行人民币/外币点验钞机采购、全行纸币清分机采购、全行人民币点扎一体机采购几个项目中标结果公示,可以看出古鳌科技、聚龙股份、广电运通,以及中钞信达和维融科技基本垄断了入围候选人名单。

2018年底,邮政集团验钞机和纸币清分机设备集中采购项目评标结果公示,可以看出维融科技、古鳌科技、广电运通是主要中标人。

2019年9月,交通银行纸币清分机和点钞机采购项目中标结果公示,聚龙股份、古鳌科技、中钞信达、广电运通四家厂商垄断这几个采购项目的中标供应商。

2019年8月,光大银行出纳机具选型入围采购项目结果公示,采购项目包括了点验钞机、纸币清分机、复点机、扎把机、捆钞机等9个分包项目,同样可以看出古鳌科技、聚龙股份、中钞信达占据了多数中标入围人。同样地,

东吴证券认为,关注主业聚焦清分机和点验钞机的古鳌科技、聚龙股份,同时行业招标放量也将给新北洋、广电运通带来一定弹性。

1、古鳌科技

古鳌科技于1996年成立,专业从事智慧金融系统整体解决方案。主要产品包括,系统集成及解决方案;自助设备系列产品;清点系列产品等。

清分机和点验钞机是公司营收主要来源,2018年收入合计占比86%。公司毛利率基本保持在46%-50%范围上下,而净利率随公司发展状况上下波动明显。进入2019年后,公司净利率企稳,后期有望回升。

过去五年营收/归母净利润指标不乐观,未来有望在金融机具更新替代新周期中迎来改善。拟收购翔晟信息,布局电子认证业务,承诺未来三年净利润合计不低于1.01亿元。

2、聚龙股份

公司主营业务包括两部分:金融机具、电子产品销售业务;金融信息化系统开发及服务运营业务。

产品收入占据公司营收70%左右。近两年毛利率和净利率下降明显,2019上半年改善明显,未来仍有较大提升空间。

截至2019年上半年,公司已发布中标公告的订单近2亿元。

3、广电运通

年,主营业务覆盖金融科技、公共安全、交通出行以及文娱旅游、零售便民等领域。为国内领先的智能金融解决方案提供商。

金融事业群2018年收入22.48亿元,占公司总营收的41.18%。公司货币自动处理设备中,ATM是主要贡献者,清分机占比不高。

4、新北洋

金融行业:面向金融产品集成商和银行终端客户,提供从关键零件、核心模块到整机、系统集成和服务完整的智慧金融网点管理产品及解决方案,其中公司清分机系列产品首批通过了人行金标测试并在多家银行批量销售,同比实现较大增长。