注:本文以海信2264电源板为例讲述。
RSAG7.820.2264板正面图

RSAG7.820.2264板背面图

图1、电源整体方框图示

一、电源输入、滤波、整流部分电路:
220V电压经过保险管F802,压敏电阻RV801过压保护,进入由L807、C802、C803、C804、L806等组成的进线抗干扰电路.滤除高频干扰信号后的交流电压通过VB801、C807、C808整流滤波后,得到一个300V左右的脉动直流电压.
图2、进线抗干扰、整流滤波部分图示

图3、电源输入、滤波、整流电路部分原理图示

二、待机5VS电路:
图4、5VS电压形成部分方框图示

表一 N831 STR-A6059H引脚功能

1、待机5VS的形成原理:
本机5V待机电压由N831和外围元器件组成,PFC端电压通过开关变压器T901的初级绕组1-3端加到N831的第7脚和第8脚(MOS管的D极.启动电流输入端)N831开始工作.T901各个绕组产生感应电压.4端和5端绕组感应电压经过R837限流VD832整流C835滤波后,为N831第5脚提供20V直流工作电压.20V电压另外经过待机控制信号PS-ON控制三极管V832控制光耦和V916控制后为PFC电路N810的第8脚供电.
2、5V的稳压电路:
T901次级绕组经过VD833整流,C838、L831、C839组成的T型滤波器滤波后,形成5VS电压.5V稳压电路由取样电阻R843、R842、R841及N903,光耦N832组成.当5V电压升高时,分压后的电压加到N903的R端,经内部放大后使K端电压降低,光耦N832导通增强,N831的第4脚反馈控制端电压降低,经内部
电路处理后,控制内部MOS管激励脉冲变窄,使5VS降到正常
值.
3、5V的欠压和过流保护电路:
N831的第1脚是内电路MOS管源极通过外接电阻R831接地,也是内电路的过流检测端,电流大时起到保护作用.N831的第2脚是掉电欠压检测输入端,电阻R897、R899、R823、R901组成市电电压检测电路,电阻R900和R901组成20V电压掉电检测,当负载加重或者其他原因引起20V电压下降时,电阻R900和R901的分压也随之下降,当降到电路设计的阈值时,电路保护,停止工作.
图5、稳压取样回路部分图示

图6、市电检测及20V掉电检测部分图示

图7、5V待机部分电路原理图示

三、待机控制、功率因数校正PFC电路:
图8、功率因数校正PFC部分图示

表二 N810 NCP33262引脚功能

1、PFC的形成:
本机的PFC电路由储能电感L811,PFC整流管VD812,N810(NCP33262)及其外围元件组成.当主机发出开机信号后VCC经过R815限流VZ812稳压,C814、C816滤除杂波加到N801的第8脚后,经内部电路给软启动脚第2脚外接电容充电,电平升高后PFC电路进入工作状态,将整流后的300V电压变换为整机所需380V的PFC电压.
2、PFC详细工作过程:
N810的第7脚输出斩波激励脉冲经过灌流电路加到斩波管V811、V810的G极,在激励信号的正半周激励脉冲分别经过R895、VD816、R820、VD815加到两只MOS管的G极,使V811、V810导通.在激励信号的负半周,脉冲经过R836和R821加到V805、V806的B极,V805、V806导通,MOS管的G极电压快速释放,斩波管截止.VZ814和VZ811是斩波管G极过压保护二极管.R1034、R902两只电阻的作用是在关机时泄放掉MOS管G-S间的电压.经过电阻R811、R812、
R813、R814分压得到正弦波取样电压进入到N810第3脚,用
于校正第7脚输出脉冲波形.由于此电源工作在DCM状态,储
能电感L811次级绕组11-13端感应的电压经R816和R868分压后为N810第5脚提供过零检测信号,控制PFC电路内部斩波信号的开启和关断.
2、PFC电压的稳压:
电阻R826、R827、R828、R805、R829、R830组成PFC电压取样反馈电路,分压后的取样电压送到N810的第1脚,经内部误差放大电路比较后,调整第7脚激励脉冲的输出占空比,控制斩波管的导通时间,以达到稳定PFC电压的目的.
3、PFC的过流保护:
电阻R849、RR825为PFC电路过流检测电阻.如果出现电源负载异常过重时,MOS管过大的电流流经R825、R849、R825、R849上的压降就会升高,升高的电压经过R823加到N810的第4脚,N810停止工作,起到保护作用.
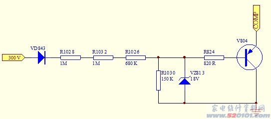
4、PFC市电欠压保护:
N810的第2脚是软启动端,该脚外接三极管V804接市电欠压保护电路,当市电电压过低时,由R1028、R1032、R1026、R1030组成的市电
电压分压取样电压ER电压为低电平,V804导通,4脚电平为低
电平芯片停止工作.
图9、待机控制电路部分图示

图10、PFC取样反馈电路部分图示

图11、市电输入检测部分图示

图12、PFC电路部分电原理图示

四、100V直流形成电路:
图13、NCP1396部分图示

图14、100V、12V直流形成部分图示

220V交流经过整流滤波,进行功率因数校正后得到400V左右的直流电压送入由N802(NCP1396)组成的DC-DC变换电路.PFC电压经过R874、R875、R876、R877分压后送入N802第5脚进行欠压检测,经运算放大输出跨导电流.开机同时第12脚得到VCC1供电,软启动电路工作,内部控制器对频率、驱动定时等设置进行检测,正常后输出振荡频率.第4脚外接定时电阻R880;第2脚外接频率钳位电阻R878,电阻大小可以改变频率范围;第7脚为死区时间控制,可以从150ns到1us之间改变.第1脚外接软启动电容C855;第6脚为稳压反馈取样输入;第8脚和第9脚分别为故障检测脚.
当N802的第12脚得到供电,第5脚的欠压检测信号也正常时,N802开始正常工作.VCC1加在N802第12脚的同时,VCC1经过VD839,R885供给倍压脚第16脚,C864为倍压电容,经过倍压后的电压为195V左右.
从第11输出的低端驱动脉冲通过拉电流电阻R860送入V840的G级,VD837、R859为灌电流电路.第15脚输出的高端驱动脉冲通过拉电流电阻R857送入V839的G级,VD836、R856为灌电流电路.
当V839导通时,400V的VB电压流过V839的D-S级及T902绕组、C865形成回路,在T902绕组形成下正上负的电动势,次级绕组得到的感应电压,经过VD853、C848整流滤波后得到100V直流电压,为LED驱动电路提供工作电压.次级另一路绕组经过R835、VD838、VD854、C854、C860、整流滤波后得到12V电压给主板伴音部分提供工作电压.次级另一绕组经过VD852、C851、C852、C853整流滤波后得到12V电压.
同理,当V840导通,V839截止时,在T902初级绕组形成上正下负的感应电动势耦合给次级.由R863、R864、R865、R832、R869、N842组成的取样反馈电路通过光耦N840控制N802第6脚,使其次级输出的各路电压得到
稳定,由C866、R867组成取样补偿电路。
图15、取样反馈回路部分图示

图16、PWM电路部分电路原理图示

五、LED背光驱动电路:
LED背光驱动部分采用OZMicro公司的OZ9902方案,OZ9902为双路驱动芯片,本电路采用2片OZ9902,也就是本电路采用了4路驱动.单路驱动简易图如下:
图17、LED背光驱动电路方框图示

表三 N906 OZ9902引脚功能

图18、LED背光驱动控制部分电路原理图示

1、驱动电路升压过程:
驱动芯片OZ9902第2脚得到12V工作电压,第3脚得到高电平开启电平,第9脚得到调光高电平,第1脚欠压检测到4V以上的高电平时,OZ9902开始启动工作,从OZ9902的第23脚输出驱动脉冲,驱动V919工作在开关状态.
1、电路开始工作时,负载LED上的电压约等于输入VIN电压.
2、正半周时,V919导通,储能电感L909、L913上的电流逐渐增大,开始储能,在电感的两端形成左正右负的感应电动势.
3、负半周时,V919截止,电感两端的感应电动势变为左负右正,由于电感上的电流不能突变,与VIN叠加后通过续流二极管VD926给输出电容C900进行充电,二极管负极的电压上升到大于VIN电压.
4、正半周再次来临,V919再次导通,储能电感L909、L913重新
储能,由于二极管不能反向导通,这时负载上的电压仍然高于
VIN上的电压.正常工作以后,电路重复3、4步骤完成升压过[Page]
程.
R919、R923、R929组成电流检测网络,检测到的信号送入芯片的20脚ISW11,在芯片内部进行比较,来控制V919的导通时间.
R909、R911、R914和R924是升压电路的过压检测电阻.连接至N905的第19脚的内部基准电压比较器.当升压的驱动电压升高时,其内部电路也会切断PWM信号的输出,使升压电路停止工作.
在N905内部还有一个延时保护电路,即由N905第10脚的内部电路和外接的电容C899组成.当各路保护电路送来起控信号时,保护电路不会立即动作,而是先给C899充电.当充电电压达到保护电路的设定阈值时,才输出保护信号.从而避免出现误保护现象,也就是说只有出现持续的保护信号时,保护电路才会动作.
2、PWM调光控制电路:
调光控制电路由V920等电路组成,V920受控于7脚的PWM调光控制,当第7脚为低电平时,第18脚的PROT1也为低电平,V920不工作.当第7脚为高电平时,第18脚的PROT11信号不一定为高电平,因为假如输出端有过压或短路情形发生,内部电路会将PROT1信号拉为低电平,使LED与升压电路断开.
R920、R926、R1025组成电流检测网络,检测到的信号送入芯片的第17脚ISEN1,第17脚为内部运算放大器+输入端,检测到的ISEN1信号在芯片内部进行比较,来控制V920的工作状态.
第11脚外接补偿网络,也是传导运算放大器的输出端.此端也受PWM信号控制,当PWM调光信号为高,放大器的输出端连接补偿网络.当PWM调光信号为低时,放大器的输出端与补偿网络被切断,因此补偿网络内的电容电压一直被维持,一直到PWM调光信号再次为高电平时,补偿网络才又连接放大器
的输出端.这样可确保电路工作正常,以及获得非常良好
的PWM调光反应.
其他三路电路工作过程同上,这里不在阐述.
六、故障实例
故障现象:不定时三无
分析检修:因该机不定时出现三无现象,大部分时间可以正常工作,无规律可循,有时几天出现一次.当故障出现时,测得无5VS电压,确定故障在5V产生电路.检测5V电路,N831(STR-A6059H)检测数据如下:第1脚:0V;2脚:6.2V;3脚:0V;4脚:开机瞬间有摆动随后0V;5脚:8-10V摆动;7、8脚300V.从检测结果可知N831启动后因4脚电压降低进入保护状态锁定电路无输出.能引起4脚电压降低进入保护状态的原因只有5VS稳压控制电路和4脚外围元件.对稳压控制电路相关元件在路检测正常,因为及其大部分时间能正常工作,故从故障形成机理和统计的角度看,这类故障多与原件性能参数不良或自身特性变差有
关,怀疑4脚外接电容C832不稳定漏电所致,试更换C832长
时间试机未见异常,故障排除.
故障点实物图示

故障现象:开机一分钟后屏幕二分之一处发黑

分析检修:由于故障现象是半面亮光发黑,因此判断是一组背光驱动电路异常所致。
开机检查,测得LED4+、LED4-输出端子电压为195V,而LED3+、LED3-输出端子只有108V.从电路图中可以看出,V925和V926这组输出未能正常升压形成LED所需的电压要求.什么原因会造成此故障呢?一、未有正常的驱动信号送至V925,使V925处于截止状态而形成不了升压;二、开机瞬间已有驱动信号驱动了V925,并形成升压过程,但由于LED负载异样使反馈信号异常迫使驱动块保护而停止输出输出驱动信号,而使V925截止输出,升压停止.
为了验证这个问题,再次监测LED3+、LED3-电压时,发现其开机电压瞬间会达到300V!从欧姆定律不难看出,当负载减轻时,电流则会减小,电源此时处于空载状态,电压自然会上升.由此判断此故障是由于LED灯
组断路而使输出电压过高引起的保护.更换屏后故障排除。
实物检测点标示
