为方便行业人士或投资者更进一步了解管道工程建筑行业现状与前景,智研咨询特推出《2023-2029年中国管道工程建筑行业市场发展前景及投资风险评估报告》(以下简称《报告》)。报告对中国管道工程建筑市场做出全面梳理和深入分析,是智研咨询多年连续追踪、实地走访、调研和分析成果的呈现。

为确保管道工程建筑行业数据精准性以及内容的可参考价值,智研咨询研究团队通过上市公司年报、厂家调研、经销商座谈、专家验证等多渠道开展数据采集工作,并对数据进行多维度分析,以求深度剖析行业各个领域,使从业者能够从多种维度、多个侧面综合了解2022年管道工程建筑行业的发展态势,以及创新前沿热点,进而赋能管道工程建筑从业者抢跑转型赛道。

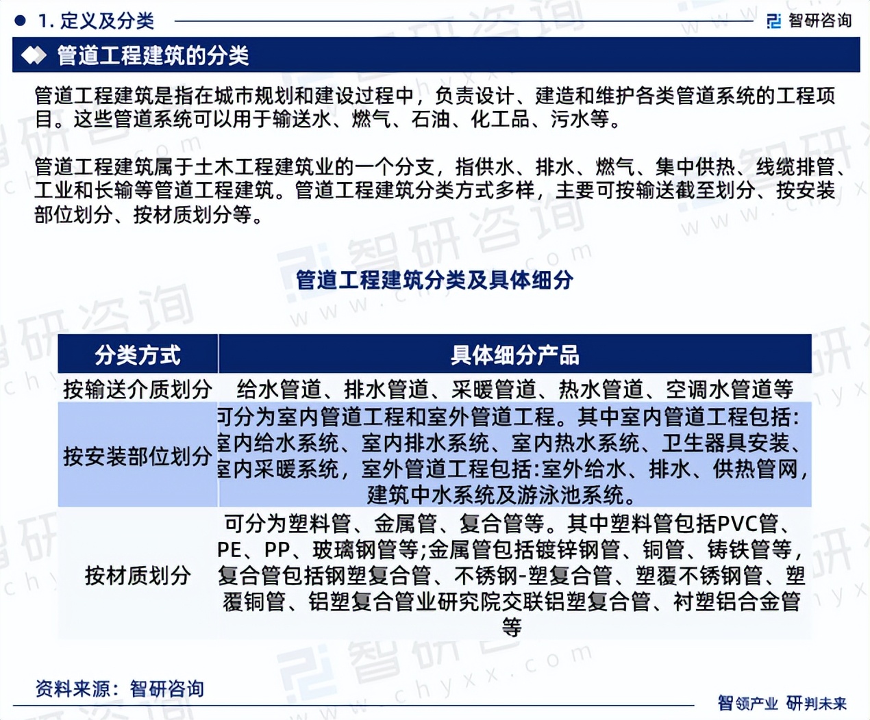
管道工程建筑是指在城市规划和建设过程中,负责设计、建造和维护各类管道系统的工程项目。这些管道系统可以用于输送水、燃气、石油、化工品、污水等。
管道工程建筑属于土木工程建筑业的一个分支,指供水、排水、燃气、集中供热、线缆排管、工业和长输等管道工程建筑。管道工程建筑分类方式多样,主要可按输送截至划分、按安装部位划分、按材质划分等。

中国政府一直加大基础设施投资力度,其中包括了管道工程的建设。特别是“一带一路”倡议的推动,为中国管道工程建筑行业带来了新的增长机遇。随着技术的进步和创新,管道工程建筑行业也在不断提高工艺和施工效率。新材料、新工艺的应用可以提高管道的质量和使用寿命,降低工程成本。根据数据显示,2022年中国管道工程建筑产值约为3749.1亿元,华东地区的城市化进程相对较快,城市基础设施建设和更新需求大。城市给水、排水、燃气等管道工程的建设和维护成为重要任务,因此吸引了更多的企业和项目投资。其占比为30.20%。

根据数据显示,中国管道工程建筑新建里程在2017年后开始剧增,2017年是一带一路倡议提出后的重要一年,中国加大了对一带一路相关项目的建设力度。其中包括了大量的管道工程建设,用于输送石油、天然气等能源资源。一带一路倡议的推动促使了管道工程建筑新增里程的剧增。随着中国经济的快速发展,对石油、天然气等能源的需求也在增加。为满足能源需求,需要建设更多的输油、输气管道。因此,2017年管道工程建筑新增里程剧增。2022年中国管道工程建筑新增里程约为54.78万公里。均在在2017—2019年呈现动荡态势,2020年开始呈现上涨态势,2022年中国管道工程建筑均价约为66.21万元/公里。

中国的管道工程建筑行业中,国有企业在市场中占据重要地位。这些企业通常拥有较强的资源和资金支持,具备较高的工程实施能力和规模效益。私营企业在中国的管道工程建筑行业中也有一定的份额。这些企业通常具有较强的灵活性和创新能力,能够更快地适应市场需求和变化。

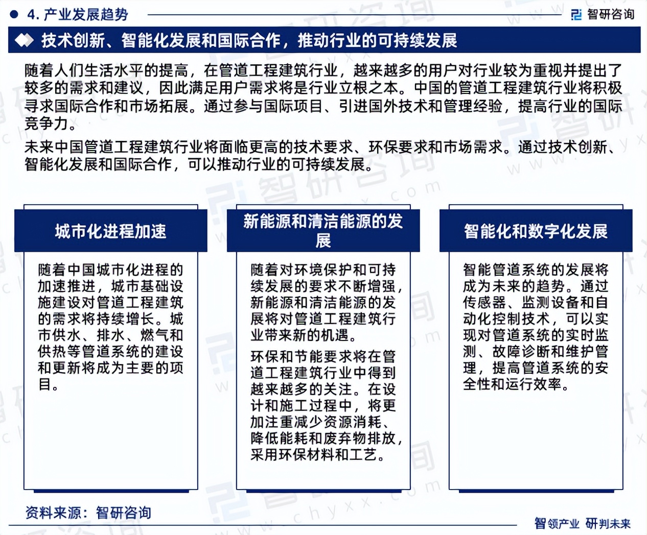
随着人们生活水平的提高,在管道工程建筑行业,越来越多的用户对行业较为重视并提出了较多的需求和建议,因此满足用户需求将是行业立根之本。中国的管道工程建筑行业将积极寻求国际合作和市场拓展。通过参与国际项目、引进国外技术和管理经验,提高行业的国际竞争力。
未来中国管道工程建筑行业将面临更高的技术要求、环保要求和市场需求。通过技术创新、智能化发展和国际合作,可以推动行业的可持续发展。

《2023-2029年中国管道工程建筑行业市场发展前景及投资风险评估报告》是智研咨询重要成果,是智研咨询引领行业变革、寄情行业、践行使命的有力体现,更是管道工程建筑领域从业者把脉行业不可或缺的重要工具。智研咨询已经形成一套完整、立体的智库体系,多年来服务政府、企业、金融机构等,提供科技、咨询、教育、生态、资本等服务。

数据说明:
1:本报告核心数据更新至2022年12月,以中国大陆地区数据为主,少量涉及全球及相关地区数据;预测区间涵盖2023-2029年,数据内容涉及管道工程建筑行业产值、新增里程、区域分布、产品价格等。
2:除一手调研信息和数据外,国家统计局、中国海关、行业协会、上市公司公开报告(招股说明书、转让说明书、年报、问询报告等)等权威数据源亦共同构成本报告的数据来源。一手资料来源于研究团队对行业内重点企业访谈获取的一手信息数据,主要采访对象有企业高管、行业专家、技术负责人、下游客户、分销商、代理商、经销商以及上游原料供应商等;二手资料来源主要包括全球范围相关行业新闻、公司年报、非盈利性组织、行业协会、政府机构及第三方数据库等。
3:报告核心数据基于公司严格的数据采集、筛选、加工、分析体系以及自主测算模型,确保统计数据的准确可靠。
4:本报告所采用的数据均来自合规渠道,分析逻辑基于智研团队的专业理解,清晰准确地反映了分析师的研究观点。
报告目录框架:
第一章 世界管道工程建筑行业发展情况分析
第一节 世界管道工程建筑行业分析
第二节 世界管道工程建筑市场分析
第三节 2018-2022年中外管道工程建筑市场对比
第二章 中国管道工程建筑行业供给情况分析及趋势
第一节 2018-2022年中国管道工程建筑行业市场供给分析
第二节 管道工程建筑行业供给关系因素分析
第三节 2023-2029年中国管道工程建筑行业市场供给趋势
第三章 国际形势下管道工程建筑行业宏观经济环境分析
第一节 2018-2022年全球经济环境分析
第二节 国际形势对全球经济的影响
第三节 国际形势对中国经济的影响
第四章 2018-2022年中国管道工程建筑行业发展概况
第一节 2018-2022年中国管道工程建筑行业发展态势分析
第二节 2018-2022年中国管道工程建筑行业发展特点分析
第三节 2018-2022年中国管道工程建筑行业市场供需分析
第四节 2018-2022年中国管道工程建筑行业价格分析
第五章 2018-2022年中国管道工程建筑所属行业整体运行状况
第一节 2018-2022年管道工程建筑所属行业产销分析
第二节 2018-2022年管道工程建筑所属行业盈利能力分析
第三节 2018-2022年管道工程建筑所属行业偿债能力分析
第四节 2018-2022年管道工程建筑所属行业营运能力分析
第六章 2023-2029年管道工程建筑所属行业投资价值及所属行业发展预测
第一节 2023-2029年管道工程建筑所属行业成长性分析
第二节 2023-2029年管道工程建筑所属行业经营能力分析
第三节 2023-2029年管道工程建筑所属行业盈利能力分析
第四节 2023-2029年管道工程建筑所属行业偿债能力分析
第五节 2023-2029年我国管道工程建筑所属行业产值预测
第六节 2023-2029年我国管道工程建筑所属行业销售收入预测
第七节 2023-2029年我国管道工程建筑所属行业总资产预测
第七章 2018-2022年中国管道工程建筑所属行业重点区域运行分析
第一节 2018-2022年华东地区管道工程建筑产业行业运行情况
第二节 2018-2022年华南地区管道工程建筑产业行业运行情况
第三节 2018-2022年华中地区管道工程建筑产业行业运行情况
第四节 2018-2022年华北地区管道工程建筑产业行业运行情况
第五节 2018-2022年西北地区管道工程建筑产业行业运行情况
第六节 2018-2022年西南地区管道工程建筑产业行业运行情况
第七节 2018-2022年东北地区管道工程建筑产业行业运行情况
第八节 主要省市集中度及竞争力分析
第八章 2018-2022年中国管道工程建筑行业重点企业竞争力分析
第一节 山东星通电讯科技股份有限公司
第二节 中油管道建设工程有限公司
第三节 陕西省天然气股份有限公司
第四节 安徽省天然气开发股份有限公司
第五节 中国石油管道局工程有限公司
第九章 中国管道工程建筑行业投资策略分析
第一节 2018-2022年中国管道工程建筑行业投资环境分析
第二节 2018-2022年中国管道工程建筑行业投资收益分析
第三节 2018-2022年中国管道工程建筑行业产品投资方向
第四节 2023-2029年中国管道工程建筑行业投资收益预测
第十章 管道工程建筑行业发展趋势与投资战略研究
第一节 管道工程建筑市场发展潜力分析
第二节 管道工程建筑行业发展趋势分析
第三节 管道工程建筑行业发展战略研究
第十一章 行业发展趋势及投资策略分析
第一节 中国营销企业投资运作模式分析
第二节 外销与内销优势分析
第三节 2023-2029年全国市场规模及增长趋势
第四节 2023-2029年全国投资规模预测
第五节 2023-2029年市场盈利预测
第六节 项目投资建议
图表目录:部分
图表1:2014-2022年全球管道工程建筑产值规模
图表2:2022年全球管道工程建筑市场结构
图表3:2016-2022年中外管道工程建筑市场对比
图表4:2014-2022年我国架线和管道工程建筑产值走势图
图表5:2014-2022年我国管道工程建筑行业产值走势图
图表6:2017-2022年中国架线和管道工程建筑企业数量
图表7:2022年中国管道工程建筑行业企业产值区域分布
图表8:2014-2022年中国钢铁行业经营效益分析
图表9:2011-2022年中国钢铁行业产品产量情况
图表10:2014-2022年中国塑料制品行业销售平衡情况
图表11:2014-2022年中国塑料制品行业供需平衡情况
图表12:2023-2029年管道工程建筑产值预测
图表13:2022年和2029年管道工程建筑产值区域分布格局对比分析
图表14:2014-2022年我国管道工程建筑细分产值结构变动趋势
图表15:2014-2022年我国管道工程建筑新建里程统计图
图表16:2014-2022年我国管道工程建筑细分市场新建里程统计
图表17:2014-2022年我国管道工程建设均价走势图
图表18:2014-2022年我国管道工程建设细分领域均价走势图
图表19:2023-2029年我国管道工程建筑产值预测
图表20:2023-2029年我国管道工程建筑投资规模预测
图表21:2023-2029年我国管道工程建筑盈利水平预测
智研咨询作为中国产业咨询领域领导品牌,以“用信息驱动产业发展,为企业投资决策赋能”为品牌理念。公司融合定量分析与定性分析方法,用自主研发算法,结合行业交叉大数据,通过多元化分析,挖掘定量数据背后根因,剖析定性内容背后逻辑,客观真实地阐述行业现状,审慎地预测行业未来发展趋势,为客户提供专业的行业分析、市场研究、数据洞察、战略咨询及相关解决方案,助力客户提升认知水平、盈利能力和综合竞争力。主要服务包含精品行研报告、专项定制、月度专题、可研报告、商业计划书、产业规划等。提供周报/月报/季报/年报等定期报告和定制数据,内容涵盖政策监测、企业动态、行业数据、产品价格变化、投融资概览、市场机遇及风险分析等。