1. 中华文明启迪的摇篮
中国是有着五千年悠久历史文化的大国,黄河中下游更是中华民族历史文化的起源地之一,陕西东部、河南西北部,山西南部更是有着三皇五帝以及第一个奴隶制夏王朝的存在,它就像是中华民族启迪的摇篮。
陕西省西安市是历代王朝上千年的古都,关中平原更是看着诸如西周、秦、汉、隋、唐等王朝的兴起、衰落以及灭亡,诸多的皇帝、贵族、大臣,在地下给后代子孙留下了数不尽的历史文化财富,等着去发掘、研究 。

2. 施工高速挖出了母系社会的扑朔迷离的女尸
1995年西安市零口村发生了一件事,引起了当地的轰动,零口村距离秦兵马俑不到15公里,距离西安市不到50公里。
1995因为修高速公路要经过零口村,在村子的南面, 有一道横亘东西的黄土台原,高速公路从零口村通过, 由于需要整体垫高路基, 公路设计者决定从零口村南面的那个黄土台原上取土,台原周围高出三四米, 台原上部高低不平。挖土的工程中,一生高呼打破了这里的宁静,工人挖出了几千年前新石器时代的古物,相关部门知道后赶到了现场。

陕西研究所的一支考古队进驻零口村,进行抢救性发掘,通常在对一个遗址进行正式发掘前, 考古队员要先用 “ 洛阳铲 ” 进行钻探, 以了解遗址堆积的厚度及遗迹的保存情况 。钻探位置一般选在堆积相对较厚或下面可能保存有墓葬、房址、窖穴、陶窑的地方。在对遗址进行正式发掘前, 要先划定 “ 探方 ” , 即在需要发掘的地方用木桩和线绳划出一些方框, 小框面积为5米×5米, 大框面积为10米×10米。方框一般连在一起, 依次编号并绘制图纸,以方便记录出土器物的坐标方位。
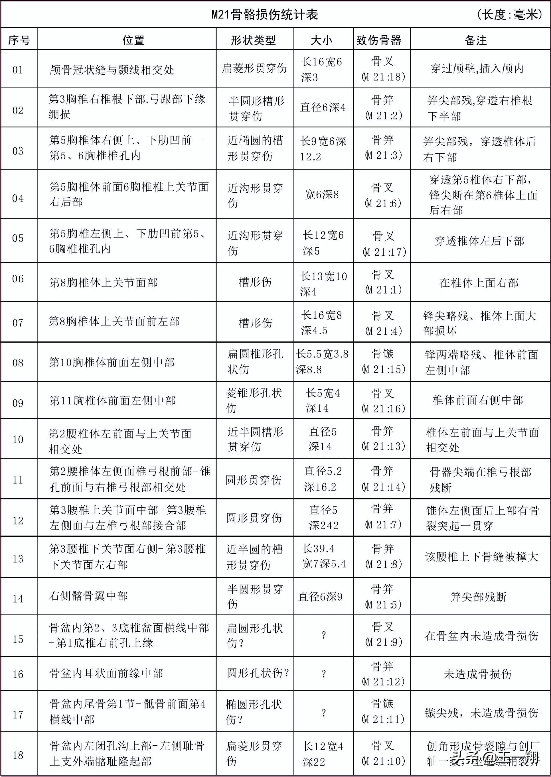
随着清理工作的逐渐深入, 发现这是一个家族氏的墓葬群, 可墓葬群里只有一个墓葬是单独的墓坑,墓坑形状是一个长方形的土坑, 四角呈弧状, 坑长1.6米, 宽0.6米, 深0.4米(要知道那时的母系社会,人死后大多就是平地掩埋,很少有墓坑),墓坑中有一具人类骨架, 仰面向上, 四肢平直, 没有经过扰动, 属于一次性埋葬。头骨距离现在的地表3.25米, 头朝东北方向。在墓坑里没有发现专门的随葬物品 (那个时期的墓葬都未发现有随葬器物) 。在对盆骨进行细部清理时, 发现了几件骨质器物, 有的是箭头, 有的是骨簪,引起了考古学家的注意 。

这座单人墓葬被编号为M21。
按照规定, 必须提取全部人骨作为标本, 考古队员们逐一提取每一块骨头并进行编号、包裹和标注。在提取肋骨时, 他们在死者的胸腔和盆腔内意外地发现了一些骨器 (骨质的器物) 。
根据提取到的骨骼, 大致可以确定死者为女性。可是, 在死者的肋骨之下和盆腔内发现的那些骨器意味着什么呢?
有关专家根据墓葬所处的地层关系, 结合遗址木炭标本的碳-14检测 , 推测出女子的埋葬时间距今已有7300左右年,为新石器时代,处于母系氏族社会。

为了搞清女子的确切年龄和性别, 考古队邀请西安交通大学医学院的人体解剖学教授一起对其遗骨进行鉴定, 结果认定, 确系女性, 死亡年龄大约在17岁,身高大约1.6米多,通过现在电脑技术复原后,发现女子模样秀丽,并不是五官不正的丑不怪。

17岁这个年龄在当时大约相当于现在的人到中年,因为那时的人们平均死亡年龄在30岁左右。因为在零口村发现的,就叫她 “ 零口姑娘 ” 。
3. 原始人类对 “ 零口姑娘 ” 的仇恨
专家在对 “零口姑娘 ” 进行仔细分析时, 竟然大吃一惊: 不得了, 怎么死得这么惨啊?原来, “ 零口姑娘 ”的遗骨虽然完整, 但左手没有了, 考古学家看到没有左手的骨骼的痕迹,认定为被利器砍断的,而且骨骼损伤极其严重。
对其骨骼的研究发现, 她死前至少受了35处严重损伤, 其中有29处是锐器伤, 6处是复合伤。

29处锐器伤是 “ 零口姑娘 ” 的肉体被锐利器物刺穿到体内骨骼形成的, 它们分别发生在头骨、脊椎骨、肋骨、髂骨、耻骨及骨盆内, 其中以脊椎损伤为最多。有些损伤, 如颅骨、胸部的损伤, 是伤及脑颅和心脏等要害部位的致命伤害。有3件骨器由会阴部刺入小腹盆腔, 虽然没有形成骨骼损伤, 但器物却滞留骨盆至今。还有1件骨器从会阴部刺入, 至今还插在姑娘的坐骨上。
骨器损伤29处,系由骨镞、骨叉和骨笄等锐器刺切造成的损伤, 以椎骨上最多。其位置是颅骨上1处、椎骨上17处、肋骨上1处、髂骨上2处、耻骨上1处、骶骨上3处、盆骨内3处系骨器由会阴部插入。

致伤器物不详的损伤6处。这些损伤分布于颅骨、脊椎骨、盆骨、骶骨及肢骨等许多不同的骨骼、不同的位置、受力于不同的方向,而她的左手根据法医鉴定是利器所砍,应该是当时的石刀砍下来的。
保存在尸骨内的凶器共18件, 其中骨叉、骨笄各8件, 骨镞2件。队员在她的体内一共找到了18件骨器, 骨叉是捕鱼工具;骨镞是狩猎工具; 骨笄是装饰用品, 类似今天的发卡。

这一切表明 “ 零口姑娘 ” 是非正常死亡。
在7000多年前的新石器时代早期, 锋利实用的骨叉、骨镞、骨笄还是比较珍贵的。在原始部落, 除骨镞外 , 一个成年男子的*器武**, 一般每类也就两三件。打猎时, 刺入动物体内的骨矛、骨叉、骨镞一般都会拔出来重复使用。

18件骨凶器折断在少女的体内, 甚至插在骨骼里, 证明用力之猛、仇恨之深, 还说明伤害少女的凶器要远远多于18件, 行凶者要远远多于18人。少女尸骨上共有35处损伤,这仅仅是可以看到的骨骼损伤。除此之外, 少女受到的肌肉损伤应该有数百处, 参与行凶的可能有近百人。
4. 现代医学的推理
“ 零口姑娘 ” 受伤后是在多长时间内死亡的呢 ? 根据病理学资料, 骨骼损伤后通常有一个愈合过程。如果损伤后生命仍在延续, 损伤处就会发生一系列的病理、生理变化, 即骨性愈合。一般来说, 要达到骨性愈合, 幼儿需2~3周, 老人需3~4周;要使损伤痕迹消失, 幼儿需2年左右, 老人需3~4年。“ 零口姑娘 ” 的所有骨骼损伤均未发现骨性愈合迹象, 因此可以断定属于生前创伤, 而且可能在受伤后很快就死亡。
在7000多年前母系社会时期,骨器制作不易,是捕猎动物的重要*器武**,是什么样的仇恨要上百人同时动手用在可伶的女孩身上。这种行为比封建时期凌迟酷刑还要残忍,想想女孩死前所受到了非人的折磨、痛苦、就是到了今天,我们看到这些数字都会浑身发冷。
5. “ 零口姑娘 ” 的死亡原因
据目前的考古资料来看,零口姑娘的死亡,很有可能是当时的宗教仪式、战争俘虏、祭祀活动但多种因素所造成的 。
在母系原始社会中,确实存在用活人祭祀的普遍现象,仪式过程也仅仅是杀死,并未出现残忍杀戮的现象,母系社会,女子在当时社会中有主导地位。
在母系氏族制形成时是禁止内婚的,氏族成员进行族外群婚。因为实行族外婚制,子女跟随母亲,因此是无父无夫的国度。在生活时代有限的母系原始社会下,氏族是人们赖以生存的基础,血缘关系是维系氏族成员的纽带,互相保护,并按性别和年龄进行分工。青壮年男子担任狩猎、捕鱼和防御野兽等任务; 女性担任采集食物、烧烤食品、缝制衣服,养育老幼等繁重任务;老人和小孩从事辅助性的劳动。

从简单的分工中,不难看出, 女子从事的职责比男子从事的狩猎有比较稳定的性质,是可靠的生活来源,具有重要的意义。她们是氏族组织中的重要成员,她们的活动是为了氏族集体的利益,具有重要的社会意义,对维系氏族的生存和繁衍都起着极为重要的作用,因此,妇女在社会里占有重要的地位,普遍受到重视 ,氏族首领也是女子,而且女子还承担着延续氏族子嗣的重任,所以是不会用成年女子祭祀的,即是犯了大的过错,同族之间也不会用这么残忍的手段将其杀害。
如果是战争俘虏,女性作为部落战争的掠夺对象,她们是战利品的象征,可以用来繁衍后代,部落绝对不会用以如此残忍的方式去杀害一个年轻的女性,即是将其杀害也不用这么残暴的方式,更不会给其用高规格的墓葬。

法医鉴定后得出了结论,“ 零口姑娘 ” 虽然是女性,但她的身体的某些骨骼为男性特征,她的媚骨和盆骨有男性的特征,这就说明“ 零口姑娘 ”是个 “ 石女 ” ,现在也叫 “ 双性人 ”,就是一句话: “ 零口姑娘 ” 是不孕不育,不能生孩子,不能为部落延续后代。
考古学家提出了结论,“ 零口姑娘 ”是敌方氏族首领的女儿,在战争中被俘虏,后配给氏族的男性好繁衍后代,增强氏族力量,可是几年过去 “ 零口姑娘 ” 并未给氏族诞下子嗣。
原始社会还盛行 “ 割体仪式 “, ” 割体葬仪 ” 是生者为了阻止死者的 “幽灵” 返回人间伤及亲属,故意割去死者的某一部位肢体,并分开埋葬,使其躯体不整, “ 灵魂 ” 受到限制 。因此,断手割腿实际是对非正常死亡者镇恶(我国很很多关于原始社会割体仪式的资料以及墓葬可以证明),“ 零口姑娘 ”的左手被砍也说明了这一点。

在封建社会不会生育的女子都会被婆家嫌弃,可以凭借“七处之条”休妻,而原始社会人们信奉鬼神思想,氏族成员身体有缺陷都会认为是对自己氏族的惩罚,认为会给族群带来灾难,更何况是成年女子不会生育(“ 零口姑娘 ” 的下阴部位被插入的骨器,这也是对她的憎恨),又是自己氏族的死对头,氏族首领为给自己氏族免去灾祸,就野蛮的对待 “ 零口姑娘 ” 。
根据现在的医学研究发现,导致青少年身体变异的重要原因之一便是外界因素导致的身体性激素不平衡,从而引发了身体性别器官地发育问题。
能够外在引起内部性激素的原因最主要的还是来源于日常的饮食习惯,根据现代调查研究表明,长期食用动物的性别器官,特别是食用发情期动物的性别器官,这些都会使得大量的性激素进入到人体,青少年大多都处于生长发育期,身体吸收能力强,并且性别器官发育不完全,此时大量摄入性激素极有可能破坏身体内部性激素的平衡,也会导致后期性别器官地发展异样,从而导致出现双性人现象。
也就是说发育期的女性少年食用过多的公动物器官,在成长过程中身体中产生了过多的雄性激素,很大程度会有男性特征,反之亦然。
“零口姑娘”的事情只能说是原始社会的一个缩影,她只是更悲惨了一些。
“ 零口姑娘 ” 为何会有高规格的墓葬坑呢?

考古学家认为“ 零口姑娘 ”惨死以后,被暴尸荒野,被 “ 零口姑娘 ” 的本氏族群体抬了回去,鉴于“ 零口姑娘 ” 为本氏族的 “ 献身 ”,再加上是首领的女儿,氏族做出了决定,给她高规格的葬礼以及墓葬,用以纪念她,也是提醒氏族内的群体不忘耻辱。
母系社会确切的说那时还没有俘虏这一词,当时的人们也没有俘虏这个概念,因那是的俘虏是没有一丁点生命保障的,那时还没有出现畜牧业和农业,氏族群内的食物都无法保障,更不会去供养俘虏,也没有田地来压榨俘虏剩余价值,普遍的做法把男俘虏杀死或者当做食物,女俘虏用于繁衍后代。那时的人们普遍食物匮乏,所有的氏族内无论男女老幼每天最大的渴望就是食物。
6. 科学的探索
零口姑娘的惨死,绝大部分原因是其身体结构的变化,在那个没有科学,只信鬼神的原始社会,她也只能当个牺牲品,也说明当时的原始社会的人对自然的一种畏惧,每每有坏怪事发生就归结于鬼神以及自然对他们的惩罚,刚开始原始人类对于自然火也是吓的不行,认为是鬼神对他们的惩戒,直到有人捡到被自然火烧死的动物尸体,吃起来很香,慢慢的原始人开始使用起了火,可见人类对自然界的一切都有一个探索发现的过程,时至今日过去一切归于鬼神之说的奇异怪事,都能用现今的科学解释。科学之路还很长,还有很多未知(或者无法解释的事情)等着科学去探索。