按照《武汉市标准创新贡献奖励办法》(以下简称《办法》)要求,开展2023年度标准创新贡献奖励评审工作。为方便申请单位及时准确申请,现公开发布本指南。
01 申请范围
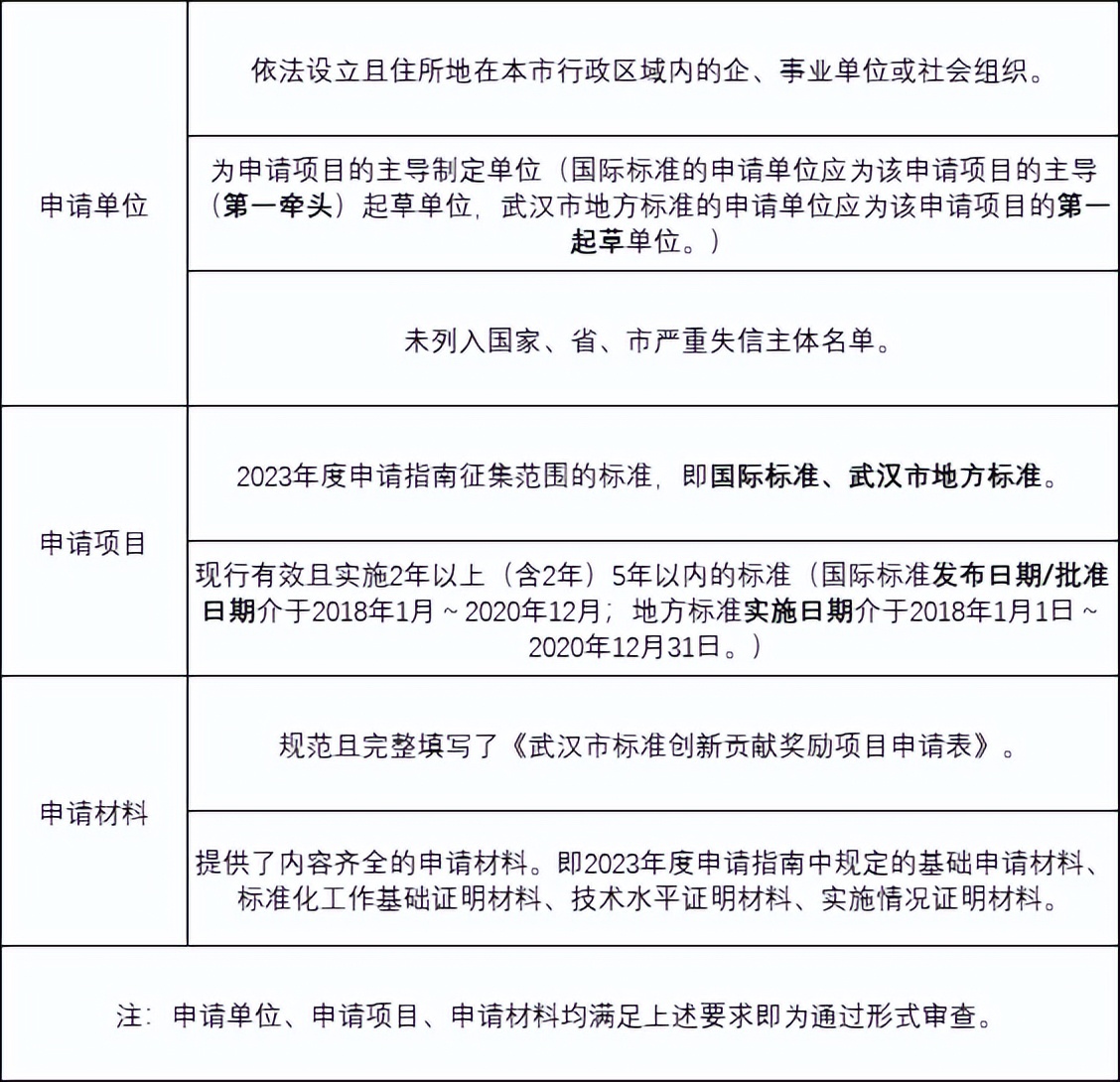
按照《办法》第二条、第三条要求,结合本年度财政预算和相关政策,依法设立的且住所地在本市行政区域内的企、事业单位或社会组织主导制定且实施后取得良好成效的国际标准、武汉市地方标准。
02 申请条件
(一)国际标准
1.国际标准化组织(ISO)、国际电工委员会(IEC)、国际电信联盟(ITU)以及国际标准化组织(ISO)认可的其他国际组织发布的国际标准;
2.申请单位为依法设立的且住所地在本市行政区域内的企、事业单位或社会组织;
3.申请单位为在该项标准制定工作中发挥关键作用且其提案为该项标准核心内容的单位;
4.申请项目现行有效且实施2年以上(含2年)5年以内(发布日期/批准日期介于2018年1月~2020年12月)。
(二)武汉市地方标准
1.申请单位依法设立的且住所地在本市行政区域内的企、事业单位或社会组织;
2.申请单位为该申请项目“前言”中注明的第一起草单位;
3.申请项目现行有效且实施2年以上(含2年)5年以内(实施日期介于2018年1月1日~2020年12月31日);
注: 同一申请单位对分成不同部分按系列标准形式发布的标准进行申请时,申报的系列标准将作为一项标准进行参评和奖励。
03 申请程序
(一)填报
申请单位从市市场监管局门户网站(http://scjgj.wuhan.gov.cn/)*载下**《武汉市标准创新贡献奖励项目申请表》(以下简称《申请表》),根据《办法》要求和本年度申请条件,如实填报申请单位基本信息和申请项目情况。
(二)自审
申请单位应认真核对原件,仔细核查申请内容,在《申请表》上“申请单位意见”栏目填写“申请材料已按照相关要求准备,均真实、有效、完整,因材料不实产生的一切法律后果由本单位承担。”的意见,经单位负责人签名加盖公章后,报送推荐单位审核。
(三)推荐
市级有关行政主管部门或申请单位所在地区政府等推荐单位对申请材料进行审查,并在《申请表》上“推荐单位意见”栏目说明该项目在本行业或区域应用取得的良好成效情况。
04 申请材料及要求
申请单位应按照下列要求完整提供申请材料,整理为四个部分。(申请材料:仅《申请表》一式三份,其余均一式一份。)
(一)基础申请材料(无需装订)
1.《申请表》;
2.正式印刷的标准文本;
3.批准立项和发布该标准的文件或公告;
4.营业执照、法人登记证书或有关主管部门批准成立的文件等;
5.未列入严重失信主体名单佐证材料(“信用中国”平台截图);
6.主导制定单位佐证材料(国际标准需提供)
(1)ISO、IEC国际标准:国家市场监管总局国际标准联络部门或国际标准国内技术对口单位出具的主导(第一牵头)起草标准证明;
(2)ITU国际标准:工信部科技司出具的国际电信联盟通信标准化部门(ITU-T)标准成果证明或ITU-T国内对口组组长
单位出具的主导(第一牵头)起草标准证明;
(3)ISO认可的其他国际组织(详见《采用国际标准管理办法》附件中明确的40个组织)发布的国际标准:含有申请单位技术专家作为该项国际标准报告人/负责人信息的国际组织官方网站截图;
(4)其他能证明申请单位为该项国际标准主导(第一牵头)制定单位的佐证材料(详见《办法》第七条)。
(二)标准化工作基础证明材料(请按下列顺序装订成册)
1.《标准化工作基础证明材料清单》(见附件1-1);
2. 标准化工作机构设置情况说明及佐证材料(例如:专设部门开展标准化工作或其他部门兼职标准化工作的情况;负责人由管理层担任情况等);
3. 标准化人员队伍情况说明及佐证材料(例如:是否有专职或兼职的标准人员,是否有相应的任命文件等);
4. 标准化工作能力情况说明及佐证材料(例如:申请单位或人员或项目获得国际奖项或中国标准创新贡献奖的情况;申请单位人员担任国际、国家、省专业标准化组织技术委员会相关职务或承担秘书处工作的情况;申请单位承担国家、省标准化试点示范项目的情况;申请单位主导或参与制定标准的数量;申请单位人员完成标准化培训并取得培训证书的情况等)
(三)技术水平证明材料(请按下列顺序装订成册)
1.《技术水平证明材料清单》(见附件1-2);
2.标准审查时的专家评审意见;
3.科技成果转化情况说明及佐证材料(例如:专利证书、试点示范文件等);
4. 管理/技术内容解决了国际/国内/省/市发展中的热点、难点和关键问题情况说明及佐证材料;
5.与国家/省/市重大战略或重大产业政策的符合情况;
6.管理/技术内容的先进性情况说明及佐证材料(例如:填补相应领域空白;处于领先或先进水平;关键技术获得国家级/省级/市级科学技术奖项等);
7.项目鉴定结论或成果鉴定证书等其他佐证材料。
(四)实施情况证明材料(请按下列顺序装订成册)
1.《实施情况证明材料清单》(见附件1-3);
2.取得的经济效益情况说明及佐证材料(社会事业类项目不涉及的可不提供)(请详细说明项目实施后,申请单位和主要参加单位的销售收入、出口额、利润、上缴税收等经济指标总体上较实施前年平均增长的比例,佐证材料包括但不限于项目实施前一个年度及实施后两个年度由有资质的第三方会计师事务所出具的审计报告、相关完税记录等);
3.取得的社会效益情况说明及佐证材料[如:项目实施后,对行业(产业规模扩大、质量提升、竞争力提升、行业规范发展、顾客满意提升等)、社会(社会治理和公共服务能力提升、高质量发展的支撑、扩大就业等)和生态(能源资源节约、减少环境污染、循环利用和可持续发展等)产生推动作用];
4.荣誉与宣传情况说明及佐证材料(例如:标准实施所取得的成效得到国家级/省级/市级/区级表彰或肯定等情况;标准宣传推广等情况);
5.被应用情况和被相关法律法规、规章、文件、标准等引用情况说明及佐证材料(例如:被政府部门应用,包括监督抽查、风险监测、采购招标、强制性产品认证、法律法规及政策性文件引用、上位标准采用;被检测机构、企业和地方社会团体应用等);
6.其他佐证材料。
05 受理
武汉市标准化研究院负责本年度申请材料审核受理工作。请申请单位在申报时间截止日前及时提交项目申请材料(包括“符合申请条件但资料不全”情况下需补齐的材料),逾期不再受理。
具体受理步骤为:
(一)申请单位将电子版申请材料发送至受理邮箱(whbzgxj@163.com),邮件主题及附件名称均应为“申请单位名称+标准类别(国际标准/武汉市地方标准)+项目名称(标准名称与标准编号)”。武汉市标准化研究院对电子版申请材料进行形式审查(审查内容见附件1-4),确认通过形式审查要求后予以参评资格。若符合申请条件但资料不全的,按要求在规定期限内补齐申请材料,逾期未补齐的视为放弃申请。
(二)申请单位在收到“通过形式审查”邮件后,将纸质版申请材料装入档案袋,袋面注明“申请单位名称+标准类别(国际标准/武汉市地方标准)+项目名称(标准名称与标准编号)”,送(或邮寄)至武汉市标准化研究院906室(江汉区青年路267号,联系人:王锦瑾 朱琳玉 027-83659556)。
06 其他有关事项
(一)对申请多个项目的同一单位, 同一年度内对其标准创新贡献奖励金额累计不超过200万元 。申请项目已获得政府、有关行政主管部门标准资助或奖励的,不再重复奖励,但未达到《办法》规定奖励额度的,可以补齐差额。
(二)电子版申请材料应为签字盖章扫描件,并与纸质版材料完全对应。
(三)纸质版申请材料原则上只收取复印件(《申请表》及标准文本除外),申请单位自审时应在复印件上逐一盖章、审核人签字,推荐单位要对材料原件进行审查。未经审核、盖章、签字的材料不予受理。
(四)评审结束后,所有纸质版申请材料一律不退,请自留原件。
(五)情况说明等材料无固定格式要求。
07 评审结果查询
评审结果以及相关动态信息通过市市场监管局门户网站(http://scjgj.wuhan.gov.cn)发布。
附件1-1:
标准化工作基础证明材料清单

附件1-2:
技术水平证明材料清单

附件1-3:
实施情况证明材料清单

附件1-4:
形式审查内容

(来源:武汉市市场监督管理局 )