众所周知,升压芯片在诸多电子电路中均有所应用,在现代生活中,升压芯片是不可或缺的器件之一。对于升压芯片,想必大家均具备一定了解。在本文中,将主要为大家讲解一下升压芯片的原理和一些常见的升压和降压电路分析,不知大家对这款升压芯片以及其应用是否熟悉。一起来学习一下吧!
调压电路图
升压与降压一般是指电源电路的工作模式,有些电源IC可以同时支持升压和降压模式。
降压模式——Bust mode,这个大家比较熟悉的,用的也比较多,比如5V-》3.3V稳压,对应的芯片很多大家上网搜一下就有了,有LDO模式和DC-DC模式的。其中LDO模式的芯片外围电路较简单,只需在输入和输出端加上滤波电容即可。而DC-DC模式的芯片电路相对较复杂一点,但是效率较高。一般需要外接电容和电感,通过闭合开关对电感进行充电,断开开关之后,电感作为一个电源进行放电,可以通过PWM的占空比来调节输出电压值,电压值最大不会超过电源电压。对于DC-DC降压模式的基本电路如下图所示:

升压模式——Boost mode,这个也很常见,也是DC-DC的一种。当整个电路只使用单个电源(比如3.7V锂电池)供电时,可以通过降压输出3.3V、1.6V等较低电压给IC供电,有时候电路中需要更高的电压,比如一些移动设备的屏幕就需要较高电压驱动,比如12V,在移动设备中再增加一个12的独立电源不太现实,而且锂电池一般都是3.7V(充满电为4.2V),这个时候就需要使用到升压电路了,这个也有对应的IC,一般要配合电感、电容实现升压和降压模式中DC-DC的连接方式不一样。通过闭合开关给电感充能,断开开关则电感的电动势和电源串联,提高电压。可以通过PWM的占空比来调节输出电压,当占空比为50%时,输出电压为输入电压的2倍。升压的基本电路如下图所示:

升压降压芯片电路
做实验项目时常常会遇到只有一种电压的电源却需要另一种电压的电源的情况,于是就有了电压转化的需求,除去buck-boost电路,也有很多常用的芯片可以供大家转换电压。
12转5v时常用7805,转-5v时候会用7905。有关电路可以直接搜索芯片的datasheet查看,也可以看下面的截图。
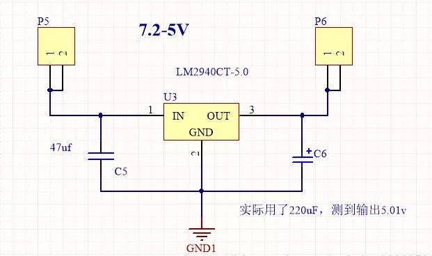
7.2v转5v也很常见,一般直接用lm2940,电路如下:

7.2v转3.3v用lm1117效果挺好的,电路如下:

5v转3.3v用AMS1117电路图如下:

顺带介绍一下LM2596.LM2596系列是德州仪器(TI)生产的3A电流输出降压开关型集成稳压芯片,它内含固定频率振荡器(150KHZ)和基准稳压器(1.23v),并具有完善的保护电路、电流限制、热关断电路等。利用该器件只需极少的外围器件便可构成高效稳压电路。提供的有:3.3V、5V、12V及可调(-ADJ)等多个电压档次产品。有关电路直接*载下**datasheet即可知道。我自己用过的电路如下:
常用的产品应用:①移动电话②移动电源、PMP*放播**器③无绳电话④无线电通讯设备⑤血压计、医疗器械、保键器材⑥电子秤、人体秤⑦玩具⑧三表(电表、水表、煤气表)⑨数码相机、数码相框、摄像机⑩掌上游戏机、PSP、PS2⑪电脑摄像头、电脑主板、PC、MID⑫DVD、便携式DVD⑬迷你音箱、蓝牙音箱、WI-Fi移动充电包⑭U盘、*子烟电**⑮LED手电筒、太阳能台灯、草坪灯。
简单的介绍一下常见的DC/DC升压IC,例如:
型号:BT1001
»100KHzVFM开关型DC-DC升压转换器。
»低电压启动:0.8V启动,输入电压0.8-7V。
»输出电压范围:2V~5.6V;固定电压输出。
»输出电流:300mA。
»内置开关MOS管。
»封装:SOT-23-3SOT-89-3TO-92。
型号:BT1002
»200KHzVFM开关型DC-DC升压转换器。
»低电压启动:0.9V启动,输入电压0.9-6V。
»输出电压范围:2V~5.6V;固定电压输出。
»输出电流:300mA~750mA。
»内置开关MOS管。
»封装:SOT-23-3SOT-89-3。
型号:BT1003
»180KHzPFM开关型DC-DC升压转换器。
»低电压启动:0.8V启动,输入电压0.8-7V。
»输出电压范围:2V~7V;固定电压输出或可调输出。
»输出电流:300mA~1000mA。
»有内置或者外置开关MOS管。
»封装:SOT-23-3SOT-89-3SOT-23-5SOT-89-5。
型号:BT1004
»300KHzPFM开关型DC-DC升压转换器。
»低电压启动:0.8V启动,输入电压0.8-5V。
»输出电压范围:2V~5V;固定电压输出。
»输出电流:300mA~1200mA。
»有内置或者外置开关MOS管。
»封装:SOT-23-3SOT-89-3SOT-23-5。
型号:BT1034
»300KHzPFM开关型DC-DC升压转换器。
»低电压启动:0.8V启动,输入电压0.8-5V。
»输出电压范围:2V~3.6V;固定电压输出。
»输出电流:300mA。
»内置开关MOS管,内置肖特基二极管。
»封装:SOT-23-3SOT-89-3SOT-23-5。
型号:BT1011
»100KHzPFM开关型DC-DC升压转换器。
»低电压启动:0.8V启动,输入电压0.8-7V。
»输出电压范围:2V~7V;固定电压输出或可调输出。
»输出电流:300mA~1000mA。
»有内置或者外置开关MOS管。
»封装:SOT-23-3SOT-89-3SOT-23-5SOT-89-5
型号:BT2011
»1.0MHzPWM开关型DC-DC升压转换器。
» 输入电压2.6-5.5V。
»可调输出:5V1000mA。
»最大输出电流限制功能。
»内置开关2AMOS管。
»封装:SOT-23-6
型号:BT2012
»300KHz开关型DC-DC升压转换器。
» 输入电压2.6-5.5V。
»低保持电压:0.9V,启动电压1.2V。
»固定输出电压:5V1500mA。
»外置开关MOS管。
»封装:SOT-23-5。
型号:BT2013
»300KHzPFM/PWM自动转换开关型DC-DC升压转换器。
»低电压启动:0.8V启动,输入电压0.8-6.5V。
»输出电压范围:1.5V~20V;可调输出。
»输出电流:300mA~2000mA。
» 外置开关MOS管。
»封装:SOT-23-5。
型号:BT2014
»1.2MHz开关型DC-DC升压转换器。
» 输入电压2V-24V。
»输出电压范围:《28V;可调电压输出。
»输出电流:2000mA。
»内置4A开关MOS管。
»封装:SOT-23-6。
型号:YD8001
»具有DC-DC升压转换器与锂电充电管理二个功能。
»锂电充电电流:500mA。
»DC-DC输出:5V/1000mA;固定电压输出。
»外置开关MOS管。
»封装:SOP8L。
型号:YD8002
»移动电源方案:具有DC-DC升压转换器、锂电充电管理、电量显示等多个功能。
»锂电充电电流:500-700mA。
»DC-DC输出:5V/1000mA或1500mA;固定电压输出。
»四个LED显示电量。
»外置开关MOS管。
»封装:SOP8L。
应用:MP3、数码相机、蓝牙耳机、电子词典、摄像机、PDA、手持电话、LED手电筒、LED灯、遥控玩具;血压计、汽车防盗器、防丢器、无线鼠标键盘、充电器等等。