
阴道分娩因胎盘因素导致产后出血临床路径(2019年版)
一、阴道分娩因胎盘因素导致产后出血临床路径标准住院流程
(一)适用对象
第一诊断为阴道分娩因胎盘因素导致产后出血(不包括胎盘植入)(ICD-10:O72.0/O72.2),行手取胎盘术或清宫(ICD-9-CM-3:75.4/69.02/69.52)。
(二)诊断依据
根据《临床诊疗指南·妇产科学分册》(中华医学会编著,人民卫生出版社,2007年)和《产后出血预防与处理指南》[中华医学会妇产科学分会产科学组,中华妇产科杂志,2014,49(9)]和《妇产科学(第9版)》(谢幸、孔北华、段涛主编,人民卫生出版社,2018年)。
1.病史:胎儿娩出后24小时内失血量超过500ml,一般多发生在产后2小时内。检查胎盘见部分胎盘小叶或副胎盘残留于宫腔考虑胎盘部分残留;产后30分钟胎盘仍不排出考虑胎盘滞留或胎盘粘连。
2.体征:检查宫底较高,胎盘剥离不全或胎盘剥离后滞留于宫腔。
3.排除软产道裂伤和凝血功能障碍。
(三)选择治疗方案的依据
根据《临床诊疗指南·妇产科学分册》(中华医学会编著,人民卫生出版社)和《产后出血预防与处理指南》[中华医学会妇产科学分会产科学组,中华妇产科杂志,2014,49(9)] 和《妇产科学(第9版)》(谢幸、孔北华、段涛主编,人民卫生出版社,2018年)。
1.一般处理:建立双静脉通路维持血液循环,积极补充血容量;进行呼吸管理,保持气道通畅,必要时给氧;监测出血量和生命体征;留置尿量,记录尿量;交叉配血;进行基础的实验室检查(血常规、凝血功能、肝肾功能检查等)并行动态监测。
2.胎盘因素(不包括胎盘植入)的处理:根据患者具体病情采用手取胎盘术和(或)清宫术。
3.加强子宫收缩:胎盘清理后有宫缩乏力。
4.预防性抗菌药物。
(四)标准住院日3~7天
(五)进入路径标准
1.第一诊断必须符合ICD-10:O72.0/O72.2阴道分娩因胎盘因素导致产后出血(不包括胎盘植入)疾病编码。
2.当患者合并其他疾病,但住院期间不需要特殊处理也不影响第一诊断的临床路径流程实施时,可以进入路径。
(六)术前准备
1.必需的检查项目:
(1)血常规、尿常规。
(2)凝血功能、血型和交叉配血、肝肾功能。
(3)感染性疾病筛查(乙型肝炎、丙型肝炎、艾滋病、梅毒等,孕期未做者)。
(4)心电图。
(5)超声(需注意观察胎盘植入可能)。
2.根据患者病情可选择项目:大便常规、电解质、C反应蛋白等。
(七)治疗开始于诊断当日
(八)治疗选择
1.建立静脉通道。
2.对胎盘未娩出伴活动性出血可立即行人工剥离胎盘术。术前可用镇静剂,手法要正确轻柔,勿强行撕裂,防胎盘残留、子宫损伤或子宫内翻。
3.如有宫腔操作可酌情使用抗菌药物。
(九)出院标准
1.体温正常,血色素≥70g/L, 不需要输血治疗
2.子宫复旧佳,无压痛,阴道流血量少。
3.复查超声宫腔内无胎盘残留。
(十)变异及原因分析
1.手取胎盘极度困难或活动性出血考虑胎盘植入,退出此路径。
2.治疗过程中出现感染、贫血及其他合并症者,则退出此路径,进入相关路径。
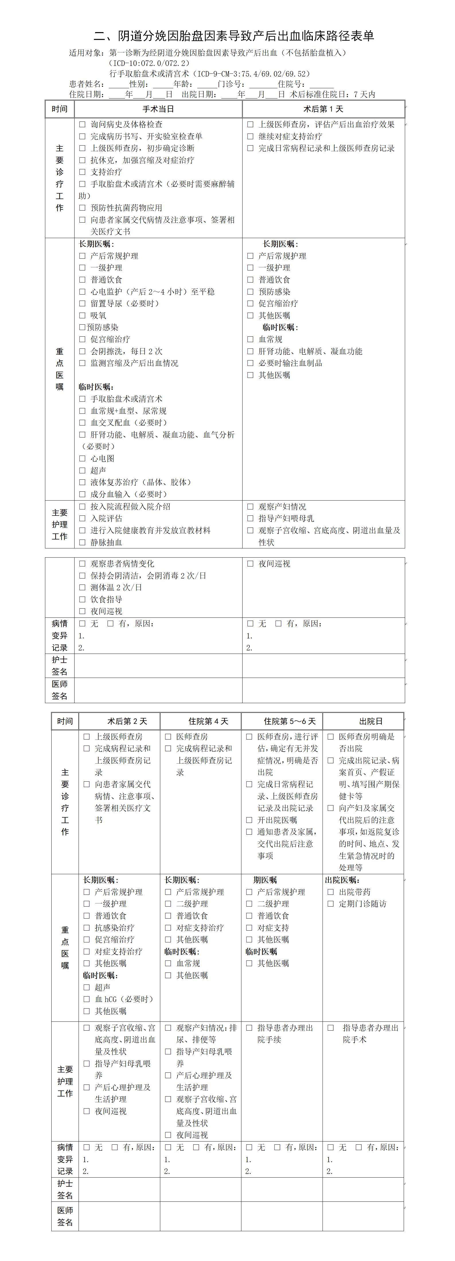
二、阴道分娩因胎盘因素导致产后出血临床路径表单

推荐阅读:
国家卫健委发布224个病种临床路径(2019年版)(附完整清单)
国家卫健委发布自然临产阴道分娩临床路径(2019年版)
国家卫健委发布计划性剖宫产临床路径(2019年版)
国家卫健委发布子宫腺肌病(全子宫切除术)临床路径(2019年版)
来源:国家卫健委官网