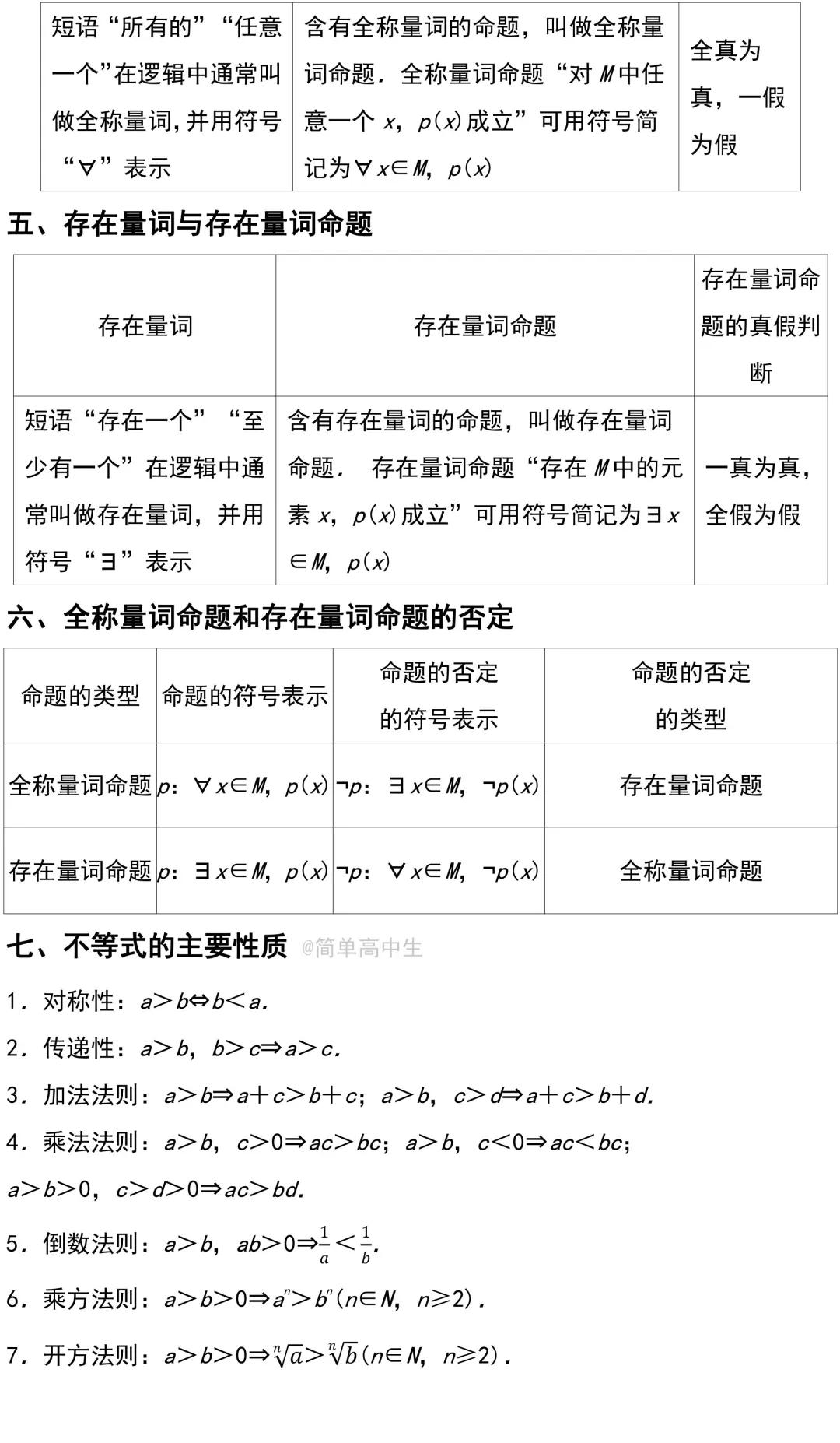
今天,老师给大家总结的是高中数学人教版新教材必修第一册必须要掌握的知识点,无论是对新高一的预习,还是高三的复习,都很有用!建议同学们打印一份下来掌握好,打好数学学习的基础。
word资料获取的方法在文末!






由于篇幅原因,今天的内容就到这里了,如需更多完整word版学习资料,学习方法,都可以关注通过下方方式找我免费领取!
打印领取步骤:
1、点击头像进入主页然后再关注,2、接着点击“私信”发送【01】即可
今天,老师给大家总结的是高中数学人教版新教材必修第一册必须要掌握的知识点,无论是对新高一的预习,还是高三的复习,都很有用!建议同学们打印一份下来掌握好,打好数学学习的基础。
word资料获取的方法在文末!






由于篇幅原因,今天的内容就到这里了,如需更多完整word版学习资料,学习方法,都可以关注通过下方方式找我免费领取!
打印领取步骤:
1、点击头像进入主页然后再关注,2、接着点击“私信”发送【01】即可