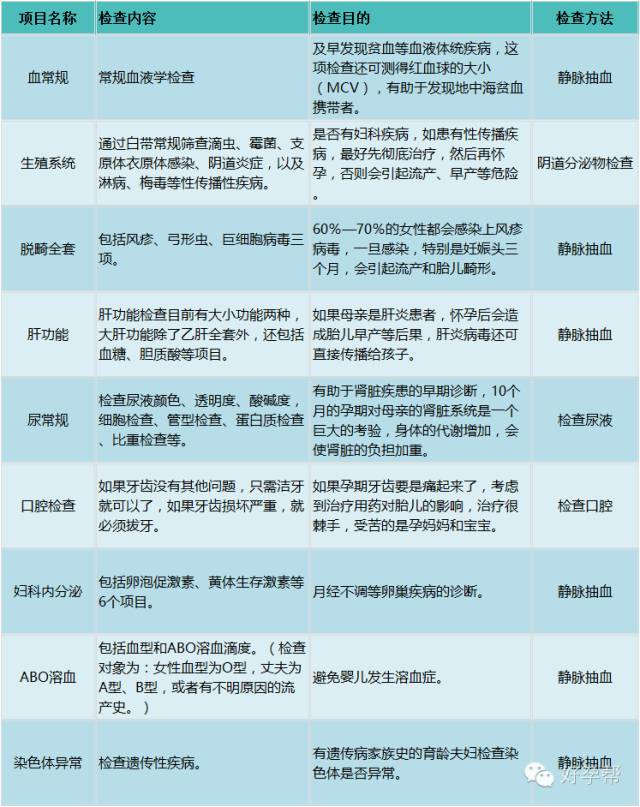
准备怀孕之前,可以向医生咨询相关的孕前检查项目及时间,或网上搜索一些孕前检查大全。除了体格检查以外,孕前检查项目还包括血常规、尿常规、肝功能、血脂、空腹血糖、彩超、胸透、心电图等常规检查以及脱畸全套、口腔检查、妇科内分泌检查、染色体异常检查等专科检查。

女性检查项目
孕前检查项目是优生优育的关键。谁都希望生个健康的宝宝,因此,准备怀孕的您需要做好孕前检查。在体检当天需禁食、禁奶制品;记得检查前最好不要同房,而且选择在月经干净后3—7天之内进行哦…

女性孕前检查注意事项:
(1)女性在进行孕前检查的当天凌晨,也就是0点开始,要禁止进食,禁止喝水,因为有的孕前检查项目需要空腹进行,否则会影响孕前检查的正常进行。
(2)检查时间一般安排在准备怀孕前3—6个月,以便在发现异常或不适合怀孕的问题时,能够及时进行治疗和矫治。女性在进行孕前检查时要注意避开月经期,选择月经停止后3—7天进行孕前检查比较好。在进行孕前检查的3天内不要有*生活性**,在进行体检前一天注意休息好,保证精力充沛,检查前一天不要清洗阴道。
(3)体检前3—5天饮食清淡,不要吃猪肝、猪血等含血性的食物。检查前一天晚上12点之后不能进食和饮水。
(4)在孕前检查中,其中有妇科B超检查,此项检查需要在膀胱充盈的前提下来做,因此,要在B超检查之前憋尿。尽量在早晨起床后接少许晨尿,以备验尿使用。
(5)做X线检查时,要穿棉布内衣,不要穿带有金属钮扣的衣服、文胸;身上若有项链、手机、钢笔、钥匙 等金属物品要摘除。

男性孕前检查
男性孕前检查也是至关重要的,这是对准妈妈和宝宝健康负责的表现。男性孕前检查前,要注意保证规律的生活方式,适当进行体育锻炼,并且前3—5天不能有*生活性**,因为禁欲时间太短或太长都有可能影响精子的品质……

男性孕前检查注意事项:
(1)男性在孕前检查,要注意保证规律的生活方式,要避免熬夜,要劳逸结合,适当进行体育锻炼,饮食要注意营养全面、均衡,多吃富含优质蛋白质的食物,尽量避免吃高脂、高糖、高蛋白的食物。
(2)检查前三天不要抽烟喝酒,不要吃油腻、糖分高的食物。男性朋友要在计划怀孕之前的三个月甚至半年之内戒烟戒酒,因为吸烟会引发性功能障碍,降低生育力能,影响到受孕的成功率,影响受精卵及胚胎的质量;长期的大量饮酒,会导致男性的精子数量减少,活力降低,畸形精子,影响受孕和胚胎发育。
(3)孕前检查前3—5天不能有*生活性**,禁欲时间太短或太长都有可能影响精子的品质。
(4)体检前一天应洗澡,保证身体的清洁度。
(5)抽血要空腹,因此检查前一天晚饭后不要在吃东西,保证在抽血前空腹8小时以上。
喜欢这篇文章吗?还可以直接去各大应用商店搜索“好孕帮”或关注好孕帮公众号(haoyunbangmang)哦~
图片|来源于网络
如有侵权请联系我们