运营商财经 吴碧慧/文
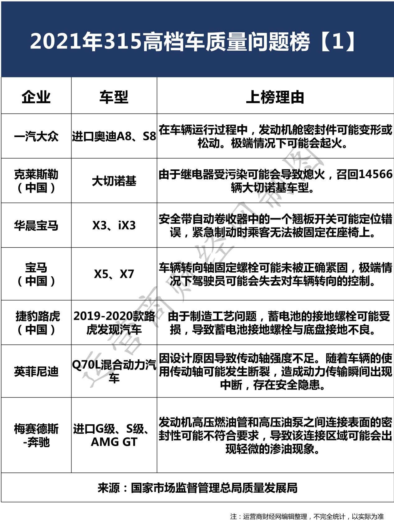
近日,运营商财经网在315期间整理汇总了“2021年315汽车质量报告”,并细分了不同榜单,其中一汽大众进口奥迪A8、S8因质量问题登上“315高档车质量问题榜”,不知一汽奥迪副总经理(商务)兼一汽-大众销售有限责任公司总经理郭永锋会不会重视?

据国家市场监督管理总局发布的公告显示,去年9月4日,一汽-大众汽车有限公司根据《缺陷汽车产品召回管理条例》和《缺陷汽车产品召回管理条例实施办法》的要求,向国家市场监督管理总局备案了召回计划,决定自2020年9月25日起,召回2012年6月15日至2017年10月5日生产的部分进口2013款,2015款,2016款,2017款奥迪A8、S8汽车,共计2,854台。

而本次召回的原因是车辆发动机舱密封件的密封条可能由于高温而变形,在车辆运行过程中,发动机舱密封件可能变形或松动。当车辆运行过程中发生振动时,松动的发动机舱密封件可能与发动机舱内的高温部件接触,进而导致密封件及发动机舱内相邻部件温度过高,极端情况下可能会起火,存在安全隐患。
也因此,一汽大众登上今年运营商财经网推出的“315高档车质量问题榜”。

目前,一汽-大众副总经理(商务)兼一汽-大众销售有限责任公司总经理为郭永锋,他2004年加入一汽-大众,长期在一汽体系内任职,如今主要负责商务、销售这一块,不知他是否会重视?