如何面对企业经营中错综复杂的实际问题,并不能完全依赖专家或大师们,因为任何一种形式的“权威”都可能遮蔽住企业员工内心的智慧之光,只有靠企业自己探究到问题底端的根本原因,才可能借着亲身的体验和感悟来转化根深蒂固的行为模式。
企业通过导入行动学习,充分调动团队企业内每一个成员的智慧,而这拧成一股绳一般的团队智慧,就是提升企业绩效的秘密*器武**。
行动学习技术也将成为未来职业经理人的必备技能,如果一个企业还靠某一个人或某几个人的力量去发展,就一定会被淘汰。不管你是什么规模的企业,管理者都必须掌握行动学习技术,通过运用行动学习技术,引导企业员工自动自发的实现企业绩效目标。
通过掌握行动学习技术,发挥企业内部群体的创造力,为企业绩效提升,人员发展夯实基础,在这个变革时代,充分发挥企业内部创新能力,带领企业持续发展。
行动学习的定义
美国培训认证协会(AACTP)的定义:行动学习是一个团队在解决实际问题中边干边学的组织发展技术及流程。
行动学习谁在用
行动学习从20世纪90年代末逐渐被一些国外先进企业(如GE、花旗银行、壳牌石油、霍尼韦尔、强生、西门子、AT & T、IBM、杜邦等)所接受和运用,并取得了惊人的效果,被企业誉为“快速提升实战能力和改进绩效的秘密*器武**”

GE通过把各种培训变成行动学习(Action Learning),从而使这些学生成为公司最高管理层的内部咨询师。没有引入行动学习前,GE的国际性业务占18%,实施行动学习后,这个数字是40%,并且很快要达到50%
GE几乎用群策群力的行动学习解决过组织中的任何问题,运营费用降低、坏品率降低、销售额的提升、员工流失率的降低、领导力的提升、供应链管理等等;当人们在一个问题上胶着进行不下去时,GE的管理者往往说:让我们来Work Out(群策群力)一下吧!

1992年,IBM前CEO郭士纳成功引入行动学习,为IBM复活的一剂良药。摇摇欲坠的IBM,郭士纳放手让罗恩尝试行动学习项目。正如后来罗恩所言:“从一开始我们便下定决心要采用最好的学习方法,着手改变企业文化,通过行动学习的方式帮助一切工作走向正轨。我们已经对此着迷,事实上这个项目可以使双方达到双赢。我们可以解决政策上的主动性问题,并且可以一边学一边做。因此,行动学习成了整个项目的核心。”项目结束后,几乎100%的项目参加者都说:“当我重返工作岗位的时候,我的行为真的在好多方面已经或将要改变。”
无论是韦尔奇,还是郭士纳,他们都聪明地意识到,行动学习所营造的真诚对话的氛围,最适合他们与有潜力的下属沟通,通过平等地传递自己的使命和信念,实现企业绩效的持续提升。GE的一位中年工人评价“行动学习”的作用时说:“25年来,你们为我的双手支付工资,而实际上,你们本来还可以拥有我的大脑——而且不用支付任何工钱!”
行动学习来到中国
1991年,行动学习受到我国培训机构的关注。陈伟兰教授20世纪90年代任职中组部培训中心主任时,就注意到了行动学习这一科学的学习方*论法**,并成为引进行动学习的发起人,她通过深入研究和改造,创造性地应用于我国地方政府实践和国有大型企业的改革,在一些国家机关和大型企业作试点,取得了良好的成效,在国内外都产生了一定影响。
1998年,中组部培训中心将行动学习法引进我国公务员培训领域,进行了积极的研究和探索。他们以国际合作项目为依托,采用国内研究和国外学习相结合的形式,先后在甘肃、青海、四川、内蒙、广西等西部省区推广实践“行动学习”,解决了包括环境保护、生态旅游开发、区域经济发展等一系列难题,有效地推动了这些省区的经济建设和改革发展。之后,我国的部分大型国有企业也开始采用行动学习法进行组织变革和学习型组织的建设。

2003年,华润集团就在陈伟兰教授的指导下,在集团层面和部分一级利润中心推行行动学习法,充分利用内部员工的智慧来解决企业面临的难题,创造了良好的企业文化,同时为企业带来了更好的经济效益,在华润集团战略梳理和解决一级利润中心具体问题过程中证明行动学习法是有效的学习和管理工具。行动学习不仅成了华润集团的学习方法,也成了他们的思维方法、更是他们的工作方法。

2004年,众行集团为推动国内行动学习发展,引进了美国培训认证协会(AACTP)的行动学习促动师等认证课程,引入行动学习技术,并针对中国企业进行本土化,开创了众行独特的绩效派行动学习。

2013年开始,清华大学正式引入行动学习项目,向全国更大范围的推广行动学习,标志着行动学习进入了崭新的里程碑。

截止2017年底,美国培训认证协会(AACTP)在中国区已经培养了10000多名行动学习促动师,源源不断地为国内企业的行动学习发展输送人才。
全面兴起——引爆中国本土企业界
今天,越来越多的本土企业开始认知到行动学习这一完全不同于传统培训的人才发展模式,开始纷纷尝试引进行动学习,如,中国银行、中海油、东风汽车、华为、腾讯、百度、京东等公司都开始在组织内部积极探索和实践行动学习。对于这些公司而言,从提升公司业绩,到培养干部领导力;从日常运营改善,到项目管理;从解决实际问题,到创新管理模式;从团队建设,到组织发展,行动学习的作用已经充分显现。

行动学习的作用
传统培训通常用别人的案例,希望达到触类旁通,培训结束能考核、能开悟,但很少会形成第二天的可行性行动方案。
行动学习用的则是当下组织的案例,解决当下的关键问题,能考核、能开悟还能形成切实可行的行动方案,而且是团队决策方案。
例如传统培训中老师告诉我们:
- 我们可以向苹果学习营销3.0销售方式占领世界
- 我们可以像水果捞学习服务行销
- 我们可以向什么什么学习低价策略占领市场……
- 哪个适合我们取用呢?不知道。
行动学习则是企业真实工作问题:
- 我现在就是业绩不行!哪里不行?现象是什么?原因是什么?假象是什么?真实是什么?我能做什么?……
- 我该怎么做?什么时候做?谁来做?谁监督?
- ……

行动学习的本质是通过努力观察人们的实际行动,找出行动的动机和其行动可能产生的结果,从而达到认识自我的目的。
五种应用类型
一般情况下,企业运用行动学习都是为了满足各种各样企业运营或管理层面的诉求,如领导力的提升、战略的规划、业绩的突破、组织的变革和文化的建设。据此,我们把行动学习分为以下五种应用类型:
LDAL:领导力发展型行动学习
1. 加速高级人才的发展
2. 发展高潜质人才
3. 提升领导人的胜任力
4. 助力企业领导力测评发展
SDAL:战略执行型行动学习
1. 帮助企业进行战略规划
2. 用于企业的战略检讨
3. 用于企业的战略创新
4. 用于企业的战略执行——绘制战略地图与平衡记分卡
PDAL:业绩突破型行动学习
1. 财务指标的改善
2. 运营效率的改善
3. 产品或服务质量的提升
ODAL:组织变革型行动学习
1. 提升组织整体能力
2. 团队建设
3. 组织变革
4. 组织创新
CDAL:文化建设型行动学习
1. 文化诊断与优化
2. 文化与组织氛围建设
3. 文化重塑
行动学习是学习知识、分享经验、创造性研究解决问题和实际行动四位一体的方法。行动学习包括专业知识的学习,但主要的目的不是获得这些知识,而是运用这些知识去分析、研究实际工作中的问题,提出解决问题的方案并付诸实施。
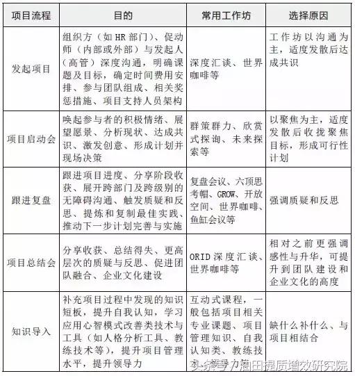
行动学习的关键流程

- 1天,深度汇谈:聚焦问题,点燃激情。
- 2天,群策群力,策略共识,主动担当。
- 4天,阶段复盘:照镜子,调步子。
- N天,跟踪辅导:振士气,补差距。
- 1天,全面复盘:萃取经验,固化模式。
第一步,“1天”深度访谈。与高管(项目发起人)的深度汇谈,明确组织的关键目标和实现此目标中的关键难题,并根据此难题确定此次行动学习项目的课题、目标和参与者(人数、具体人员)、地域、团队组成形式、相应的配套奖惩机制。
第二步,“2天”启动会工作坊。是通过一套科学与艺术结合、感性与理性兼具的会议流程唤起团队的积极情绪和内生智慧,达成高度共识和承诺,形成可执行和符合SMART 原则的计划并现场向领导汇报,领导当场决策。
第三步,“4天”阶段复盘。复盘会议的安排是:跟进检查进度,通过持续的城镇会议引发团队的质疑和反思,促进员工成长和项目的推进。
第四步,“N天”跟踪辅导。在项目过程中根据实际需要安排一定的培训课程,以补充项目成员在项目实施中的能力短板。
第五步,“1天”全面复盘。这是最后的成果验收会,也是最好的知识管理、团队建设和企业文化建设仪式。固化行动学习模式,挑战新的目标。
行动学习工作坊
项目中使用的工作坊

行动学习促动师
促动师在行动学习项目实施过程中扮演着非常重要的角色,是行动学习成功实施的关键。促动师是行动学习的灵魂人物,是行动学习的设计专家。



绩效驱动专家
从管理工作转变为运用学习技术提升组织绩效的专业人士——设计绩效提升项目、激发团队内驱力和内生智慧,驱动组织绩效提升。
经验萃取专家
运用团队学习技术对企业面临的问题及挑战进行最佳实践团队经验萃取,集众所长,敏捷高效。
问题研讨专家
运用问题分析与解决流程工具,激发集体智慧、群策群力,参与式学习,引导团队进行问题研讨,最终共识解决及执行方案。
会议引导专家
引导组成的团队去解决复杂和挑战性问题,并帮助团队通过创新性方法的创造和发展而增强生产力和效率。
促动技术在工作中具有广泛的适用性
课程现场学员总结的:
√用于产品创新的研讨
√组织人力资源部门的半年度工作回顾和下半年计划制定
√举办一次培训条线标准化的模式研讨
√业务直接的关键部门会议
√完善考核办法
√提升各员工在工作中自主服务的提升
√引导员工共同群策群力策划一次宣传活动
√……
