相信很多同学会对地理十分头疼,而且随着高中新课程的即将实施,摆在高中新生面前的问题是如何学好高中地理?老许认为要学好高中地理其实并不难,关键是大家在平时的学习中要养成良好的学习习惯,还有适合自己的学习方法。
今天老许整理了 高中地理超全的知识点总汇,同学们赶快背起来!家长转给孩子!
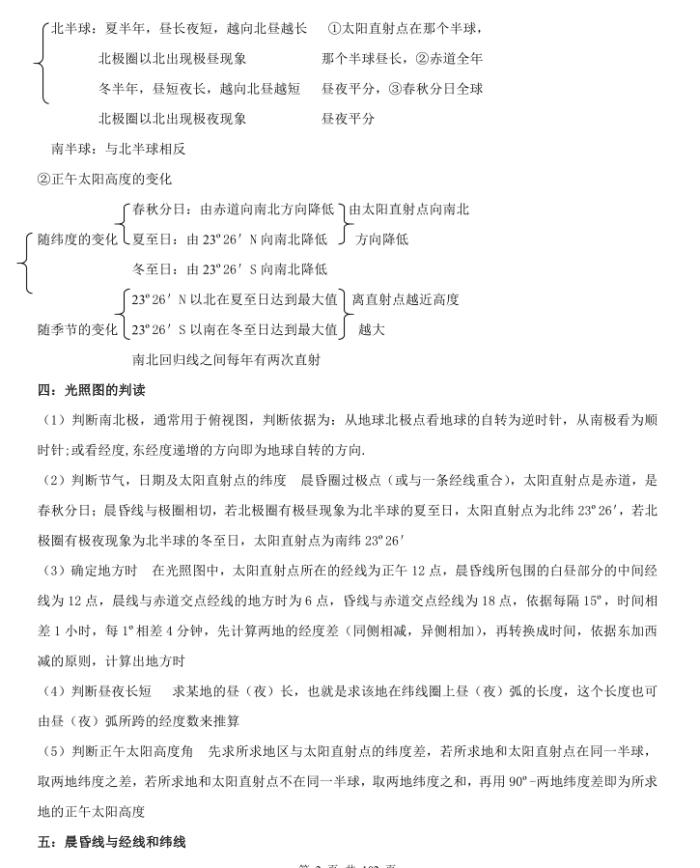
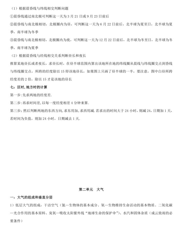
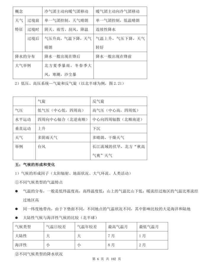
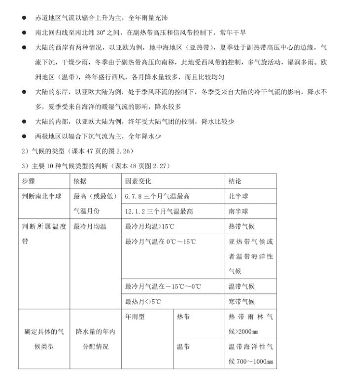
接下来进入正题。









生命之中最快乐的是拼搏,而非成功,生命之中最痛苦的是懒散,而非失败。
当你看到这篇文章的时候,老许已经在魔仙堡里睡着了。
发送神秘咒语【地理知识】给老许,唤醒老许的魔法猫头鹰,它代替老许把完整电子版资料发给你❤