- 航运代理(Shipping Agency)
- 国际货运代理人(International Freight Forwarder)
- 提单(Bill of Landing)
- 租家提名代理人(Charterer’s Nominated Agent)
- 监护代理人(Supervisory Agent)
- 船务管理代理人(Husbandry Agent)
- 船舶规范(Ship’s Particular)
- 备用金(Advanced Disbursement)
- 外勤业务员(Boarding Agent)

一、航运代理

航运代理关系图
[微风]国际货运代理人(International Freight Forwarder)是指接受进出口货物收货人、发货人的委托,以委托人的名义或者以自己的名义,为委托人办理国际货物运输及相关业务并收取服务报酬的人。
[微风]船舶代理人是指接受船舶所有人、船舶经营人或者船舶承租人的委托,为船舶所有人、船舶经营人或者船舶承租人的船舶及其所载货物或集装箱提供办理船舶进出港口手续、安排港口作业、接受订舱、代签提单、代收运费等服务,并依据法律规定设立的船舶运输辅助性企业。由于国际船舶代理行业具有一定独特的性质,所以各国在国际船舶代理行业大多制定有比较特别的规定。
[微风]提单的作用
① 合同证明
② 货物收据
③ 物权凭证
二、船舶代理业务包括
① 联系安排船舶进出港口、靠泊、装卸;
② 办理船舶、货物、集装箱报关;
③ 办理货物、集装箱托运、转运、多式联运;
④ 受船东或船长委托代签提单、运输合同、代签船舶速遣、滞期协议;
⑤ 办理国际水上旅客运输;
⑥ 组织货载,为货主订舱位;
⑦ 联系水上救助、洽办海商海事处理;
⑧ 代收代付款项、代办结算;
⑨ 办理其他船舶代理、服务事项;

珠江入海口航道上的运输船舶
三、船舶投入运营的方式包括
①定期船运输(班轮运输)
②不定期船运输(租船运输)
四、船舶进出港所需要的相关单证
① 总申报单、货物申报单、理货证明或商检证书、出口舱单、有效吨税执照
② 船员名单(如果船员有变动)、集装箱清单、装箱单、添载更改退载
③ 航海健康申报书、压舱水申报单、船用物品申报单、舱单、船员健康证书、预防接种证书、灭鼠证书免除灭鼠证书

船舶进出港办理流程
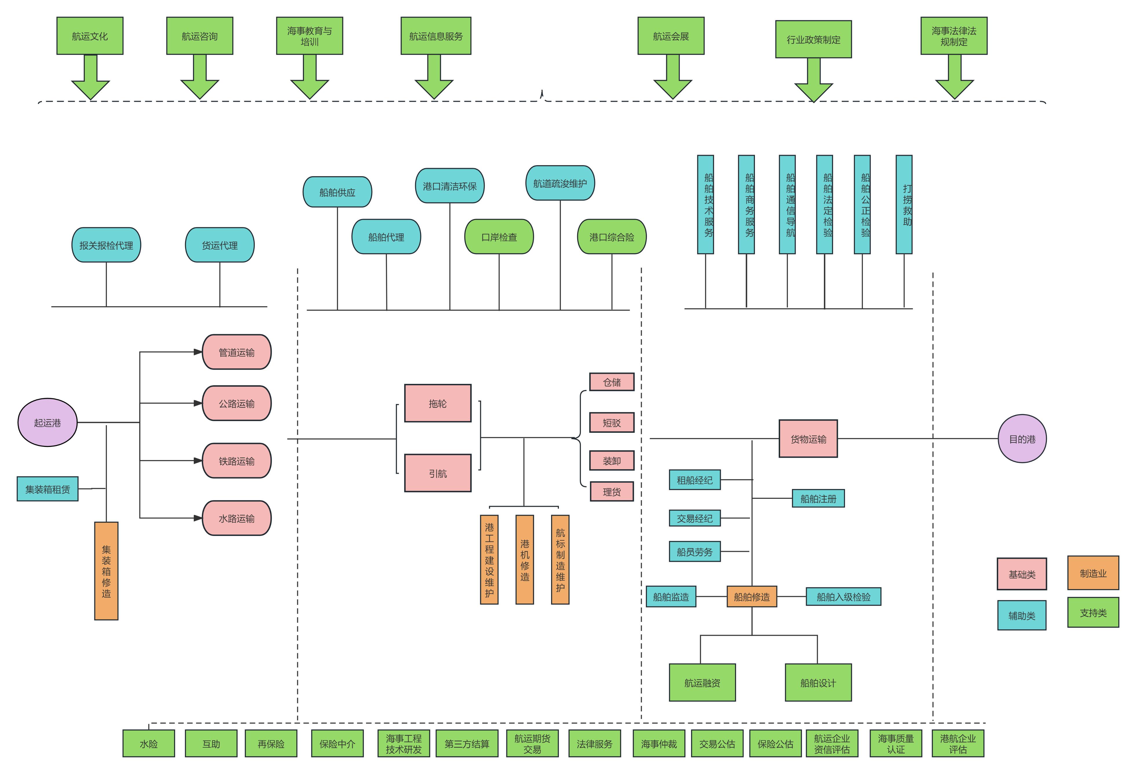
四、航运产业链构成
[微风]航运服务业主要服务于船舶运输与港口服务业的航运业务,在航运产业链中主要指辅助航运服务和支持航运服务两种类型,与基础类航运产业服务于货物流通不同,航运服务业是基础类航运业务顺利开展和繁荣的必备条件,是基础类航运产业发展一定程度之后的衍生服务行业。

航运产业链构成