技巧一:为电源选择正确的工作频率
为电源选择最佳的工作频率是一个复杂的权衡过程,其中包括尺寸、效率以及成本。通常来说,低频率设计往往是最为高效的,但是其尺寸最大且成本也最高。虽然调高频率可以缩小尺寸并降低成本,但会增加电路损耗。接下来,我们使用一款简单的降压电源来描述这些权衡过程。
我们以滤波器组件作为开始。这些组件占据了电源体积的大部分,同时滤波器的尺寸同工作频率成反比关系。另一方面,每一次开关转换都会伴有能量损耗;工作频率越高,开关损耗就越高,同时效率也就越低。其次,较高的频率运行通常意味着可以使用较小的组件值。因此,更高频率运行能够带来极大的成本节约。
图1.1显示的是降压电源频率与体积的关系。频率为100 kHz时,电感占据了电源体积的大部分(深蓝色区域)。如果我们假设电感体积与其能量相关,那么其体积缩小将与频率成正比例关系。由于某种频率下电感的磁芯损耗会极大增高并限制尺寸的进一步缩小,因此在此情况下上述假设就不容乐观了。如果该设计使用陶瓷电容,那么输出电容体积(褐色区域)便会随频率缩小,即所需电容降低。另一方面,之所以通常会选用输入电容,是因为其具有纹波电流额定值。该额定值不会随频率而明显变化,因此其体积(黄色区域)往往可以保持恒定。另外,电源的半导体部分不会随频率而变化。这样,由于低频开关,无源器件会占据电源体积的大部分。当我们转到高工作频率时,半导体(即半导体体积,淡蓝色区域)开始占据较大的空间比例。

图1.1 电源组件体积主要由半导体占据
该曲线图显示半导体体积本质上并未随频率而变化,而这一关系可能过于简单化。与半导体相关的损耗主要有两类:传导损耗和开关损耗。同步降压转换器中的传导损耗与 MOSFET 的裸片面积成反比关系。MOSFET 面积越大,其电阻和传导损耗就越低。
开关损耗与MOSFET 开关的速度以及MOSFET 具有多少输入和输出电容有关。这些都与器件尺寸的大小相关。大体积器件具有较慢的开关速度以及更多的电容。图1.2 显示了两种不同工作频率 (F) 的关系。传导损耗 (Pcon) 与工作频率无关,而开关损耗 (Psw F1 和Psw F2) 与工作频率成正比例关系。因此更高的工作频率 (Psw F2) 会产生更高的开关损耗。当开关损耗和传导损耗相等时,每种工作频率的总损耗最低。另外,随着工作频率提高,总损耗将更高。
但是,在更高的工作频率下,最佳裸片面积较小,从而带来成本节约。实际上,在低频率下,通过调整裸片面积来最小化损耗会带来极高成本的设计。但是,转到更高工作频率后, 我们就可以优化裸片面积来降低损耗,从而缩小电源的半导体体积。这样做的缺点是,如果我们不改进半导体技术,那么电源效率将会降低。

图1.2 提高工作频率会导致更高的总体损耗
如前所述,更高的工作频率可缩小电感体积;所需的内层芯板会减少。更高频率还可降低对于输出电容的要求。有了陶瓷电容,我们就可以使用更低的电容值或更少的电容。这有助于缩小半导体裸片面积,进而降低成本。
技巧二:驾驭噪声电源
无噪声电源并非是偶然设计出来的。一种好的电源布局是在设计时最大程度的缩短实验时间。花费数分钟甚至是数小时的时间来仔细查看电源布局,便可以省去数天的故障排查时间。
图2.1显示的是电源内部一些主要噪声敏感型电路的结构图。将输出电压与一个参考电压进行比较以生成一个误差信号,然后再将该信号与一个斜坡相比较,以生成一个用于驱动功率级的PWM(脉宽调制)信号。
电源噪声主要来自三个地方:误差放大器输入与输出、参考电压以及斜坡。对这些节点进行精心的电气设计和物理设计有助于最大程度地缩短故障诊断时间。一般而言,噪声会与这些低电平电路电容耦合。一种卓越的设计可以确保这些低电平电路的紧密布局,并远离所有开关波形。接地层也具有屏蔽作用。

图 2.1 低电平控制电路的诸多噪声形成机会
误差放大器输入端可能是电源中最为敏感的节点,因为其通常具有最多的连接组件。如果将其与该级的极高增益和高阻抗相结合,后患无穷。在布局过程中,您必须最小化节点长度,并尽可能近地将反馈和输入组件靠近误差放大器放置。如果反馈网络中存在高频积分电容,那么您必须将其靠近放大器放置,其他反馈组件紧跟其后。并且,串联电阻-电容也可能形成补偿网络。最理想的结果是,将电阻靠近误差放大器输入端放置,这样,如果高频信号注入该电阻-电容节点时,那么该高频信号就不得不承受较高的电阻阻抗—而电容对高频信号的阻抗则很小。
斜坡是另一个潜在的会带来噪声问题的地方。斜坡通常由电容器充电(电压模式)生成,或由来自于电源开关电流的采样(电流模式)生成。通常,电压模式斜坡并不是一个问题,
因为电容对高频注入信号的阻抗很小。而电流斜坡却较为棘手,因为存在了上升边沿峰值、相对较小的斜坡振幅以及功率级寄生效应。
图2.2显示了电流斜坡存在的一些问题。第一幅图显示了上升边沿峰值和随后产生的电流斜坡。比较器(根据其不同速度)具有两个电压结点 (potential trip points),结果是无序控制运行,听起来更像是煎熏肉的声音。
利用控制IC中的上升边沿消隐可以很好地解决这一问题,其忽略了电流波形的最初部分。波形的高频滤波也有助于解决该问题。同样也要将电容器尽可能近地靠近控制IC放置。正如这两种波形表现出来的那样,另一种常见的问题是次谐波振荡。这种宽-窄驱动波形表现为非充分斜率补偿。向当前斜坡增加更多的电压斜坡便可以解决该问题。


图2.2 两种常见的电流模式噪声问题
尽管您已经相当仔细地设计了电源布局,但是您的原型电源还是存在噪声。这该怎么办呢?首先,您要确定消除不稳定因素的环路响应不存在问题。有趣的是,噪声问题可能会看起来像是电源交叉频率上的不稳定。但真正的情况是该环路正以其最快响应速度纠出注入误差。同样,最佳方法是识别出噪声正被注入下列三个地方之一:误差放大器、参考电压或斜坡。您只需分步解决便可!
第一步是检查节点,看斜坡中是否存在明显的非线性,或者误差放大器输出中是否存在高频率变化。如果检查后没有发现任何问题,那么就将误差放大器从电路中取出,并用一个清洁的电压源加以代替。这样您应该就能够改变该电压源的输出,以平稳地改变电源输出。如果这样做奏效的话,那么您就已经将问题范围缩小至参考电压和误差放大器了。
有时,控制IC中的参考电压易受开关波形的影响。利用添加更多(或适当)的旁路可能会使这种状况得到改善。另外,使用栅极驱动电阻来减缓开关波形也可能会有助于解决这一问题。如果问题出在误差放大器上,那么降低补偿组件阻抗会有所帮助,因为这样降低了注入信号的振幅。如果所有这些方法都不奏效,那么就从印刷电路板将误差放大器节点去除。对补偿组件进行架空布线 (air wiring) 可以帮助我们识别出哪里有问题。
技巧三:阻尼输入滤波系列
开关调节器通常优于线性调节器,因为它们更高效,而开关拓扑结构则十分依赖输入滤波器。这种电路元件与电源的典型负动态阻抗相结合,可以诱发振荡问题。本文将阐述如何避免此类问题的出现。
一般而言,所有的电源都在一个给定输入范围保持其效率。因此,输入功率或多或少地与输入电压水平保持恒定。图3.1显示的是一个开关电源的特征。随着电压的下降,电流不断上升。

图3.1 开关电源表现出的负阻抗
负输入阻抗
电压-电流线呈现出一定的斜率,其从本质上定义了电源的动态阻抗。这根线的斜率等于负输入电压除以输入电流。也就是说,由Pin=V•I,可以得出V=Pin/I;并由此可得dV/dI=–Pin/I2或dV/dI≈–V/I。
该近似值有些过于简单,因为控制环路影响了输入阻抗的频率响应。但是很多时候,当涉及电流模式控制时这种简单近似值就已足够了。
为什么需要输入滤波器
开关调节器输入电流为非连续电流,并且在输入电流得不到滤波的情况下其会中断系统的运行。大多数电源系统都集成了一个如图3.2所示类型的滤波器。电容为功率级的开关电流提供了一个低阻抗,而电感则为电容上的纹波电压提供了一个高阻抗。该滤波器的高阻抗使流入源极的开关电流最小化。在低频率时,该滤波器的源极阻抗等于电感阻抗。在您升高频率的同时,电感阻抗也随之增加。在极高频率时,输出电容分流阻抗。在中间频率时,电感和电容实质上就形成了一种并联谐振电路,从而使电源阻抗变高,呈现出较高的电阻。
大多数情况下,峰值电源阻抗可以通过首先确定滤波器 (Zo) 的特性阻抗来估算得出,而滤波器特性阻抗等于电感除以电容所得值的平方根。这就是谐振下电感或者电容的阻抗。接下来,对电容的等效串联电阻 (ESR) 和电感的电阻求和。这样便得到电路的Q值。峰值电源阻抗大约等于Zo乘以电路的Q值。

图3.2 谐振时滤波器的高阻抗和高阻性
振荡
但是,开关的谐振滤波器与电源负阻抗耦合后会出现问题。图3.3显示的是在一个电压驱动串联电路中值相等、极性相反的两个电阻。这种情况下,输出电压趋向于无穷大。当您获得由谐振输入滤波器等效电阻所提供电源的负电阻时,您也就会面临一个类似的电源系统情况;这时,电路往往就会出现振荡。

图3.3 与其负阻抗耦合的开关谐振滤波器可引起不必要的振荡
设计稳定电源系统的秘诀是保证系统电源阻抗始终大大小于电源的输入阻抗。我们需要在最小输入电压和最大负载(即最低输入阻抗)状态下达到这一目标。
控制源极阻抗
在前面,我们讨论了输入滤波器的源极阻抗如何变得具有电阻性,以及其如何同开关调节器的负输入阻抗相互作用。在极端情况下,这些阻抗振幅可以相等,但是其符号相反从而构成了一个振荡器。业界通用的标准是输入滤波器的源极阻抗应至少比开关调节器的输入阻抗低6dB,作为最小化振荡概率的安全裕度。
输入滤波器设计通常以根据纹波电流额定值或保持要求选择输入电容(图4.1所示CO)开始的。第二步通常包括根据系统的EMI要求选择电感 (LO)。正如我们上个月讨论的那样,在谐振附近,这两个组件的源极阻抗会非常高,从而导致系统不稳定。图 1 描述了一种控制这种阻抗的方法,其将串联电阻 (RD) 和电容 (CD) 与输入滤波器并联放置。利用一个跨接 CO 的电阻,可以阻尼滤波器。但是,在大多数情况下,这样做会导致功率损耗过高。另一种方法是在滤波器电感的两端添加一个串联连接的电感和电阻。

图4.1 CD和RD阻尼输出滤波器源极阻抗
选择阻尼电阻
有趣的是,一旦选择了四个其他电路组件,那么就会有一个阻尼电阻的最佳选择。图4.2 显示的是不同阻尼电阻情况下这类滤波器的输出阻抗。红色曲线表示过大的阻尼电阻。请思考一下极端的情况,如果阻尼电阻器开启,那么峰值可能会非常的高,且仅由CO和LO来设定。蓝色曲线表示阻尼电阻过低。如果电阻被短路,则谐振可由两个电容和电感的并联组合共同设置。绿色曲线代表最佳阻尼值。利用一些包含闭型解的计算方法就可以很轻松地得到该值。

图4.2 在给定CD-CO比的情况下,有一个最佳阻尼电阻
选择组件
在选择阻尼组件时,图4.3非常有用。该图是通过使用RD Middlebrook建立的闭型解得到的。横坐标为阻尼滤波器输出阻抗与未阻尼滤波器典型阻抗 (ZO= (LO/CO)1/2) 的比。纵坐标值有两个:阻尼电容与滤波器电容 (N) 的比;以及阻尼电阻同该典型阻抗的比。利用该图,首先根据电路要求来选择LO和CO,从而得到ZO。随后,将最小电源输入阻抗除以二,得到您的最大输入滤波器源极阻抗 (6dB)。
最小电源输入阻抗等于Vinmin2/Pmax。只需读取阻尼电容与滤波器电容的比以及阻尼电阻与典型阻抗的比, 您便可以计算得到一个横坐标值。例如,一个具有10μH电感和10μH 电容的滤波器具有Zo= (10μH/10μF)1/2=1Ohm 的典型阻抗。如果它正对一个12V最小输入的12W电源进行滤波,那么该电源输入阻抗将为Z=V2/P=122/12=12Ohms。这样,最大源极阻抗应等于该值的二分之一,也即6Ohms。现在,在6/1=6的X轴上输入该图,那么,CD/CO=0.1,即1μF,同时RD/ZO=3,也即3Ohms。

图4.3 选取LO和CO后,便可从最大允许源极阻抗范围内选择CD和RD
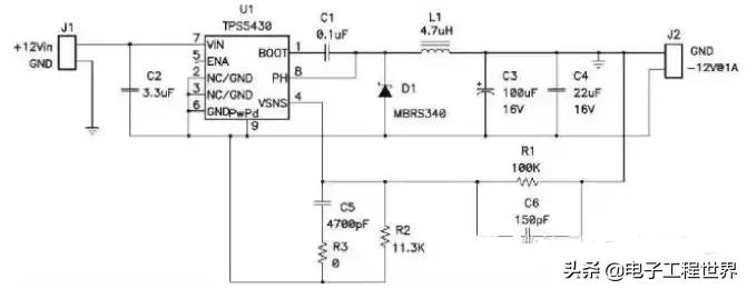
技巧四:升压电源设计中降压控制器的使用
电子电路通常都工作在正稳压输出电压下,而这些电压一般都是由降压稳压器来提供的。如果同时还需要负输出电压,那么在降压—升压拓扑中就可以配置相同的降压控制器。负输出电压降压—升压有时称之为负反向,其工作占空比为50%,可提供相当于输入电压但极性相反的输出电压。其可以随着输入电压的波动调节占空比,以“降压”或“升压”输出电压来维持稳压。
图 5.1显示了一款精简型降压—升压电路,以及电感上出现的开关电压。这样一来该电路与标准降压转换器的相似性就会顿时明朗起来。实际上,除了输出电压和接地相反以外,它和降压转换器完全一样。这种布局也可用于同步降压转换器。这就是与降压或同步降压转换器端相类似的地方,因为该电路的运行与降压转换器不同。
FET开关时出现在电感上的电压不同于降压转换器的电压。正如在降压转换器中一样,平衡伏特-微秒 (V-μs) 乘积以防止电感饱和是非常必要的。当FET为开启时(如图 1 所示的ton间隔),全部输入电压被施加至电感。这种电感“点”侧上的正电压会引起电流斜坡上升,这就带来电感的开启时间V-μs乘积。FET 关闭 (toff) 期间,电感的电压极性必须倒转以维持电流,从而拉动点侧为负极。电感电流斜坡下降,并流经负载和输出电容,再经二极管返回。电感关闭时V-μs乘积必须等于开启时V-μs乘积。由于Vin和Vout不变,因此很容易便可得出占空比 (D) 的表达式:D=Vout/(Vout " Vin)。这种控制电路通过计算出正确的占空比来维持输出电压稳压。上述表达式和图5.1所示波形均假设运行在连续导电模式下。

图 5.1 降压—升压电感要求平衡其伏特-微秒乘积
降压—升压电感必须工作在比输出负载电流更高的电流下。其被定义为IL=I<SUBOUT< sub>/(1-D),或只是输入电流与输出电流相加。对于和输入电压大小相等的负输出电压(D =0.5)而言,平均电感电流为输出的2倍。
有趣的是,连接输入电容返回端的方法有两种,其会影响输出电容的rms电流。典型的电容布局是在+Vin和Gnd之间,与之相反,输入电容可以连接在+Vin和 "V<SUBOUT< sub> 之间。利用这种输入电容配置可降低输出电容的rms电流。然而,由于输入电容连接至 "Vout,因此 "Vout上便形成了一个电容性分压器。这就在控制器开始起作用以前,在开启时间的输出上形成一个正峰值。为了最小化这种影响,最佳的方法通常是使用一个比输出电容要小得多的输入电容,请参见图5.2所示的电路。输入电容的电流在提供dc输出电流和吸收平均输入电流之间相互交替。rms 电流电平在最高输入电流的低输入电压时最差。因此,选择电容器时要多加注意,不要让其ESR过高。陶瓷或聚合物电容器通常是这种拓扑较为合适的选择。

图5.2 降压控制器在降压—升压中的双重作用
必须要选择一个能够以最小输入电压减去二极管压降上电的控制器,而且在运行期间还必须能够承受得住Vin加Vout的电压。FET和二极管还必须具有适用于这一电压范围的额定值。通过连接输出接地的反馈电阻器可实现对输出电压的调节,这是由于控制器以负输出电压为参考电压。只需精心选取少量组件的值,并稍稍改动电路,降压控制器便可在负输出降压—升压拓扑中起到双重作用。
技巧五:精确测量电源纹波
精确地测量电源纹波本身就是一门艺术。在图6.1所示的示例中,一名初级工程师完全错误地使用了一台示波器。他的第一个错误是使用了一支带长接地引线的示波器探针;他的第二个错误是将探针形成的环路和接地引线均置于电源变压器和开关元件附近;他的最后一个错误是允许示波器探针和输出电容之间存在多余电感。该问题在纹波波形中表现为高频拾取。在电源中,存在大量可以很轻松地与探针耦合的高速、大信号电压和电流波形,其中包括耦合自电源变压器的磁场,耦合自开关节点的电场,以及由变压器互绕电容产生的共模电流。

图 6.1 错误的纹波测量得到的较差的测量结果
利用正确的测量方法可以大大地改善测得纹波结果。首先,通常使用带宽限制来规定纹波,以防止拾取并非真正存在的高频噪声。我们应该为用于测量的示波器设定正确的带宽限制。其次,通过取掉探针“帽”,并构成一个拾波器(如图6.2所示),我们可以消除由长接地引线形成的天线。将一小段线缠绕在探针接地连接点周围,并将该接地连接至电源。这样做可以缩短暴露于电源附近高电磁辐射的端头长度,从而进一步减少拾波。
最后,在隔离电源中,会产生大量流经探针接地连接点的共模电流。这就在电源接地连接点和示波器接地连接点之间形成了压降,从而表现为纹波。要防止这一问题的出现,我们就需要特别注意电源设计的共模滤波。另外,将示波器引线缠绕在铁氧体磁心周围也有助于最小化这种电流。这样就形成了一个共模电感器,其在不影响差分电压测量的同时,还减少了共模电流引起的测量误差。图6.2显示了该完全相同电路的纹波电压,其使用了改进的测量方法。这样,高频峰值就被真正地消除了。

图6.2 四个轻微的改动便极大地改善了测量结果
实际上,集成到系统中以后,电源纹波性能甚至会更好。在电源和系统其他组件之间几乎总是会存在一些电感。这种电感可能存在于布线中,抑或只有蚀刻存在于PWB上。另外,在芯片周围总是会存在额外的旁路电容,它们就是电源的负载。这二者共同构成一个低通滤波器,进一步降低了电源纹波和/或高频噪声。在极端情况下,电流短时流经15nH电感和 10μF旁路电容的一英寸导体时,该滤波器的截止频率为400kHz。这种情况下,就意味着高频噪声将会得到极大降低。许多情况下,该滤波器的截止频率会在电源纹波频率以下,从而有可能大大降低纹波。经验丰富的工程师应该能够找到在其测试过程中如何运用这种方法的途径。
技巧六:高效驱动LED离线式照明
用切实可行的螺纹旋入式LED来替代白炽灯泡可能还需要数年的时间,而在建筑照明中LED的使用正在不断增长,其具有更高的可靠性和节能潜力。同大多数电子产品一样,其需要一款电源来将输入功率转换为LED可用的形式。在路灯应用中,一种可行的配置是创建300V/0.35安培负载的80个串联的LED。在选择电源拓扑结构时,需要制定隔离和功率因数校正 (PFC) 相关要求。隔离需要大量的安全权衡研究,其中包括提供电击保护需求和复杂化电源设计之间的对比权衡。在这种应用中,LED上存在高压,一般认为隔离是非必需的,而PFC才是必需的,因为在欧洲25瓦以上的照明均要求具有PFC功能,而这款产品正是针对欧洲市场推出的。
就这种应用而言,有三种可选电源拓扑:降压拓扑、转移模式反向拓扑和转移模式 (TM) 单端初级电感转换器 (SEPIC) 拓扑。当LED电压大约为80伏特时,降压拓扑可以非常有效地被用于满足谐波电流要求。在这种情况下,更高的负载电压将无法再继续使用降压拓扑。那么,此时较为折中的方法就是使用反向拓扑和SEPIC拓扑。SEPIC 具有的优点是,其可钳制功率半导体器件的开关波形,允许使用较低的电压,从而使器件更为高效。在该应用中,可以获得大约2%的效率提高。另外,SEPIC中的振铃更少,从而使EMI滤波更容易。图7.1 显示了这种电源的原理图。

图7.1 转移模式SEPIC发挥了简单LED驱动器的作用
该电路使用了一个升压TM PFC控制器来控制输入电流波形。该电路以离线为C6充电作为开始。一旦开始工作,控制器的电源就由一个SEPIC电感上的辅助绕组来提供。一个相对较大的输出电容将LED纹波电流限定在DC电流的20%。补充说明一下,TM SEPIC中的AC 电通量和电流非常高,需要漆包绞线和低损耗内层芯板来降低电感损耗。
图7.2和图7.3显示了与图7.1中原理图相匹配的原型电路的实验结果。与欧洲线路范围相比,其效率非常之高,最高可达92%。这一高效率是通过限制功率器件上的振铃实现的。另外,正如我们从电流波形中看到的一样,在96%效率以上时功率因数非常好。有趣的是,该波形并非纯粹的正弦曲线,而是在上升沿和下降沿呈现出一些斜度,这是电路没有测量输入电流而只对开关电流进行测量的缘故。但是,该波形还是足以通过欧洲谐波电流要求的。

图7.2 TM SEPIC具有良好的效率和高PFC效率

图7.3 线路电流轻松地通过 EN61000-3-2 Class C标准
技巧七:通过改变电源频率来降低EMI性能
在测定EMI性能时,您是否发现无论您采用何种方法滤波都依然会出现超出规范几dB 的问题呢?有一种方法或许可以帮助您达到EMI性能要求,或简化您的滤波器设计。这种方法涉及了对电源开关频率的调制,以引入边带能量,并改变窄带噪声到宽带的发射特征,从而有效地衰减谐波峰值。需要注意的是,总体 EMI 性能并没有降低,只是被重新分布了。
利用正弦调制,可控变量的两个变量为调制频率 (fm) 以及您改变电源开关频率 (Δf) 的幅度。调制指数 (Β) 为这两个变量的比:

图8.1显示了通过正弦波改变调制指数产生的影响。当Β=0时,没有出现频移,只有一条谱线。当Β=1时,频率特征开始延伸,且中心频率分量下降了20%。当Β=2时,该特征将进一步延伸,且最大频率分量为初始状态的60%。频率调制理论可以用于量化该频谱中能量的大小。Carson法则表明大部分能量都将被包含在2 * (Δf + fm) 带宽中。

图8.1 调制电源开关频率延伸了EMI特征
图8.2显示了更大的调制指数,并表明降低12dB以上的峰值EMI性能是有可能的。

图8.2 更大的调制指数可以进一步降低峰值EMI性能
选取调制频率和频移是两个很重要的方面。首先,调制频率应该高于EMI接收机带宽,这样接收机才不会同时对两个边带进行测量。但是,如果您选取的频率太 高,那么电源控制环路可能无法完全控制这种变化,从而带来相同速率下的输出电压变化。另外,这种调制还会引起电源中出现可闻噪声。因此,我们选取的调制频 率一般不能高出接收机带宽太多,但要大于可闻噪声范围。很显然,从图8.2我们可以看出,较大地改变工作频率更为可取。然而,这样会影响到电源设计,意识 到这一点非常重要。也就是说,为最低工作频率选择磁性元件。此外,输出电容还需要处理更低频率运行带来的更大的纹波电流。
图8.3对有频 率调制和无频率调制的EMI性能测量值进行了对比。此时的调制指数为4,正如我们预料的那样,基频下EMI性能大约降低了8dB。其他方面也很重要。谐波 被抹入 (smear into) 同其编号相对应的频带中,即第三谐波延展至基频的三倍。这种情况会在一些较高频率下重复,从而使噪声底限大大高于固定频率的情况。因此,这种方法可能并不 适用于低噪声系统。但是,通过增加设计裕度和最小化EMI滤波器成本,许多系统都已受益于这种方法。

图8.3 改变电源频率降低了基频但提高了噪声底限
技巧之八:估算表面贴装半导体的温升
过去估算半导体温升十分简单。您只需计算出组件的功耗,然后采用冷却电路电模拟即可确定所需散热片的类型。现在出于对尺寸和成本因素的考虑,人们渴望能够去除散热片,这就使得这一问题复杂化了。贴装在散热增强型封装中的半导体要求电路板能够起到散热片的作用,并提供所有必需的冷却功能。如图9.1所示,热量经过一块金属贴装片和封装流入印刷线路板 (PWB)。然后,热量由侧面流经PWB线迹,并通过自然对流经电路板表面扩散到周围的环境中。影响裸片温升的重要因素是PWB中的铜含量以及用于对流导热的表面面积。

图9.1 热量由侧面流经PWB线迹,然后从 PWB 表面扩散至周围环境
半导体产品说明书通常会列出某种PWB结构下结点至周围环境的热阻。这就是说,设计人员只需将这种热阻乘以功耗,便可计算出温升情况。但是,如果设计并没有具体的结构,或者如果需要进一步降低热阻,那么就会出现许多问题。
图9.2所示为热流问题的简化电模拟,我们可据此深入分析。IC电源由电流源表示,而热阻则由电阻表示。在各电压下对该电路求解,其提供了对温度的模拟。从结点至贴装面存在热阻,同时遍布于电路板的横向电阻和电路板表面至周围环境的电阻共同形成一个梯形网络。这种模型假设1)电路板为垂直安装,2)无强制对流或辐射制冷,所有热流均出现在电路板的铜中,3)在电路板两侧几乎没有温差。

图9.2 热流电气等效简化了温升估算
图9.3所示为增加PWB中的铜含量对提高热阻的影响。将1.4 mils铜(双面,半盎司)增加到8.4 mils(4层,1.5盎司),就有可能将热阻提高3倍。图中两条曲线:一条表示热流进入电路板、直径为0.2英寸的小尺寸封装;另一条表示热流进入电路板、直径为0.4英寸的大尺寸封装。这两条曲线均适用于9平方英寸的PWB。这两条曲线均同标称数据紧密相关,同时都有助于估算改变产品说明书电路板结构所产生的影响。但是使用这一数据时需要多加谨慎,其假设9平方英寸PWB内没有其他功耗,而实际上并非如此。

图9.3 热流电气等效简化了温升估算
技巧九:轻松估计负载瞬态响应
本篇电源设计小贴士介绍了一种通过了解控制带宽和输出滤波器电容特性估算电源瞬态响应的简单方法。该方法充分利用了这样一个事实,即所有电路的闭环输出阻抗均为开环输出阻抗除以 1 加环路增益,或简单表述为:

图10.1以图形方式说明了上述关系,两种阻抗均以dB-Ω或20*log [Z]为单位。在开环曲线上的低频率区域内,输出阻抗取决于输出电感阻抗和电感。当输出电容和电感发生谐振时,形成峰值。高频阻抗取决于电容输出滤波器特性、等效串联电阻 (ESR) 以及等效串联电感 (ESL)。将开环阻抗除以1加环路增益即可计算得出闭环输出阻抗。
由于该图形以对数表示,即简单的减法,因此在增益较高的低频率区域阻抗会大大降低;在增益较少的高频率区域闭环和开环阻抗基本上是一样的。在此需要说明如下要点:1)峰值环路阻抗出现在电源交叉频率附近,或出现在环路增益等于1(或0dB)的地方;以及2)在大部分时间里,电源控制带宽都将会高于滤波器谐振,因此峰值闭环阻抗将取决于交叉频率时的输出电容阻抗。

图10.1闭环输出阻抗峰值Zout出现在控制环路交叉频率处
一旦知道了峰值输出阻抗,就可通过负载变动幅度与峰值闭环阻抗的乘积来轻松估算瞬态响应。有几点注意事项需要说明一下,由于低相位裕度会引起峰化,因此实际的峰值可能会更高些。然而,就快速估计而言,这种影响可以忽略不计 [1] 。
第二个需要注意的事项与负载变化幅度上升有关。如果负载变化幅度变化缓慢(dI/dt较低),则响应取决于与上升时间有关的低频率区域闭环输出阻抗;如果负载变化幅度变化极为快速,则输出阻抗将取决于输出滤波器ESL。如果确实如此,则可能需要更多的高频旁通。最后,就极高性能的系统而言,电源的功率级可能会限制响应时间,即电感器中的电流可能不能像控制环路期望的那样快速响应,这是因为电感和施加的电压会限制电流转换速率。
下面是一个如何使用上述关系的示例。问题是根据200kHz开关电源10amp变化幅度允许范围内的50mV输出变化挑选一个输出电容。所允许的峰值输出阻抗为:Zout=50mV/10 amps或5毫欧。这就是最大允许输出电容ESR。接下来就是建立所需的电容。幸运的是,ESR和电容均为正交型,可单独处理。一个高 (Aggressive) 电源控制环路带宽可以是开关频率的1/6或30 kHz。于是在30 kHz 时输出滤波电容就需要一个不到5毫欧的电抗,或高于1000uF的电容。图10.2显示了在5毫欧ESR、1000uF电容以及30kHz 电压模式控制条件时这一问题的负载瞬态仿真。就校验这一方法是否有效的10amp负载变动幅度而言,输出电压变化大约为52mV。

图 10.2 仿真校验估计负载瞬态性能
技巧十:轻松估计解决电源电路损耗问题
您是否曾详细计算过设计中的预计组件损耗,结果却发现与实验室测量结果有较大出入呢?本电源设计小贴士介绍了一种简便方法,以帮助您消除计算结果与实际测量结果之间的差异。该方法基于泰勒级数展开式,其中规定(在赋予一定自由条件下)任何函数都可分解成一个多项式,如下所示:

如果意识到电源损耗与输出电流相关(可用输出电流替换X),那么系数项就能很好地与不同来源的电源功率损耗联系起来。例如,ao代表诸如栅极驱动、偏压电源和磁芯的固定开销损耗以及功率晶体管Coss充电与放电之类的损耗。这些损耗与输出电流无关。第二项相关联的损耗a1直接与输出电流相关,其典型表现为输出二极管损耗和开关损耗。在输出二极管中,大多数损耗是由于结电压引起的,因此损耗会随着输出电流成比例地增加。
类似地,开关损耗可通过输出电流关联项与某些固定电压的乘积近似得出。第三项很容易被识别为传导损耗。其典型表现为 FET 电阻、磁性布线电阻和互联电阻中的损耗。高阶项可能在计算非线性损耗(如磁芯损耗)时有用。只有在考虑前三项情况下才能得出有用结果。
计算三项系数的一种方法是测量三个工作点的损耗并成矩阵求解结果。如果损耗测量结果其中一项是在无负载的工况下得到(即所有损耗均等于第一项系数a0),那么就能简化该解决方法。随后问题简化至容易求解的两个方程式和两个未知数。一旦计算出系数,即可构建出类似于图11.1、显示三种损耗类型的损耗曲线。该曲线在消除测量结果和计算结果之间的偏差时大有用处,并且有助于确定能够提高效率的潜在区域。例如,在满负载工况下,图 1中的损耗主要为传导损耗。为了提高效率,就需要降低 FET 电阻、电感电阻和互联电阻。

图11.1:功率损耗组件与二次项系数相匹配
实际损耗与三项式之间的相关性非常好。图11.2对同步降压稳压器的测量数据与曲线拟合数据进行了对比。我们知道,在基于求解三个联立方程组的曲线上将存在三个重合点。对于曲线的剩余部分,两个曲线之间的差异小于2%。由于工作模式(如连续或非连续)不同、脉冲跳频或变频运行等原因,其他类型的电源可能很难以如此匹配。这种方法并非绝对可靠,但是有助于电源设计人员理解实际电路损耗情况。

图11.2 前三个损耗项提供了与测量值良好的相关性