什么情况下我们要去做社保的补缴?
问:北京社保补缴影响买房吗?
答:有影响。自2012年12月18日起,北京买房补缴社保不予认可。
连续五年缴纳社保的标准:指从申请月的上一个月开始往前推算60个月连续缴纳社会保险,不能断月,且提出申请之月须为正常参保状态。
问:北京小客车摇号社保补缴可以吗?
答:可以补缴。
解读:“近五年(含)连续在本市缴纳社会保险费”是指:申请人从申请月的上一个月开始往前推算60个月连续向本市社保部门缴纳社会保险费,不能断月(如有断月,补缴后有效),补缴参见本文“补缴方式”。
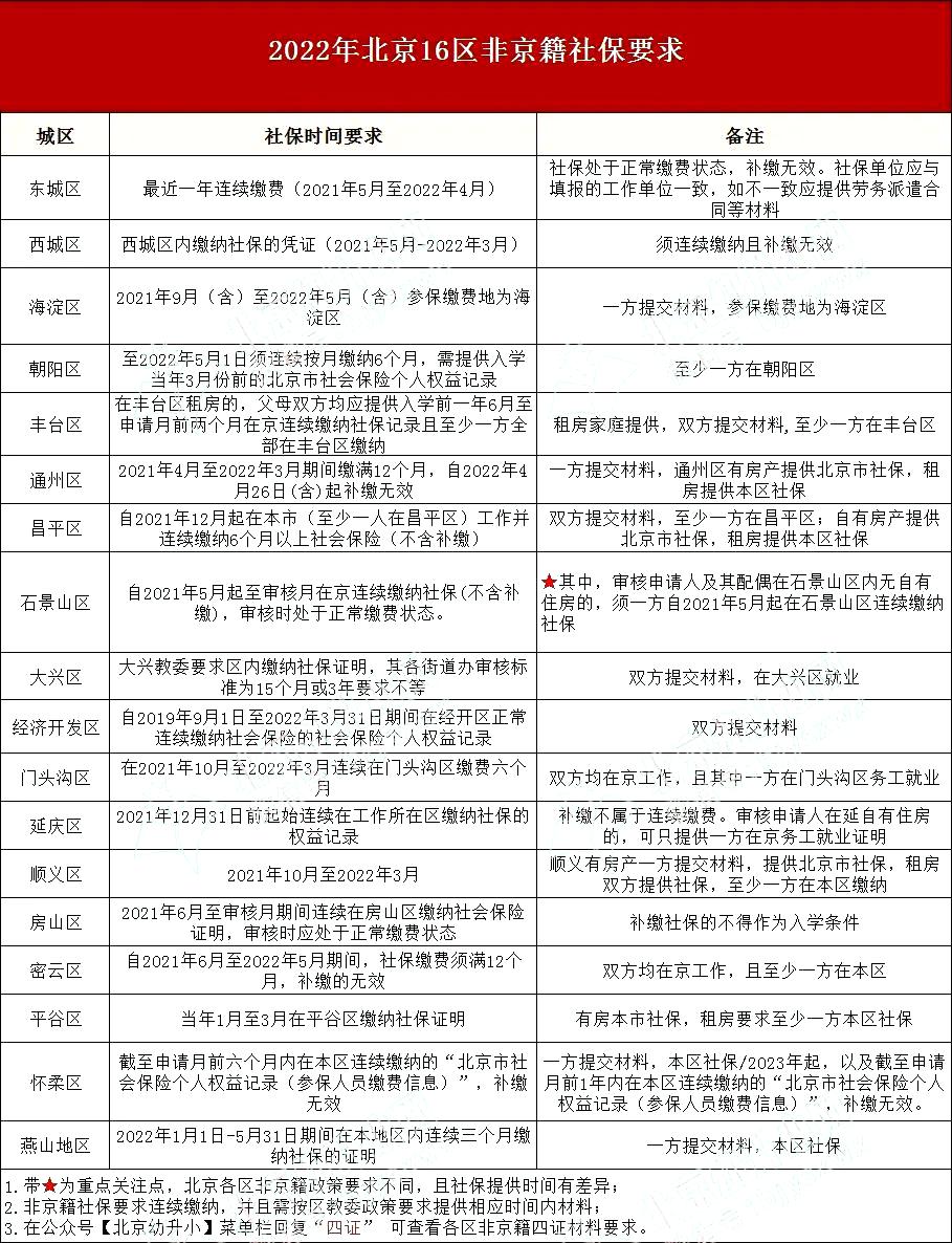
问:社保断缴对于孩子上学有什么影响?


声明:本文由北京幼升小网整理制作,如有侵权,请及时联系我们删除。
问:北京积分落户社保补缴可以吗?
答:可以补缴。
在京连续缴纳社会保险7年及以上,申请人可能存在社会保险补缴记录,如果补缴记录累计不超过5个月且没有断缴记录,将被视为连续缴纳,符合积分落户资格条件。
问:在北京退休社保补缴可以吗?
答:可以补缴
方式一:参加职工基本养老保险的个人达到法定退休年龄时,累计缴费不足15年的,按照社会保险法及配套规定可以申请延长缴费至满15年;也可以转入户籍所在地新型农村社会养老保险或者城镇居民社会养老保险,享受相应的养老保险待遇。
延长缴费至满15年的,相应的领取养老金的时间也会顺延。也就是说,参保人员达到退休年龄时还不能领取养老金,还需要继续缴费一段时间,什么时候达到了最低缴费年限,什么时候才能按月领取养老金。
方式二:可申请延长缴费,不办理退休手续,参见“补缴方式”进行补缴。
一、补缴条件
在国家规定劳动年龄内的参保人员,由于用人单位原因应缴未缴基
本养老保险费的,由用人单位提出补缴申请( 个人不能补缴 ),经确认后,可补缴基本养老保险费;
(1)线上补缴:可补近三个月内社保;
(2)线下补缴:可补60个月内社保,2011年7月前,农村户口没有补缴政策,城镇户口可以补缴且需有劳动关系证明。2011年7月后,可由单位补缴。
需要注意的是: 允许补缴社保的情况须是出于用人单位原因,造成参保人应缴但未缴社保费用。对个人而言,不论是北京市户籍还是外地户籍,都不能“想补就补”。
二、补缴方式
1、单位通过网上申报系统办理
(1)单位登陆北京市社会保险网上服务平台http://rsj.beijing.gov.cn/csibiz,点击“职工单位申报”模块中的“登录”,跳转北京市统一身份认证平台登录网上申报系统。
通过 “申报业务管理”模块,点击“单位申报个人补缴”,点击“新增补缴”按钮;输入公民身份证号码和姓名,选择补缴年月起止日期,输入申报工资后点击“查询”按钮;勾选需补缴月份后,点击“个人补缴申报导入”按钮,根据系统提示点击“确定”;
(2)反馈“个人补缴申报导入操作成功”后,点击“单位申报个人补缴”,勾选个人补缴信息的汇总记录,点击“汇总提交”按钮,显示“业务已发送税务系统”后操作完成;
(3)网上申报提交成功后,参保单位按税务部门提供的缴费渠道及时完成缴费,不需要再到社保经办机构进行审核。
补缴2011年7月(含)以后近三个月以上的社会保险费或补缴基数差额,补缴2011年7月以前社保,到单位所属社保中心现场办理。
(1)通过“申报业务管理”中选择【网上业务受理】业务,点击进入;
(2)在【选择业务项目】中选择业务类型:“单位申报个人补缴”或“单位申报基数差补缴”;
(3)上传附件后点击【提交】,反馈“业务操作成功”;
(4)业务提交后,3个工作日内社保后台工作人员进行审核。参保单位通过【查询管理】-【申报信息状态查询】模块选择时间、业务流水号或业务类型进行查看。如显示“审核成功”,参保单位按税务部门提供的缴费渠道及时完成缴费;如显示“审核失败”,请查看“业务办理不成功原因”并重新提交办理。
2、单位通过社保经办业务岗办理
(1)城镇户籍职工补缴2011年7月前养老保险费的,需先到区养老科办理审批手续,补缴2011年7月(含)后养老保险费的直接进行下一步;
(2)单位*载下**并安装企业版软件,利用企业版软件录入补缴信息,保存后打印相关表格并导出补缴报盘文件,将报盘文件存入移动存储介质;
(3)单位携带存有补缴数据的移动存储介质、补缴表格及补缴材料到社保中心(南区)或分中心办理补缴手续;
(4)审核通过后,单位按税务部门提供的缴费渠道及时完成缴费。
四、补缴材料
1、单位营业执照复印件;
2、《北京市补缴基本养老保险费申办单》;
3、《北京市社会保险补缴明细表》(表四)(报表一式三份并加盖公章);
4、《基本医疗保险基金补缴情况表》(表十)(报表一式三份并加盖公章);
5、“北京市社会保险信息系统企业管理子系统”报盘生成数据文件的U盘。
6、工资支付凭证原件
7、劳动合同原件
附:
补缴申请操作说明:http://rsj.beijing.gov.cn/bm/202006/t20200622_1930292.html
北京市人力资源和社会保障局 关于城镇职工补缴基本养老保险费有关问题的通知:http://rsj.beijing.gov.cn/xxgk/zcwj/202004/t20200426_1883252.html
【来源:北京市人力资源和社会保障局】
声明:此文版权归原作者所有,若有来源错误或者侵犯您的合法权益,您可通过邮箱与我们取得联系,我们将及时进行处理。邮箱地址:hl_mail_1@hualvtax.com