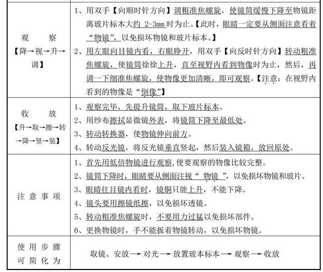
生物实验使用显微镜的步骤 (生物显微镜使用步骤图解)

生物实验操作显微镜家用,生物显微镜构造和使用

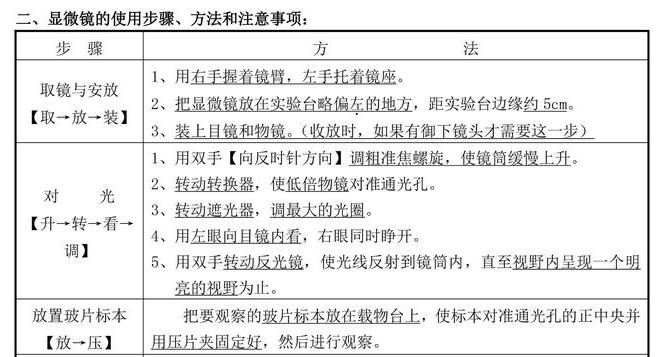
生物实验操作显微镜家用,生物显微镜构造和使用

生物实验操作显微镜家用,生物显微镜构造和使用

生物实验操作显微镜家用,生物显微镜构造和使用

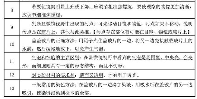
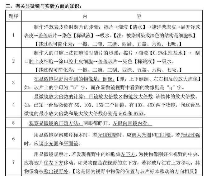
生物实验操作显微镜家用,生物显微镜构造和使用

生物实验操作显微镜家用,生物显微镜构造和使用

生物实验操作显微镜家用,生物显微镜构造和使用

生物实验操作显微镜家用,生物显微镜构造和使用

生物实验操作显微镜家用,生物显微镜构造和使用