
这里有你最关心的健康,但不只是健康!
关注我:jkxqj2016
临床上五花八门的检查单是否让你晕头转向,不知所云!
下列密密麻麻的数字及它们代表的意义,多多少少你得知道点吧!
尿常规

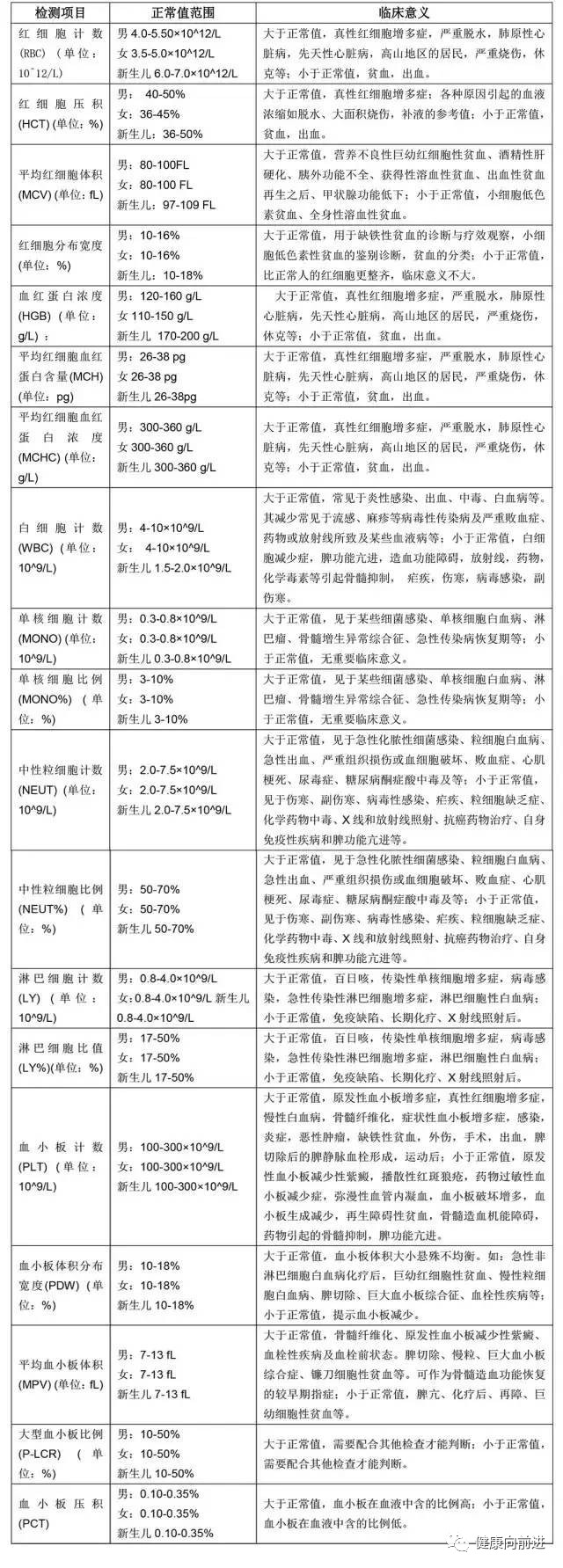
血常规

其他检查

生化检查

零散检验小知识
1、谷丙转氨酶/丙氨酸氨基转移酶
SGPT/ALT(0-40U/L)
①显著增高见于各种肝炎急性期药物引起的肝病肝细胞坏死。②中度增高,肝癌、肝硬化、慢性肝炎及心梗。③轻度增高胆道阻塞性疾病
2、总胆红质素(T-BIL:0~18.8umol/l)
总胆红素增高,如肝细胞损害、肝内和肝外胆道阻塞、溶血病、新生儿溶血性黄疸。
血清总蛋白增加
①脱水如水份摄入不足糖尿病酸中毒,肠梗阻或穿孔,灼伤,外伤性休克,急性传染病等。②多发性骨髓瘤单核细胞性白血病。③结核,梅毒,血液原虫病等。
血清总蛋白降低 ①出血、溃疡、蛋白尿等。②营养失调、低蛋白饮食、维生素缺乏症、恶性肿瘤、恶生贫血、糖尿病、妊娠毒血症等。
3、血清白蛋白(ALB:35.0~55.0G/L)
与血清总蛋白测定基本相同
4、碱性磷酸酶(ALP)
成人20-110U/L 儿童20-220U/L
增高见于①骨髓疾患②肝胆疾患③其它甲亢甲状腺腺瘤、甲旁亢。
5、γ-谷氨酰基转移酶(GGT)
(γ-GT)<50U/L
①明显增高:肝癌、阻塞性黄疸、晚期性肝硬化、胰头癌②轻中度增高:传染性肝炎、肝硬化、胰腺炎③酗酒,药物等所致
6、胆固醇(CHO)
0~5.18mmo1/L
①用于高脂蛋白血症与异常脂常脂蛋白血症的诊断、分析。
②用于脑血管疾病危险因素的判断。
7、甘油三脂(TG)
0~1.6pmmo1/L 青年<150< 老年<200<
增高见于遗传因素,饮食因素,糖尿病、肾病综合症及甲状腺功能减退、妊娠、口服避孕药、酗酒等。
降低(低于人群的5%位数)无重要临床意义。过低见于消化吸收不良、慢性消耗性疾病、甲亢、肾上腺皮质功能低下、肝实质性病变、原发性β-脂蛋白缺乏症。
8、 低密度脂蛋白胆固醇(LDL-C)
2.84~3.10mmol/L
增多是动脉粥样硬化的主要危险因素。
9、淀粉酶(AMS)
血清0-220U/L 尿<1000U/L
增多见于急性胰腺炎,流行性腮腺炎。
减低见于严重肝病(血清尿淀粉酶同时降低)
10、二氧化碳结合率/力(CO2-Cp)
45.0~65.0ml%
降低见于代谢性酸中毒或呼吸性碱中毒的代偿增多,代谢性碱中毒和呼吸酸性中毒的代偿。
11、乙肝五项指标含义:
HBsAg、抗HBs 、HBeAg、抗 HBe、抗 HBc。以上即为乙肝的“ 二对半”,正常均阴性。
下列各种 “组合 ”的阳性,其意义如下:
①HBsAg、 HBeAg、抗 HBc(1 、3、 5项)阳性:急性或慢性乙肝。俗称 “大三阳” 。② HBsAg、抗HBe 、抗HBc( 1、 4、5项)阳性:急性乙肝趋向恢复、无症状HBV(乙肝病毒)携带者。俗称 “小三阳 ”。③ HBsAg、抗 HBc( 1、5 项)阳性:无症状HBV(乙肝病毒)携带、急性 HBV感染。④抗 HBs、抗HBe 、抗HBc( 2、 4、5 项)阳性:表示感染后恢复,已获得免疫力。⑤抗HBe、抗 HBc( 4、5 项)阳性:有既往感染史、急性HBV感染恢复期。⑥抗 HBs( 2项)阳性:被动或主动免疫,对HBV (乙肝病毒)有免疫力。⑦抗HBc阳性( 5项):急性 HBV(乙肝病毒)感染核心窗口期(尚未发病但可传染)。
(内容综合整理自网络)

健康向前进
公众号ID:jkxqj2016
钱 婧 :《超级诊疗室》栏目总制片人、主持人,原央视《健康之路》栏目主持人,深耕健康传播领域十余年,是国内拥有心理咨询师资格证和高级营养师执业资格的策划采编播一体的资深媒体人。
每日和您分享健康资讯、健康小视频
为您的健康加油!
版权说明
我们致力于好文精选,部分文章参考了相关材料,因种种原因未能与原作者联系上,若涉及版权问题,敬请原作者联系我们。联系方式:liuchang2009@163.com。