一、现金机具行业概述
一直以来,我国除了对人民币鉴别仪实施生产许可管理外,对于大量的存取款一体机、清分机等社会现金接受设备,缺乏管理制度和技术标准,使得现金机具行业存在乱象。为此人民银行于2017年7月6日发布,2018年1月1日起正式实施《人民币现金机具鉴别能力技术规范》(简称“金标”)。值得注意的是,尽管金标2018年正式实施,但2018年全年供应商机具基本处于测试准备中,绝大多数银行在2019年才开启新现金机具的招标。
“金标”第一次对人民币鉴别设备的鉴伪能力进行了规范,将之前没有任何鉴伪标准可依的现金机具统一规范起来,包括对现金机具的分类、纸币和硬币防伪特征分类、鉴别能力要求、具体纸币和硬币鉴别能力测试范围等(速度、单项能力、稳定性等)都做了详细的说明。

资料来源:公开资料整理
“金标”实施后,银行业金融机构开始纷纷采购“金标”机具,替代原有的国标点钞机以及无鉴伪标准的清分机、现金自助设备等。目前银行业金融机构选择的现金机具必须符合“金标”标准,因而争取通过检测继而进入合格产品名录成为现金机具企业提升技术水平、加快研发的压力和动力。靠低质低价竞争,例如贴牌、作坊式运作的公司,由于不具备足够的自主研发能力,无法快速跟上行业步伐,将逐步被市场淘汰。
二、现金机具行业现状
目前我国银行网点分布广泛且数量巨大,2018年我国银行网点数量达到22.86万个,《人民币现金机具鉴别能力技术规范》发布后,银行网点的现金机具需要进行更换,数量众多的银行网点为现金机具奠定了市场基础。

资料来源:公开资料整理
现金机具可分为点钞机、清分机等产品,2017年全国金融、商业、税务电子点钞机产量54.36万部,同比增长232.68%。

资料来源:公开资料整理
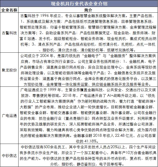
我国现金机具龙头企业有聚龙股份、古鳌科技、广电运通和中钞信达等企业,随着《人民币现金机具鉴别能力技术规范》出台,以及产品通过测试之后,2019年古鳌科技的营收开始出现大幅增长,2019年前三季度营收达到2.3亿元,同比增长103%。

资料来源:公开资料整理

资料来源:公开资料整理

资料来源:公开资料整理
三、现金机具行业发展中的问题
1、品牌繁杂、质量参差不齐
以大连地区为例,据统计调查,大连辖内银行业金融机构使用的现金机具品牌多达70余种,有的银行业金融机构一个行配置的现金机具就达10余种,由于机具品牌繁杂,个别机具性能达不到防伪技术要求(变造、真假拼凑币不识别),给现金机具管理、维护、升级带来难度。
2、推荐性标准制约力差
《人民币现金机具鉴别能力技术规范》(以下简称为《技术规范》)金融行业标准,是指导人民银行、银行业金融机构及第三方现金处理机构等单位标准化、规范化开展人民币真伪鉴别工作的重要依据。同时,为社会公众使用人民币现金机具、企业生产现金机具提供指导。作为推荐性标准,该《技术规范》在制度层面上缺乏有效强制措施和管理手段,只能起到引导的作用,制约和管理能力较弱。
3、监管信息不对称
现金机具作为重要工业产品,由国家有关部门统一负责生产许可证审查、核准和管理工作。鉴于现金机具生产企业遍布全国各地,由顶层统一实行日常管理,已是鞭长莫及。所以,在现金机具生产企业日常监管方面,实施属地管理的原则,由现金机具生产企业所在地区的有关部门履行监管职责。但实际工作中,存在现金机具生产企业相关资料和业务档案信息传递不畅的问题,未达到监管信息共享要求。加之有的生产企业未向当地有关部门履行备案义务,不同程度的造成上下监管信息不对称现象,给地方和基层有关部门对现金机具生产企业有效实施日常监管、精准监管带来很大难度。
四、现金机具行业发展趋势
1、“金标”提升行业门槛,重塑市场格局
2017年7月6日人民银行发布《人民币现金机具鉴别能力技术规范》(简称“金标”),“金标”第一次将之前没有任何鉴伪标准可依的现金机具统一规范起来,包括纸币和硬币防伪特征分类、鉴别能力速度、单项能力、稳定性等,都做了详细的规定。“金标”的发布提升行业门槛,靠低质低价竞争,例如贴牌、作坊式运作的公司,由于不具备足够的自主研发能力,无法快速跟上行业步伐,将逐步被市场淘汰,行业竞争格局将向龙头集中,格局重塑。
2、“金标”全面实行叠加换机潮,替代空间可达百亿
“金标”全面实行使得大多数银行网点将重新采购符合“金标”要求的机具。根据中国银行业社会责任报告,截至2018年底,我国银行网点共有22.86万个。保守估测,每个网点平均需要一至两台小型清分机(2-4口),平均采购规模4-5万元,80%银行网点将重新采购,替代规模达73-91亿元;点钞机估测每个网点的平均采购规模1-2万元,80%银行网点将重新采购,替代规模18-37亿元。
值得注意的是,尽管金标2018年正式实施,但2018年全年供应商机具基本处于测试准备中,考虑银行上一轮的清分机采购高峰已经过去5年,新一轮的换机周期来临,同时较多银行基本是2019年下半年正式放量招标,清分机和点验钞机等机具将迎来新一轮的三年更换潮,市场空间规模达百亿,未来两年招标体量有望持续攀升。