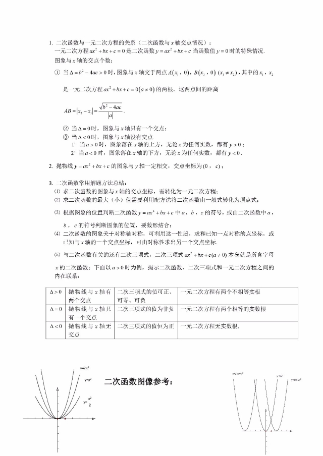
数学初中九年级二次函数讲解 (初三上册数学知识点二次函数)

九年级上册数学二次函数拱桥问题,九年级上数学实际问题与二次函数

九年级上册数学二次函数拱桥问题,九年级上数学实际问题与二次函数

九年级上册数学二次函数拱桥问题,九年级上数学实际问题与二次函数

九年级上册数学二次函数拱桥问题,九年级上数学实际问题与二次函数

九年级上册数学二次函数拱桥问题,九年级上数学实际问题与二次函数

九年级上册数学二次函数拱桥问题,九年级上数学实际问题与二次函数

九年级上册数学二次函数拱桥问题,九年级上数学实际问题与二次函数

九年级上册数学二次函数拱桥问题,九年级上数学实际问题与二次函数

九年级上册数学二次函数拱桥问题,九年级上数学实际问题与二次函数