因为疫情防控需要,
应减少聚集,
减少不必要外出。
那么,缴纳交通违法罚款,
是不是还能到窗口办理?
到了之后该怎么排队?
进入哈尔滨市交警支队哈西大队的办事大厅需要扫码、测温、戴口罩,大厅里办事人员隔位等待。
哈尔滨市交警支队哈西大队 民警 付玉
人到这儿来,我们提前把身份证收回。每天各项业务,每个小时有15到20个号,我们来把这个刷完之后,点到这个业务受理,我们帮取号,他们在外边排队。

民警说,需要缴纳交通违法罚款的驾驶员,必须本人带好身份证,由民警为驾驶员取号,并告知驾驶员在哪个时间段可以办理业务。这样安排,最大限度减少人员聚集。
哈尔滨市交警支队哈西大队 宣教科 科长 解英
三名警力,其中帮助群众选号的是一名警力,还有两名警力是维持现场秩序。之前我们有一名警力就可以,因为按照疫情工作的要求,为了减少大家的聚集,安排足够的警力,去分散群众,保证安全。

效率高、不排队、不聚集,也打消了前来办事缴费人员的顾虑,对服务流程更是满意。
缴费驾驶员 刘孝
挺快的,排了几个就让你进几个,直接到这儿就办了,省着在外边冻着冷。
缴费驾驶员 李海泽
挺好,因为疫情期间,大家都有序排队,这样效率也挺高的。

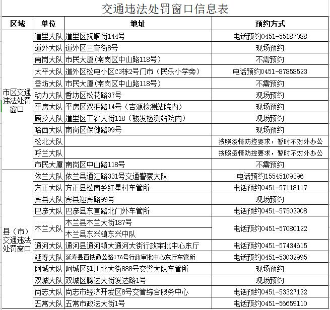
在哈尔滨市主城区缴纳罚款业务,道里大队和太平大队需要电话预约,道外、动力、平房、顾乡五个大队是现场预约,也就是到现场后,有民警帮助排号。在市民大厦办理缴纳罚款业务,不用预约,随到随办。

哈尔滨市交警支队勤务大队 违法处罚科 科长 马佳
25日正式开始,由现场预约的方式来服务群众,归根结底的目的,还是为了避免和减少人员聚集。工作人员的办公进度是全负荷的运转,都是不停歇地来服务群众。

与此同时,黑龙江省公安厅高速公路交通管理局决定从1月26日起,在交通违法处理服务大厅实行电话预约方式办理业务。市民办理相关业务需要提前电话预约,限额实名登记。 预约电话:0451-8289 7587 。
来源: 新闻夜航