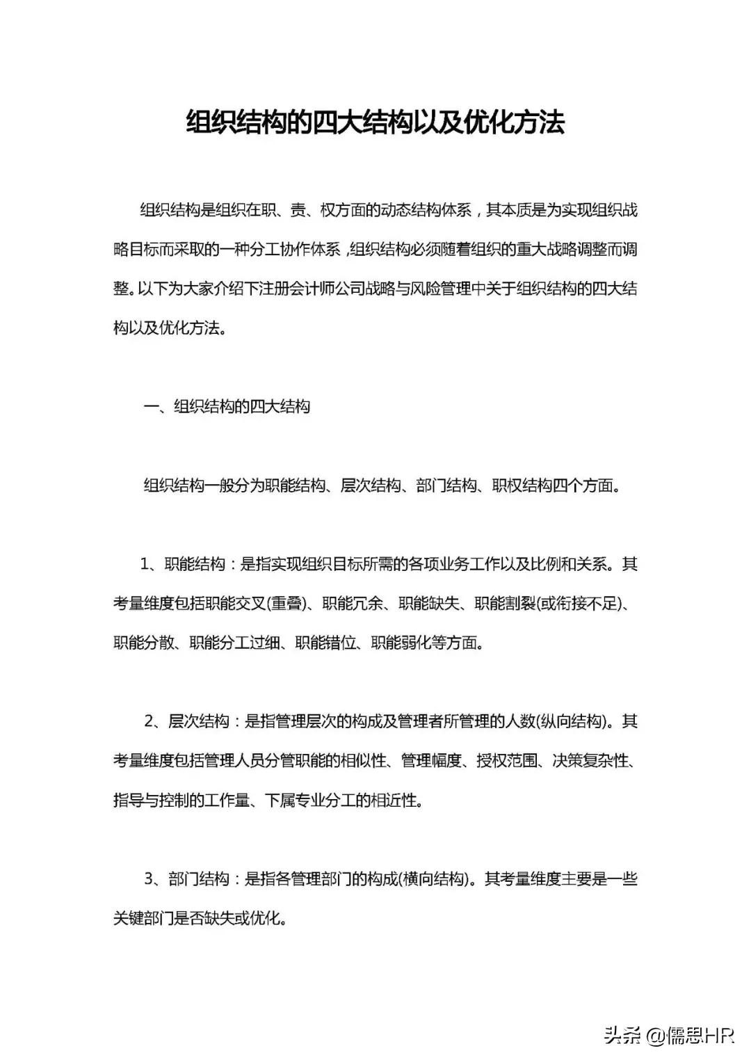
“
组织结构是企业的骨骼,岗位是血液,企业一切业务活动都要经过岗位完成,如组织结构设置及岗位设置不合理,会严重影响到企业运行效率。
”
常常有人问: 企业的组织结构应该如何设计?
理论会告诉你组织结构设计与四个要素相关,这四个要素是 战略、环境、规模、技术 。
但是 现实的情况是,要么老板的意愿决定结构,要么 经理人把组织结构当做地盘来划分,形成了各自默认的利益关系。
这些现象使得组织结构没有发挥应有的作用,反而成了管理的桎梏和内部利益分割的工具,这是百害无益的事情,必须纠正过来。
01
公司应该设计多少个层级?
组织结构需要 清晰地设计出沟通线、控制线、责任线和权力线 ,其中权力线和责任线是组织结构的纵向安排,沟通线和控制线是组织结构的横向安排。
组织结构的纵向安排,需要考虑两个问题: 一个是设计多少个层级,一个是公司主业务线是什么。
对于第一个问题,设计的原则是以考核点为准。 只要是需要考核的点,就需要设计一个层级。
比如,一家公司需要考核副总经理、厂长、车间主任,那么这家公司的组织结构从总经理开始算起就有四层的纵向关系了,如果这家公司关键绩效指标是考核厂长的,那么这家公司的组织结构从总经理开始算起就只有两层的纵向关系。
对于第二个问题,设计的原则是以公司的主营业务为标准。
比如说这家公司是销售公司,那么主业务线就是总经理对着销售系统,其他的都是辅助线。最关键的是组织结构的纵向安排是责任和权力线的安排。
组织结构的横向安排,需要考虑的问题是: 需要多少个职能部门完成资源的专业安排。 因此设计的原则是以主业务对于职能的需求来决定,其中最关键的是尽可能地减少细分,突出关键职能就可以了,部门越少越好。
需要说明的是,职能部门不能够拥有权力,只能够给予专业的指导意见和专业的服务。
02
组织结构设计的四条原则
组织结构的设计需要遵循古典设计原则:
第一个原则:指挥统一。 就是指一个人只能有一个直接上司。
第二个原则:控制幅度。 每个人能够管理的跨度,其实是有限的,那么从理论上来讲,一般的管理跨度比较合适的是五六个人,越到基层,管理的跨度就越大,越到高层,管理的跨度越要变小。
第三个原则:分工。 组织结构设计的关键是分工,分工有横向和纵向两个方向。
纵向分工是企业的经营分工,在这条线上决定绩效的分配、权力的分配,所以常常又称之为职权线。
横向的分工是资源线,也就是说公司所有的资源都在这条线上进行专业分配,保障业务部门能够获得支持,所以横向分工是职能线。
第四个原则:部门化。 必须把做同一件事的人放在一个部门里交由一个经理来协调,这就是部门化的原则。
组织结构的核心是分责、分权,所以我们还需要确定一件事情,就是纵向分工所形成的职位,最好大过横向分工所形成的职位,这样,让职能部门为一线部门服务才不会成为口号。
03
如何设计组织结构?
在做组织架构调整之前,先问自己几个问题:
➤企业为什么要进行组织架构调整?
➤现有组织架构有哪些问题影响或者制约了企业快速发展?
➤如何判定影响或者制约企业快速发展的问题根源?
➤组织架构调整如何更优化、有效的进行会不影响或者说最小程度的降低现有部门负责人的利益问题
➤组织架构如何调整能实现企业最高效运作,如何判定?
围绕这几个问题,HR需要一一展开思考并寻找解读答案,如此组织架构如何设计自然也就迎刃而解了。
给大家带来《 组织架构搭建工具包 》,内含56套精选文档,包括 流程设计攻略、组织调整策略、常见部门范本、名企案例分析、组织架构图模板 ,简单实用!
●资料详情●

01
流程设计攻略


02
组织调整策略


03
常见部门范本


04
名企案例分析


篇幅限制,只展示了部分内容
赶快*载下**仔细查看吧!
领取方式:转发,点赞+关注头条、私信回复“ 组织架构搭建 ”