点击上方
“贵港普法”关注我们吧!

身为千亿上市公司董事长,57岁的他,一边在舞台上努力营造着热爱做公益的形象;一边却在私下里涉嫌买通“中间人”,做出了猥亵9岁女童的“不齿之事”。

如此鲜明的对比,让人实在震惊!就此事,上海公安也做出了警情通报。

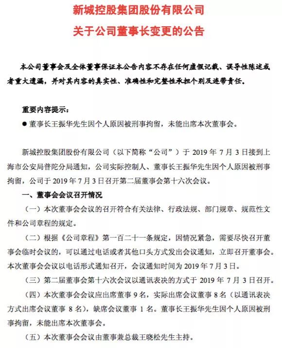
7月3日晚间22时左右,A股上市公司新城控股发布公告称,公司实际控制人、董事长王振华先生因个人原因被刑事拘留,公司选举董事兼总裁王晓松先生任公司第二届董事会董事长。而王晓松正是王振华的儿子。

01
谎称去上海迪士尼玩
将女孩从江苏带至上海
据报道,这起案件发生于6月29日下午,地点为万航渡路一家五星级酒店。被猥亵女童事后向在江苏的母亲打电话哭诉,母亲即来上海报警,王某随即被采取强制措施。目前女童已验伤情,阴道有撕裂伤,构成轻伤。

↑万航渡路示意图
据报道,带女童入住酒店的女子周某也已到案。周某49岁,江苏徐州人。据其供述,事发当天,她带了两个女孩入住酒店,一个9岁,一个12岁。两个女孩的母亲为周某朋友。周某谎称带两女孩去上海迪士尼玩,从江苏带至上海。当天王某对9岁女童实施犯罪,事后给付周某现金1万元。
熟人做恶,尤为致命。
任谁也想不到,为了区区万元钱,自己的朋友竟然将魔爪伸到了自己的女儿身上。
可悲剧就这么发生了。
据了解,新城控股品牌部早些时候曾在内部发消息称,目前公司一切经营及工作开展正常,未受影响,相关事实正在核实中,并表示“稍后集团会出具统一的说辞口径,请大家勿转发勿随意回复媒体等问询”。
据公开资料,王振华出生于1962年3月,为新城控股集团股份有限公司、新城发展控股有限公司创办人,2005年8月完成长江商学院工商管理专业学习,获硕士学位。
2016年,王振华因个人原因接受常州市武进区纪委调查。王振华所创立的新城控股目前已成为房地产行业前20强,总资产达人民币3303.18亿元。
02
三大央媒火力全开:
严惩不贷,绝不手软!
虽然案件仍在侦办过程中,具体案情还有待警方进一步调查证实,但这一令人发指的罪行,已然引发公愤。人民日报、新华社、光明日报等央媒均发声怒批,用辞罕见严厉。
“任何身份都不是犯罪挡箭牌,任何人都没有法外之权,底线已不存,何须遮羞布?!”—— @人民日报
警方通报刚公布,@人民日报 火速发声,提出了针对该案的三个焦点问题:
“究竟是猥亵还是强奸?”
“输送*女幼**是否存在病态利益链?”
“嫌犯有无性侵女童前科?”
同时严正表态,守卫儿童权益,不容丝毫妥协和打折。
当晚23点半左右,@人民日报再发严厉评论,“任何身份都不是犯罪挡箭牌,任何人都没有法外之权”。是否为惯犯,是否存在产业链,均要彻查!
“对猥亵儿童的犯罪分子,无论他是什么身份,也不管他有多少资产,必须依法严惩、决不手软!”—— @新华视点
新华社也表达了同样的观点。
@新华视点 评论中称,王某某作为一名知名企业家、公众人物,却将罪恶之手伸向柔弱的孩子,对于这种令人发指的犯罪行为,公众向来深恶痛绝。根据最高法、最高检等部门相关意见:应当依法从严惩治。
“涉嫌猥亵女童如属实:没啥好说的,从严从重吧!”——@光明日报
@光明日报 更从法律角度,找出了从严从重处罚的依据。

03
儿童性侵事件频发
目前案件还在进一步审理中,相信王振华最后会得到应有的惩罚。但值得注意的是,类似的儿童性侵事件并不是第一次发生了。
有数据显示,2013—2016年的4年间,光全国法院审结的性侵儿童案件量就达到10782起。
换算下来,平均每天审结的案件就超过7件。也就是说,公众因为媒体报道所关注到的,也只是冰山一角。
而对于这些被侵犯的孩子来讲,比起身体上的创伤,她们心理上所受到的伤害才是最难愈合的。
2017年4月,患有重度抑郁症的台湾26岁才女作家林奕含在家中自杀身亡。很快,其父母就通过出版社发表声明表示,女儿是因13年前被补习班老师性侵,引发忧郁症,最终才发生了不幸。
这不是夸大其词,事实上,林奕含在生前就说过这样一句话:这个故事折磨、摧毁了我一生!

最可悲的是,在这一起起悲剧后面,熟人竟成了绕不开的关键人。
他们要不就是直接作案,要不就像周某一样为了利益辅助别人作案。朋友、老师、邻居、亲戚……你根本无法想象,恶魔就在身边!
身为家长,我们无法提前洞悉别人心中的恶,但却可以用警惕心为孩子撑起更大的保护伞。
所以,请永远不要低估人性的险恶。无论这个人是素昧平生的陌生人,还是生活中常能见到的熟人!
04
罪名为什么是“猥亵”
而非“强奸”
从警方通报的案情看,王某涉嫌的罪名是猥亵儿童罪。
据微信号“针尖快评”发布的文章,北京京都律师事务所律师张启明对此回答了大家的一些疑问。
1. 什么是猥亵儿童罪?
猥亵儿童是指以刺激或满足性欲为目的,用*交性**以外的方式对未满十四周岁的儿童实施的淫秽行为,一般包括包括抠摸、舌舔、吮吸、亲吻、手淫、鸡奸等行为方式。
犯猥亵儿童罪的,会依法判处五年以下有期徒刑,并从重处罚。考虑到王某卑劣的动机、恶劣的行为、造成伤害的严重后果以及恶劣的社会影响,会在法定刑幅度内从重处罚。
2. 区分“猥亵儿童罪”与“强奸罪”的关键是什么?
很多人认为,既然有阴道撕裂伤,为什么不认定强奸罪?
《刑法》第二百三十六条规定的强奸罪,是指强行与妇女*交性**的行为。是否具有*交性**的故意和行为是区分两个罪名的关键。犯罪嫌疑人对女童侵害的行为方式决定案件的性质,包括嫌疑人是否暴露生殖器,有无生殖器的接触,女童阴道伤是如何造成的,等等。
公安机关立案所确定的罪名,一般会根据报案一方的陈述,初步判断罪名。案件最终的定性,需要根据诉讼程序的推进和证据的完善,到审判程序最终确定,若王某在实施行为过程中用生殖器接触,或者阴道受伤是由生殖器接触所致,那么案件将会改变定性,并且将认定为强奸既遂。
3. 侦查程序中会不会听信犯罪嫌疑人一面之词?
侵犯女童的过程中如果没有其他人在场,被侵害的又是年仅9岁的小孩,侦查过程中会不会犯罪嫌疑人说什么就是什么,仅听信他的辩解就会武断地认定为不是强奸罪?
根据法律的规定,未成年人对于事件经过的描述,可以作为证据使用。通常情况下,未成年人在自己知识和语言范畴内对事情的描述,证据效力比较高,如果犯罪嫌疑人与未成年被害人言词证据之间存在差别,一般会以未成年被害人证言为基础对犯罪嫌疑人的供述进行详细的甄别。
4. 为王某提供帮助的周某如何定罪处罚?
根据报道,作为女孩母亲的朋友,周某以带女孩去迪士尼相欺骗,将女孩带至上海某五星级酒店由王某性侵,并收取了1万元钱好处费。对于周某这种为虎作伥的行为,应认定为与王某的共同犯罪从重处罚。

根据我国《治安管理处罚法》第四十四条规定,猥亵他人的,或者在公共场所故意裸露身体,情节恶劣的,处五日以上十日以下拘留;猥亵智力残疾人、精神病人、不满十四周岁的人或者有其他严重情节的,处十日以上十五日以下拘留。
根据《中华人民共和国刑法》第二百三十七条 关于强制猥亵、*辱侮**罪规定,以*力暴**、胁迫或者其他方法强制猥亵他人或者*辱侮**妇女的,处五年以下有期徒刑或者拘役。
聚众或者在公共场所当众犯前款罪的,或者有其他恶劣情节的,处五年以上有期徒刑。
【猥亵儿童罪】猥亵儿童的,依照前两款的规定从重处罚。
央视网评: 彻查猥亵*女幼**案,斩断黑手!
本案的详细案情,还有待警方做出全面的调查。
我国《刑法》对保护*女幼**做了一系列特殊的制度设计,只要性器官有接触就构成强奸罪既遂。
如果王某某是构成目前警方宣布的猥亵儿童罪,按《刑法》应当在5年以下有期徒刑的幅度内量刑,是个典型的轻罪。而《刑法》第二百三十六条规定,普通强奸罪的量刑为3年到10年,“奸淫不满十四周岁的*女幼**的,以强奸论,从重处罚。”强奸*女幼**是强奸罪的法定加重情节,如果强奸*女幼**多人的,起刑点在10年以上,甚至可以构成无期徒刑乃至死刑。
首先,王某某所涉嫌的罪行到底是猥亵,还是强奸*女幼**?相关的报道称被害人被鉴定出阴道撕裂,这到底是怎么造成的?警方必须要对此作出调查,取得主客观的证据,避免因为受害者年龄过小、言语表达不清楚,影响案件定性。
其次,性侵被害人还有多少?其中有多少是*女幼**?是否存在拐带儿童供富豪发泄兽欲的灰色产业链?
本案中49岁的周某某谎称带朋友家的孩子到上海迪士尼来玩,却住进了上海五星级的酒店里面,供王某某满足变态欲望。事后,周某某还得到了1万块钱。
寻找借口、拐带孩子、脱离父母、入住酒店、实施性侵、事后给钱,环环相扣、手法老练。公众有理由认为,两人不是第一次“合作”,那么之前,有没有更多的受害者?周某某拐带*女幼**供王某某发泄,以前有没有干过,为什么手法这么娴熟?警方应该做出全面的调查,挖出背后的黑幕。
只有依法严惩兽行,让犯罪者付出付不起的代价,才能彻底斩断伸向*女幼**的肮脏的黑手!那些妄图利用自己的权势关系,在*女幼**身上发泄欲望的人,挑战人伦底线的人,必须要得到法律最严厉的惩戒。没有一个人可以用自己的权钱,这么践踏社会良知,必须保护“我们的女儿”。
希望司法机关通过彻查此案、依法严惩,树立法治的标杆!
依法严惩,绝不手软!
熬夜编辑推文
点赞、转发,是最好的支持!
来源:广州普法
编辑:唐 思

扫 黑除恶
贵港市扫黑办举报电话:0775-4232110;举报信函地址:广西贵港市荷城路888号贵港市扫黑办(贵港市行政中心C区454室);举报邮箱:ggshb4232110@163.com。

小伙伴们投稿请投:
ggsyfzs@163.com
等你哦!
