【第15期】
室内装修设计施工合同示列范本80套合集




【以下为部分资料展示】
完整资料联系小编获取
--- 1 ---
【室内装修合同部分截图】

私信免费领取







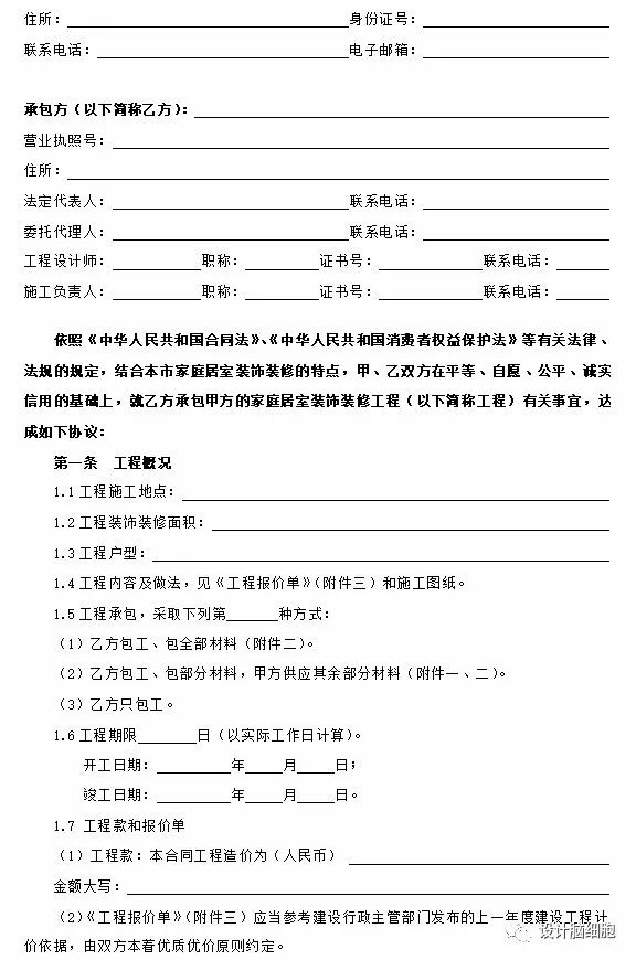
--- 2 ---
【室内设计合同部分截图】



--- 3 ---
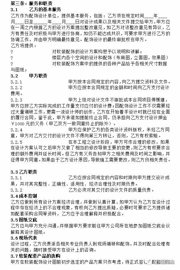
【室内软装设计合同部分截图】



私信免费领取
【第15期】
室内装修设计施工合同示列范本80套合集




【以下为部分资料展示】
完整资料联系小编获取
--- 1 ---
【室内装修合同部分截图】

私信免费领取







--- 2 ---
【室内设计合同部分截图】



--- 3 ---
【室内软装设计合同部分截图】



私信免费领取