疫情还在蔓延:今天,科大大还看到了这样一幅暖心事情:7名护士妈妈集体断奶奔赴一线,被患者誉为“最美妈妈”。
对于这些伟大的医护人员来说,他们舍小家,顾大家,每天承受着巨大压力,却依然坚守在最前线,他们尽最大的努力对抗病毒,救治更多的患者。
而对于我们普通百姓来说,除了尽自己的绵薄之力外,疫情期间宅在家,就是对国家最大的贡献。
不过每天宅在家,吃什么成了不少宝爸妈犯愁的难题:
“前几天给娃吃多了,导致现在消化不良!”
“科大大,给娃喝点酸奶能助消化吗?”
给娃喝酸奶有讲究,今天,有求必应的科大大必须好好给你们上上课!
1
初级版:你对酸奶的误会大啦!
给娃喝酸奶,宝妈们最易掉进的3大误区,你中了几条☟
误区一:酸奶助消化,所有宝宝都能喝
NO!首先,酸奶含有益生菌,可能有一定促进肠道蠕动的功效,但由于酸奶本身没有消化酶,并不能真正帮助消化。
其次,这2类宝宝喝不得
①急性肠胃炎宝宝。
不仅难以吸收营养,还影响消化功能。
②牛奶过敏宝宝。
如果是单纯的乳糖不耐受,是可以喝的。
但如果是对牛奶当中的蛋白质过敏,不仅不能喝,同时还要限制奶制品摄入。
误区二:多喝点酸奶没坏处
由于宝宝体内代谢乳酸的酶和胃肠道还没发育完善,喝过多的酸奶不仅不易消化,还可能引起腹泻、呕吐,破坏胃肠道的正常菌群。
根据中国营养学会婴幼儿平衡膳食宝塔的建议:
✎不建议给1岁内的宝宝喝酸奶
这个阶段的宝宝暂时不能喝牛奶,而酸奶又是由牛奶制成的。所以,除非给宝宝用婴儿奶粉自制酸奶,如果是买超市里的酸奶,还是算了。
✎1~2岁的宝宝,每天奶量400~600ml
这个阶段建议少量进食酸奶或牛奶为宜,不能完全代替母乳/配方奶。
✎2~5岁的宝宝每天奶量350~500ml
这个阶段基本可以选择酸奶或牛奶来支撑全部奶量,根据宝宝接受程度安排就可以。
误区三:娃不爱喝奶粉,换成酸奶就好
分情况,主要还得看营养成分
宝宝(尤其是2岁以内)在生长发育过程中,需要大量的钙。
如果是用牛奶/奶粉纯发酵的酸奶(不额外加糖),那么和纯牛奶/奶粉相比,营养不会有什么损失。
而超市里卖的那些风味酸奶,由于添加了糖分和其他添加剂,营养(钙)上不如奶粉/牛奶。
2
中级版:挑酸奶,记住4大原则!
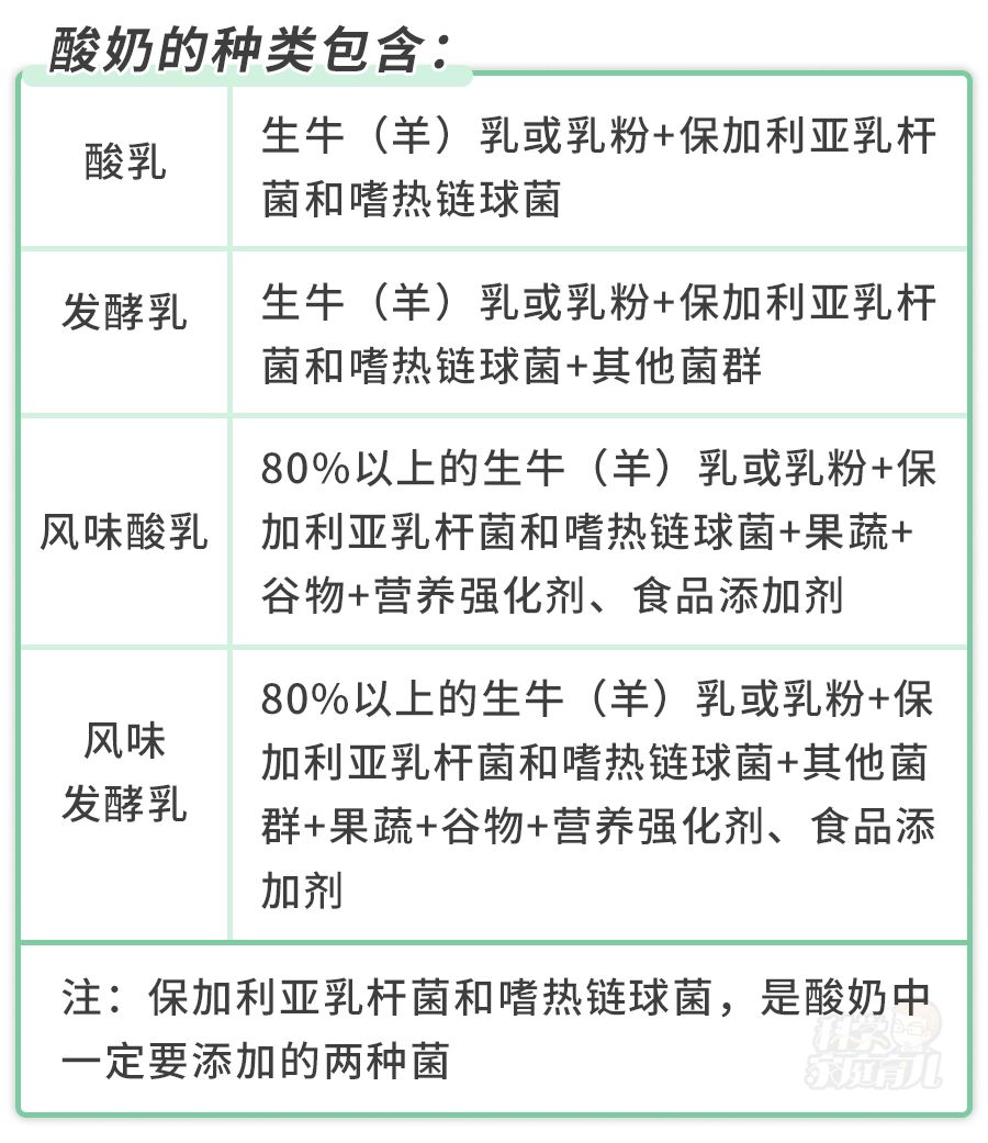
接下来,我们来认识一下,酸奶家族的主要成员。
根据食品安全国家标准(GB 19302)的规定,酸奶主要分为以下四大类:酸乳、发酵乳、风味酸乳、风味发酵乳。

图片来源:科学家庭育儿设计团队
一般来讲,没有“风味”二字的酸乳和发酵乳,成分比较简单,只含牛(羊)奶、保加利亚乳杆菌和嗜热链球菌;

图片来源:科学家庭育儿设计团队
有“风味”二字的酸奶,掺进去了各种“添加剂”,配料表变复杂,一般都很长!

图片来源:科学家庭育儿设计团队
所以,在给娃选择酸奶时,要注意:
✦看配料成分
配料表越简单的酸奶越好,原味酸奶一般只有奶和菌群。假如除了这几种,还有很多看不懂的名字,那就是食品添加剂了。
酸奶当中的食品添加剂,多数是为了改善酸奶的口感和质地。
✦看蛋白质含量
我们喝酸奶,主要是为获取其中的蛋白质和钙。
蛋白质不低于2.9g/100g的酸奶,才称得上适合宝宝喝的酸奶。

图片来源:科学家庭育儿设计团队
✦看生产日期
由于发酵菌并不一直处于平衡状态,会慢慢减少,所以选择距离生产日期近的、保质期短的酸奶,口感与营养价值更好。
✦看味道
最好选择含糖量低、食品添加剂少的原味酸奶。
如果宝宝不喜欢原味酸奶,可以给小宝宝加入果泥,给有咀嚼能力的宝宝加入一些果粒。
3
进阶版:喝酸奶的4大灵魂拷问
✦宝宝能空腹喝酸奶吗?
酸奶可以空腹喝,只要宝宝没有觉得不舒服就好,不过最好不要影响正餐。

图片来源:科学家庭育儿设计团队
✦酸奶能热着喝吗?
如果担心太凉,可以把酸奶在30-50度的温水里放一会儿再喝,根据宝宝接受情况调整温度,记得摇匀,不要过度加热,尤其不要在微波炉里加热。

图片来源:科学家庭育儿设计团队
过度加热,酸奶中的发酵菌活性会显著下降,口感也不太好。
✦娃咳嗽、生病能喝酸奶吗?
找!不!同!下图哪种食物让大顺恢复食欲?


图片来源:科学家庭育儿设计团队
1岁以上的宝宝,只要有胃口,完全可以喝酸奶。尤其在宝宝扁桃体发炎、胃口下降、饮食不均衡的时候。
既有助于增加宝宝食欲,又能额外补充些优质蛋白质、乳糖、钙等营养素。
✦能给宝宝自制酸奶吗?
当然!相比于鱼龙混杂的市售酸奶,科大大更推荐宝爸妈们给宝宝自制酸奶,安全又健康,自制方法如下☟
✎6个月-1周岁
可用婴儿奶粉给宝宝自制酸奶。
✎1周岁以上
婴儿奶粉或普通牛奶都可以!

图片来源:科学家庭育儿设计团队