浙江省高校“三位一体”综合评价,是浙江省与其他省、市、自治区高考录取有较大区别的一大特色。
虽然,浙江省高校“三位一体”综合评价与江苏省、上海市、广东省、山东省等省、市的高校“综合评价”录取有相似之处,但浙江省高校“三位一体”中把学业水平考试纳入到综合评价当中,的确是一个创举。
此外,浙江省高校“三位一体”综合评价招生的范围更广,2022年省属高校有44所参与“三位一体”综合评价招生。
此外, 上海交通大学、复旦大学、浙江大学、中国科学院大学、南方科技大学、华南理工大学、香港中文大学(深圳)、北京外国语大学、上海科技大学、上海纽约大学 等高校,也面向浙江省实施“三位一体”综合评价招生计划。
不过,有许多网友、家长、考生都会提出这样的问题:通过高校“三位一体”综合评价招生录取后,如果对所就读的专业满意,可不可以转专业呢?2023届家长和学子又应该如何准备呢,请看我们的分析和说明。
这个问题不是一句话就可以讲清楚的,还要分门别类地进行分析和说明,可能更准确一些。

一、高水平大学的“三位一体”综合评价录取的考生转专业说明
1、浙江大学
通过“三位一体”综合评价录取的浙江大学学生, 在第一个学期里,不可以转专 业。
在浙江大学就读半年以后,学生如果要申请转专业, 高考投档成绩必须高于转入专业在浙江省普通批次的投档分 ,且选考科目符合转入专业要求,具体转专业办法按学校相关规定执行。
浙江大学的中外办学专业与非中外合作办学专业之间,不能够相互转专业 。

2、复旦大学
通过“三位一体”综合评价录取到复旦大学的考生。有的专业是限制专业的。但也有的专业可以转,但限制条件很多。
如果进入 复旦大学医学院 ,则转专业只能够在 复旦大学医学院内部转 。文理科考生,可以互相转,但有严格的条件限制。
复旦大学规定,除下列情况外,“ 三位一体”综合评价录取的学生,入学后可以在第一或第二学年的春秋学期中,申请转专业 。
1、已有过获准转入某专业记录的学生,以及其他有过转专业的记录者。
2、在高考招生时,国家或学校有明确规定不得转专业的本科生。
3、已经有转学经历者(如:复旦大学在上海市普通高校招生录取的“插班生”)等。

3、上海交通大学
根据上海交通大学本科学生自主转专业管理办法中的规定: “完成原学院执行计划课程要求(允许已修读课程中有1门课程不及格),符合拟转入学院的相关条件。且未受过校纪校规处分及退学警告,无违纪违规行为。”可以转专业。
但上海交通大学学籍管理条件中规定, 通过“三位一体”综合评价录取的学生,原则上不能够转专业 。
4、南方科技大学
南方科技大学规定, 每个学期结束前的最后一个月 ,学生可以申请转专业。学生*载下**并 填写《南方科技大学本科生转专业申请表》 ,交由所在的院系负责人签字后,交教学工作部,由其通知申请转入院系,并向学生转达转入专业的审核要求。
学生按转入院系要求,提供资料或参考考核后,最后由学校“教学指导委员会”做出是否同意学生转专业的申请,并由教学工作部在网站进行公示。

5、香港中文大学(深圳)
香港中文大学(深圳)规定,“三位一体”综合评价录取的学生,入学时是大类专业学习,大二时选专业, 只要绩点在3.3以上就可以转专业 。
因此,香港中文大学(深圳)“三位一体”综合评价录取的考生, 转专业是相对比较容易的 。
6、中国科学院大学
中国科学院大学2020、2021、2022年“三位一体”综合评价在浙江省均招收41人。学校也明确规定,属于“三位一体”综合评价提前批次录取的学生, 可以申请转专业。
不过,中国科学院大学对申请转入各学院相关专业的学生,也是有限制条件的,规定: 申请人需要通过的该专业公共基础课程要求 。

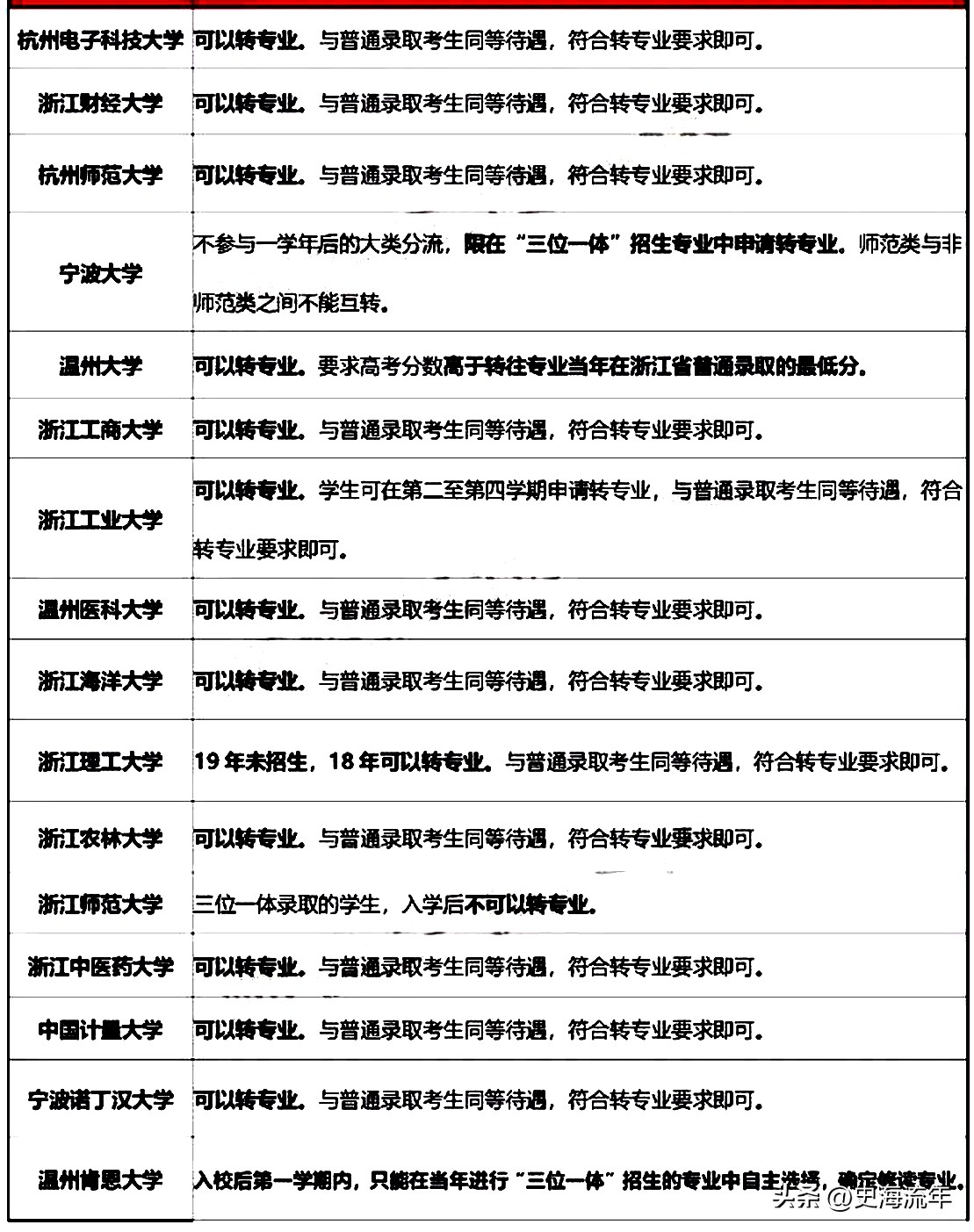
二、省属高校“三位一体”综合评价录取的考生转专业说明
1、温州大学规定: 通过“三位一体”录取的考生, 高考成绩应不低于拟转入相应专业的录取线 。
2、浙江理工大学规定: 浙江省"三位一体"和"统一高考"录取学生 同等享受校内转专业政策 。根据中外合作办学合作协议相关要求,被我校中外合作专业录取的学生,不得转专业。
3、 杭州电子科技大学规定:前3个学期每个学期末,每个专业(类)均接收一定比例的转专业学生。
通过"三位一体"综合评价招生进入杭州电子科技大学的考生, 转专业政策同普通类考生 。

4、嘉兴学院规定: 经"三位一体"综合评价考试进入学校学习的学生, 可以提出转专业的申请 。
如果学生高考入学分数高于学校某专业的普通类招生最低投档线,学生可在学校规定的时间内申请转专业;如果其高考入学分数低于学校各专业的普通类招生最低投档线,学生可在学校规定的时间申请转入当年纳入"三位一体"综合评价考试的同类专业,不允许跨类别转专业。
5、衢州学院规定: "三位一体"录取学生的转专业按录取当年的招生章程规定执行。
6、宁波大学规定: 可以转专业,但仅限于在“三位一体”综合评价招生的专业中可以转专业。
7、浙江师范大学规定: 师范类专业和非师范类专业之间,是不能够专业专业的。
8、温州肯恩大学规定: “三位一体”录取的考生,在入学后第一个学期内,只能在当年进行“三位一体”招生的专业中自主选择,确定修读专业。

其他的院校,如:浙江中医药大学、中国计量大学、宁波诺丁汉大学、浙江理工大学、浙江海洋大学、浙江海洋大学、温州医科大学、杭州师范大学、杭州师范大学等院校“三位一体”综合评价考生的转专业要求与条件,请参考上面的表格,此处不再赘述。
温馨提示,有的院校“三位一体”综合评价招生的转专业要求, 可能会出现调整和变化 ,请以各院校招生简章以及说明为准。