为什么烟感探测器经常被用来藏匿“针孔摄像头”

烟感 探测器常设置在房屋较为居中的位置,且构造必须存在孔隙,以便于烟气进入构造内部,且正常情况下烟感报警器会闪红光进行自检,大概每隔几十秒闪烁一次,这些特点极易成为针孔摄像头的隐蔽位置;且 烟感 探测器内部有电源线,同时也可以未摄像头提供电源。
烟感探测器是什么?

烟感探测器是一种通过监测烟雾的浓度来实现火灾防范的器件,火灾的起火过程一般情况下伴有烟、热、光三种燃烧产物。在火灾初期,由于温度较低,物质多处于阴燃阶段,所以产生大量烟雾。烟雾是早期火灾的重要特征之一,烟感火灾探测器就是利用这种特征而开发的,能够对可见的或不可见的烟雾粒子响应的火灾探测器。它是将探测部位烟雾浓度的变化转换为电信号实现报警目的一种器件。
所以只要房屋内烟雾浓度达到一定程度,烟感探测器就会给小区内的消防控制中心发送信号,告知物业管理人员哪个位置发生了火灾。
抽烟会不会触发烟感探测器?

烟感探测器主要监测的是房屋内的烟雾浓度,常见的光电烟感探测器灵敏度为0.65%-15.5%FT,因而理论上只要抽烟产生的烟雾没有达到烟感探测器的报警阈值,烟感探测器是不会发起报警信号,由此可知,房屋空间越小,抽烟频率越高,抽烟人数越多,烟感探测器被触发的概率越大,为保障他们的身体健康,建议还是避免在室内抽烟。
为什么有的烟感探测器是红色的?

市面上烟感探测器都是白色或者是米色的,红色烟感探测器实际上是误解,只是因为施工单位在完成安装后,为了避免探测器被破坏或者施工期间粉尘的触发,并未将保护罩进行移除。所以如果看到有交付使用后的场地,仍然存在有红色保护罩的烟感探测器,可以告知物业管理人员,不然此处的烟感探测器是起不到火灾报警功能的。
为什么住宅没有、而酒店、公寓户内都有设置烟感探测器?

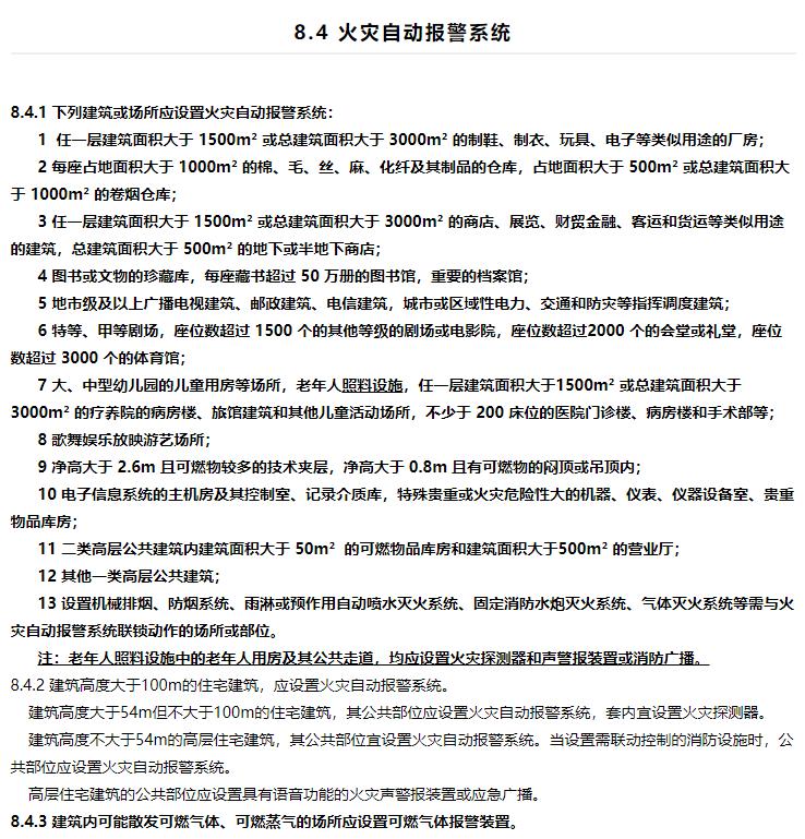
《建筑设计防火规范》摘抄
烟感探测器的设置主要是根据《建筑设计防火规范》的要求来设置的,酒店、公寓属于高层公共建筑,防火要求高于住宅建筑,因而普遍均设置有火灾自动报警系统,烟感探测器作为组成火灾自动报警系统的重要组成部分,自然必不可少。然而也并非住宅就不需要设置烟感探测器,如果是超高层住宅,根据规范要求,也是需要设置烟感探测器的。