应急管理是国家治理体系和治理能力的重要组成部分。当今世界上任何一个国家的政府,能不能防范化解重大风险,能不能有效地管理和处置危机,能不能维护正常的社会秩序,能不能保障人民群众的生命财产安全,成为检验这个政府能否取信于民的重要标志,是检验这个政府是否对人民群众负责的试金石。
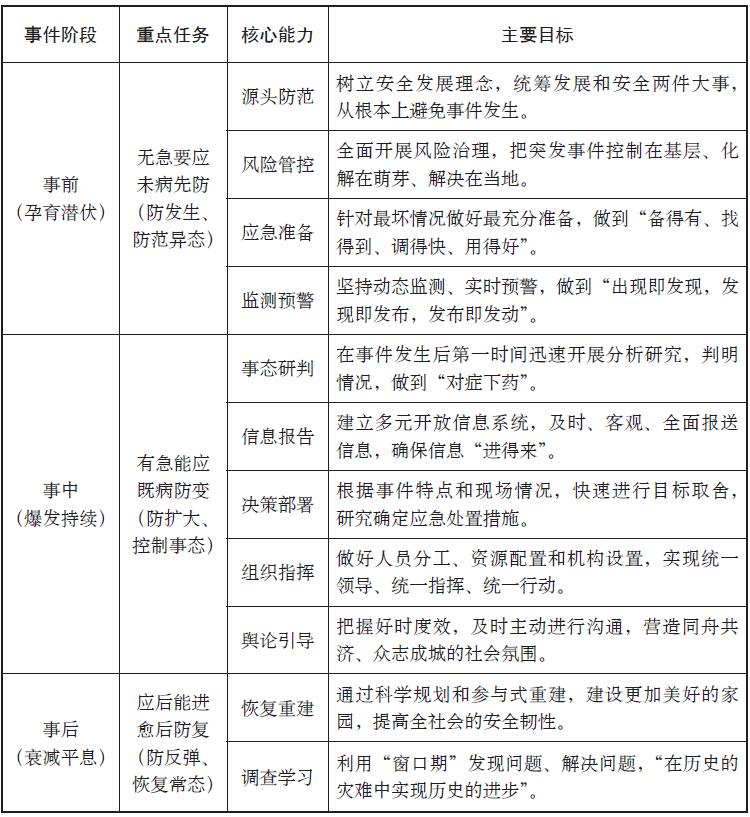
时间序列分析,是构建现代应急管理体系的重要方面。基于突发事件生命周期和应急管理链条式闭环过程,可以构建一个过程性框架,将应急管理的重点任务分为11项。
这11项重点任务,共同构成了各级*党**委、政府和领导干部全面做好新时代应急管理工作的任务书、责任单、能力表。

在这11项重点任务中,源头防范、风险管控、应急准备,主要是突发事件事前阶段的任务;监测预警介于事前阶段与事中阶段两者之间,主要是突发事件“将发未发”时段的任务;事态研判、信息报告、决策部署、组织指挥、舆论引导,主要是突发事件事中阶段的任务;恢复重建、调查学习,主要是突发事件事后阶段的任务。
当然,这11项重点任务的划分是相对的,有的任务(如应急准备、事态研判、信息报告、舆论引导)贯穿在突发事件应对的全过程。
1 源头防范
“水在火上,既济。君子以思患而豫防之。”源头防范是最经济、最有效、最安全、最根本的应急管理工作,是应急管理的关口再前移。“安而不忘危,治而不忘乱,存而不忘亡。”做好预防防范,要求我们牢固树立安全发展理念,坚持统筹发展和安全两件大事,从根本上避免或减少突发事件的发生。
2 风险管控
“千丈之堤,以蝼蚁之穴溃;百尺之室,以突隙之烟焚。”做好风险管控,从以突发事件为主的被动反应模式转向以风险为主的主动管控模式,是应急管理的重要任务。“愚者谙于成事,智者见于未萌”,做好风险管控,要求我们防范化解重大风险,把突发事件控制在基层、化解在萌芽、解决在当地。
3 应急准备
“居安思危,思则有备,有备无患。”从坏处准备,努力争取最好的结果,才能增强应急管理工作的主动性。做好应急准备,要求我们坚持底线思维,主动适应现代复杂条件下有效处置急难险重任务的需要,针对最坏的情况、做好最充分的准备,做到重要资源“备得有、找得到、调得快、用得好”。

4 监测预警
“风起于青萍之末,止于草莽之间。”监测预警是在突发事件“将发未发”的时段,及时发出警告,迅速采取有效的防灾避险措施,从而避免或降低突发事件造成的损失。“聪者听于无声,明者见于未形。”做好监测预警,要求我们动态监测、精准分析、实时预警,“出现即发现,发现即发布,发布即发动”。
5 事态研判
“知彼知己,百战不殆。”精准的事态研判是任何大规模抢险救援行动的前提。只有研判准确了,才能做到科学施救,研判的失误是应急处置与救援工作首要的失误。“先知者,知敌之情者也。”事态研判要求我们在突发事件发生后的第一时间迅速开展分析研究,及时判明情况,做到“对症下药”。
6 信息报告
“上之为政,得下之情则治,不得下之情则乱。”信息是决策的前提和依据,信息报告的速度和质量直接关系到决策的效果。突发事件信息往往是碎片化的。信息报告要求建立多元开放的信息系统,实现不同渠道相互补充,在突发事件发生后及时、客观、真实进行报送报告,确保信息“进得来”。
7 决策部署
“运筹帷幄之中,决胜千里之外。”面对错综复杂的局面,必须及时、果断作出准确的决策,从而尽快控制事态。“用兵之害,犹豫最大;三军之灾,生于狐疑。”决策部署要求我们临危不惧,沉着冷静,根据事件特点和现场情况,快速进行目标权衡、取舍,尽快研究确定应急处置与救援的措施。
8 组织指挥
“天下之事,虑之贵详,行之贵力。”决策方案制定后,需要动员和带领相关人员执行,把战略决策和预期目标变为现实结果。“工虽多必有大匠,人虽多必有舵师。”组织指挥要求做好人员分工、资源配置和机构设置,统一领导、统一指挥、统一行动,确保应急处置与救援有力有序有效地进行。

9 舆论引导
“好事不出门,坏事传千里。”突发事件发生后,往往会伴随大量的谣言。全媒体不断发展,导致舆论引导工作面临新的挑战。“当真理还在穿鞋,谣言已经走遍天下。”做好全媒体时代的舆论引导工作,要求我们把握好时度效,及时、主动、精准进行沟通,营造同舟共济、众志成城的社会氛围。
10 恢复重建
“瘥后防复。”恢复重建是应急处置与救援的结束,也是新一轮预防与准备的开始。恢复重建是一项复杂的系统工程,要防止死灰复燃,留下后遗症。“将全其形,先在其神。”做好恢复重建,要求我们科学规划,精心组织实施,建设更加美好的家园,提高全社会的安全韧性,实现长远可持续发展。

11 调查学习
“亡羊而补牢,未为迟也。”危机既是危险也是机遇,是全民最好的学习机会。突发事件发生后进行应对的过程,也是暴露问题、发现问题、解决问题的持续改进过程。调查学习要求我们抓住突发事件发生后的六个月“窗口期”,“吃一堑长一智”,真正“在历史的灾难中实现历史的进步”。
【本文来源于人民出版社出版的《应急管理十二讲》】





