文/孕婴帮,欢迎个人转发分享!
抓周是很多地方都会有的习俗,在宝宝周岁时,父母会将书、笔、算盘、刀剑等放在孩子面前让其任意选取,宝宝抓取不同的物品,寓意长大后将从事相关的职业。

抓周前需要进行哪些准备呢?
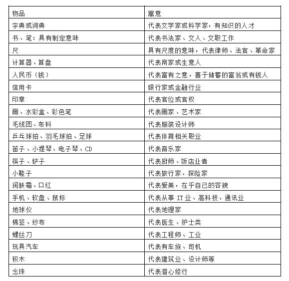
在宝宝周岁那天,父母要提前为宝宝梳洗干净,穿上新的衣服帽子,然后带宝宝祭拜祖先。之后布置抓周物品,选择宽敞的地方让宝宝开始抓取,家长同时也可以用相机将这个具有纪念意义的过程记录下来。在不同的区域,抓周所用的物品清单也不尽相同,一般常见的物品包含:

在抓周时,一般有一定的规则:
首先,父母所预备的物品大小、颜色应一致,不干扰宝宝的正常抓取。
其次,抓周的物品应该是宝宝没有见过的。
最后,宝宝抓取的过程,大人不应进行干涉,宝宝抓取两次即可,不应频繁抓取。

抓周与日常生活的传统观念有关系,父母都希望孩子将来能够前途似锦,飞黄腾达,抓周代表着父母的期盼和企求。但随着科学的进步和发展,家长的思想观念和文化水平不断提高,抓周预测宝宝未来的观念已逐步变成一种逗乐的游戏。

帮妈提醒各位,抓周作为习俗尚可进行,但宝宝的未来发展还是应当遵从宝宝的个性和兴趣爱好,对宝宝科学的培养才是正确的方法。
我是帮妈,两个孩子的妈妈,一名高级育婴师兼具插画师,有关孩子教育、生理、心理、营养、日常保健与护理等方面问题,问我吧。