1.天猫商品交易超时规定变更:新增买家地址为海外的订单
为提升海外消费者的购物体验,天猫拟新增买家收货地址为海外或港澳台地区的天猫交易订单的确认收货超时时限。
本次规则调整于2018年4月11日进行公示,将于2018年4月18日正式生效。
变更详情如下:

天猫商品交易超时规定变更:新增买家地址为海外的订单
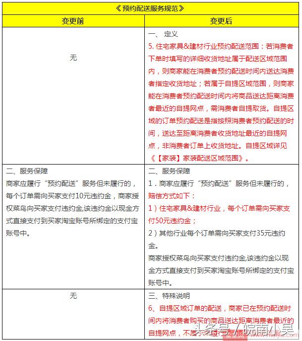
2.天猫《预约配送服务规范》变更通知
为明确住宅家具&建材行业的预约配送服务内容,天猫拟对《预约配送服务规范》进行调整。
本次规则调整于2018年4月11日进行公示,将于2018年4月18日正式生效。
变更详情如下:

天猫《预约配送服务规范》变更通知
3.刘强东:今年年底将实现每天开1000家便利店
4月12日消息,京东集团董事局主席兼首席执行官刘强东在2018中国“互联网+”数字经济峰会上发表《开放赋能 打造*界无**零售生态》主题演讲,在会上,刘强东通过介绍京东的发展史再次指出,京东是一家用技术打造供应链服务的公司,并指出,今年年底将实现每天开1000家便利店。
4.天猫宣布易烊千玺为首个理想生活代言人 全明星开放计划赋能品牌
4月12日,TopTalk新零售年度分享会在杭州举行,天猫平台营运事业部总经理家洛向参会的70家全球品牌CEO宣布,2018年天猫将启动一揽子新零售品牌赋能计划,通过营销升级、品牌升级、新零售赋能、全渠道打通等方式,帮助品牌实现从声量到销量的最大化,使得天猫成为品牌营销和运营主阵地。
同时,天猫也将启动首位理想生活代言人——易烊千玺,并在未来推出全明星赋能计划,帮助品牌在线上线下实现粉丝全链路的触达、拉新和转化。