
招聘速览
>石家庄市第十三中学教师招聘启事
>唐山市第四幼儿园2018年公开选聘高层次人才公告
>玉田县公开招聘工作领导小组办公室关于2018年公开招聘中小学教师公告
>唐山市曹妃甸区人力资源和社会保障局公开招聘紧缺人才公告
>涞水县关于公益性岗位招聘就业困难大学生的公告
>邯郸冀南新区环境保护局环境协调中心公开招聘劳务派遣人员公告
>邯郸市农村信用社2018年劳务派遣用工公告
>2018年度曲周县公开招聘中小学教师的公告
>南和县2018年公开招聘劳务派遣教师
>邢台市桥西区2018年高校毕业生见习报名及岗位信息
>沙河市第二中学招聘启事
>广宗县2018年公开招聘县职教中心人事代理教师简章
>故城县2018年公开招聘人事代理教师公告
>北戴河区人力资源和社会保障局2018年行政执法辅助人员招聘公告
>张家口农村商业银行股份有限公司选用业务岗位劳务派遣工公告
>滦平县人民政府2018年以劳务派遣形式招聘幼儿教师的公告
>承德避暑山庄旅游集团公开招聘报名公告
>河北省话剧院2018年秋季演员招聘
>国家铁路局规划与标准研究院2018年度面向社会公开招聘工作人员公告
>全国职业人才就业培训技术指导委员会公开招聘工作人员公告
石家庄
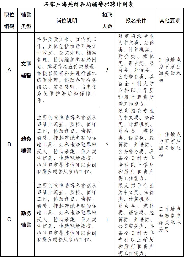
石家庄海关缉私局关于公开招聘海关缉私局辅助人员的公告
根据海关缉私工作需要,按照“公开、平等、择优”的原则,石家庄海关缉私局决定委托河北兴冀人才资源开发有限公司以劳务派遣方式向社会公开招聘缉私警务辅助人员。现将有关招聘事项公告如下:
一、单位简介
石家庄海关缉私局(河北省公安厅*私走**犯罪侦查局),于1999年6月30日挂牌成立的副厅级单位,列入省公安厅机构序列(河北省公安厅第二十五处),是具有刑事执法和行政执法权、专司打击*私走**活动的公安机构,接受石家庄海关和河北省公安厅双重领导。石家庄海关缉私局下辖秦皇岛海关缉私分局、唐山海关缉私分局、廊坊海关缉私分局、石家庄海关驻机场办事处缉私科、保定海关缉私科、邯郸海关缉私科、沧州海关缉私科。自组建以来,石家庄海关缉私局侦办了一大批在全国范围有影响力的*私走**犯罪案件,取得丰硕打私成果,为促进河北省对外经济健康发展,维护经济社会稳定作出了积极贡献。
二、招聘人员数量及岗位
招聘缉私警务辅助人员共15名。分为文职辅警5名、勤务辅警10名进行招聘,具体要求及岗位设置详见附件《招聘计划表》。

三、招聘基本条件
(一)具有中华人民共和国国籍;拥护中华人民共和国宪法,拥护*产党共**的领导,热爱祖国,遵纪守法。
(二)服从命令,听从指挥,作风正派,责任心强。
(三)户口不限,文职辅警年龄限制为18周岁(含)至35周岁(1983年8月26日至2000年8月26日)。勤务辅警岗位年龄限制为18周岁(含)至30周岁(1988年8月26日至2000年8月26日)
(四)身体健康,五官端正,面部无明显缺陷,无明显纹身,符合警察体能和体检标准。
(五)学历及其他资格要求详见《招聘计划表》。
(六)同等条件下,优先招录烈士和因公牺牲警察的配偶子女,退役士兵、见义勇为积极分子和先进个人、警察类或政法类院校毕业生,以及具有岗位所需专门资质或专门技能的人员。
(七)符合海关公务回避的有关规定。
(八)有下列情形之一的,不得报考:
1、受过刑事处罚、治安管理处罚,或者涉嫌违法犯罪尚未查清的;
2、有较为严重的个人不良信用记录;
3、因违纪违规被开除辞退解聘的人员;
4、本人家庭成员或*亲近**属被判处刑罚;
5、本人或家庭成员以及*亲近**属参加非法组织、*教邪**组织或从事其它危害国家政治安全活动;
6、曾因*私走**违规行为被处罚过的;
7、其他不适宜从事缉私警务辅助工作的情形。
四、报名办法
报名实行网上报名和资格初审,每人限报考一个专业岗位。
网上报名和资格初审
报名网址:河北人才网(www.hbrc.com.cn)公告通知栏目或输入网址http://121.28.131.187:8035进入报名系统
网上报名的基本程序:
1、考生开始报名前,认真阅读《招聘公告》,须完全了解本次招聘政策和拟报考专业岗位条件,然后按规定步骤进行具体操作。
2、网上报名实行严格的自律制度,必须承诺履行《诚信承诺书》,对提交审核的报名信息的真实性负责,在证件审核时,凡发现网上填报的信息与实际情况不一致、不符合报考条件的,取消应聘资格。
3、网上报名须用有效的二代《居民身份证》申请“报名号”,并预选应聘专业岗位,获取“报名号”和“初始密码”后才能登陆报名系统,进行填表和提交审核,报名号是登陆报名系统的唯一标识,密码可修改,均务必牢记并保管好。
4、按规范填写或选择表项,上传的电子照片要符合要求,否则将被报名系统自动拒绝。报考信息通过审核后才能进行缴费操作,缴费成功即完成报名。
5、考生“提交审核”后信息将被锁定,在未反馈审核结果前不能修改。一般情况下,审核员24小时内会在报名系统上回复审核结果。“审核未过”的,可根据提示的未过原因,修改信息或改报专业岗位并重新提交审核;“审核通过”的,将不能再修改,进入缴费程序。
6、考生网上交纳报名考务费100元。审核通过的考生,按照网上提示步骤进行报名考务费的支付。(推荐考生使用下列银行发行的借记卡或信用卡:中国银行、工商银行、建设银行、农业银行、交通银行和招商银行),请考生及时开通网上支付功能。
7、考生务必牢记报名和缴费截止时间、打印《笔试准考证》时间、笔试时间、证件审核时间、面试时间等重要时间信息,凡是在规定时间内未完成相关操作的,将被视为自动放弃。同时,报名和考试期间务必保管好个人的证件和信息,因个人原因造成丢失、被他人盗用和信息被恶意篡改而影响报名和考试的,责任自负。
打印《笔试准考证》
考生完成网上报名后,于9月2日9:00 至9月4日17:30登录报名系统http://121.28.131.187:8035打印《笔试准考证》,笔试具体时间、地点和要求详见《笔试准考证》。
笔试
笔试采取闭卷考试形式,考试内容《公共基础知识》和《行政职业能力测验》,满分为100分,笔试成绩占总成绩的50%。根据笔试成绩,由高分到低分按各招聘岗位1:3的比例确定面试人员。确定进入面试环节人选时,如同一岗位笔试最后一名成绩相同的,则该成绩人员全部进入面试环节。
面试
面试采用结构化面试,主要测试报考人员的综合分析、组织协调、语言表达、逻辑思维、应变反应、人际沟通等综合素质。满分为100分,面试成绩占总成绩的50%。
进入面试人员名单将在报名系统http://121.28.131.187:8035/公示。面试时间和地点另行通知。
体检
按照笔试50%、面试50%计算总成绩,根据总成绩由高分到低分按照招聘需求1:1比例选定人员参加体检。确定进入体检人选时,若总成绩相同,则全部入围参加体检。
体检按有关规定在石家庄市三甲综合医院进行,体检费用由报考人员承担。报考人员对体检结果有疑问的,可以按有关规定申请复检,费用由申请方负担。复检只能进行一次,体检结果以复检结论为准。体检项目及标准参照有关规定执行。体检不合格的,不得进入体能测试和政审环节。体检不合格造成的缺额按照总成绩由高分到低分的顺序依次递补。
参加体检名单将在报名系统http://121.28.131.187:8035/ 公示。体检时间和地点另行通知。
体能测试
体检合格人员参加体能测试。体能测试项目为折返跑、1000米跑(女800米)、摸高。体能测试执行《关于印发公安机关录用人民警察体能测评项目和标准(暂行)的通知》有关标准。体能测试中凡一项不达标的,视为体能测试不合格。
参加体能测试人员名单将在报名系统http://121.28.131.187:8035/公示。体能测试时间和地点另行通知。
政审
根据体能测试成绩按照1:1的比例确定政审人员。政审不合格的,不得进入公示、聘用环节。
公示
对全面考核合格的人员,统一在河北人才网(www.hbrc.com.cn)公示,公示5个工作日。公示期满无异议的,按照相关程序进行聘用,对公示期内群众反映存在问题的人员,待问题核实并做出结论后再决定是否招聘。
聘用
公示期满后,河北兴冀人才资源开发有限公司与符合招聘的条件人员按照平等自愿、协商一致的原则,签订劳动合同(劳动合同的订立、履行、变更、解除或者终止按照国家有关法律法规和规章执行),确定用人单位与警务辅助人员的权利、义务,试用期3个月,试用期内接受岗前培训及考核,考核不合格的,解除劳动合同。
五、薪酬待遇
聘用人员薪金待遇3300元/月(包含个人缴纳保险公积金费用)。此外,用人单位为聘用人员缴纳五险一金。聘用人员协助外出工作按有关规定报销差旅费,并给与补助。用人单位还将为辅警投保适当的人身意外伤害险,配备必要的执勤和安全防护装备。
六、有关说明
1、此次招聘录用缉私辅警,坚持合法、公开、平等、自愿、择优的原则,招聘工作主动接受社会及有关部门的监督。
2、凡在规定时间,未按有关通知、有关规定参加笔试、面试、体能测试、体检、报到的,均视为自动放弃。
3、请报考人员准确填写个人联系方式,并保持通讯畅通。
4、请报考人员关注本次招聘公告的官方网站河北人才网(www.hbrc.com.cn)和报名系统http://121.28.131.187:8035/,公示以该网站内容为准。
详情登录
石家庄市第十三中学教师招聘启事
石家庄市第十三中学位于省会东北方,创建于1950年,是全市建校较早的完全中学,历史悠久,底蕴深厚,人才辈出。2012年易址重建,新校区于2013年10月投入使用。新校区占地面积71亩,建筑面积近4万平方米,设计规模初中12轨,高中6轨。
在传承中凝炼、重构的学校核心文化理念——“此时此刻”催发了十三中师生对生命的感悟“把握当下,奔向未来!”
近年来,十三中荣获“河北省体育传统项目学校”“石家庄市书法特色学校”“石家庄市绿色学校”等称号,教育质量取得了历史性突破,荣获区“教学工作先进单位”“中、高考突出进步奖”和“绩效对应贡献奖”。
为了进一步充实我校教师队伍,尽快实现争创名校的目标,现向社会诚聘优秀教师8名。
招聘类别:
初中语文教师3名、初中政治教师1名、高中数学教师2名、高中语文教师1名、高中生物教师1名。
招聘条件:
本科及以上学历,硕士优先,有初中及以上教师资格证。
报名办法:
携带身份证、本人学历证、荣誉证书、个人简历来校报名,或将电子简历发送至13zhongjxc@163.com教学处邮箱进行报名。
联系电话:
18832133808(陈校长)
13582133852(武主任)
13513115102(温主任)
15333215569(刘主任)
唐山
唐山市第四幼儿园2018年公开选聘高层次人才公告
根据省委组织部、省人力资源和社会保障厅《河北省事业单位公开招聘工作人员暂行办法》(冀人社发〔2011〕9号)文件精神,结合我园2018年招聘教师计划和岗位空缺情况、为满足我单位对高层次人才的需要,经上级批准,拟采取选聘方式面向社会公开选聘事业编制人员4名,制定选聘方案如下:
一、单位基本情况
唐山市第四幼儿园是首批河北省示范园。多年来坚持以科研为先导,自“十五”以来一直承担着国家级课题及省级立项课题的研究,并取得显著成果。作为“唐山市幼儿教育科研中心”基地,我园在肩负着我市教育科研、师资培训等重要职责的同时将我园的经验辐射到省内多个地市。
二、选聘原则
坚持德才兼备,民主、公开、竞争、择优,实行公开招聘,在测评、考核的基础上择优聘用。
三、选聘条件
(一)应聘人员应具备以下基本条件
1.具有中华人民共和国国籍;
2.遵守宪法和法律;
3.具有良好的品行和职业道德;
4.具有与选聘岗位要求相适应的学历学位(全日制普通类硕士研究生以上学历)、专业和技能条件;
5.适应岗位要求的身体条件;
6.具备岗位所需要的其他条件;
(二)岗位条件
岗位条件详见《唐山市第四幼儿园2018年公开选聘高层次人才岗位条件表》(附件1)。凡涉及到年龄、工作年限等需要确定时间的,计算日期截止到2018年8月21日。

四、选聘程序
(一)报名方式及资格审查
1.现场报名。 8月27日—8月29日 (上午8:00—12:00 下午2:30—5:30),应聘人员直接到唐山四幼现场报名。地址:唐山市路北区山西南里25小区内(西山道市政府对面)。携带报名登记表(附件2)、本人身份证、本科及研究生毕业证、学位证、幼儿园教师资格证等能证明与岗位条件要求相符的材料原件和复印件。2张近期1寸免冠照片。
2.资格审查。 8月27日—8月29日 (上午8:00—12:00 下午2:30—5:30)由我园选聘教师工作领导小组依照发布的选聘条件对应聘人员材料进行资格审核,通过资格审查的应聘人员进入测评环节。
在整个选聘过程中,应聘人员应如实提交有关信息和材料,凡本人填写信息不真实、不完整或填写错误的,责任自负;弄虚作假的,一经查实即取消测评资格或聘用资格。
详情登录
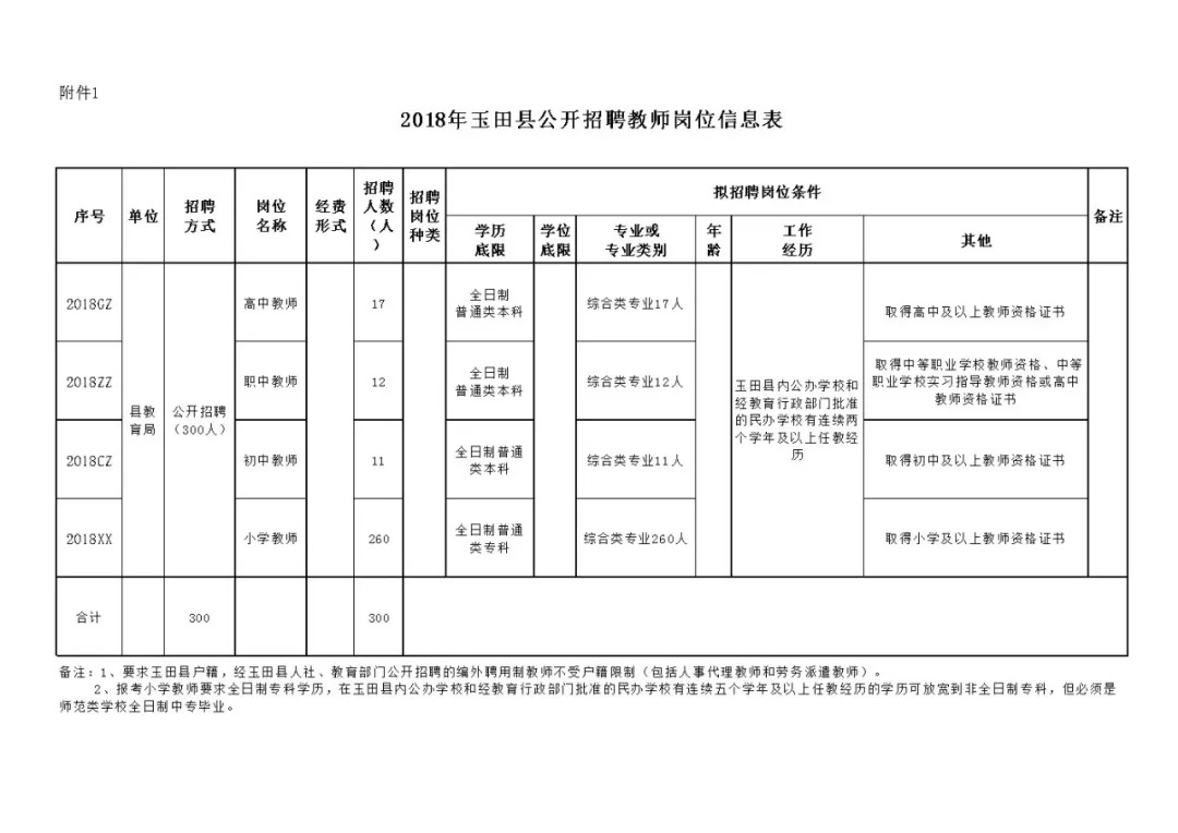
玉田县公开招聘工作领导小组办公室关于2018年公开招聘中小学教师公告
经研究决定,按照“公开、平等、竞争、择优”的原则,面向社会公开招聘事业编制中小学教师300名。现公告如下:
一、招聘岗位、数量及条件
公开招聘中小学教师300名。其中普通高中17名、职教中心12名,初中11名,小学260名(详见附件1)。

1.报名条件:
(1)学历要求:报考初、高中和职中教师要求全日制本科及以上学历;报考小学教师要求全日制专科及以上学历(在玉田县内公办学校或经教育部门批准的民办学校,有连续五个学年任教经历的人员,学历可放宽为非全日制专科,但必须是师范类学校全日制中专毕业)。
(2)经历要求:在玉田县内公办学校或经教育行政部门批准的民办学校有两学年及以上连续任教经历。
(3)年龄要求:年龄40周岁以下(1977年8月22日及以后出生,以身份证为准)。
(4)户籍要求:玉田县户籍 (经玉田县人社、教育部门公开招聘的编外聘用制教师不受户籍限制)。
2.报考资格:
要求具有与报考学段相对应的教师资格证书。即报考高中教师需要具有高中及以上教师资格证书;报考职中教师要求具有中等职业学校教师资格证书、中等职业学校实习指导教师资格证书或高中教师资格证书;报考初中教师要求具有初中及以上教师资格证书;报考小学教师要求具有小学及以上教师资格证书。
3.有下列情形之一者,不得报名:
(1)现役军人、试用期(服务期)内的公务员、未满最低服务年限或未满约定服务期限的人员。
(2)2019年及以后毕业的全日制普通类高校在读学生,不在招聘范围。
(3)曾因犯罪受过刑事处罚和被开除公职的人员、失信被执行人,以及法律法规规定不得招聘为事业单位工作人员的其他情形人员,不得报考。
(4)此外,应聘人员不得报考聘用后即构成回避关系的招聘岗位。
二、报名时间、地点及要求
(一)信息发布
2018年8月22日-8月28日,通过唐山事业单位招聘网、玉田电视台、微信公众号“玉田人社”发布《招聘公告》和《岗位信息表》,公布招聘的单位、岗位、人数、条件以及报名、考试安排等。
(三)报名地点:玉田县人才劳动力市场大厅(县人力资源和社会保障局南院一楼)。
(四)报名要求:
1. 每人限报一个学段,高中、职中、初中、小学不得兼报。报名结束后,任何人不得更改所报信息。
2.携带本人身份证、户口本(首页及本人页)或户籍证明、毕业证、教师资格证等所有材料的原件、复印件以及小2寸近期彩色免冠照片一张,并填写《玉田县2018年公开招聘事业单位工作人员报名情况登记表(中小学教师)》(附件2)。
3.在玉田县有连续两学年及以上任教经历的教师,需要同时提供工作经历证明(附件3)。
(五)开考比例:招聘人数与岗位报考人数的比例不低于1:2,报名人数达不到开考比例的,由县公开招聘工作领导小组适当核减该岗位招聘人数或者取消该岗位的招聘。
(六)费用。每人收取报名考务费100元。
三、招聘程序、办法
(一)资格审查。根据应聘人员提交的证件进行资格审查。审查合格后,准予参加考试。资格审查贯穿于公开招聘工作的全过程,考核、培训、上岗等任一环节如发现提交虚*证假**明、冒名顶替、不符合报名条件者,随时取消录用资格。
报考人员于2018年9月2日—3日,持本人身份证原件到玉田县人才劳动力市场大厅(县人力资源和社会保障局南院一楼)领取准考证。
(二)考生综合考试成绩。
考生综合考试成绩=笔试成绩*40%+面试成绩*60%。计算考生综合考试成绩时,保留小数点后两位有效数字。
1.笔试。笔试时间定于2018年9月4日。具体时间地点以准考证为准。采取闭卷考试的方式,时间为120分钟,满分100分。考生携带本人身份证、准考证等参加笔试。
笔试内容:教育学、教育心理学、教育法律法规、公共基础知识和教师职业能力测验。
2.面试。时间地点另行安排。
面试人员的确定是由县公开招聘工作领导小组办公室根据笔试总体情况划定笔试最低控制分数线,依据招聘名额与面试人员1:2的比例,按笔试成绩从高分到低分确定面试人员(末位并列的均进入面试)。笔试成绩和进入面试人员名单可关注微信公众号“玉田人社”进行查询。
面试采用结构化面试方式进行,面试每人8分钟,满分100分,面试成绩采用“体操打分”方法,去掉一个最高分和一个最低分,其余所得分数的平均分为面试成绩,面试成绩当天在面试考点张贴。面试主要对应试者的仪表举止素质、语言表达能力、综合分析能力、应变与自我控制能力、人际交往合作意识和与报考职位匹配性等进行综合评价。
面试考生分组。报考高中、职中、初中学段的考生,按学段分在同组面试;小学学段因招录人数较多,需分组面试。根据笔试成绩从高到低排序进行“蛇形”分组,并将招录计划合理均分到各组(蛇形分组:即按笔试成绩排序,根据分组数按蛇形走向排列,分出小组。例如分3组,将笔试成绩从高到低排序,然后按蛇形分组标出分组号,即1、2、3、3、2、1、1、2、3......,标注1的为第一组,标注2的为第二组,以此类推)。
(三)确定体检人员名单。高中、职中、初中学段,依据招聘计划和考生综合考试成绩分别排序,小学学段按每组均分的招录计划和考生综合考试成绩排序。分别按1:1的比例确定体检考生名单,比例内末位出现并列时,依次按笔试成绩、学历学位、任教年限、少数民族等顺序确定进入体检考生名单。
(四)体检。体检时间、地点另行通知。体检由玉田县公开招聘工作领导小组办公室统一组织。体检项目和标准参照《公务员录用体检通用标准(试行)》执行。
(五)考察。由县公开招聘工作领导小组办公室负责对体检合格人员进行考察。主要了解考察对象的思想政治表现、道德品质、业务能力、拟任岗位资格条件等。
(六)公示。报考人员的素质考核成绩和拟聘用人员名单在微信公众号“玉田人社”进行公示。
(七)录用分配。高中、职中、初中学段的考生,依个人综合考试成绩由高到低顺序公开选岗,小学学段考生按笔试成绩由高到低顺序公开选岗。
(八)补录。因体检、考察、公示、录用等环节中出现缺额的,在本面试组按综合考试成绩由高到低依次递补。
四、聘用及待遇
1.对公示期满无异议的,或有反映问题但经核实不影响聘用的,由教育主管部门提出聘用意见,填写《河北省事业单位公开招聘工作人员审批表》,由编办、人社等部门办理相关手续。聘用人员与用人单位按有关规定签订《河北省事业单位聘用合同》。
2.试用期一年,试用期满经考核合格的,予以正式聘用,纳入编制;不合格的,解除聘用,取消编制。
五、相关事宜
(一)报名人员须携带相关证件,提前*载下**并填写《玉田县2018年公开招聘事业单位工作人员报名情况登记表(中小学教师)》。因表格填写有误影响报考和聘用的,后果自负。报名结束后要密切关注微信公众号“玉田人社”。有关公开招聘的重要信息,均通过 “公众号”公布,不再另行通知。
(二)今年招聘的教师岗位,既是入编单位又是实际工作单位。
(三)应聘人员在招聘期间务必保持通信畅通。凡未在规定时间内报名、领取《准考证》、参加笔试、面试、体检、岗前培训等规定程序的,均视为自动放弃。
(四)应聘人员必须持身份证和准考证参加笔试、面试,两证不全的不得参考。
(五)被聘用人员要在县教育局规定的期限内到所聘学校报到。
(六)本次考试由县公开招聘领导小组办公室委托第三方机构进行,包括命题、印刷、监场、阅卷、登统等环节。全权负责公开招聘的笔试、面试等工作。
(七)本次考试不指定考试辅导用书,不举办也不委托任何机构或个人举办考试辅导培训班。对于公告规定的时间,如有变动另行通知。
有关公开招聘的具体事宜由县公开招聘工作领导小组办公室负责解释。联系电话:0315-6181543。
详情登录
https://mp.weixin.qq.com/s/35VjoT7wpQzZidlwzFNwSg
唐山市曹妃甸区人力资源和社会保障局公开招聘紧缺人才公告
一、招聘原则
坚持德才兼备,民主、公开、竞争、择优,实行公开招聘,在考试、考核的基础上择优聘用。
二、招聘人数及岗位条件
本次公开招聘工作人员20名,具体招聘人数和岗位条件详见《2018年曹妃甸区公开招聘紧缺人才岗位信息表》(附件1)。

三、招聘范围及报名条件
(一)具有全国普通高等学校本科及以上学历、学位,且与招聘岗位相适应的专业和条件。其中,本科学历人员需具有中级及以上职称或相应的职业资格,5年以上本专业相关工作经验;硕士研究生及以上学历人员需具有3年以上本专业相关工作经验;工作经验计算时间截止2018年8月20日。
(二)年龄要求,本科学历40周岁及以下(1978年8月20日以后出生),研究生放宽至45周岁及以下(1973年8月20日以后出生);
(三)遵守宪法和法律,具有良好的品德和职业道德;
(四)具有履行岗位职责的身体条件;
(五)具备岗位所需要的其他条件。
四、招聘程序
(一)报名和资格审查
本次招聘采取网络报名的方式,每名报考人员只能报考一个岗位。
2.应聘人员需提供以下材料,并将扫描件发送至邮箱cfdrczp@163.com。
(1)《2018年唐山市曹妃甸区公开招聘工作人员报名登记表》(附件2),报考单位名称及岗位代码须与《2018年曹妃甸区公开招聘紧缺人才岗位信息表》一致。
(2)本人有效身份证、毕业证、学位证、资格证、社保证明和工作经历证明(附件3)有关材料,《教育部学历证书电子注册备案表》(考生需从学信网自行打印)。留学回国人员和其他海外、外国学历学位获得者需取得国家教育部或省级教育行政部门出具的学历认证报告。
(3)近年来完成与报考职位相关的个人工作总结1份;取得工作业绩(成果)、获得奖励的,需提供相关证明材料1份。
3.资格审查:资格审查采取现场审查的办法,审查时间于9月初在曹妃甸就业网公布。应聘人员需携带本人有效身份证、毕业证、学位证、资格证、社保证明和工作经历证明,交招聘工作领导小组审核。对不符合应聘条件的人员取消考试资格;符合应聘条件的,领取准考证(面试具体时间、地点见准考证)。
以上证件均须提供原件及复印件,并提供小二寸免冠彩色同版照片3张,考务费100元,同时提交应聘人员承诺书(附件4)。
报考人员须保证提交的有关信息和材料真实有效。
凡本人填写信息不真实、不完整、弄虚作假或填写错误的,责任自负。资格审查贯穿招聘工作全过程。在招聘过程中发现报考人员不符合招聘条件规定的,取消考试或聘用资格。
咨询电话:0315-8727705
详情登录
保定
涞水县关于公益性岗位招聘就业困难大学生的公告
涞水县人力资源和社会保障局根据《就业促进法》和《保定市就业困难人员认定管理办法》面向社会为政府办公开招聘就业困难大学生公益性岗位人员,主要从事政府机关服务工作。招聘主要事项如下:
一、招聘岗位
政府办公益*服务性**岗位。
二、招聘条件
毕业半年后五年内未实现就业的全日制大专以上高校毕业生,且满足以下条件:
(1)遵守国家的法律法规,品行端正,作风正派,无违法违纪现象;
(2)自愿从事公益性岗位工作;
(3)进行失业登记,持有《就业创业证》,并认定为就业困难大学生;
(4)身体健康,具有良好的沟通能力,适合工作需要。
三、招聘程序
大学生公益性岗位招聘工作坚持“公开、公平、公正”的原则,县人力资源和社会保障部门组织用人单位与符合条件的大学生对接,实施双向选择。经政府办面试合格后,由政府办组织岗前培训,根据需要安排上岗,并与拟聘用高校毕业生签订劳动合同。
四、用工期限
大学生公益性岗位期限最长为三年,严格执行三年退出机制。三年内双方可自行协商解除劳动合同。三年到期后,若单位继续留用,财政部门不再承担任何费用,所需费用由用人单位解决。
五、工资待遇
就业困难大学生公益性岗位待遇不低于最低工资标准。公益性岗位补贴标准现为每人每月1300元,单位补贴标准为每人每月不低于500元。用人单位按照规定为聘用就业困难高校毕业生缴纳五险,其中个人缴纳部分由本人承担。
报名地点:县人力资源和社会保障局人力资源市场
需带证件:身份证、毕业证、户口本原件。复印件5张,2寸照片6张。
联系电话:4531278
详情登录
邯郸
邯郸冀南新区环境保护局环境协调中心公开招聘劳务派遣人员公告
结合冀南新区实际工作需要,现委托劳务派遣公司面向全社会公开招聘派遣工作人员,现将有关事项公告如下:
一、招聘原则
按照德才兼备、公开公正、平等竞争、严格考察、择优聘用的原则组织招聘。
二、招聘单位(用人单位)
华之杰物业服务有限公司
三、被派遣单位(用工单位)
邯郸冀南新区环境保护局环境协调中心
四、招聘数量及职责
1、结合冀南新区实际工作需要,招聘15名工作人员。
2、岗位职责:
生态环境中心(5人):全面搞好大气、水、土污染防治协调沟通、监督检测和命令发布工作。
监控平台(10人):主要负责对监控平台24小时监控值守,收发各级指令,确保发现问题及时处理。
五、招聘条件
1、遵纪守法,品行端正,作风正派;
2、身体健康,具有符合职位要求的文化程度和工作能力,能够适应岗位工作要求并安心在工作岗位认真履职;
3、年龄在35周岁以下,男性;
4、大学本科及以上学历(全日制本科学历优先录用);
5、专业为环保、文秘相关专业的优先。
6、具有下列情形之一的,不予招录:
(1)受过刑事处罚的;
(2)涉嫌违法、违纪,正接受有关机关审查,尚未查清或做出结论的;
(3)曾被辞退或开除公职的;
六、招聘程序
1、发布公告
在邯郸冀南新区管理委员会网站(http://www.jinanxinqu.gov.cn/)、华之杰物业服务有限公司网站(http://www.hzjwy.com/) 及“前程无忧”网站发布招聘公告等有关信息。
2、报名和资格审查
报名时间:2018年8月23日至8月31日(现场报名:上午8:30至12:00,下午2:30至6:00,周六全天正常办公)。
报名地点:邯郸市丛台区联纺路20号棉三厂院内(华之杰物业办公楼四层人力资源部)
报名人员本人持报名材料:1、报名登记表(*载下**附件);2、二代身份证原件及复印件1份;3、本人学历证书、相关资格证书原件及复印件1份;4、近期一寸蓝底彩色照片6张。到报名地点现场报名。
劳务派遣公司对报名人员进行资格审查,视人员报名情况组织报名人员参加笔试、面试。
3、考试
考试分为笔试和面试:
考试时间及地点:另行通知。
面试采用问答方式进行。笔试和面试不指定考试用书,不举办任何形式的培训班。
4、公布合格人员名单
根据考试综合成绩从高分到低分按招聘职位1:1的比例确定合格人员名单(岗位综合成绩=笔试成绩×60%+面试成绩×40%),综合成绩保留1位小数。比例内末位报考人员综合成绩如出现并列,按以下顺序确定体检人员名单:笔试成绩较高者、学历(学位)较高者、工作经历较长者。上述名单在邯郸冀南新区管理委员会网站(http://www.jinanxinqu.gov.cn/)及华之杰物业服务有限公司网站(http://www.hzjwy.com/) 公布。
5、体检和考察
成绩公布后一周内,招聘人员需在指定医院进行体检,体检标准参照国家公务员体检标准。体检不合格的取消招聘资格。
同时,对招聘人员进行考察,考察不合格的取消招聘资格。
对被取消的名额,按照综合成绩排名从高分到低分依次递补。
6、办理手续
聘用人员实行劳务派遣的方式,合同签订、人事劳动档案、工资发放、各项社会保险由劳务派遣公司负责;日常管理和考核由邯郸冀南新区环境保护局环境协调中心负责。工作之日起一个月内由由劳务派遣公司与被派遣人员订立书面劳动合同,合同首签期限为1年,试用期为3个月。
七、薪酬待遇
试用期工资每月2500元,试用期结束后,工资标准每月2500元+五险。
八、其他事项
凡报考人员未在规定时间内按要求参加笔试、面试、体检报到的,均视为放弃招聘资格。资格审核贯穿招聘工作全过程,在任何环节发现考生不符合招录条件或弄虚作假的,取消资格,已办理聘用手续者取消聘用,本人承担由此产生的一切后果。
报名电话:0310-7417777
详情登录
邯郸市农村信用社2018年劳务派遣用工公告
一、用工岗位及要求
本次共选用劳务派遣用工280人,各岗位用工人数及要求详见《邯郸市农村信用社县级行社2018年业务岗位劳务派遣用工计划表》(见附表)。

特别提示:本次劳务派遣工将全部安排在基层营业网点工作。基层营业网点地处乡镇,工作、生活条件艰苦,望广大考生有充分的心理准备。
二、招聘条件
(一)基本条件:具有中华人民共和国国籍,享有公民政治权利,拥护中国*产党共**的领导;遵纪守法,诚实守信,具有较强的责任心和良好的职业操守及团队精神;熟悉国家的经济、金融方针政策和有关经济、金融法律法规,热爱农村金融事业;身心健康,仪表端庄;无违法违纪行为和不良记录,无重大岗位风险责任。
(二)年龄要求:年龄为25周岁及以下(1993年1月1日(含)后出生);具备全日制研究生学历的毕业生的年龄可放宽到28周岁(1990年1月1日(含)后出生)。
(三)学历、专业及其他要求:应具备全日制普通类大学专科及以上学历(部分岗位需具备全日制普通类大学本科及以上学历)。专业要求:一般为经济学(门类)、金融学(类)、财务管理、会计学、计算机(类)专业。其中:法学、汉语言文学类、人力资源管理等专业要控制在选用总人数的10%以内;信息科技类专业原则上不低于2%;新选用人员本科及以上学历占比原则上农村商业银行类机构不低于80%,其它机构不低于70%。
三、用工形式
本次用工为劳务派遣制,劳动者与劳务派遣公司建立劳动合同关系,以劳务派遣方式派遣到邯郸各县级行社基层营业网点从事业务岗位工作。
四、用工程序和方法
(一)公告及网上报名(8月23日-8月28日)
本次招聘公告在河北省人事考试网发布。
本次用工实行网上报名,每人只能报考一个岗位,报名者要实事求是,严格自律,责任自负。报名者要对本人在网上提交的所有信息真实性负责,须与原始有效证件和材料相一致。
报名时间:2018年8月25日9:00至8月28日17:00。(如各岗位报名人员达不到规定人数的可适当延长报名时间)
报名网址:河北省人事考试网(http://www.hebpta.com.cn)
报名基本程序:
1、考生开始报名前,须完全了解本次的用工政策和拟报考条件,符合报考条件的人员,按照网站提示进行相关操作。
2、网上报名须用有效二代《居民身份证》申请“报名号”,获取“报名号”和“初始密码”后才能登录报名系统,进行填表和提交审核,报名号是登录报名系统的唯一标识,密码可修改,二者均务必牢记并保管好。
3、按照《填表说明》规范填写或选择表内项目,上传的电子照片要符合要求,否则将被报名系统自动拒绝。
4、考生填写完成《报名表》后提交审核,提交审核后信息将被锁定,在未反馈审核结果前不能修改。一般情况下,审核员24小时内会回复审核结果,“审核未通过”的,可根据提示的未通过原因,修改信息或报考岗位并重新提交审核;“审核通过”的,将不能再次修改信息或报考岗位。
报名工作咨询电话:17832905120
详情登录
2018年度曲周县公开招聘中小学教师的公告
为加快我县教育事业的发展,加强和充实基层教师队伍,满足我县新建教育园区教师需求,补充教师自然减员,根据省人社厅《关于邯郸市部分县事业单位招聘工作人员计划的批复》(冀人社字〔2018〕216号)和《邯郸市事业单位公开招聘工作人员实施办法(试行)》(邯人社〔2011〕31号)文件,经县委、县政府研究决定面向社会公开招聘教育体育局所属中小学及幼儿园教师298名。特制定方案如下:
一、公开招聘原则
坚持德才兼备和民主、公开、竞争、择优的原则,在考试、考察的基础上择优聘用。
二、公开招聘方法
按照发布公告、报名及资格审查、考试(笔试、面试)、体检、考察、公示、择岗、聘用等步骤进行。
三、公开招聘条件、岗位、人数
(一)公开招聘人员应具备以下基本条件:
1、具有中华人民共和国国籍,遵守宪法和法律;
2、具有良好的品行和职业道德;
3、年龄在18周岁及以上,35周岁及以下,中学(含职教和初中)教师岗位户籍不限,小学、特殊教育、幼儿园教师岗位限曲周户籍(含曲周县常住户籍或已婚配偶为曲周县常住户籍或生源地为曲周的考生),研究生学历毕业人员和2018年应届毕业生不限户籍。
4、招聘对象
(1)职教教师招聘对象:取得高级中学或中等职业学校及以上等级教师资格证书的全日制普通高校本科及其以上学历的毕业生。
(2)初中教师招聘对象:取得初级中学及以上等级教师资格证书的全日制普通高校本科及其以上学历的毕业生。
(3)小学教师及特殊教育教师招聘对象:取得小学及以上等级教师资格证书的全日制普通高校专科及以上学历的毕业生。
(4)幼儿园教师招聘对象:取得幼儿(学前教育)教师资格证书的全日制普通高校专科及以上学历毕业生。
(5)针对服务基层四项目人员岗位要求:取得高级中学或中等职业学校及以上等级教师资格证书的统招全日制普通高校本科及以上学历的毕业生。
本次招聘各岗位报名考生的教师资格证书任教学科应与报考岗位一致。
5、港澳台居民报考的按有关政策执行。
6、部分岗位要求报考者为“服务基层四项目人员”。“服务基层四项目人员”是指:2018年度当年服务期满的“选聘高校毕业生到村任职工作(含2015年及以前选聘的任职3年以上、考核称职以上的在岗大学生村官)”“农村义务教育阶段学校教师特设岗位计划”“三支一扶计划”“大学生志愿服务西部计划”人员,即:四项目人员为2015年度招聘的服务期3年的、2016年度招聘的服务期2年的、2017年度招聘的服务期1年的人员。“服务基层四项目人员”名单以省级主管部门提供的名单为准。
(三)公开招聘人数和岗位
本次招聘298名,岗位具体资格条件详见《2018年曲周县公开招聘中小学教师岗位条件表》。凡涉及到年龄、户籍等需要确定时间的,计算日期截止到报名第一天(含当天)。

四、公开招聘程序
1.发布公告。在曲周县政府网站(http://www.qzx.gov.cn/)等媒体发布招聘公告,时间:2018年8月21日至8月31日。
2.报名及资格审查。
采取现场报名、资格初审的方法,每人只准许报考一个岗位。应聘人员须本人到现场报名,按照要求填写《曲周县公开招聘中小学教师报名登记表》。报名实行自律制度,即报名者要对自己所提交信息的真实性负责,凡发现弄虚作假或不符合报名资格条件的,一律取消报考资格。
报名地点:曲周县第二实验小学。
依据招聘岗位设置的条件进行资格初审。考生参加资格初审须携带以下证件原件、复印件一份:
(1)《曲周县公开招聘中小学教师报名登记表》(现场领取或从政府网站*载下**),蓝底小二寸近期免冠照6张;
(2)本人户口本(如岗位有要求)和有效期内二代居民身份证;
(3)本人学历证书;
(4)就业报到证或毕业生个人委托人事代理合同书或人社部门开具的毕业生就业介绍信;
(5)学信网*载下**的带二维码教育部学历证书电子注册备案表;
(6)教师资格证;
(7)已就业人员提供单位及其主管部门同意报考有关证明材料;
(8)岗位要求的其他相关证明材料。
资格初审通过人员,交报名考务费100元。于2018年9月5日至9月6日到报名处领取《笔试准考证》。
详情登录
邢台
南和县2018年公开招聘劳务派遣教师
一、招聘原则
坚持德才兼备标准,按照民主、公开、竞争、择优的原则实行公开招聘,在笔试、面试、体检的基础上择优聘用。笔试成绩采用2018年南和县事业单位招聘考试成绩,不再另行组织考试。
二、招聘对象、条件、名额
(一)招聘对象:
1、中学劳务派遣教师招聘对象:南和县2018年事业单位公开招聘时报考一中、四中、职教中心岗位的,全日制普通高校本科及以上学历毕业生,具有初中及以上教师资格证并符合岗位专业要求。
2、小学劳务派遣教师招聘对象:南和县2018年事业单位公开招聘时报考乡镇学区岗位的,全日制普通高校本科及以上学历毕业生,具有小学及以上教师资格证并符合岗位专业要求。
(二)招聘条件
1、具有邢台市户口的全日制普通类未就业高校毕业生,2018年应届毕业生不限制户籍;
2、拥护中国*产党共**的领导,品行端正、遵纪守法、热爱教育事业;
3、具有较为扎实的专业知识和工作能力;
4、身体健康,具有正常履行职责的身体条件;
5、年龄在18周岁以上、30周岁以下(即1987年8月10日—2000年8月10日期间出生),具有与招聘岗位要求相适应的学历、专业、年龄和资格条件。
(三)招聘名额
本次招聘中学劳务派遣教师 31名,小学劳务派遣教师69名。具体招聘名额和岗位条件详见《南和县2018年公开招聘中小学劳务派遣教师岗位条件表》。

三、招聘程序
1、报名:采取现场报名的方式,报名时间:2018年9月10日-11日。报名地点:南和县青少年活动中心。
2018年南和县事业单位招聘时报考教师岗位未被录用人员,按照职位表分岗位进行报名,报考一中、四中、职教中心的对应报考中学岗位;报考乡镇学区的对应报考小学岗位。报名时进行资格复审,需协带参加县招聘考试时的准考证、身份证、户口本、毕业证、教师资格证、就业报到证原件和复印件。
2、考试:(1)笔试成绩采用2018年南和县事业单位招聘考试成绩,不再另行组织考试,笔试成绩占总成绩的60%;(2)面试(说课)按1:1.5的比例分岗位从高分到低分的顺序确定进入面试人选,面试以说课的形式进行,说课题目从县招聘考试时报考岗位对应的教材中随机抽取,面试(说课)满分为100分,占总成绩的40%。面试(说课)实行当场打分,成绩采用“体操打分”方法,去掉一个最高分和一个最低分,其他分数的平均分为面试成绩。
3、取得面试资格人选,9月13日在南和县政府网、南和县政府信息公开平台公示,请考生及时关注。
考试总成绩(保留2位小数)=笔试成绩×60%+面试成绩×40%;
4、体检和考察:根据考生总成绩,分岗位按照招聘计划1:1的比例从高分到低分确定进入体检和考察人选。如总成绩相同,按笔试成绩高的确定人选,笔试成绩相同的,按学历(学位)较高者确定进入人选。进入体检、考察人员名单在南和县政府网站、南和县政府信息公开平台公布。
体检按规定时间到指定医院体检,体检费自理。
体检合格的由劳务派遣公司按照招聘条件对考生思想政治表现、道德品质、业务能力、工作实绩等情况进行考察。体检、考察不合格的,取消拟聘人选资格,在报考同一岗位的考生中按总成绩从高到低依次递补。
5、公示:体检、考察合格的考生,确定为拟聘用人员,拟聘用人员名单在南和县政府网站、南和县政府信息公开平台公布,公示期7个工作日。公示期间有异议的且影响聘用的,取消其拟聘资格;招聘对象在公示期间放弃聘用的,所出现的岗位空缺,在报考同一岗位的考生中按总成绩从高分到低分依次递补其它考生。
6、聘用:对公示期满无异议的,或有反映问题但经核实不影响聘用的人员,与劳务派遣公司签订合同。试用期3个月,一并计算在合同期限内。三年合同期满,经教育部门考核合格后,双方可以协商续签劳动合同。
四、工资待遇
为留住人才、保持教师队伍健康发展,根据我县工作实际,对招聘的劳务派遣方式教师,按规定享受基本养老、医疗、失业、工伤保险,工资标准由基本工资和绩效工资两部分组成(不含单位应缴纳的保险),基本工资按每月2500元(含按规定应由个人缴纳的社保资金)、全年按12个月予以支付工资;另外绩效工资每月约200元(依据学校的绩效考核结果发放)。
五、人员管理
通过劳务派遣方式招聘的教师,由南和县教广新局委托的劳务派遣公司统一签订劳动合同,派遣到学校工作,县教广新局负责日常管理。档案统一存放在县教广新局,三年合同期满,经教育部门考核合格后,双方可以协商续签劳动合同。
六、退出机制
有下列情形之一的,劳务派遣公司与聘用人员终止或解除合同,停止发放工作补贴:
(1)所聘人员期满又未续聘的;
(2)已实现其他岗位就业的;
(3)不能坚持正常工作的;
(4)严重违反用人单位管理制度的;
(5)被依法追究刑事责任的;
(6)年度考核不合格的。
详情登录
邢台市桥西区2018年高校毕业生见习报名及岗位信息
一、报名范围:
2017年、2018年度离校未就业全日制普通高校毕业生;
二、报名需提供材料:
1、毕业证原件及复印件3份;
2、身份证原件及复印件3份;
3、毕业生报到证原件及复印件3份;
4、《就业创业证》原件及复印件3份;
5、二寸近期免冠照片3张;。
三、报名程序
按照相关要求,由申报人现场填写《河北省高校毕业生就业见习申请表》,并通过报名初审,符合条件予以报名。
四、报名地址:
邢台市桥西区人力资源和社会保障局六层桥西就业服务局(邢台市桥西区泉北西大街1001号创业服务中心631室)
五、联系电话:
0319-2297726

详情登录
https://mp.weixin.qq.com/s/MIFIkVg3h2Kjzm45zorjgQ
沙河市第二中学招聘启事
沙河二中因事业发展需要,现招聘部分见习教师。
科目:
语文、英语、历史、地理
条件:
大学本科及以上学历,2018年应届毕业或2017年毕业且未参加过劳动就业局组织的见习活动,有教师资格证。
待遇:
月薪1590元,共12个月。课时津贴、班主任费、月考奖与在编老师一样。
电话:
王主任15830705236 张主任13582694591
附:到劳动就业局办理见习登记所需材料:身份证原件复印件、户口本首页本人页原件复印件、毕业证原件复印件、报到证复印件、教师资格证原件复印件。就业创业证号(没有可在劳动就业局现场办理,所需材料为:社保卡原件、身份证原件复印件、户口本首页本人页原件复印件、毕业证原件复印件、小二寸照片一张)
详情登录
https://mp.weixin.qq.com/s/aRSe0R1CeioHgb_O1isJXw
广宗县2018年公开招聘县职教中心人事代理教师简章
根据《广宗县企事业单位使用人事代理工作人员暂行规定》(广办字〔2016〕17号)文件规定和县职教中心工作需要,经县委、县政府研究决定,参照事业单位公开招聘程序公开招聘人事代理教师15名。特制定本方案。
一、招聘原则
招聘工作坚持德才兼备和民主、公开、竞争、择优的原则,在考试、考察的基础上择优聘用。
二、招聘方式
本次招聘采取统一招聘方式。按照制定招聘方案、发布招聘公告、报名及资格审查、招聘考试(笔试、专业测试)、考核、体检、拟聘人员公示、聘用等步骤进行。
三、招聘岗位及人数
面向社会公开招聘县职教中心人事代理教师15人:语文教师3人,数学教师3人,英语教师4人,美术教师1人,网络营销教师1人,计算机教师1人,舞蹈教师1人,声乐教师1人。

四、招聘条件
(一)应聘人员应具备以下基本条件
1、普通全日制应往届本科以上学历未就业毕业生,并具备报考学科相应专业,不限户籍。报考语文、数学、英语教师未取得教师资格证的,必须在入职三年内取得相应教师资格证。具体学历和专业要求见附表。
2、年龄在35周岁以下(1982年8月21日后出生)。
3、遵守国家宪法和法律法规。
4、具有良好的道德品行,热爱教育事业。
5、身体健康,能胜任教育教学工作。
6、具备招聘所需要的其他条件。
(二)有下列情形之一的人员不得报考
受过刑事处罚的;
有犯罪嫌疑尚未查清的;
3、现役军人;
4、法律、法规规定不得招聘为教师的其他情形人员。
五、招聘程序
(一)发布公告
2018年8月22日—8月28日在广宗县人民政府网(http://www.gzx.gov.cn/)发布公告。
(二)报名和资格审查
1、报名办法:一律采取现场报名方式,采集报考人员的影像、指纹并录入系统。
3、报名地点及联系方式。
报名地点:县人力资源社会保障服务中心一楼医保服务大厅
联系电话:0319-3758982
4、报名要求。
(1)报考人员按要求填写《广宗县2018年公开招聘人事代理工作人员报名表》,并携带本人身份证、户口簿(首页、本人页)原件及复印件,毕业证、就业报到证原件及复印件,小二寸近期正面免冠同底彩色照片6张。
5、资格审查。由县人社局依据招聘条件对报考人员进行资格审查,查验、核实有关证件资料。县教育部门要密切配合。
(三)笔试
1、开考比例。报考人数与招聘人数的开考比例不低于2:1。达不到开考比例的,相应减少招聘计划数。
2、准考证发放。准考证必须由报考者在规定的时间内携带身份证到指定地点领取。逾期不领者视为自动放弃。
3、笔试由县人社局组织实施。笔试采取闭卷的方式,考试时间120分钟,满分100分。笔试内容以教育学、教育心理学为主。笔试时间、地点另行通知。
4、笔试合格分数线由县人社局确定。按照报考学科分别从高分到低分排序,按照招聘计划数1:1.6的比例确定笔试合格分数线和进入专业测试人选。比例内末位笔试总成绩并列的均进入专业测试人选。笔试成绩、合格分数线和进入专业测试人选在广宗县人民政府网(http://www.gzx.gov.cn/)公布。
本次笔试不指定考试辅导用书,不举办也不委托任何单位和个人举办辅导培训班。
(四)专业测试
1、专业测试工作由县人社局组织实施。专业测试时间、地点另行通知。
2、进入专业测试人选:专业测试采取现场试讲(微型课)方式进行,主要考察应聘人员教学水平和综合素质能力、仪表举止等。具体办法在专业测试实施方案中公布。专业测试的顺序以当日现场抽签确定,专业测试满分为100分,测试成绩当场向考生公布。专业测试合格分数线不低于60分,专业测试实施方案及相关信息在广宗县人民政府网公布。
专业测试成绩采用“体操打分”方法,去掉一个最高分和一个最低分,其他分数的平均分为专业测试成绩。进入专业测试的人选,按照报考学科分别在同组同场下由同一组评委进行测试。专业测试成绩按报考学科分别从高分到低分排序,并在广宗县人民政府网公布。
3、考试总成绩合成。专业测试结束后,按笔试成绩、专业测试成绩两部分计算考试总成绩,满分100分。
计算公式:总成绩=笔试成绩×40%+专业测试成绩×60%。 (考试总成绩保留两位小数)
4、根据考试总成绩按报考学科从高分到低分分别排序,按1:1比例确定进入考核和体检人选。进入考核和体检人选的考试总成绩末位出现并列时,以专业测试成绩高者确定参加考核与体检人选。进入考核与体检人选名单在广宗县人民政府网(http://www.gzx.gov.cn/)公布。
(五)考核与体检
1、考核:考核工作由县人社局会同教育部门组织实施,参照《河北省国家公务员录用考核实施细则》对拟聘人员进行考核。主要考核拟聘人员的思想政治表现、道德品质、业务能力、工作实绩等情况。
2、体检:考核合格的考生进入体检。体检由县人社局组织实施。体检参照《公务员录用体检通用标准(试行)》(国人部发〔2005〕1号)执行。体检时间另行通知。
考核和体检不合格者,不予聘用,所空出岗位人选按应聘该学科的总成绩从高分到低分依次递补。总成绩并列时,专业测试成绩高者优先递补。
(六)公示、聘用
根据招聘方案规定和考试、考核及体检结果,拟聘用人员名单由县人社局确定,在广宗县人民政府网进行公示,公示期为7个工作日。
在公示过程中,被反映有严重问题的,经查实,不符合聘用条件的取消其拟聘人选资格,所空出的岗位人选按应聘该学科的总成绩从高分到低分依次递补;对被反映有严重问题但一时难以查实的,暂缓聘用,待查实并做出结论后决定是否聘用。
公示期满无异议的,办理相关聘用手续。
六、待遇
按照《广宗县企事业单位使用人事代理工作人员暂行规定》(广办字〔2016〕17号)文件要求,聘用的人事代理人员由第三方人事代理机构管理,其薪酬待遇参照我县事业单位工资标准执行,并缴纳养老、医疗、工伤保险。
凡考生未在规定时间内按要求参加笔试、专业测试、考核、体检、报到等情况的,均视为自动放弃。资格审核、报考人员的影像、指纹核对系统贯穿招聘工作全过程,在任何环节发现考生不符合招聘条件,弄虚作假的,一律取消资格,问题严重的要追究责任。
详情登录
衡水
故城县2018年公开招聘人事代理教师公告
一、招聘原则
坚持“公开、平等、竞争、择优”的原则,按照德才兼备的用人标准,面向社会,公开招考,择优聘用。
二、招聘数额和岗位
共招聘中小学教师240人。每人限报考一个岗位。同一岗位应聘人数与招聘人数之比原则上不得低于3:1。详见《故城县2018年公开招聘人事代理教师岗位信息表》。

三、招聘对象和基本条件
1.具有中华人民共和国国籍,遵守宪法和法律,具有良好的品行和职业道德,身体健康。
2.衡水市和故城县毗邻县市区户籍。截止日期2018年8月10日(含)之前有效。
3. 35周岁以下,1983年8月10日(含)以后出生。
4. 全日制普通高校专科及以上学历,专业不限。
5.考生必须取得教师资格证书。普通全日制本科以上学历暂未取得教师资格证的,允许报名参加考试,一旦录用须两年内取得教师资格证,否则予以辞退。已通过教师资格考试暂未发证的,需提供相关教师资格认定机构出具各项成绩考试合格的证明。
6.2016年招聘录用的人事代理教师不再参加本次考试, 与本次招录的教师待遇相同,2019年1月1日起执行。
7.曾因犯罪受过刑事处罚的、曾被开除公职的人员,法律、法规规定不得招聘为事业单位工作人员的其他情形人员,不得应聘。
8.现役军人、公务员和事业单位工作人员、全日制普通高校在读学生不在招聘范围。
四、招聘办法和程序
成立公开招聘工作领导小组,负责对招聘工作的领导和监督,确保公开、公平、公正。
考试采取笔试、面试的方式进行,笔试委托第三方命题、阅卷,面试委托异地考官。
(一)报名
1.网上报名
符合条件的毕业生于2018年8月27日8:30至8月31日18:00登录“故城县公开招聘考试网上报名系统”(www.gcwsbm.gov.cn)进行网上报名,网报流程为:
申请报名号→考生登录→填写报名信息→网上审核→审核通过后选择所报考的岗位→打印《报名信息表》
2.报名信息确认
(1)时间:2018年9月3日至2018年9月14日,上午为8点30分至11点30分,下午为2点30至5点30分。每个考生确认信息的具体时间在“故城县公开招聘考试网上报名系统”(www.gcwsbm.gov.cn)上公布。
(2)地点:故城县教育体育局。
(3)需提交的材料:身份证、毕业证、教师资格证、就业报到证的原件及复印件(A4纸)1份、网上报名信息表1份。2008年以前取得的教师资格证,须提供本人档案查验《教师资格认定申请表》。
报名信息确认无误,缴纳报名考务费,并领取《准考证》。按照物价部门文件,每人收取考试报名考务费100元,用于考试费用支出。
3.注意事项
每人限报考一个岗位,出现报考两个及以上岗位的,取消报名资格。同一个岗位应聘人数与招聘人数之比原则上不得低于3:1,达不到这一比例的,减少该岗位招聘人数直至符合比例要求。减少至最低后仍达不到3:1比例的取消该岗位招聘,通知应聘人员改报其它符合条件的岗位。
详情登录
秦皇岛
北戴河区人力资源和社会保障局2018年行政执法辅助人员招聘公告
根据工作需要,北戴河区拟招聘行政执法辅助人员,招聘公告如下:
一、招聘原则
坚持“公开、平等、竞争、择优”的原则。
二、招聘岗位、名额及要求
计划招聘行政执法辅助人员46名,具体招聘岗位、名额及要求等见附表1。

三、人员身份及日常管理
被聘用的行政执法辅助人员属于非在编人员。人事档案存放在区人才交流服务中心,日常管理由聘用单位负责,签订聘用合同,初次合同期限为三年。合同期满经考核合格后可继续聘用,续签聘用合同。聘用期间允许参加国家或有关部门组织的公务员、事业单位工作人员考试。有下列情形之一的,聘用单位可以解除聘用合同:
(1)年度考核不合格的;
(2)出现严重违纪、违规问题或受到行政或刑事处分的;
(3)遇国家政策调整必须解除聘用合同的。
四、相关待遇
(一)工资福利待遇:参照全额拨款事业单位管理人员标准执行。
(二)社会保险:养老保险、失业保险参照企业标准缴纳;其他保险参照全额事业单位正式在编人员标准缴纳。
五、招聘程序、办法
(一)信息发布
在下发文件的同时,在北戴河区电视台、北戴河区政府门户网站(www.beidaihe.gov.cn)发布招聘公告。公告时间为2018年8月17日- 8月23日。(7天)
(二)报名
报名地点:北戴河区人力资源市场一楼(联峰北路43号,秦皇岛职业技术学院对面)。
咨询电话:0335-4186057 0335-4186084
报名所需提交资料:报名者身份证、户口本(需复印首页与本人页)、毕业证、报到证原件与复印件各一份(已在人才交流服务中心办理个人代理者可提供代理合同)、一寸近期同版免冠照片2张、 《2018年北戴河区行政执法辅助人员招聘报名表》一式两份(自行在北戴河区政府门户网(www.beidaihe.gov.cn)*载下**填写)。
发放地点:北戴河区人力资源市场一楼(联峰北路43号,秦皇岛职业技术学院对面)。
(三)笔试
笔试科目为《行政职业能力测验+申论》(满分100分)。
研究生毕业生,985、211院校本科毕业生笔试成绩加5分。
历年在北戴河区完成志愿服务的“三支一扶”志愿者笔试成绩加10分。
笔试采取闭卷方式进行。笔试成绩占总成绩的40%。
08:30~10:30 《行政职业能力测验+申论》。
笔试地点:见《准考证》。
笔试成绩公布: 2018年 9月6日-2018 年9月8日在北戴河区政府门户网(www.beidaihe.gov.cn)公布。(3天)
(四)面试
报考城市建设管理综合执法岗位和行政审批智慧城市岗位的按男、女性别将笔试成绩分别由高分到低分进行排序,报考城市规划岗位的按笔试成绩由高分到低分进行排序。按照1:2的比例确定进入面试人员名单。末位出现并列时,并列人员均进入面试。面试满分100分,面试成绩占总成绩的60%。
发放地点:北戴河区人力资源市场人事综合管理股(302室)(联峰北路43号,秦皇岛职业技术学院对面)。
面试地点、时间:见《面试通知单》。
面试及总成绩公布: 2018年9月12日-2018年9月14日在北戴河区政府门户网(www.beidaihe.gov.cn)公布。
总成绩=笔试成绩×40%+面试成绩×60%
(五)体检
报考城市建设管理综合执法岗位和行政审批智慧城市岗位的按男、女性别将总成绩分别由高分到低分进行排序,报考城市规划岗位的按总成绩由高分到低分进行排序,若各序列报考人员总成绩出现并列,排名以面试成绩高者居先。按招聘人数1:1的比例,分别确定参加体检人员名单。
体检由区人力资源和社会保障局统一组织实施,参照《公务员录用体检通用标准》执行,费用自理。
发放地点:北戴河区人力资源市场人事综合管理股(302室)(联峰北路43号,秦皇岛职业技术学院对面)。
体检结果公布:2018年9月19日-2018年9月21日在北戴河区政府门户网(www.beidaihe.gov.cn)公布。
因体检不合格出现的缺额,按各序列考试总成绩依次递补。
(六)政审
由区人力资源和社会保障局对体检合格的考生进行政审,因政审不合格出现的缺额,按各序列考试总成绩依次递补。
(七)公示
对政审合格的拟聘用的人员,在北戴河区政府门户网(www.beidaihe.gov.cn)进行公示。同时公布监督举报电话,接受社会监督,公示期为7天。
(八)聘用
公示期满无异议的拟聘用人员,与其签订聘用合同,在规定时限内不到岗者,视为自动放弃聘用资格。
六、有关事项
1.为确保招聘工作公开、公平、公正,招聘工作全程接受纪检监察部门和社会各界的监督,同时将邀请人大代表、政协委员等相关人员全程参与监督。
2.相关单位和人员要本着对事业和应试人员负责的态度认真履行职责,应当实行公务回避的,应主动回避。对在报名及资格审查、考试、考核、聘用工作中徇私舞弊、弄虚作假的,一经查实,严肃处理。
3.应试人员应认真对照招聘条件报考,所持证件应真实、有效,通过资格审查或考核发现应试人员不符合招聘条件规定或不能办理相关手续的,取消考试或聘用资格,后果自负。
4.凡在规定时间内未领取《准考证》《面试通知单》《体检通知单》,未按时参加笔试、面试、体检的,视为自动放弃。
详情登录
张家口
张家口农村商业银行股份有限公司 选用业务岗位劳务派遣工公告
根据业务发展需要,经河北省农村信用社联合社批准,现面向社会公开选用相关岗位工作人员。具体内容如下:
一、基本原则
(一)面向社会、公开选聘的原则;
(二)公平竞争、择优录用的原则;
(三)依法合规、委托办理的原则;
(四)全面考核,笔试与面试相结合的原则。
二、选用岗位及要求
此次选用劳务派遣工78名(其中柜员岗29名,客户经理及营销岗49名),各岗位用工人数及要求详见《张家口农村商业银行股份有限公司2018年劳务派遣工选用岗位计划表》(见附件)。经招聘合格的人员,由选定的劳务派遣公司与其订立劳动合同,定向派遣到辖内5家一级支行的基层营业网点工作。劳务派遣工与正式员工实行同工同酬。
三、招聘条件
(一)具有中华人民共和国国籍,享有公民政治权利,拥护中国*产党共**的领导,遵守中华人民共和国宪法、法律、法规,品行端正,具有良好的职业道德。诚实守信,热爱农村金融事业,具有较强的责任心和良好的职业操守及团队精神。认同农商行的企业文化,服从工作单位和岗位分配。身体健康,心理健康,能够胜任本职工作。
(二)本科学历的年龄不超过25周岁(1993年8月1日后出生)。硕士研究生年龄不超过28周岁(1990年8月1日后出生)。博士研究生年龄不超过30周岁(1988年8月1日后出生)。
(三)具备全日制普通类大学本科及以上学历。成人高考、自学考试等非普通类学历不能报考,国外学历须经教育部留学服务中心学历认证。
(四)主要招收所学专业为经济学(门类)、金融学(类)、财务管理、会计学、计算机(类)等专业。少量招收法学、中文、人力资源管理、汉语言文学等专业,招聘人数控制在选用总人数的10%以内。城郊支行因处于城市形象建设、业务拓展最前沿,招收部分英语专业。具体岗位学历专业要求详见《张家口农村商业银行股份有限公司2018年劳务派遣工选用岗位计划表》(见附件)。

张家口农村商业银行股份有限公司通过河北省人事考试网(http://www.hebpta.com.cn)和张家口日报、张家口晚报发布招聘公告。公告时间为2018年8月23日至8月27日。
(二)网上报名
本次招聘采用网上报名方式,网上报名时间为2018年8月24日至8月27日17:00,过期不再受理。报名唯一网址:河北省人事考试网(http://www.hebpta.com.cn)。每人限报一个支行的一个岗位。
参加报名人员要如实填写自己的基本信息,对本人在网上提交所有信息的真实性和合法性负责,须与原始有效证件和材料相一致。凡发现弄虚作假者,一律取消应聘资格。
1、网上报名须用考生本人有效二代《居民身份证》申请“报名号”,并预选报考职位。获取“报名号”和“初始密码”后,才能登录报名系统进行填表和提交审核。报名号是登录报名系统的唯一标识,密码可修改,二者均务必牢记并保管好。
2、按《报名表》的填表说明,规范填写或选择表内项目。上传的电子照片要符合要求,否则报名系统将自动拒绝。
3、考生完成《报名表》填写后提交审核。提交审核后信息将被锁定,在未反馈审核结果前是不能修改的(一般24小时内会回复审核结果)。未通过审核的,可根据提示原因修改信息或报考岗位并重新提交审核。审核通过的,不能修改信息和报考岗位。
(三)资格初审
资格初审与报名同时进行,系统及工作人员将随时在后台对报名人员进行资格初审,请报考人员及时登录报名系统查询审核结果。
(四)缴费
凡在网上通过初审的人员,从河北省人事考试网自行打印《报名表》,持此表到张家口农商银行指定地点进行现场缴纳报名及考务费用150元,缴费时间:8月27日至8月29日早9:00——17:00,过期不予受理。缴费地点:张家口市经开区中兴北大街9号1号楼(农信大厦)一楼营业大厅。
缴费时,应聘者要同时提交以下资料,以备资格复审:身份证原件及复印件、毕业证原件及复印件、从学信网(中国高等教育学生信息网)打印本人的学历证书电子注册备案表,须含二维码。签订《个人承诺书》。
完成缴费的人员,请于8月31日至9月1日登陆河北省人事考试网自行打印《笔试准考证》,确认考试的具体时间、地点及考场。
考试咨询电话:(0311) 6663 2019
咨询时间:8:30—12:00、14:30—17:30
详情登录
承德
滦平县人民政府2018年以劳务派遣形式招聘幼儿教师的公告
为进一步优化我县幼儿教师队伍结构,促进滦平幼儿教育事业优质、均衡、持续发展,从全县幼儿教师队伍的实际状况出发,经县政府研究决定,以劳务派遣方式招聘幼儿教师,为确保招聘工作圆满完成,特制订本实施方案:
一、招聘原则
一是坚持公开、公平、公正的原则;二是坚持平等、竞争、择优的原则。
二、招聘计划
以劳务派遣方式公开招聘幼师60名,其中包括体育专业教师3名,书法专业教师3名。
三、招聘条件
(一) 应聘人员应具备以下基本条件
1.具有中华人民共和国国籍,年龄在18周岁至30周岁 (1988年9月1日至2000年9月1日出生)。
2.应聘人员应为滦平县户籍或生源地为滦平县(要求:2018年6月30日前取得滦平县户籍或升学前系滦平县户籍,不含原西地乡和陈栅子乡)。
3.拥护中国*产党共**领导,遵守宪法和法律,热爱教育事业,具有良好的品行和职业道德;
4.具备适应岗位要求的身体条件和心理素质;
5.具备岗位所需要的其他条件。
(二)专业及学历资格
1.幼儿教师:具有全日制学前教育和幼儿教育专业中专及以上学历的应往届毕业生,应聘教师被聘任必须于2019年12月31日前取得幼儿教育教师资格证,否则取消聘用资格并予以辞退。
2.体育及书法专业教师:具有全日制体育或书法专业专科及以上学历,持有教师资格证,资格种类不要求。
(三)有下列情形之一的人员不得报考
1.因犯罪受过刑事处罚的、被开除公职以及受过治安处罚的人员;
2.现役军人;
3.法律、法规规定不得招聘为教师的其他情形人员。
四、招聘办法
本次公开招聘考试分笔试和面试两部分,笔试满分100分,面试满分100分。考试总成绩=笔试成绩×50%+面试成绩×50%(保留两位小数)。
(一)报名
2.报名地点:滦平县教体局四楼会议室
3.报名方式:现场报名发放准考证
5.面试及资格审查时间另行通知。
6.报名携带本人近期免冠小二寸照片三张,教师资格证、身份证和毕业证原件及复印件。
(二)资格审核
笔试结束后进行资格审查。
1.考生开始报名前,须完全了解本次招聘政策和拟报考岗位条件。现场报名时,考生必须对提交审核的报名信息和证件的真实性负责。
2.资格审核内容包括招聘公告规定和岗位信息要求的内容以及本岗位应具备的其他条件。资格核查证件包括:应聘人员本人毕业证、身份证、户口本、教师资格证。携带本人近期免冠小二寸照片三张。
3.凡有关材料主要信息不实的,伪造、变造有关证件、材料、信息骗取考试资格的,取消其考试资格。未按规定时间、地点参加资格审核的,视为自动放弃考试资格。
(三)考试
1.笔试范围、形式
幼儿教师笔试范围包括《3--6岁儿童学习与发展指南》《幼儿园工作规程》《幼儿园教育指导纲要》的内容。笔试题采取异地抽调专家封闭出题或向有资质的专业机构购买的方式。考试在标准化考场进行,采取闭卷形式,统一命题,集中考试,统一阅卷,满分为100分,考试时间120分钟。
开考比例为1:2,如达不到比例则核减招聘人数。
2.面试范围、形式
面试在滦平县公开招聘幼儿教师工作领导小组领导下,统一时间、统一组织。按所报岗位设置数,依据笔试成绩从高分到低分按1:1.5的比例依次确定参加面试人员,不足1:1.5的按实有人数进行面试。面试考官由滦平县公开招聘教师工作领导小组统一异地选调。
面试内容为五项技能展示。
面试流程:考生抽签决定面试顺序,面试时间共10分钟(必选项和自选项时间由考生自行分配)。评委按评分细则现场打分,评委所评分数的平均分为考生的面试成绩(保留两位小数)。考生对成绩现场确认并在本人成绩单上签字。
考试总成绩(笔试成绩加面试成绩)待面试全部结束后张榜公布。
3.公布总成绩
根据招聘计划和考生总成绩从高到低的排列顺序,确定参加体检人员名单。比例内末位考生出现总成绩并列时,面试成绩高者进入体检,相同者同时进入体检。
(四)体检
体检标准参照国家公务员录用体检有关规定执行, 统一组织到指定医院,按拟聘人数1:1的比例进行体检。体检分为合格、不合格。体检不合格或主动放弃体检的取消其聘用资格,所缺人员按总成绩从高分到低分依次递补,递补人员成绩相同则学历高者录取,学历相同则面试成绩高者录取,笔试、面试成绩均相同者同时录取。体检费由考生个人自理。体检合格者确定为政审考核对象。
体检时间、地点见公布总成绩当天通知。
(五)考核
体检合格人员由人社、教育部门进行政审和资格复核。内容包括:
1.由户籍所在地公安机关出具无违法违纪证明;
2.考生本人档案;
3.相关证明材料(身份证、毕业证、教师资格证、报到证、户口本原件)。
考核合格后报人社部门批准并对外进行公示,公示时间3天。对考核不符合要求或公示期间被举报违规并经查实的考生和自动放弃考核的考生取消其聘用资格,将根据考试总成绩从高分到低分依次递补,并为递补考生进行体检和考核。
五、聘用审批
(一)聘用原则
1.按总成绩从高分到低分依次择优聘用。
2.总成绩相同者,学历高者优先聘用,学历相同则面试成绩高者优先聘用,笔试、面试成绩均相同者,同时聘用。
3.录用未在规定时间上岗者,视为自动放弃聘用资格,所缺名额从未录取考生中按分数从高到低依次递补。
(二)聘用程序与待遇
被聘用人员与劳务公司存在劳动关系并签订《劳动合同》,以劳务派遣形式整体派至县教体局,由县教体局按“阳光分配”原则分至农村基层幼儿园,档案关系存县教体局。被招聘人员不纳入正式编制,实行“购买服务”“公司管理、学校使用”的合同管理模式。县教体局与派遣人员签订上岗协议,由县教体局和劳务派遣公司双重考核。
每月工资3000元(上企业“五险一金”),依据年度考核结果,考核合格者每工作一年月工资增加100元。另外,依据本县物价水平和人均纯收入水平经县政府研究后,工资可适当调整。同时,除可按相关规定享受乡村教师生活补以外,不再享受任何福利待遇。被聘用人员试用期6个月,一并计算在三年聘用合同期限内。
六、分配原则
本次招聘的教师全部安排到农村校点或农村幼儿园,充实农村幼儿教师队伍,提高基层学校办学水平。根据用人学校岗位设置,按考试总成绩,被聘用教师由高分到低分依次优先选择学校,总成绩并列则按学历高者优先择岗,学历相同者则按面试成绩高者优先择岗。实行阳光择岗。
择岗时间:另行通知。
七、保障措施
(一)加强领导。成立由政府常务副县长曾庆鹏担任组长,副县长孙立侠担任副组长,相关部门主要负责人为成员的的招聘工作领导小组,整个招聘工作在招聘工作领导小组的领导下有序进行。
(二)严格程序。本次招聘工作必须严格按本方案规定的程序执行。在实施过程中出现其他情况和问题要及时报招聘工作领导小组。
(三)加强监督。招聘工作要做到信息公开、过程公开、结果公开。整个招聘工作要在县纪检监察部门的全程监督下进行,自觉接受社会的监督,确保本次招聘工作公开、公平、公正。
(四)严肃纪律。严格执行国家、省、市有关事业单位公开招聘人员纪律规定,要认真落实公开招聘工作中的公开制度、回避制度、申报核准制度和考试制度。对违反公开招聘程序和纪律规定的工作人员,要视情节予以批评教育,造成不良影响或后果的要严肃处理;对违反公开招聘纪律的应聘人员,一经查实要依规取消考试资格或聘用资格。
八、咨询电话
教体局人事股:8587379
联系人:张绍儒 刘会玲 曹莹莹
详情登录
https://mp.weixin.qq.com/s/bLOxeznR_PBzRnAaJZQpLA
承德避暑山庄旅游集团公开招聘报名公告
一、公司简介
承德避暑山庄旅游集团始建于1999年,2016年开始独立运营。是承德市政府授权的唯一一家从事文化旅游产业经营的综合型旅游企业集团,现有员工500余人。
二、招聘名额:计划招聘工作人员10名左右。
三、招聘岗位及待遇:岗位为旅游集团及子公司企业工作人员。员工一经聘用,试用期3个月,试用期工资为(2400元基本工资+加班工资)/月;转正后,执行所在单位工资体系,缴纳五险一金,月平均工资4000元以上,享受年终奖等公司福利。
四、应聘条件:
(一)遵纪守法,诚实守信,作风正派,思想进步,无劣迹及不良行为记录;
(二)身体健康,形象气质良好,专业素质较高,爱岗敬业,吃苦耐劳,能接受旅游企业旺季加班延时工作要求,具有良好的品行和职业道德;
(三)全日制统招本科毕业生,专业要求:旅游管理、会计、财务管理、经济学、金融、投资、汉语言文学、计算机科学与技术、交通运输。一本以上学历及具有一年以上大型企业工作经历的,专业可适当放宽。
(四)本科学历30周岁及以下(1988年1月1日以后出生);研究生及以上学历35周岁及以下(1983年1月1日以后出生)。
(五)*共中***党**员、在校期间担任学生会及校园社团学生干部、“双一流”大学毕业、有大型企业工作经历、具有承德市户籍的应聘者优先考虑录取。
五、招聘程序
(二)报名方式:
本次招聘实行邮件报名,不接受电话及现场报名。应聘者可在承德避暑山庄旅游集团官网(http://www.bsshzh.com电子扫描版压缩后发送到cd03147577100@163.com邮箱,邮件主题及压缩包要以“姓名-毕业院校-专业”命名。报名截止时间为2018年9月5日17时。
(三)资格审查。计划于2018年9月6日至8日进行现场资格审查,审查结果将以邮件或电话等方式通知应聘者。
(四)考试。计划于2018年9月中旬举行,具体时间、地点另行通知。
(五)体检和考察。考试环节结束后安排体检和考察。
所有环节合格者择优录取
咨询电话:0314-7577100(咨询时间:工作日上午8:30-11:30)
详情登录
其他
河北省话剧院2018年秋季演员招聘
2018年剧院演出事业持续繁荣发展,全年以安排演出300余场。2018年下半年已准备复排经典话剧《油漆未干》《古怪的一对》等,经典历史话剧《郭守敬》正在筹备当中,2019年话剧《多瑙河之波》要登上国家大剧院演出,为满足艺术创作演出需要,招聘演员若干名。
一、招录原则
招聘工作坚持“公开、公平、公正、择优”的原则
二、招录条件
1、热爱演艺事业,具备一定专业基础(应届生参考专业课成绩),无不良记录。品行良好,吃苦耐劳,有团队意识、强烈的事业心和责任感。
2、大专以上学历,年龄在18-25周岁,身高女1.65米以上,男1.75米以上,身体健康、匀称、五官端正、热爱表演事业、全日制艺术院校表演专业毕业生优先录取,音乐、舞蹈、播音主持等专业特别优秀者亦可报名。
三、报名日期及方式
1、报名日期:即日起即可报名
2、报名办法:
(1)现场报名:河北省话剧院儿童剧团办公室;
(2)邮箱投寄简历及照片:邮箱:3496014305@qq.com;
(3)咨询电话:0311-85811239;
3、报名要求:报名时提供本人身份证、简历、学历复印件(毕业生),生活照和艺术照各一张。
四、考试
1、面试时间:10月中旬(暂定)
2、面试要求:考试时要求素颜,不化妆,准时到场。
3、面试内容
(1)自我介绍
(2)朗诵诗歌或散文
(3)小品表演、歌曲、舞蹈等(如有伴奏,请自备U盘)
(4)其他才艺展示
4、成绩公布
录取名单将在河北省话剧院的官方微博、微信公众账号上进行公示。公示期15个工作日内到话剧院儿童剧团报到。
五、招聘程序及待遇
试用期3个月,试用期满合格后正式聘用,聘用后底薪加演出补助及五险,实行多劳多得原则,按照参加演出情况发放绩效工资,完成基础演出工作者年薪约为4万元,表现优异者年薪可达6万元以上。
六、本简章解释权归河北省话剧院所有。
详情登录
https://mp.weixin.qq.com/s/C9dQk2G0KrlWgRIXarzCjw
国家铁路局规划与标准研究院2018年度面向社会公开招聘工作人员公告
国家铁路局规划与标准研究院(以下简称“院”)是国家铁路局所属在京事业单位,主要为铁路行业发展提供规划与标准研究服务。
根据工作需要,院现面向具有工作经历的社会在职人员公开招聘工作人员22名。拟招聘岗位为事业单位在册正式人员岗位,福利待遇按国家有关规定执行。现将有关事宜公告如下:
一、招聘岗位及条件
(一)基本条件
3.具有良好的品行;
4.具有岗位所需要的专业或技能条件;
5.具有适应岗位要求的身体条件;
6.具有岗位所需要的其他条件。
曾因犯罪受过刑事处罚的人员和曾被开除公职的人员,以及法律规定不得聘(录)用的其他情形人员,不得报考。
应聘人员的工作经历、年龄计算截至到2018年8月。
(二)具体岗位及条件
详见《国家铁路局规划与标准研究院2018年度面向社会公开招聘岗位表》(附件1)。

二、招聘程序和办法
(一)报名及资格初审
1. 报名时间
2018年8月21日至8月29日。
2. 报名方式
报名人员通过电子邮件报名,邮件及附件标题按以下格式注明:姓名+岗位名称,邮箱地址:gbyzhaopin@163.com。应聘人员须按岗位进行报名,每位报名人员只能报考一个岗位,报考多个岗位的,取消报名资格。
3. 报名材料
报名人员*载下**、填写《国家铁路局规划与标准研究院2018年度面向社会公开招聘报名登记表》(附件2),连同居民身份证、工作证、学历学位证书、执(职、从)业资格证书以及岗位资格条件所需的证明等材料的扫描件及近期1寸证件电子照片,压缩打包后发送至报名邮箱。
4. 资格初审
院将根据网上报名材料进行资格初审,符合条件的确定为参加考试人选,并在国家铁路局网站公布,请注意查询。未通过资格初审的报名人员不再另行通知。
(二)组织考试
考试采用笔试、面试相结合的方式。
1. 笔试
笔试主要考察招聘岗位所需的专业知识、业务能力等。参加笔试人员凭本人身份证原件进入笔试考场。笔试时间、地点另行通知。
笔试总分100分,成绩不低于60分方有资格进入面试;进入面试人选,按1∶3比例从高到低确定。所有应聘人员笔试成绩均低于60分的岗位,取消该岗位招聘计划。
笔试结束后7日内,将在国家铁路局网站公布进入面试人选名单,请注意查询。未进入面试人员不再另行通知。
2. 资格复审
参加面试的应聘人员,于面试当天现场提交有关材料进行资格复审,资格复审所需材料如下:
(1)《国家铁路局规划与标准研究院2018年度面向社会公开招聘报名登记表》(贴近期一寸免冠彩色照片)。
(2)加盖现单位公章的应聘人员基本情况和同意报考证明(内容包括:姓名、性别、出生日期、政治面貌、现职务级别、专业技术职称、学历学位和简历情况),并明确是否同意报考。
(3)证明岗位条件所需工作经历的人事任免通知或劳动合同等材料的原件或复印件(复印件需加盖现工作单位组织人事部门或人事档案管理部门公章)。
(4)身份证和工作证的原件及复印件。
(5)大学本科及以上学历学位证书原件及复印件。
(6)报考岗位要求的执(职、从)业资格等证书的原件及复印件。
(7)应聘人员居民户口簿原件及复印件。
缺少上述材料或提交材料不符合报考岗位资格条件的应聘人员,均不能参加面试。
3. 面试
面试总分100分。面试主要测评应聘人员的专业能力、综合素质以及岗位匹配度等。面试时间、具体事项和要求另行通知。
(三)体检、考察
根据考试综合成绩(总分100分,其中:笔试成绩占50%,面试成绩占50%)由高到低,按照聘用人数与体检考察人数1∶1的比例,确定体检考察人选。参加面试比例低于1∶3的岗位,确定为体检考察人选的综合成绩还不得低于70分。体检程序、标准按照国家有关体检程序、标准执行。
(四)公示、聘用
根据考试、体检和考察结果,对确定拟聘用人选进行公示,公示期限为7个工作日。公示无异议后,按相关规定办理聘用手续。聘用人员实行试用期制度,试用期不合格的,解除聘用关系。
(五)其他
体检或考察不合格的,按该岗位考试综合成绩由高到低递补人选。
三、有关事项
(一)本次公开招聘有关信息在下列网站公布,供应聘人员查询和社会监督:
1.人力资源社会保障部网站(http://www.mohrss.gov.cn /服务之窗/招聘招录/中央和国家机关事业单位公开招聘);
2.国家铁路局网站(http://www.nra.gov.cn/组织机构/事业单位/规划与标准研究院/公告公示)。
(二)本次公开招聘按照有关规定实行回避制度。
(三)应聘人员应按照规定的时限及要求,配合完成各项工作。未能按照规定时限及要求完成的,取消应聘资格。
(四)应聘人员应保证提供的各种材料真实、准确,招聘过程中如发现有弄虚作假、舞弊等行为,取消应聘资格。
四、联系方式
联系人:谢女士
电 话:010-51899751
地 址:北京市西城区广莲路1号B座
详情登录
全国职业人才就业培训技术指导委员会公开招聘工作人员公告
全国职业人才就业培训技术指导委员会隶属于国家新闻*电总广局**中国新闻出版研究院,是全国新闻学术交流、职业人才培训技术指导的专业委员会。
为进一步加强我单位工作人员队伍,提升管理服务水平,经研究,决定委托第三方机构面向社会公开招聘一批聘用合同制工作人员。现将有关事项公告如下。
一、招聘原则
坚持德才兼备和公开、平等、竞争、择优的用人原则。
二、招聘名额
共招聘13名,其中10名为工勤岗,3名文职人员。
(报名序号01为工勤岗,02为文职人员。)
三、招聘对象和条件
(一)招聘对象
1.具有全国普通高校计划内统招全日制大学专科及以上学历,年龄28周岁以下
2.具有全国普通高校计划内统招全日制大学专科及以上学历,教育、计算机、市场营销、人力资源、建筑工程、会计等相关专业,户籍地不限,满足上述条件之一即可。
3.退役军人(年龄35周岁以下即可)。
(二)招聘条件
1.遵守国家法律、法规,具有良好的政治素养,责任心强;
2.具有一定的组织协调能力和相关业务知识,热爱职业技术教育领域工作;
3.身体健康,符合人社部《事业单位录用体检通用标准(试行)》规定的条件。
有下列情况之一的,不得参加公开招聘:
(1)受过刑事处罚、劳动教养、未成年管教的;
(2)有犯罪嫌疑尚未查清的;
(3)受*党**内严重警告及以上处分或受行政记大过及以上处分未过处分期的
(4)其他不符合招聘条件的。
四、招聘程序和办法
招聘工作按照发布招聘公告、报名、笔试、资格审查、面试、体检、考察、公示、等程序进行。具体实施步骤为:
(一)发布招聘公告
2018年8月14日-8月22日
(二)报名
2.报名地点:张家口市桥西区新华街141号(军地人力资源服务张家口有限公司0313-8033861 0313-8033816)。
3.报名方式:采取现场报名的方式,报名前,报考人员需网上*载下**《公开招聘报名表》(以下简称《报名表》),要求个人签名打印《报名表》一式两份。
报名时须携带本人身份证、毕业证、学信网相关认证材料(2018年尚未取得毕业证的应届毕业生需由校方出具可于2018年7月前正常毕业的书面证明材料,材料中要注明学历层次、所学专业及培养方式,在资格审查时出具相应层次的毕业证书,未按时取得毕业证书的取消应聘资格)、户籍证明材料(户口本首页及本人页)等相关证明材料的原件及复印件各一份,《报名表》两份(提前贴好照片),小二寸近期免冠彩色照片4张(照片将用于制作准考证等材料,请将照片按单张剪开,每张照片背面务必注明考生姓名)考务费200元;特困、低保家庭的报考人员免收考务费(须提供其家庭所在地的县级民政部门出具的享受最低生活保障的证明和低保证原件及复印件各一份)。
(三)笔试
笔试科目为行政能力相关专业知识测试,采取闭卷形式进行,满分为120分,考试时间为120分钟;笔试不指定考试用书,不举办也不委托任何单位举办考前培训班。
2018年8月27日-8月29日(上午8:30-11:30,下午2:30-5:00),报考人员持本人身份证到报名地点领取笔试准考证,本人无法领取的由代领人携带代领人身份证和考生身份证领取。具体考试时间、地点、注意事项详见笔试准考证,没有按时领取笔试准考证视为自动放弃考试。
根据笔试成绩从高到低按招聘数量2:1比例确定进入资格审查的面试人员,比例内末位成绩并列的都进入资格审查;面试时间和面试地点短信或电子邮件方式通知。本人凭笔试准考证和身份证参加面试。
(四)资格审查
按照报名人员在《报名表》中填写的内容,参照报名人员提供的相关证明对报考人员的应聘资格进行审查。审查合格的,准予参加面试;审查不合格的,取消应聘资格,并按照笔试成绩递补。
(五)面试
面试采取结构化面试的方式进行,满分为120分。
综合成绩=笔试成绩×50%+面试成绩×70%。根据综合成绩由高到低按招聘数量1:1的比例确定体检人员,综合成绩出现并列时,学历高者优先;学历相同时,笔试成绩高者优先。
(六)体检
体检参照《事业单位录用体检通用标准(试行)》执行。体检不合格的,取消应聘资格。因体检不合格或其他情况出现空缺名额时,按照综合成绩递补。
(七)考察
主要考察拟聘用人员的政治思想表现、道德品质、业务能力、工作实绩等情况,以及对拟聘用人员的应聘资格进行复审。拟聘人员所提供的有关材料主要信息不实、复审不合格的,伪造、变造有关证件、材料、信息的,取消应聘资格,并按有关规定予以严肃处理。
(八)公示
根据考试综合成绩和考察、体检情况,确定拟聘用人选。拟聘用人员名单,在委员会官网进行公示,公示时间为7个工作日。
(九)注意事项
新招聘的员工需通过岗前培训学习后上岗工作。
特别提醒:凡考生未在规定时间内按要求参加笔试、资格审查、面试、体检、考察、报到等情况的,均视为自动放弃应聘资格;资格审核贯穿招聘工作全过程,在任何环节,发现考生不符合招聘条件,弄虚作假的,取消应聘资格,问题严重的要追究责任。考生只允许报考一个工作岗位。
在招聘期间,考生联系方式发生变化的要及时通知招聘办公室,由此造成的后果由考生负责。
五、待遇保障和管理
1.录用人员签订事业单位聘用制合同,聘期3年。待遇按照目前国家相关事业单位及保险标准执行。
2.录用人员人事档案由我单位统一管理,*党**组织关系转至我单位。
3.工作地点:张家口市桥东区建国路10号
4.聘用期满后,经考核合格、组织考察胜任的,在本人自愿的基础上,可继续聘用。
详情登录