
目 录
第一章
第二章 市场部组织架构
一、组织架构图
二、岗位说明书
第三章 市场部工作流程
一、工作流程
二、各阶段工作说明
三、作业表单汇编
第四章 市场部人员管理
一、礼仪规范
二、管理制度
三、薪资标准
四、绩效考核
第五章 市场部运营管理
第六章 保密制度
第七章 市场部信息管理确认程序和标准
一、客户确认以及定义
二、确认原则
三、确认程序及标准
四、派单制度
第八章、电话营销管理
一、电话营销工作要求
二、提高电话营销成功率的八招
三、电话营销中的话术训练
四、电话营销的时间选择
五、工作中的内部沟通
第一章 市场开发部的建立
1、当地家装市场不成熟
城市当地现有的家装市场规模较小、且运作体系尚不完善等现状,与公司的规模化经营、品牌化运作模式相抵触,迫使公司必须调整营销战略、营销理念、营销模式、组织架构等方面,因此非店面营销战略应运而生。
2、与设计部相配套,加强公司的整体营销意识
市场开发部负责调查前期的市场状况,建立设计与营销相配套的体系,其中我们不可忽视的一点是尽可能广泛的与房地产商、销售商和物业接触,建立友好嫁接关系。
由单独店面坐等逐步形成与行商相配套的两条腿走路的运作模式的同时,行商的重要性在于主动接触市场的前端客户,提供家装方面的专业技术协助,作好关系,辅以利诱。这样在加强我公司的主动性的同时也对其他公司起到一定的阻隔作用。营销系统的建立不但要做到合理的扩大我公司的市场网络,同时也对竞争对手形成巨大的压力。在建立过程中,市场开发部逐步由盈利来源的配合部门转型为核心部门,充分与市场需求相接轨,积极有效的进行市场洞察,主动出击及时发现市场、了解市场、切入市场、渗透市场,与小区、与客户打短平快战术,在最短的时间内达到最大的市场占有率,以追求最完美的效果时间比。使公司真正形成多点多面的营销模式。
3、以市场为导向,客户服务为桥梁,完善客户服务职能
一个真正意义上的客户所能够带来的利益不仅仅或者说不局限于经济效益的范畴之内。在市场开发部的业务工作开展之前,应首先理解“目标客户群”真正含义。
“目标消费群”—可以为你创造经济效益的准客户(可能是也可能不是客户),它的价值是仅仅体现在个体消费领域之内的基础上的。
“目标客户群”—含盖“目标消费群”,并且在各方面可给你带来利益的客户(真正意义上的客户)。
在市场客户体系中,客户群与消费群是按照一定的比例相互融合、相互依存的,并且随着时间与业务进度、理念意识的整体推进,他们之间是可以相互转化的。这种转化从不同的视角去分析可以体现在不同的方面,例如:从部门运作职能的转化上,同一个客户在业务完成以后,市场开发部职能相对于此客户来讲是由客户开发转化为客户服务,在进行客户服务的过程之中,我们可以发现实际上所有客户有着我们难以想象的“连带客户资源”,通过完善的客户服务体系,可以把这些“资源”进行最大限度的挖掘。在这个过程中客户的性质就由“目标消费群”转化为“目标客户群”。
一个客户在转化完成以后,市场开发部职能相对于此客户来讲是由客户开发转化为客户服务,在进行客户服务的过程之中,我们可以发现实际上所有客户有着我们难以想象的“连带客户资源”,通过完善的客户服务体系,可以把这些“资源”进行最大限度的加以利用。
第二章 市场开发部组织架构
一、组织架构图

















9) 楼盘户数(分几期及各期的户数和总户数)、主要有几种户型:(为制定开发方案做准备)
10) 交房时间及行式(统一交房:需了解交钥匙的时间、交房地点;分批交房:哪几栋交及主要户型、价格等,其它批次的交房时间栋数);
11) 此楼盘目前我公司的开发情况:(咨询客户数、量房数、施工数、未签单数、小区口碑);
12)其他同业公司的开发形式、开工数、工艺、工地管理,与物业公司关系如何、背景及相关活动:
了解渠道:a、通过物业,了解竞品公司驻点、广告及广告形式、费用情况。
b、观察(施工工地,装修公司,游击队),了解他们的工地形象、工艺、管理及口碑。
c、通过同业公司员工(家装顾问)了解。
13)楼盘的销售情况(注意:真实性)。
14)楼盘的宣传主题、市场定位。
了解渠道:楼盘宣传资料,消费人群(身份,地位),周边设施等。
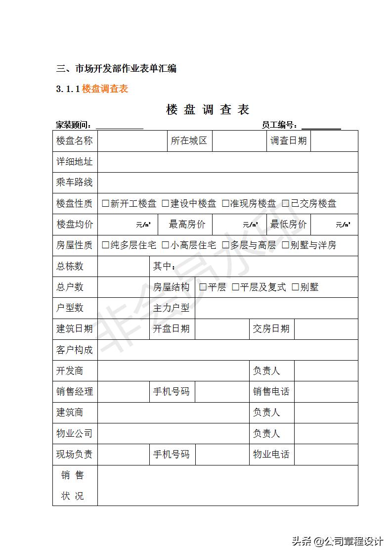
2.1.2 楼盘资料报备
楼盘的资料:包括名称、地点、周边环境、期房现房、物业或售楼部负责人及联系电话、户型的种类、面积大小、楼盘规模(栋数层数户数)、交房时间、销售率、房价、入住率、其他公司状况及本人观点态度(是否具备开发价值,所了解的情况一一列明)并署名报备至部门主管经理.
2.1.3楼盘开发
1)与物业售楼接恰:
尽早与物业取得联系,可通过辅助手段拉近关系(与保安及队长建立良好的个人关系:慰问保安、聊聊天、发根烟等),物业工作忙不去打扰。节日时,可电话或短信祝福,为物业和售楼做力所能及的事情(印制物业手册、指示标示牌、提供公司手提袋、为门房提供遮阳伞等),看是否与物业有合作的可能性(合作验房、合作小区开发等),看是否能把公司宣传资料留在物业与售楼部并在交房时由其代发给业主。
工作主要目的:拉近关系做前期户型采集工作、了解交房时间及交房方式(看有没合作机会)、了解进驻方式、了解广宣方式及费用、了解其他同业公司在该楼盘的合作进展情况。
2)制定小区宣传开发方案:
制定适合该楼盘的促销政策、小区广宣、租房驻点、礼品赠品、公关费用、企划物料准备:投入广告的方式:挂横幅、墙体、做标牌、活动的时间和地点、礼品的赠送、包电梯、向物业售楼发放纸杯、手提袋,为物业和售楼做些力所能及的事如指示牌、物业手册等; 尽量尝试与物业合作,通过物业开展工作,看是否能获得业主资料、在物业办公室内或就近租房驻点、与物业合作的宣传方式;
a、若楼盘很有开发价值,须花一定费用,有关宣传要全部到位,在市场开发中最忌讳不痛不痒的费用投入,要做就做到位,产生品牌轰动效应产生影响力。
b、已开工工地的宣传也很重要:如施工工牌上有家装顾问、项目经理、设计师、工长的照片、个人资料、联系方式等,工地宣传喷绘与条幅、户门敞开以便于业主参观、工地展示等;
3)小区蹲守:
a、时间安排:重点是星期六、日,冬季9:30夏季9:00前最好能到达楼盘。
b、地点选择(业主活动,及时到指定地点参与,恩能够进小区尽量在小区观察客户的房子,出主意,留个好印象):刚交房时可守在物业办公附近,最好是在验收后与业主充分交流,验收前视情况可适当交流;帮助业主验房取得业主信任;验房内容包括:墙体是否平整空鼓裂缝、供水供电是否到位并查看表数、门是否防盗、窗户边缘是否漏水、层高、卫生间厨房下水管是否堵塞并做48小时的蓄水实验检查是否漏水、适当的奉承业主、若物业在旁须谨慎;
c、扫楼(从上而下)。主要寻找业主:观察业主是否在楼上、从上而下去扫楼看哪些是正在装修的并寻找客户、看资料是否能够放在其房间;监督并记录好此楼盘的每一个工地、每一个同业公司;
4)单位房或单位团购房:
a、用个人关系网了解该单位的情况,若有关系尽量取得单位通讯录或其他联系方式如E-mail、单位论坛等;并做有准备的上门拜访:带全套公司宣传资料到相关部门或办公室,直接阐明来意。
b、找单位有影响力的人说服他来组织人到公司了解。前期给其留下好印象邀请来公司考察,我们可以团装优惠(最少3户)、首装优惠为卖点。
c、展示多种风格效果图(禁止业主留存、拍照)、户型图、鸟瞰图。制作公司形象宣传手册或光盘随时发放,拜访时带好平面图利于以后有素材可聊,事先分析此户型的利与弊,并请教设计师有何改良方法,做到心中有数;
d、收集单位资料,上门拜访单位领导,尽量与其领导洽谈邀请参观我们公司、参加我们的活动,了解该单位近期的活动、在其单位的网站聊天,发帖子,在其单位附近做广告宣传。
5)客户关系建立:
a、给客户第一印象良好:
① 对面交流自信推销自己,包含话术、仪态,尽量给客户以亲切感;
② 电话交流掌握电话技巧:如站着打电话,保持好心情及表情、行为,打电话之前做好充分的准备,以书面的形式记录打电话的目的、内容;
③ 寄公司形象宣传资料:统一由公司邮寄,附带信纸,写祝福的话;
b、刻关注想着客户:公司活动请客户及时参与;装修时突发事件的问候,解决问题的反馈回访;传统节日的问候(短信或电话);老客户身体有恙时,可上门探访;
6)业主名单信息的收集:
a、小区的现场收集: 在小区直接留下业主电话号码;如在其房,可要求填写客户意向表,帮其验房,取得良好的印象和信赖度(验房知识:略);*听窃**同行(在同行家装顾问留业主电话时);
b、通过物业与售楼获取业主名单——通过自身能力,公司辅助;
e、朋友,客户介绍提供等(服务好现有的客户)
7) 优惠促销方式:
样板征集方案、限期优惠政策、首户优惠、团装优惠、打折优惠、装修套餐优惠、与主材商的整合优惠
8)家装顾问的形象宣传
a、 树立良好的个人形象:注意自己的仪态,言行举止
b、小区的公司形象、公司利益、广宣的维护(引人注目,大气,选材,统一)
c、 工地的情况(家装顾问的监督,与物业发生冲突时及时了解)
9)客户追踪
a、短信:简短明了,重在创新;
b、电邮:分阶段进行,如装修知识、材料、活动的通知等等;
d、 电话联系:明确目的客户信息接受,自然,大方,语速不易快,时间的控制,互动,询问方不方便,是否有空;
① 见面交流、实地参观样板工程、设计作品的展示、公司实力、公司优势、公司荣誉、、经营模式、工地100%不转包、项目经理工地负责制、促销政策、上门拜访等;
② 为其设身处地的考虑着想;
③ 样板房的引导:让其自己参观,家装顾问陪同;
2.1.4量房
1)来过公司与设计师交流过的,家装顾问配合,要对房屋结构的优点进行赞美;
2)只与家装顾问交流过的:要把业主情况如装修意向(公司部分、自购部分),性格,爱好,建议(是重设计?重价格?重使用?)的方式,家庭成员及情况(哪个说话的分量大)告知设计师;
3)两者都没交流过的:
a、 家装顾问可尽量邀客户带户型图来公司与设计师交流,家装顾问旁听了解;
① 把现有户型图带来;
② 提醒客户做好对户型图充分的准备(户型的缺点、不满意的地方、个人想法、喜好爱好、);
b、 去现场以设计师为主家装顾问配合;
2.2、设计阶段
2.2.1 家装顾问与设计师的配合
a 、为设计师服务配合
① 从客户侧面了解其对公司、设计师的印象,及时告知设计师。如客户对平面图不理解时,对方案解说进行调整,确定哪些方面是公司做还是自己购买。
② 在公司与客户谈平面图时。如客户对装修方案有自己的想法观点,与设计师思路不一致时,家装顾问可保留业主的想法,建议设计师再出一套平面;旁听时要学习设计,了解设计师和客户的设计思路;要学会察言观色,左右协调;
b、 监督跟踪设计师出平面图与施工图( 天内出平面图, 天内出鸟瞰图, 天出施工图),如果在规定时间内没有出的话,应及时反应至设计部;
2.2.2 与设计师交流配合
及时了解设计师对客户的看法、见解,在客户不在场的情况下,应与设计师充分交流如客户性格、工艺、价格、环保、设计、服务等,便与对症下药;交流看法,综合意见。
2.2.3 回访业主对设计的意见
a、 对设计存在问题或不满意的要及时反馈并协调,并把以上情况反映至设计部主管处,把自己的想法告之,必要时可应客户要求更换设计师;
① 业主反映设计师年轻无经验的,可适当的解释年轻人有创意、引领时尚等等,沟通无效可更换合适的设计师;
② 与设计师交流不来的,性格不合的应及时给予更换;
③ 如设计师未把设计理念及时的告之客户致使客户对设计不满的应及时将设计师的设计理念及时告之客户,并将情况反馈给设计师;
b、对设计没问题又迟迟不交钱的,要找原因找适当时机和客户沟通,带领客户看实景样板工地、样板房,讲解施工工艺,尽量说服客户交钱,最好由家装顾问和设计师共同完成;
① 业主还是在对比当中时,带其看样板工地、样板房,用实例说话,知道公司的优势如实力、服务、工艺、材料等;
② 业主确实没钱的,继续跟踪,情感交流,不要轻言放弃;
③ 业主是借口型的,我们可以告之“不管结果如何,我们随时为您服务,直至您满意”,拿我们的服务、诚意(为客户着想)、公司品牌知名度、影响力、口碑来争取客户;
④ 对价格不满意的,我们要从我们公司的工艺、材料等方面的优势来说服客户;
2.3、工程阶段
在工地开工时要有工程项目情况标识牌,明示该工地家装顾问、设计师、项目经理、工长的名称、联系方法、人员照片、效果图及该工地情况说明。要有该工地施工进度牌,明示工程各施工阶段时间、人员、工艺说明、材料介绍和所用材料的小样实物展示。
2.3.1 开工:
家装顾问到场并祝贺如“开工大吉”,并对在场工作人员进行介绍;
2.3.2 项目经理;
a、向项目经理了解工地情况(工地开工至工地验收),及时关注工地进度;
b、把客户对工地及项目经理的意见及时反馈到项目经理并进行监督(规定时间内执行到位,解决力所能及的事情),客户反应的工地情况问题,反映给项目经理并落实;
2.3.3 工地情况:
a、 监督工地的进度(了解各工种的工期安排可通过工地进度表了解);
b、 现场卫生的管理:
① 材料的码放:可适当了解工程部规范,如板材码放、线条、水电材料、油漆如何码放等;
② 整洁程度:地面卫生,积累的垃圾;师傅的衣服、物品码放;
c、 工艺(本身具备的工艺知识,有问题反映到项目经理处),一些大的问题要确实落实;
d、 突发事件的处理(以顾客为中心)
e、 把看到情况以笔记的形式反映到项目经理和本部门经理处并进行监督(三天之内以书面的形式,反映到项目经理处,签字),家装顾问每人一本记录本;
f、上工地时间为一周一次并与业主进行联系(部门要抽查),要在签到工地巡检表上体现出来;
2.3.4 完工 验收:
验收工地完成后要电话联系业主询问情况、施工满意度(在每日工作汇报时有所体现);









第四章 市场开发部员工管理
在每个人的业务员的职业生涯中,一定都会遇到林林总总各色各样不同的人群,作为一名优秀的业务人员必须懂得观察客户的心理并引导他按照你的思路思考。市面上解读销售技巧类的书籍一直畅销,也许我们不可能将那么多的书籍全部看过,个人觉得将看过的东西理解、消化并结合自己的实际情况运用到工作当中变成自己的东西才是最重要的。

有关个人形象及礼仪,是每个业务人员上岗前的第一课。
一、市场开发部员工礼仪规范
1、仪容、仪表规范:
1.1工作时间建议穿着正装,且需得体、大方。
要求:不准穿奇装异服,不准穿拖鞋(包括凉拖鞋),女士不准穿吊带、超短、露脐衣裙,不准穿膝盖以上短裤;男士应穿长裤,不准穿无袖T恤衫。衣服鞋袜搭配得体。
1.2公司统一工装部门的员工,应按规定穿工作装;
1.3公司员工统一在左胸上方佩带工作牌,或按公司的要求佩带吊卡等。
1.4保持良好的精神状态,注意保持服装的洁净、平整。
1.5注意个人卫生,头发、双手保持清洁,勤换衣服。男性员工不准留胡须(设计师除外),不留奇异发型(包括光头),头发不染怪异颜色,不留长指甲,不喷浓烈的香水,女士不涂深色指甲油,可化淡妆。
1.6佩戴饰品应简单大方,数量1—2件即可。
1.7上班前不准喝酒,不吃生葱、大蒜等有刺激性气味的食物。
2、仪态规范:
2.1目光:自然亲切;与对方(客户)谈话时不要左顾右盼,目光应注视在对方颈部以上,以视尊重。
2.2表情:保持适度的微笑;谈话过程中有相同意见(观点)时,应轻点头称“是”或“对”,给对方以积极的回应。
2.3姿态:
站姿——自然挺胸,听对方说话时双臂自然下垂,双腿自然站立,不要叉腿、抖(晃)动腿。说话时应有适当的手势语。注意与对方保持1米左右的距离。
坐姿——自然挺胸,平稳的坐在椅子上,上身不要后仰。双腿自然合拢,不要叉腿、抖(晃)动腿。双手自然搭放在扶手或桌面上。注意与对方保持一臂左右的距离。不准有东倒西歪、趴伏桌面或坐在桌上的姿态。
2.4握手:握在对方手3~5寸的地方,目光平视、面带微笑,稍用力握一下即松开,注意男女有别。
3、会议礼仪:
3.1各种会议均应准时出席。由前到后、由中间向左右顺序(或按规定顺序)就座。因事迟到者,应轻声入座,不得扰乱正常的会场秩序。
3.2参加公司各种会议均应认真听讲,注意坐姿,应作记录。会上,要尊重发言人,切勿在下面议论、聊天。
3.3会议开始后,不要随便走动、交头接耳或低声谈论,不得吸烟、吃东西、开罐(瓶)饮料。
3.4因病(事)不能出席会议者,应提前请假,预计晚来者,在可能的条件下也应事先打招呼。
3.5会议开始前应主动关闭手机、呼机或置于静音状态。
3.6在有电话的会议室或办公室内开会时,遇有来电话的情况,距该电话最近的员工应尽快拿起听筒,以不影响与会者及电话对方为限。
4、电话礼仪:
4.1接、打电话必须使用礼貌用语;说话声调、语气要显得热情、自然,面带微笑,口齿清晰。尽量避免使用“口头语”。
4.2接、打电话时,语言力求简洁、表达明确,语气、语速、音量适中,不要影响他人的办公,谈话完毕待对方挂机后再轻轻挂上电话。
4.3接听电话应在铃响的第三声前接起,接听直线电话问候:“您好!北京龙发”接听分机电话问候“你好”。如果响铃超过三声,应先向对方致歉。
4.4接听电话应做好记录,及时将转告事项告知相关人员。
5、营销礼仪:
5.1、相互交流时的礼仪
与客户进行交流时,业务人员要注意说话和倾听的礼仪与技巧,要在说与听的同时,让客户感到被关注、被尊重:
5.1.1、说话时的礼仪与技巧
说话时始终面带微笑,表情要尽量柔和。
沟通时看着对方的眼睛。
保持良好的站姿和坐姿,即使和客户较熟也不要过于随便
与客户保持合适的身体距离,否则距离太远显得生疏,距离太近又会令对方感到不适。
说话时,音高、语调、语速要合适。
语言表达必须清晰,不要含糊不清。
想要引起客户特别注意的地方要加以强调。
如果客户没听清你的话,应耐心加以解释,并为自己没有说清表示歉意。
5.1.2、听客户谈话时的礼仪与技巧
客户说话时,必须保持与其视线接触,不要躲闪也不要四处观望。
认真、耐心地聆听客户讲话。
对客户的观点表示积极回应。
即使不认同客户观点也不要与之争辩。
称谓千万不要出错,这是对销售人员的基本要求。
要把与客户交换名片看做是一件很重要的事情,因为你的稍许懈怠可能都会被客户理解为自己不被重视。
时刻以客户为中心,摆正自己与客户之间服务与被服务的关系。
无论是说话还是倾听时都要全神贯注,说话时要关注客户的反应,倾听时要注意客户传达的信息。
5.2、称谓上的礼仪
无论是打电话沟通还是当面交流,彼此之间都需要相互称呼,这就产生了在称谓上的礼仪要求。
有人认为一个简单的称谓不用讲究什么礼仪,其实不然。如果首先在称谓方面就使对方产生了不悦,那么接下来的沟通就很难产生积极的互动作用。所以,业务人员必须熟悉掌握与客户沟通时在称谓方面的礼仪。
5.2.1、熟记客户姓名
业务人员至少要在开口说话之前弄清楚客户姓名的正确读法和写法。读错或者写错客户的姓名,这看起来可能是一件小事,却将使整个沟通氛围变得很尴尬。如果在见面之前对客户的姓名存有怀疑,那最好认真查一下字典,确定准确无误的读音之后再与客户联系。如果对客户名片上印着的客户姓名不能确定,那不妨有礼貌地直接向客户询问,而不是想当然地瞎猜。
5.2.2、弄清客户的职务、身份
任何时候,如果不能确定客户的职务或身份,业务人员可以通过他人介绍或者主动询问等方法弄清这一点。当销售代表把客户介绍给他人,或者与客户进行沟通时,还需要在弄清客户职务、职称的基础上注意以下问题:
称呼客户职务就高不就低。有时客户可能身兼多职,此时最明智的做法就是使用让对方感到最被尊敬的称呼,即选择职务更高的称呼。
称呼副职客户时要巧妙变通。如果与你交流的客户身处副职,大多数时候可以把“副”字去掉,除非客户特别强调。
5.3、握手时向客户传达敬意
握手作为一项最基本的社交礼仪,其传达的意义可以非常丰富,可是如果不掌握握手的礼仪与技巧,那就只能代表一种程式化的程序。利用握手向客户传达敬意,引起客户的重视和好感,这是那些顶尖销售高手经常运用的方式。要想做到这些,业务人员需要注意如下几点:
5.3.1、握手时的态度
与客户握手时,业务人员必须保持热情和自信。如果以过于严肃、冷漠、敷衍了事或者缺乏自信的态度同客户握手,客户会认为你对其不够尊重或不感兴趣。
5.3.2、握手时的装扮
与人握手时千万不要戴手套,这是必须引起注意的一个重要问题。
5.3.3、握手的先后顺序
关于握手时谁先伸出手,在社交场合中一般都遵循以下原则:
地位较高的人通常先伸出手,但是地位较低的人必须主动走到对方面前;年龄较长的人通常先伸出手;女士通常先伸出手。
当然了,对于业务人员来说,无论客户年长与否、职务高低或者性别如何,都要等客户先伸出手。
5.3.4、握手时间与力度
原则上,握手的时间不要超过30秒。如果面对的是异性客户,握手的时间要相对缩短;如果面对的是同性客户,为了表示热情,可以紧握对方双手较长时间,但是时间不要太长,同时握手的力度也要适中。作为男性业务人员,如果对方是女性客户,需要注意三点:第一,只握女客户手的前半部分;第二,握手时间不要太长;第三,握手的力度一定要轻。
5.4、初次预约客户,不谈销售
在销售过程中,当很多业务人员满怀热情地去推销产品时,常常是一开口就遭到了拒绝,大多数客户可能告诉你他没时间或者对你的产品根本不感兴趣。之所以遭遇这样的尴尬有三个原因。其一,客户真的没时间;其二,客户对推销抱有抵触心理;其三,推销的对象不明晰。那么如何避免一开口就遭到拒绝这样的尴尬呢?
美国著名的保险推销员乔?库尔曼在29岁时就成为美国薪水最高的推销员之一。
一次,乔?库尔曼想预约一个叫阿雷的客户,他可是个生意上的大忙人,每个月至少乘飞机行10万英里。乔?库尔曼提前给阿雷打了个电话。
“阿雷先生,我是乔?库尔曼,理查德先生的朋友,您还记得他吧。
“是的。”
“阿雷先生,我是人寿保险推销员,是理查德先生建议我结识您的。我知道您很忙,但您能在这一星期的×天抽出5分钟,咱面谈一下吗?5分钟就够了。”乔?库尔曼特意强调了“5分钟”。
“是想推销保险吗?几星期前就有许多保险公司都找我谈过了。”
“那也没关系。我保证不是要向您推销什么。明天早上9点,您能抽出几分钟时间吗?”
“那好吧。你最好在9点15分来。”
“谢谢!我会准时到的。”
经过乔?库尔曼的争取,阿雷终于同意他拜访了。第二天早晨,乔?库尔曼准时到了阿雷的办公室。
“您的时间非常宝贵,我将严格遵守5分钟的约定。”乔?库尔曼非常礼貌地说。
于是,乔?库尔曼开始了尽可能简短的提问。5分钟很快到了,乔?库尔曼主动说:
“阿雷先生,5分钟时间到了,您还有什么要告诉我吗?”
就这样,谈话并没有结束,在接下来的10分钟里,阿雷先生又告诉了很多乔?库尔曼想知道的东西。
实际上,在乔?库尔曼约见的许多客户中,有很多人是在5分钟后又和乔?库尔曼说了一个小时,而且他们完全是自愿的。
约访但不谈推销可以避免自己的销售行为被掐死在摇篮中,而且也能了解更多的客户信息。乔?库尔曼就是本着这一原则,在很多的约访中坚持不谈销售,从而消除了客户的警戒心理,确保了和客户的面谈机会,同时也赢得了客户的好感。
5.5、名片的使用
名片虽小,但是在与客户沟通过程中的影响却不容业务人员有丁点儿忽视。如果不注意使用名片时的种种讲究,那么本来可以起到“自我延伸”作用的名片就可能会成为横在你与客户之间的一堵厚墙。而在接客户的名片时,一些业务人员不讲究礼仪的做法常常会令客户感到严重不满。使用名片时的讲究看似细微,可是良好的客户关系往往就在这些细节中微妙地得以体现。
除了人们通常了解的双手向客户奉上名片、使客户能从正面看到名片的主要内容、双手接住客户递过的名片、拿到名片时表示感谢并郑重地重复客户姓名或职务之外,与客户交换名片时,业务人员还应该注意一些其他事项:
5.5.1、善待客户名片
最好事先准备一个像样的名片夹,在接到客户名片后慎重地把名片上的内容看一遍,然后再认真放入名片夹中。既不要看也不看就草草塞入皮夹,也不要折损、弄脏或随意涂改客户名片。
5.5.2、巧识名片信息
除了名片上直接显示的客户姓名、身份、职务等基本信息之外,业务人员还可以通过一些“蛛丝马迹”了解客户的交往经验和社交圈等。比如,客户名片上印有的公司电话号码前是否有区号,如果没有,那么很可能说明他们通常只在本区域内活动;如果客户公司的电话号码前有区号,但没有“86”这一代表我国的国际长途区号,那就说明客户的业务往来大多属于国内范围。
通常客户的名片上不会印有住宅电话,如果上面有住宅电话,销售代表不妨用心记住,这将有助于今后更密切地展开联系。
5.5.3、对名片进行分类
这主要包括两方面的工作:
1)、对自己的名片进行分类。这主要是针对那些身兼数职的销售人员而言。如果属于你的头衔较多,那不妨多印几种名片,面对不同的客户选择不同的名片。
2)、对客户的名片根据自身需要进行分门别类。这既可以在你需要时方便查找,也会使你的名片夹更加整齐、有效。
5.6、不可忽视地方风俗和民族习惯
如果销售人员要去拜访外地的客户,或者知道客户不是本地人,那就需要搞清客户所在地是否具有某种特别的礼仪要求,或者客户所在地的风俗习惯或所属民族的特殊习惯如何等等。比如,如果得知客户是回族,那在谈话时就尽量不要提他们特别忌讳的有关“猪”的事情,吃饭时要尽可能地选择清真饭店。
5.7、以客户为谈话的中心
一定要把客户放在你一切努力的核心位置上!不要以你或你的产品为谈话的中心,除非客户愿意这么做。
这是一种对客户的尊重,也是赢得客户认可的重要技巧。此时,业务人员必须要摆正自己的位置,即明确自己扮演的角色和行动目标——满足客户的需求,为客户提供最满意的产品或服务。
这就需要业务人员在与客户沟通的任何时候都要务必以对方为中心,放弃自我中心论。例如,当你请客户吃饭的时候,应该首先征求客户的意见,他爱吃什么,不爱吃什么,而不能凭自己的喜好,主观地为客人点菜。
如果客户善于表达,那你就不要随意打断对方说话,但要在客户停顿的时候给予积极回应,比如夸对方说话生动形象、很幽默等。如果客户不善表达,那也不要只顾着你自己滔滔不绝地说话,而应该通过引导性话语或者合适的询问让客户参与到沟通过程当中。
二、市场开发部员工管理制度
1、市场部员工工作守则:
1.1、遵守国家相关法律法规及公司的一切规章制度,尽忠职守,热爱、维护公司的形象和利益。
1.2、市场部员工必须在公司统一安排的小区内开展业务,未经主管经理同意不得串岗。
1.3、不许兼职,也不得代理其他装饰公司业务。
1.4、服从分配,听从指挥,团结互助,树立团队意识。
1.5、市场部员工在开展业务过程中应以诚信为原则,展示我们真挚的客户服务意识,将客户应当了解的公司基本情况及服务内容如实、准确、全面地告知客户,将公司需要知道的有关客户资料和情况实事求是地报告公司。
1.6、市场部员工在开展业务过程中,应严格遵守国家的法律、法规和公司的规章制度,未经公司授权不得私自收取任何费用。
1.7、市场部员工不得以超出公司业务规定的内容和有关制度以及个人见解回答客户提出的问题,以此来引诱客户,否则一切后果由家装顾问自负。
1.8、市场部员工需严守公司的秘密,不得将公司的业务资料和文件向其他单位和个人泄露。
1.9、市场部员工在业务活动中,应积极沟通,不得以任何形式诋毁公司同事。
1.10、市场部员工应待人礼貌得体,穿着干净整齐,服务真挚热情,为客户保守秘密,提供优质服务。
1.11、市场部员工应培养相互团结、友爱、互助的良好风气,自强、自爱、自立、爱护公司财产,保持办公场所整洁有序。
2、考勤管理:
2.1、工作时间
市场部各组实行每周六天工作制。每天上午8:45--12:00,下午13:30--18:00,遇特殊情况需调整时公司另行通知。其中居然组早上签到时间为9:00,其余时间与其它各组相同,严禁员工通过短信向主管请假。
2.2、考勤登记
2.2.1、员工统一实行指纹考勤制,由员工本人分别于每天上班前和下班后,按公司规定进行指纹打卡,如有请(休)假半天情况应在中午下班或下午上班时进行考勤登记。
2.2.2、因工作需要而无法在总部进行指纹考勤的员工,经行政部批准后可以统一实行签到制,由员工本人每天上班前和下班后在签到薄上用钢笔或圆珠笔如实签写本人姓名,不得超前签或补签,更不允许由他人代签。
2.2.3、所有员工必须先到公司或店面报到后,方可外出办理业务。外出前,须填写外出随行记录经相关领导批准后方可外出。
2.2.4、员工请(休)假,要严格按照请(休)假管理规定的程序办理请(休)假手续,并将《请假、轮休签批单》或《请(休)假申请单》和有关证明及时交考勤管理人员,附在考勤汇总表后。
2.2.5、因工作外出等原因未能指纹考勤,应填写《未打卡原因记录单》,经主管领导签字后,交考勤管理人员。否则以旷工处理。
3、考勤考核:
3.1、迟到早退:
3.1.1、超过上班时间到岗者为迟到,罚款20元;当月累计迟到五次以上(含第五次),处罚标准按每次50元执行。
3.1.2、提前下班者按早退论处,罚款20元。
3.1.3、因偶发事故迟到,经直接上级或行政部查明属实者可准予补办请假手续,按事假处理。
3.1.4、对未按规定签到或未办理外出、请假手续及凭证单据不符合规定者按旷工处理。
3.2、旷工:
3.2.1、员工出现以下情况均按旷工处理:
1) 向公司出示虚假休*证假**明的;
2)未请假或请假未予批准或假满未经续假批准擅自不到岗的;
3) 无正当理由,不服从工作调动擅自不到岗的;
4) 打架斗殴,违纪至伤无法上岗的;
5) 其他违规违纪行为造成缺勤的。
3.2.2、年度有旷工记录者不得参加公司任何评选活动,不予发放任何奖金。
3.2.3、无故连续旷工3日,或全月无故旷工累计3日,或1年旷工达5次者,予以解聘,且停发当月薪资。
3.3、外出:
3.3.1、员工未加批准而外出,视为擅离职守,视情节轻重给以10-100元处罚。
3.3.2、员工因公出差应将审批后的《出差申请单》及时交行政部,否则以缺勤处理。

市场部奖惩管理办法
为了规范员工行为,激发员工工作的积极性,杜绝损害公司利益的行为,体现公司有功必奖,有过必罚的原则,特制定本办法。
一、奖励
1、公司按季度评选业务状元、优秀员工、优秀新人等;并不定期对公司有突出表现的员工进行奖励。
2、奖励标准为获优秀员工或先进工作者、劳动模范称号的,一次不低于100元/人;给予集体奖励的一般为30-50元/人或等值的奖品;晋升工资每次不低于一个薪级;具体标准由行政部或总经理办公会决定。
3、优秀家装顾问的评选标准
对优秀家装顾问的评选可一季度一次,也适用阶段性的考核,根据评估结果给予一定的物质奖励,并提供提升机会的优先权。
(1)、考核要素:
业绩、纪律性、诚信情况、责任心、积极性、合作性、考勤、知识面、健康状况、适应性、分析问题的能力、创新能力
(2)、考核标准:
遵守公司规章制度,服从部门管理,为人正直,有很强的责任心,工作富有激情,勤奋好学,善于总结,团队观念强,整体意识强,出勤满。
二、惩戒
1、惩戒形式
公司对员工的惩戒分为给予批评教育、通报批评、行政降职、罚款、辞退或开除以及罚金处罚,情节严重者将追究其法律责任。
2、惩戒条件
(1)有下列情形之一的员工,给予批评、通报批评、行政降职,同时处以罚金,部门主管以上级处以两倍罚金:
● 工作时间无故缺岗或从事打牌、上网、玩游戏等与工作无关的活动者,罚款100元;
● 工作中发生争吵,并有骂人等过激语言,根据造成恶劣的后果,处以200元以上罚款,主管以上干部扣除当月工资;
● 不尊重上级,不服从管理,顶撞上级,拒绝接受分配的任务者,根据造成的后果,处以200元以上罚款;
● 恶意抢单,依情节严重处于100-500元罚款;
● 传播有损于公司形象和利益的谣言;向外泄露内部文件、资料、数据等,根据造成的后果,处以500元以上罚款;
● 遗失或损坏经管的公司物品,根据实际情况赔偿相关物品价值;
● 家装顾问在业务活动中恶意诋毁公司同事,造成恶劣影响,处以200元以上罚款;
● 兼职卖主材等相关行业产品,影响公司正常的营销运作及工程进度,处以500元以上罚款,情节严重造成恶劣影响者应弥补相关损失;
(2)有下列行为之一的,给予辞退、除名或开除处理,同时追回所造成的损失,必要时交送司法机关:
● 工作中出现重大失误,给公司造成不可弥补的损失;
● 工作中与其它组或部门人员发生争执,并动手打人;
● 私自签订合同,做私单,严重损害公司权益;
● 对其它组或部门打击报复,经查属实;或对同事*力暴**威胁、恐吓、妨害团体秩序;
● 滥用职权,恣意挥霍公司财产造成较大经济损失;
● 恶意泄露或者出卖公司机密造成较大损失;
● 偷盗、侵占同事或公司财物经查属实;
● 在执行公务或对外交往中索贿、受贿、收取回扣数额较大;
● 在公司内煽动怠工或*工罢**,造谣惑众诋毁公司形象;
● 未经许可兼任其他职务或兼营与本公司同类业务;
● 在职期间有刑事处分。
(3)惩戒审批程序员工违反公司规定,由行政部根据制度直接处罚,或由主管部门提出意见并提供有关证明材料,经行政部审核后,报总经理审批。
三、市场开发部员工薪资标准
为适应公司对市场开发部的改革,现重新修订市场开发部各岗位薪酬方案。此次重新修订的包括市场开发部经理、部门主管、家装顾问、电话营销专员等共计四个岗位。
一、 市场开发部经理:
1. 薪酬结构:市场开发部经理的薪酬采取“底薪 + 提成”的结构模式
2. 底薪部分:市场开发部经理底薪基数依据其部门当月实际完成产值的大小确定,其基数如下表。

一、 部门主管:
1. 薪酬结构:项目主管的薪酬采取“底薪 + 提成”的结构模式
2. 底薪部分:项目主管底薪基数依据其所管辖项目组当月实际完成产值的大小确定,其基数如下表。

一、 家装顾问:
1. 薪酬结构:家装顾问的薪酬采取“底薪 + 提成”的结构模式
2. 家装顾问的工资底薪基数及提成比例均依据其当月实际完成产值的大小确定,提成基数为各家装顾问当月实际完成产值。

一、 电话营销专员:
1. 薪酬结构:电话营销专员只享有基本工资,带来二线客户时可享受业绩提成,其提成标准按家装顾问标准计提并辅之以绩效考核。
2. 工资标准:

一、 其他说明:
1. 市场开发部产值的界定:凡属于市场开发部进驻的小区及市场开发部家装顾问带来的零散客户,在龙发任何分店发生的签单均计入市场开发部月度产值;
2. 绩效工资的核算方法:市场开发部经理、部门主管、电话营销专员底薪中的基本工资、职务工资、岗位津贴的发放以其当月实际出勤天数为主要依据,绩效工资的发放以考核成绩为主要依据,家装顾问的底薪与提成完全与个人当月业绩考核挂钩。
3. 试用期问题的处理:
3.1 市场开发部各岗位试用期均为两个月;
3.2 市场开发部经理试用期底薪为 元每月,项目主管试用期底薪为 元每月;此两岗位人员试用期首月(或入职当月)不享有提成,试用期第二个自然月开始享有提成;转正后底薪及提成各部分薪酬完全进入绩效考核;
3.3 试用期家装顾问底薪为 元每月,提成视其个人业绩按本方案所述执行;
3.4 电话营销专员试用期工资为转正后工资标准的80%,转正后开始实施绩效考核。
4. 家装顾问零产值的处理:
4.1 家装顾问若在两个月试用期内出现零产值,首月底薪为 元,第二个月底薪为 元且作解除试用关系处理;
4.2 对于非试用期间的家装顾问出现零产值月时,底薪为 月;若家装顾问连续两个月零产值时,第二个零产值月无底薪且市场开发部可酌情作解除劳动关系处理。
5. 工资及提成的核算:市场开发部人员工资底薪部分由人力资源部核算,提成部分由财务部核算;由财务部汇总审核后随公司全体人员工资一同发放。
四、市场开发部员工绩效考核
1、家装顾问的绩效考核:
(1)本办法是为了对家装顾问进行全面评估,使公司同时也使家装顾问自己了解工作适合情况,并能够采取相应的改进措施,不断提高家装顾问的综合素质。
(2)本办法适用于市场部家装顾问个人整体情况评估。
(3)本办法可以每季度一次,也适用于阶段性的评估、考核。
(4)本办法由部门经理具体实施,并把考核结果形成书面材料,上交人力资源部审核,交总经理批准后生效。
(5)评估结果,再结合奖惩情况,决定员工升、降等级、升、降工资等级、去留等。
(6)考核要素为:
态度:纪律性、诚信情况、责任心、积极性、合作性、考勤
能力:知识面、健康状况、适应性、分析、解决问题的能力,创新能力
成绩:工作数量、质量,工作效率
(7)态度、成绩都是优秀,能力在合格以上,综合评为优秀;
态度、能力、成绩都在合格以上,综合评为合格;
态度、能力、成绩都在合格以上,但有基本合格的,综合评为基本合格;其余情况,都为不合格。






















