在跑马圈地式的狂飙突进近30年后,伴随着《进一步促进信用卡业务规范健康发展的通知》(业界称为《信用卡新规》)于2022年落地,中国信用卡市场进入精耕细作时代。各商业银行对卡量的倚重被质效取而代之。
中国人民银行发布的《2022年第四季度支付体系运行总体情况》显示,截至2022年末,信用卡和借贷合一卡在用发卡数量共计7.98亿张,同比下降0.28%。这是中国信用卡发卡量有记录以来首度负增长。
但作为各商业银行核心优质业务板块,在数字金融时代,信用卡业务面临着全新的竞争态势。
2022年,哪家发卡行的规模和增速依旧亮眼?哪家发卡行的风险管理体系和风控效果更胜一筹?哪家发卡行更有办法留存客户?
南方周末新金融研究中心研究员采取定量与定性相结合的研究分析方法,构建了包含三大维度16项指标的综合评价指标体系,并对指标因其重要性进行差异化赋权。这令不同规模和不同类型的商业银行在信用卡业务综合实力上实现了“横向可对比、纵向可排名”。
在此指标体系下,南方周末新金融中心研究员基于19家主要商业银行的2022年年报数据和第三方评测数据,对其在信用卡业务方面的表现进行了客观评价,并根据评价得分结果发布“信用卡质效榜”。
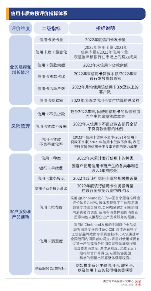
指标体系 : 三大维度 十六 项子指标
自1995年中国首张标准信用卡诞生至今,信用卡这个“舶来品”经过近30年磨砺,已成为各金融机构个人信贷业务的基础工具之一。2022年末,十八家主要商业银行信用卡*款贷**余额7.89万亿(宁波银行信用卡*款贷**余额数据未披露,故未纳入统计),占个人*款贷**余额14.4%,成为仅次于住房按揭*款贷**的第二大个人信贷市场。
信用卡业务对商业银行有何重要价值?首先,信用卡业务是银行零售业务的重要支撑;其次,信用卡帮助银行提高客户的忠诚度和黏性;再次,信用卡业务为银行提供消费者相关数据,银行可以更好地为客户和消费者完成画像。
基于各商业银行信用卡业务的发展趋势特点和信用卡客户满意度调研,南方周末新金融研究中心构建了“信用卡质效榜”评价指标体系,它包含业务规模及增长情况、风险管理、客户服务和产品创新三大维度,并细化成为十五项定量指标、一项定性指标。现将评价指标体系分项说明如下:

(1)业务规模以及增长情况。
信用卡是银行与客户建立长期关系的重要工具,也是银行零售业务的发力重点。信用卡业务规模和增长情况体现了银行的客户获取能力和市场地位,而信用卡的发卡量和发卡量变化反映银行的拓展效果,*款贷**余额和占比则体现银行信用卡的实际贡献,活跃户数和交易额则反映银行信用卡的营销精准度和黏性。
(2)风险管理。
考察银行信用卡的风险管理能力非常必要。信用卡是银行基于对持卡人的信任而发放的“*抵押无**循环*款贷**”,信用卡业务的风险管理能力影响银行的经营效益和竞争力。信用卡是银行重要的收入来源,其营收来自利息、手续费和年费等。若不能有效控制信用卡的坏账率、欺诈率和盗刷率等指标,银行的成本将增加,而利润减少。
受疫情影响,2022年商业银行*款贷**不良率(其中包括信用卡*款贷**不良率)有所增加。与此同时,大部分上市银行年报披露的改善*款贷**不良率的措施较为笼统,且各银行间的措施缺乏可比性。为凸显银行在控制*款贷**不良率上所做的努力和效果,本评价体系采用2022年信用卡*款贷**不良率指标的同时,通过设置信用卡*款贷**不良率的变化率指标,直接反映各银行采取措施所取得的成效。
(3)客户服务和产品创新。
信用卡市场竞争日益激烈,银行不断推出新的产品、服务、功能和活动等,以满足客户的多样化需求和提高客户黏性。本评价体系从银行端和消费者两端进行评估。
我们把银行发行信用卡种类和信用卡业务投诉量分别作为正反两个方向的指标。而消费者端则采用第三方机构的评价,因为第三方机构通过大量、客观的调查问卷等形式得到消费者对信用卡产品的评价,与银行年报中披露的相比会较为客观。
我们选取中国顾客满意度指数(China Customer Satisfaction Index,简称C-CSI)和中国顾客推荐度指数(China Net Promoter Score,简称C-NPS)作为消费者对信用卡产品评价的指标。C-CSI和C-NPS调查对象为15岁到60岁之间的常住居民,并根据性别、年龄、收入及区域随机抽样,采用入户面访的调查方式完成。
我们把发卡行当年度具有特色的信用卡服务作为加分项,按公开披露且能够搜集到的特色信用卡服务,每有一项则获得10分。
(4)信息披露的奖惩机制。
我们在调研中发现,大部分银行均披露了上述各指标数据,但少数银行未披露一项或多项指标。为减少信息不对称影响,同时惩罚在信息披露中不够充分的银行,凡没有披露相关数据的指标项,本评价系统在计分上对该项指标得分均为最低。
招行拔头筹 华夏仅优于城商行
我们将19家商业银行信用卡业务按得分高低进行排名,评选出“信用卡质效榜”。
“信用卡质效榜”显示,信用卡业务起步较早、客户基础庞大的全国性商业银行排名靠前。但并非发卡量规模越大综合得分越高。作为股份制银行,招商银行虽然规模上不及国有大行,但信用卡业务总得分却拔得头筹。这得益于其率先发力零售业务的战略眼光和多年如一日的创新力。

建设银行和工商银行紧追招行分列第二、第三名。其中,建设银行信用卡总得分仅比招行少20分,差距甚微。三家银行构成信用卡业务的领先方阵。
六家国有大行中,中国银行和农业银行总得分远在五名之外,不仅被招行远远抛在后面,也被股份行中信、平安和广发行等超越。邮储银行更落在十三名。而在股份制银行中,华夏银行垫底,与招行的分值相差248分之高。

工商银行信用卡失分主要在于其仅公布了总投诉情况而没有公布信用卡业务的投诉情况。因此,当我们不考虑信用卡业务投诉这一指标时,招行依旧领跑榜单,工商银行反超建行升至第二位。
同样,如果不计投诉量这个指标,广发行和交通银行跃居第四和第五名。这说明这两家银行的投诉量相对较大。当然,这不排除灰产的恶意投诉。
国有行股份行分化严重 城商行在追赶
无论国有行还是股份行,两大梯队的信用卡得分在各自的阵营中均严重分化。
六大国有银行中,在两个榜单中,仅分别有两家和三家跻身前五名,分别为建行工行和建行工行和交行。农行和中行在两个榜单中,排名均靠后。尤其在不计投诉量的榜单中,中行得分排名已到十四位。
而在股份制银行中,招行一直遥遥领先。中信、平安和广发整体业绩显眼。其中,中信银行信用卡总得分在股份制银行中仅次于招行,主要是该行在消费者服务方面和信用卡业务投诉方面获得比同行更多的得分,其中信用卡投诉一项得分之高压倒其他上榜银行,信用卡种类得分也超过80,显示其覆盖的消费者群体较广。尽管广发行在所有股份制银行中体量较小,但广发信用卡总得分在所有银行中均靠前。这体现了广发行信用卡业务在该行中举足轻重的地位。
四家城商行信用卡得分位于榜尾,这显示它们在信用卡综合实力方面与大中型银行仍有明显差距。受进入信用卡市场时间较短、业务规模较小和客户基础较弱等因素影响,城商行整体在信用卡发卡量和信用卡*款贷**余额等指标上落后较多。
但在城商行中,江苏银行和宁波银行信用卡变化量指标均获得100分,尤其是宁波银行在信用卡业务的投诉占比一项的得分高达90分。这反映头部城商行在信用卡业务上正在努力追赶,并且在一些指标上已取得长足进步。
(助理研究员梁承昊 邹欢 杨超群亦有贡献)
南方周末新金融研究中心评价组
责编 丰雨