01
平安业务员总说,小保险公司理赔难、条款定义严,几十年后会破产。
然后跟你说它家的产品这么贵,是因为大公司更安全,理赔条款更宽松。
但是,如果你觉得线下保险太贵,但又觉得小保险公司为代表的互联网不安全,我强烈建议你看看。
这篇文章只用数据和事实说话。
相信我,这是关于小保险公司的文章是全网给保险小白的一篇最干最全的科普文。
为了写下这篇文章,我花了将近半个月的时间,调研了上百篇保险公司文章,仔细翻阅了保险法等相关法律的每条条款,
目的只有一个:一篇就能解决普通人所有关于小保险公司的问题。
比如大家最担心的小公司破产和理赔的问题,《保险法》立法以保护消费者的权益:
《保险法》第92条:
经营有人寿保险业务的保险公司被依法撤销或者被依法宣告破产的,其持有的人寿保险合同及责任准备金,必须转让给其他经营有人寿保险业务的保险公司;
不能同其他保险公司达成转让协议的,由国务院保险监督管理机构指定经营有人寿保险业务的保险公司接受转让。
转让或者由国务院保险监督管理机构指定接受转让前款规定的人寿保险合同及责任准备金的,应当维护被保险人、受益人的合法权益。
《保险法》第23条:
保险人(保险公司)收到被保险人或者受益人的赔偿或者给付保险金的请求后,应当及时作出核定;
情形复杂的,应当在三十日内作出核定,但合同另有约定的除外。
保险人应当将核定结果通知被保险人或者受益人;
对属于保险责任的,在与被保险人或者受益人达成赔偿或者给付保险金的协议后十日内,履行赔偿或者给付保险金义务。
保险信息十分不对称,有的人一家一年交十几万,却买了一大堆不适合自己的保险,保障严重不足。
有的人保费严重倒挂,交的钱比保额还高,等于给保险公司送钱。
这篇文章最主要的目的是希望你们读完后,能对平安为代表的线下代理人的言语免疫,从而少花冤枉钱。
文章内容如下:
一、小保险公司篇
1.保险公司的设立门槛
2.小保险公司真的"小"吗?
3.有保险公司破产过吗?
4.万一破产了怎么办?
二、理赔篇
1.大小公司理*率赔**差别大吗?
2.大公司理赔服务更好吗?
3.为什么会被拒赔?
4.保险公司一般什么不赔?
干货开始!!!

1.保险公司的设立门槛
保险公司的设立门槛有多高?
《保险法》第68条规定:
(1)主要股东具有持续盈利能力,信誉良好,最近三年内无重大违法违规记录,净资产不低于人民币二亿元;
(2)有符合本法和《中华人民共和国公司法》规定的章程;
(3)有符合本法规定的注册资本(注册资本的最低限额为人民币二亿元,且注册资本必须为实缴货币资本);
(4)有具备任职专业知识和业务工作经验的董事、监事和高级管理人员;
(5)有健全的组织机构和管理制度;
(6)有符合要求的营业场所和与经营业务有关的其他设施;
(7)法律、行政法规和国务院保险监督管理机构规定的其他条件。
想做保险公司,必须要有钱。
注册资本不低于2亿,而且必须用货币实缴;主要股东净资产不低于2亿。
而且即便有钱,也得有足够的背景,不然就得排队,据说在银保监会等批牌照的公司超过了200家。
保险牌照,被称为国内最难审批的牌照,没有之一。
2015年,百度联手高瓴资本,号称要注资10亿成立百安保险,保监会没给批。
2016年,百度拟不低于10亿,与中国太保联合成立财险公司,但保监会依旧没给批。
保险牌照梦二度破灭。
截至2019年末,我国仅设立91家人身险(寿险)公司,88家财产保险公司,共179家保险公司。
在美国,这一数量为6000家。在香港这个弹丸之地,数量达到166家,与大陆旗鼓相当。
今年上半年都快过完了,还没有1家保险公司获批成立,2019年、2018的成立数量分别为1家、0家。
国外的保险公司想要在中国卖保险也得有保险牌照。
如全球最大的保险集团法国安盛与中国工商银行联合成立工银安盛人寿,获得了中国的保险牌照才能在中国大陆开展业务。
一句话,想成立保险公司,很难!

2.小保险公司真的"小"吗?
在很多线下代理人的口中,我家公司世界500强,大而不倒,买我们家的产品,安全放心。
但从保险公司的设立门槛来看,所有的保险公司背景实力都不弱。
保险公司可以分为3大流派:
(1)品牌公司
如中国人寿、平安、太保、新华、泰康等,这也是老百姓眼中的大公司。

这些保险公司成立时间早,广告宣传投入高,线下网点和代理人数量庞大。
听得多了,接触得多了,耳濡目染下,第一时间想到的自然是它们。

(2)合资系
截至目前,中外合资寿险公司共27家,如工银安盛、中信保诚、光大永明等。

工银安盛:工商银行与安盛保险合资成立,安盛于1816年在法国创立,是全球最大的保险集团。
中信保诚:中信集团与保诚保险合资成立,保诚集团创立于1848年,是英国最大的保险公司。
中美大都会:上海联和投资与美国大都会保险合资成立,后者是美国最大的人寿保险公司。
光大永明:光大集团与加拿大永明合资成立,加拿大永明人寿保险公司成立于1871年,是加拿大最大的人寿保险公司。
这些保险公司,单凭股东背景,个个来头与品牌公司相比并不弱,且外资加持经营相对更为稳健。

(3)后起之秀
如大家比较常听到的信美相互、华贵、国富、复星联合等。
众安保险:三大股东分别是阿里、腾讯、平安;
信美相互、大股东是阿里;
华贵人寿:大股东是茅台;
国富人寿:大股东是广西自治区政府;
复星联合:大股东是复星集团,还是复星保德信人寿的大股东。
这些晚成立的保险公司实力也不差,背后的股东都是有钱大佬,但在线下代理人的口中,就变成了小保险公司。

总结:从保险公司的设立门槛和股东背景来看,所有的保险公司都不小。
3.有保险公司破产过吗?
自新中国第一家保险公司中国人寿成立以来,有保险公司破产过吗?
答案:没有。

主要是保险公司成立之后,国家一共上了好几道锁,来保障保险公司的稳定运营。
(1)卖之前,要保证赔得起
这需要降维提到一个专业名词:偿付能力。
大白话解释,偿付能力就是保险公司偿还债务的能力。
《保险公司偿付能力管理规定》第3条规定:
保险公司应当具有与其风险和业务规模相适应的资本,确保偿付能力充足率不低于100%。
《管理规定》第15条规定:
保险公司应当于每季度结束后,按照中国保监会的规定报送季度偿付能力报告。
《保险法》第138条规定,对偿付能力不足的保险公司,银保监会爸爸应当将其列为重点监管对象,并可采取下列措施:
① 责令增加资本金、办理再保险;
② 责令停止接受新业务;
③ 限制业务范围;
④ 限制向股东分红......


(2)成立后,要不停地交钱
《保险法》第97、98、99、100条规定,保险公司要向监管机构提交"4金":
① 按注册资本总额的20%提取保证金,除公司清算时用于清偿债务外,不得动用;
② 每收取一笔保险费,就要从保费中提取一定比例的责任准备金,为后续的保险理赔做准备;
③ 若实现盈利,应当提取利润的10%列入公司的法定公积金,用于弥补亏损,扩大生产经营或者转为增加资本;
④ 缴纳人身险种保费收入的0.05%-0.15%,作为保险保障基金缴纳。
这4金中,保险保障基金的重要性最为突出。
截至2019年12月31日,保险保障基金余额1460.82亿元。无论哪个保险公司出现问题,兜底绝对没问题。
保险保障基金自2005年成立以来,共出手3次,每一次都"事了拂衣去,深藏身与名",切实地维护了投保人的利益。

① 2007年5月接手新华保险,2009年11月转让给中央汇金,圆满完成风险处置;
② 2010年4月接手中华联合保险,2012年9月引进战略投资者东方资产,妥善解决偿付能力不足问题;
③ 2018年3月接手安邦保险,2019年7月安邦保险更名为大家保险,标志着安邦集团风险处置工作取得阶段性成果。
(3)盈利了,钱不能乱花
《保险法》第106条规定,资金运用限于下列形式:
① 银行存款;
② 买卖债券、股票、证券投资基金份额等有价证券;
③ 投资不动产;
④ 国务院规定的其他资金运用形式。
并在《保险资金运用管理办法》第18条规定,资金运用不得有以下行为:
① 存款于非银行金融机构;
② 买入被交易所实行"特别处理""警示存在终止上市风险的特别处理"的股票;
③ 投资不符合国家产业政策的企业股权和不动产;
④ 直接从事房地产开发建设;
⑤ 将保险资金运用形成的投资资产用于向他人提供担保或者发放*款贷**,个人保单质押*款贷**除外;
⑥ 中国保监会禁止的其他投资行为。
总结:监管对保险公司的要求就是稳。

(4)再保险:保险的保险
《保险法》第103条:
保险公司对每一危险单位,即对一次保险事故可能造成的最大损失范围所承担的责任,不得超过其实有资本金加公积金总和的百分之十;超过的部分应当办理再保险。
保险公司对危险单位的划分应当符合国务院保险监督管理机构的规定。
再保险亦称分保,降维就是保险公司自己作为投保人,向其它保险公司投保,以避免偿付能力不足。
这个其它保险公司就是再保险公司,给保险公司做保险的公司。
再降维解释就是假如一份保险保额100万,理赔不难。
但如果一份保险保额1个亿,又或者遇到火灾海啸地震,有大规模保单需要赔付,保险公司可能就赔不起。
为此,保险公司会找另一家保险公司投保,如果发生了,几家一起赔付,赔付压力就没那么大了。
中国最大的再保险公司中再集团,注册资本人民币425亿元,保费规模亚洲最大、全球第七。
4道铁锁,层层加固,只有一个目的:切实维护投保人的合法权益。

4.万一破产了怎么办?
过去没有保险公司破产,不代表将来不会发生,保险公司到底能不能倒闭呢?
《保险法》第90条规定:
保险公司有《中华人民共和国企业破产法》第二条规定情形的,经国务院保险监督管理机构同意,保险公司或者其债权人可以依法向人民法院申请重整、和解或者破产清算;
国务院保险监督管理机构也可以依法向人民法院申请对该保险公司进行重整或者破产清算。
《企业破产法》第2条规定:
企业法人不能清偿到期债务,并且资产不足以清偿全部债务或者明显缺乏清偿能力的,依照本法规定清理债务。
企业法人有前款规定情形,或者有明显丧失清偿能力可能的,可以依照本法规定进行重整。
故理论上,当保险公司资不抵债时,保险公司是能破产的。
那既然能破产,我们投保人的权益如何得到保障?
核心在于《保险法》第92条:
经营有人寿保险业务的保险公司被依法撤销或者被依法宣告破产的,其持有的人寿保险合同及责任准备金,必须转让给其他经营有人寿保险业务的保险公司;
不能同其他保险公司达成转让协议的,由国务院保险监督管理机构指定经营有人寿保险业务的保险公司接受转让。
转让或者由国务院保险监督管理机构指定接受转让前款规定的人寿保险合同及责任准备金的,应当维护被保险人、受益人的合法权益。
降维就是即便保险公司破产了,人寿保单会转让给其他保险公司。如果没人愿意接手,银保监会强制指定保险公司接受转让。
综合以上,中国的保险公司是可以破产的,但是可能性极低。
监管单位的一系列监管手段从前端规避了保险公司破产的风险,且有再保险和保险保障基金作为坚实的后盾。
即便破产了,也建立了完善的法律制度保障投保人的合法权益不受影响。


解决了保险公司的安全性问题,再来看大小保险公司的理*率赔**、理赔服务、条款定义有无区别。
1.大小公司理*率赔**差别大吗?
大小保险公司理赔怎么样,直接查看各大保险公司公布的理*率赔**即可。

品牌公司、合资系和后起之秀的理*率赔**均在97%以上,并不存在明显的差异。
首先,《保险法》第12、14、23条规定:
人身保险的投保人在保险合同订立时,对被保险人应当具有保险利益。
保险合同成立后,投保人按照约定交付保险费,保险人(保险公司)按照约定的时间开始承担保险责任。
任何单位和个人不得非法干预保险人(保险人)履行赔偿或者给付保险金的义务,也不得限制被保险人或者受益人取得保险金的权利。
若保险公司拒赔,必须说明理由,据《保险法》第24条:
对不属于保险责任的,应当自作出核定之日起三日内向被保险人或者受益人发出拒绝赔偿或者拒绝给付保险金通知书,并说明理由。

保险公司如果随意拒赔,除了砸自己的口碑,还会被银保监会约谈,最后走上法院还是得赔,何必给自己惹一身骚。
可好事不出门,坏事传千里,保险公司有时候也很冤。

再往下穿透:保险公司当然不是做慈善的,既然不靠拒赔赚钱,那靠什么赚钱?
答案是:利差。
保险利润主要来源于3部分:死差,费差,利差。
(1)死差
比如保险公司设计某款寿险产品时,参照《中国人寿保险业经验生命表(2010-2013)》、《中国人寿保险业重大疾病经验发生率表(2006-2010)》,
预期每1000个人中有10个人死亡,如果最后只有7人死亡,那保险公司就多赚了3个人的保费,这叫死差益,反之就是死差损。
(2)费差
比如,保险公司预计运营一款产品要花100万费用,但最后只花了80万,那省下来的20万就叫费差益,反之就是费差损。
(3)利差
据去年8月《关于完善人身保险业责任准备金评估利率形成机制及调整责任准备金评估利率有关事项的通知》,
普通型人身保险保单评估利率上限由年复利4.025%改为年复利3.5%。
若重疾险的预定利率以4.025%为准,保险公司的投资回报率是5%,那么5%-4.025%=0.975%,反之就是利差损。
若保险公司拿出100亿投资,投资收益就有1个亿。
据统计,近5年的平均年化收益率在5%以上。10万亿,投资收益等于1000亿。

前有银保监会盯着,后有投资收益作为主要利润来源,保险公司犯不着靠拒赔赚钱。

2.大公司理赔服务更好吗?
理赔服务好不好,怎么判断?
为科学评价保险公司服务质量,促进保险公司改进服务,原保监会于2015年7月颁布《保险公司服务评价管理办法(试行)》。
按照以下8个指标对人身保险公司的服务进行评级:

在理赔服务时效上,《保险法》同样进行了规定:
第23条:保险人(保险公司)收到被保险人或者受益人的赔偿或者给付保险金的请求后,应当及时作出核定;情形复杂的,应当在三十日内作出核定,但合同另有约定的除外。
保险人应当将核定结果通知被保险人或者受益人;对属于保险责任的,在与被保险人或者受益人达成赔偿或者给付保险金的协议后十日内,履行赔偿或者给付保险金义务。
2018年度人身保险公司服务评价等级如下:小公司相比大公司并不差。

如百年人寿与中国人寿服务评级都是BBB,新华人寿和人民人寿服务评级只有BB。

3.大公司条款定义更宽松吗?
这里先摆结论:保险条款定义是否宽松,不是由保险公司说了算,而是监管统一规定。
2007年,中国保险行业协会和中国医师协会联合发布《重大疾病保险的疾病定义使用规范》。
对于理*率赔**占95%的25种重疾定义,保险公司无论大小条款都一样,这就是为了防止保险公司玩猫腻。


再者,虽然小公司保障更好,价格更便宜,但品牌知名度不如大公司,唯有靠产品性价比和口碑吸引消费者。
如果这时小公司在条款定义上耍手段,弄得理赔比大公司还严,一旦被大公司抓住把柄,等于砸自己的口碑,百害而无一利。

4.保险公司一般什么不赔?
鉴于保险行业信息十分不对称,坊间盛传"这也不赔,那也不赔",为了保护自身的合法权益,这里重点强调两点:
1.未如实进行健康告知,未告知事项足以影响承保的,不赔;
投保人在买保险时,都会被问到健康告知,如故意隐瞒健康告知,保险公司不赔。
据《保险法》第16条:
投保人故意不履行如实告知义务的,保险人对于合同解除前发生的保险事故,不承担赔偿或者给付保险金的责任,并不退还保险费。
投保人因重大过失未履行如实告知义务,对保险事故的发生有严重影响的,保险人对于合同解除前发生的保险事故,不承担赔偿或者给付保险金的责任,但应当退还保险费。
健康告知的原则是"不问不说,如问必说"。
比如健康告知里没有问到肝炎,你如果有脂肪肝,可以不必告知,正常承保。
2.约定的除外责任,不赔
一般购买保险时都有《投保须知》,保险公司一般会在《投保须知》里注明责任免除部分,责任免除部分保险公司是不赔的。
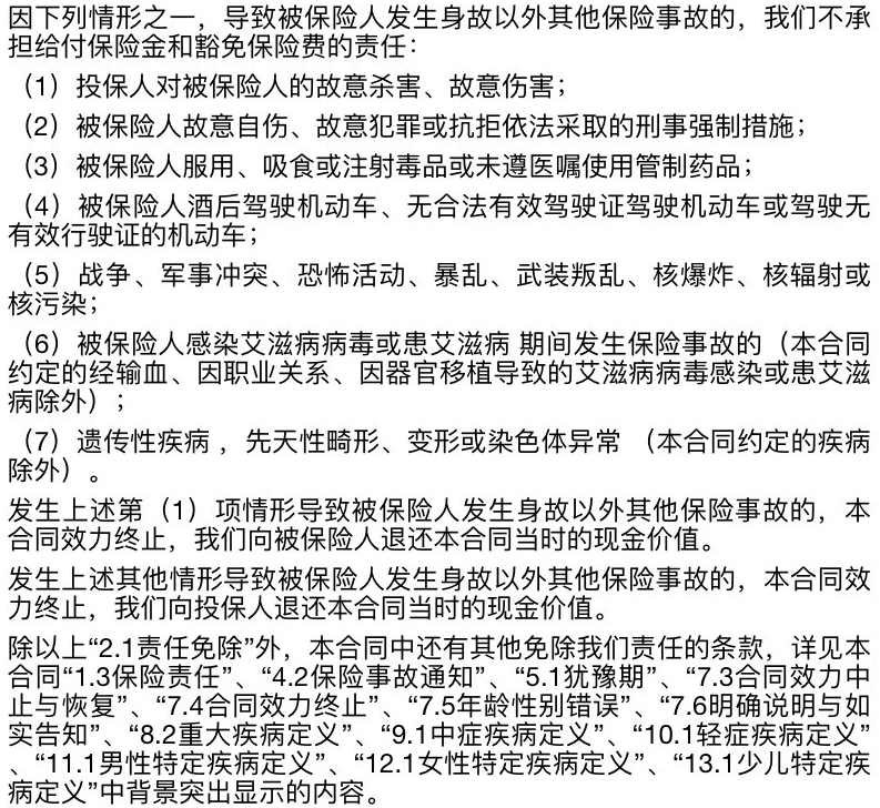
如重疾险一般涉及如下情形,保险公司不赔。

也就是说,符合健康告知,达到合同约定的理赔标准,并且不符合保险公司的责任免除部分,保险公司没有理由不赔。
若产生了拒赔,拒赔理由不当,一举报一个准。

最后做个总结:
1.保险公司其实都不小,并且监管要求非常严格,监管单位的一系列监管手段从前端规避了保险公司破产的风险,且有再保险和保险保障基金作为坚实的后盾。即便破产了,也建立了完善的法律制度保障投保人的合法权益不受影响。
2.大小保险公司之间,理*率赔**均在97%以上,理赔服务无明显差距,理*率赔**占95%的重疾条款定义一模一样。
如果有人再打着"大公司理赔服务好,条款宽松,小公司不安全"这套极其不专业的说辞招摇撞骗,
