回顾一下前文内容:
第一节 连锁标准化为什么落不了地?因为思想没有统一
第二节 什么是连锁的标准化?即:打造“1”,复制“N”
这一节将为大家详细分析,连锁的组织结构演变,不同的连锁阶段,应该如何调整组织架构,以及如何根据组织结构分析目前需要梳理总部还是门店标准化,原因是什么。
最终我们学习的目的就是了解后,梳理出:总部和门店的标准化
连锁企业从1家门店到全国连锁的组织架构演变的全过程,很多连锁企业老板都觉得自己标准化做得不好,因为做连锁就是做复制,复制前提就是标准化,那标准化如何做呢?
我们经常给企业家分享说,要建立标准化体系
运营系统(建立标准化)
训练系统(输出标准化)
督导系统(执行标准化)
以及,落地到手册,标准化手册三要素:
梳理业务流程(流程)
进行规范说明(规范)
形成常用表单(工具)
但是我们会发现,这是具体的落地方法技巧,这是术,如果我们不知道企业现阶段需要梳理哪些标准化,也不明白为什么要做标准化,那标准化反而是阻碍企业发展的。
最后我们才发现,学习方法不可怕,最要命的是不知道自己的问题,然后拼命去学不是真正这个问题的方法去落地。
有句话说得很对:最要命的不是解决不了问题,而是没有真正的发现问题。
所以,我们先看一下整个连锁企业的组织演变过程:

我们先了解一下,连锁组织结构的三种类型
连锁的三种组织结构:
职能型组织结构
跨区域组织结构
混合型组织结构
第一种 职能型组织结构
职能型组织结构,是按职能来组织部门分工,即从企业高层到基层,均把承担相同职能的管理 业务及其人员组合在一起,设置相应的管理部门和管理职务。
这样讲大家可能不是很明白,通过一个小故事:

一个个体户老板,刚开一家门店不错,成功了,然后开第2家,第3家,直到开了10家,老板发现好多东西都需要管理,采购也需要自己采购,招聘也需要亲自做,选址和开店也要自己做。
精力慢慢被掏空,于是组织慢慢出现了支持部门:例如财务部,人力资源部,行政部,采购部等。
这种组织架构叫:职能型组织架构


首先我们要关注,从企业的价值链分析,企业一般有两个“活动”,一个是基础活动,一个是支持活动,我们可以这样理解:
基础活动就是对外活动(服务消费者的)
支持活动就是对内活动(服务企业的员工的)
即如图:

那我们来看看,这个阶段的连锁组织生命周期的特征:

这个阶段,开了10多家门店,慢慢打磨了样板店,也慢慢清晰和总结出一套可盈利可复制的单店模式。
这个时候,还是以门店为主,即强门店,弱总部(甚至有些还是没总部),一位总部的职能没有完善起来,一些老板看不到总部给门店带来什么价值。
但是有些老板就会把成功的开店经验传递给员工,侧重初创团队的培训。
此阶段特征:
(1)非规范化
(2)组织简单高效
(3)职能部门功能缺失
(4)组织侧重团队与培训
通过这个简单的讲述,相信大家对职能型组织架构有所了解,也就是简单的专业化分工,那职能型的组织架构有什么优势和劣势?
职能型组织架构的优劣势,如下图所示:

第二种 跨区域型组织结构
区域型结构又称多分部结构,是指将资源组合起来,以便为某特定地区提供服务的组织结构 它可以按地理位置设立分部,分部有独立性更强、更加分权的职能部门。
为了加深理解和印象,还是以刚刚上述的故事,进行展开讲述:

当这家企业发展不错,例如在广东市场已经成为区域品牌,具有一定的影响力,这时考虑的问题就是如何做跨区域连锁,假设水土不服又该如何。
当老板想在湖南拓展市场,就需要在湖南地区设立运营分部和授权给当地负责人,然后把成功经验复制到湖南地区。同理,在江苏地区发展也是。

这时要考虑的是总部如何进行赋能给门店,例如:
(1)选址如何标准化
(2)建店的流程如何规范
(3)开店前的准备工作和开业后的运营标准
(4)以及门店的关键岗位如何标准化复制
(5)单店投资回报分析预测等等
那么此时就需要强化总部职能,完善总部架构,例如这时候需要设立训练部门,负责培养和选拔人才,以及人力资源完善公司章程和制度,门店一多管控起来不好操作,就需要组建督导部门。
当然,我们一定要理解,总部和门店不是上下级关系,而是更好的赋能和支持门店活动。
所以发展到这个阶段的企业,就必须完善总部职能,才能更好上一个台阶。
这种组织架构叫:跨区域组织架构
在这次过程中还是离不开企业价值链的基础活动和支持活动,请看图:

那我们来看看,这个阶段的连锁组织生命周期的特征:

这个阶段,需要企业家更清晰战略方向,如何一旦战略明确后,企业就能聚焦做事更快的发展,以及企业的盈利模式设计,连锁背后不是单纯赚产品的差价,而是可以整合上游供应商和下游加盟商,或者其他的衍生收益。(单店可赚钱但企业不赚单店的钱。)
再到企业扩张,到底是直营还是加盟,还是两者一起,加盟和直营比例大概是多少等等一系列的思考。(即战略明确,模式确立。)
同样地,那跨区域型的组织架构有什么优势和劣势?
职能型组织架构的优劣势,如下图所示:

第三种 混合型组织结构
是指将两种或三种组织结构结合起来设置分部而形成的组织结构 ,如下图所示:

同样的,以上述故事继续讲:
当湖南区域试点运营不错后,也需要当地分公司开始专业化分工,分公司也开始出现了“支持活动”的部门,例如财务,人力资源,行政等职能部门。
总部也开始优化业务流程,以及训练与督导部门开始更专业化,训练部门可以发展为企业的商学院甚至企业大学,督导部也从训练部分裂出来,专门有人巡店督导等等。
这种组织架构叫:混合型组织架构(职能和跨区域都有),我们简单看一下,国美电器的混合型组织架构:同时有专业化分工,又有多品牌和跨区域运作。

这个阶段的连锁组织生命周期的特征:
企业发展离不开人才,连锁表面复制的是门店,实际复制的是人。做连锁最终走向必定是做平台,经营企业就是经营人的需求,连锁平台规范起来后,应该建立一种感觉:平台能实现员工的梦想,平台是完善机制,选拔人才的舞台。

此阶段特征:
(1)流程优化、完善
(2)组织专业化分工合作
(3)控制性授权
(4)职能明确、岗位增加
(5)组织侧重规范执行、训练与督导 总结
同样地,那混合型的组织架构有什么优势和劣势?
混合型组织架构的优劣势,如下图所示:

上述就是三种连锁的组织架构,一般来说:
启动阶段的连锁企业,0-20家门店大部分是职能型组织架构,简单高效。
扩张阶段的连锁企业,20-100家门店大部分是跨区域组织架构,恰当放权。
变革阶段的连锁企业,100家以上大部分是混合型组织架构,模式创新。
这基本就是一家连锁企业从启动到全国连锁的组织演变简史,大家明白这个规律后,我们可以做两方面的思考:

第一,倒推发展
假设我们现在是启动和扩张期的连锁企业,我们就可以从战略的顶层开始设计,企业要做成什么样的,使命,愿景,价值观如何设计?
战略的4问:
我们的客户是谁? (卖给谁)
我们的产品和服务有哪些? (卖什么)
我们的交易场所在哪里? (在哪里卖)
我们的合作伙伴是谁?(和谁卖)
再到连锁模式:
企业盈利模式有哪些,未来应该如何布局?
企业的扩张模式有哪些,是直营还是特许加盟,还是托管联营等
企业的管控模式有哪些,不同阶段应该采取什么措施。
再到具体的细节,标准化模块有哪些?应该如何梳理?
第二,梳理标准化模块

更能了解连锁企业如果要做标准化,总部和门店的标准化应该怎么做?
上述讲到,企业有两大活动:
对外消费者——基础活动
对内员工——支持活动


连锁企业有5条链条,如图所示:
总部/分部有:
(1)商品供应链
(2)营运管控链
(3)连锁扩张链
(4)支持链
(5)复制执行链
终端门店有:
(1)物的标准化
(2)人的标准化
(3)环境的标准化
理解上面的内容后,你就可以梳理总部和门店标准化了。当然,这个是跟企业的发展阶段有关,例如企业属于启动阶段,可以强化门店的标准化,更好更快的复制。当企业属于扩张阶段,则更需要强化总部的标准化了。
组织设计确定后,需要依据设计的部门职能设置其标准,职能标准化是根据该岗位在企业中 需发挥的功能性要求设定起标准。

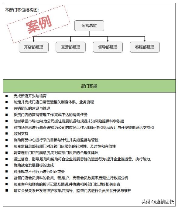
以上是某企业运营中心的职能设置为案例:
运营总监是运营部的,先确定运营部的职能,然后再设计运营部下面各个岗位的岗位职责。
以下为一个职能标准化模板:
部门名称:
部门的组织架构:
部门职能:



一般情况下,在设置了企业内部各部门的职能标准化后,可根据该部门的职能要求设置其工 作岗位类别、人数以及分别负责的工作职责,以下是以某企业运营中心内部人员的岗位说明 书作为案例::
岗位标准化模板:



当我们明白了连锁的三种组织架构,即连锁如何从一家门店发展成全国连锁的规律,同时根据连锁的价值链分析,找出需要梳理的标准化:
总部-分部-门店,如图所示,我们下节会详细讲到,总部/分部/门店都有什么标准化手册需要梳理?
我们下一节见。


连锁落地PPT:
连锁:《走进连锁》
战略:《战略实施规划报告》
模式:《连锁商业模式报告》
组织:《连锁组织设计报告》
标准化体系:《标准化体系报告》