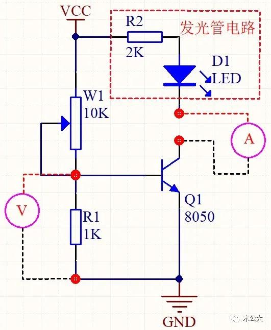
一、实验电路图

二、选择器件
1、三极管
Q1:型号=8050,材料类型=NPN,功率等级=小功率。
2、可变电阻
W1:电阻=10K,功率=1W(选用小型,方便调节)。
3、固定电阻
R1:电阻值=1K,功率=1/4W,封装=直插。
R2:电阻值=2K,功率=1/4W,封装=直插。
4、发光管
D1:普通发光管,大小=Φ3或Φ5, 颜色=任意,封装=直插。
5、电源
VCC:2节1.5V电池,或者3V~5V的直流稳压电源。
三、搭建电路
1、选择一块大小合适的洞洞板。
2、按照电路图上器件布置的位置,将器件摆放并插入洞洞板。
3、用电烙铁将器件按电路图的连接方式,用导线连接牢固。
4、用万用表电阻档,测量VCC与GND之间的电阻值,应在几千欧以上,如果电阻值很小,要检查电路是否短路、器件是否安装正确、器件是否损坏。
5、如果是用2节1.5V电池做电源,则将2节电池,头尾相连,并在正极和负极各引出一条导线,红色接正极,其它颜色接负极。如果选用直流稳压电源,直接进行下一步。
6、将直流电源(3.3~5V)的负极与电路图中的GND相连。
7、将万用表选择直流电流测量档,选择高量程。
8、将万用表正表笔(红色)接电源正极,负表笔(黑色)与电路图中的VCC碰触一下,此时查看电流值,正常在10~20mA以内。电流过大,说明电路不正常,应检查排除故障。
9、电流正常,则可将电源正极,直接与电路中的VCC相连,不需串接万用表。
10、观察器件有无发热、发烫、异味等异常现象。如有,则断开电源,重新检查电路,排除故障。
四、电路测试
1、整体电压测试:将万用表选择电压档,量程为10V档位,黑色表笔与GND相连,红表笔与VCC相连,查看电压值,并记录。
2、三极管Q1集电极与GND之间的电压测量。方法如下图所示,将万用表选择电压档,量程为10V档位,黑色表笔与GND相连,红表笔与图中检测点相连,查看电压值,并记录。
3、三极管Q1基极与GND之间的电压测量,也就是电阻R1两端电压测量。方法如下图所示,将万用表选择电压档,量程为10V档位,黑色表笔与GND相连,红表笔与图中检测点相连,查看电压值,并记录。

4、调节W1,改变W1的电阻值,将基极对电地电压调到1V,查看发光管D1是否发光。再将基极对电地电压调到0.7V以下,查看发光管D1是否发光情况。多次试验,做好记录。
5、三极管Q1基极与GND之间的电压测量,也就是电阻R1两端电压测量。方法如下图所示,将万用表选择电压档,量程为10V档位,黑色表笔与GND相连,红表笔与图中检测点相连,查看电压值,并记录。
6、三极管集电极电流的测量。万用表选择直流电流测量档,选择mA档位,断开三极管集电极与D1负极连线,将万用表串接在集电极回路中,正表笔接D1负极,负表笔接三极管集电极,连接方式如下图所示。如果基极也接1块万用表,用2块万用表观察更直观。

7、调节W1,观察万用表的电流值的变化,并记录。
五、分析理解
通过对测量数据分析,明白如下道理。
1、集电极电流与基极、发射极电流的关系。
2、三极管导通电压值。
3、二极管发光的条件,电压、电流值是多少。
4、电器中各个器件的作用。
5、各个器件的特性。
该内容是小编转载自网络 , 仅供学习交流使用,如有侵权,请联系删除。如果你还想了解更多关于电子元器件的相关知识及电子元器件行业实时市场信息,敬请关注微信公众号 【上海衡丽贸易有限公司】