对于新三板挂牌企业来说,通过精选层挂牌后转板上市更为便捷、时间更快。
7月16日,证监会发言人表示,精选层运行将满一年,转板上市制度即将进入落地实施阶段。符合条件的精选层企业将在履行内部决策程序、中介机构核查后,有序启动转板上市准备工作。
截止目前,精选层公司一共57家,总市值达1620亿元;累计募资139.38亿元,平均每家2.4亿元,平均发行市盈率26.62倍。
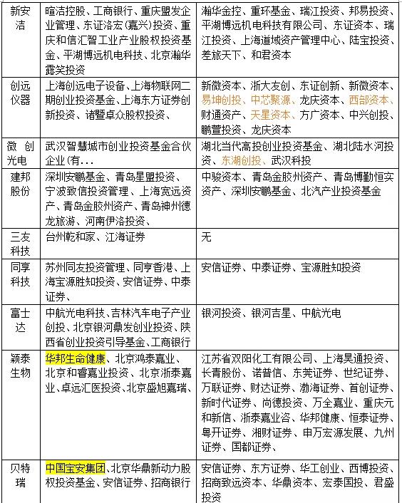
数据统计,融中财经发现, 首批32家企业背后拥有超过100家投资机构,包括达晨、高特佳、松禾资本、云峰基金、百度、天风天睿、国寿安保基金、新龙脉资本、天星资本、金海汇投资、山东金海集团、金沙江创投、高特佳、上海展瑞新富、广垦太证股权、久银投资、保腾创投、太证资本、太平洋证券、水木创投、五都投资、鲁证创投等。
值得注意的,多家企业背后都有上海鼎锋资产、天星资本、新龙脉资本等机构的身影。
上市公司、公募、私募齐上阵
随着新三板精选层改革,大量新机构和资金“跑步”入场。
截至目前,精选层公司共57家,多数为 上市公司子公司,如颖泰生物、贝特瑞分别是A股上市公司华邦生命健康和中国宝安集团旗下控股子公司。此外,还有包括球冠电缆、流金岁月等多家公司从冲击A股IPO“变道”精选层转板预备役。
按照转板上市办法,转板公司应当在精选层连续挂牌一年以上,且不存在应当调出精选层的情形。 2020年7月27日,新三板精选层正式设立并开市交易。到今年7月27日,首批32家精选层企业挂牌将满1年,届时相关企业将具备转板上市的基础条件。
在新三板精选层企业中,十大股东*共中**直接或间接出现了近20家A股上市公司身影。随着转板政策落地,持股比例高的A股上市公司有望成为最大受益者。
其中,直接位列精公司第一大股东的:
精华制药对森萱医药持股比例84.14%。而南通产控持有精华制药34.29%的股权,为精华制药的控股股东。南通市国资委持有南通产控100%的股权,为精华制药的实际控制人,因此也是森萱医药的实际控制人。

颖泰生物为华邦健康旗下从事农化业务的控股子公司(控股比例65.51%,一年前持股比例70.94%,减持比例5.43% ),目前市值约70亿元。 作为国内皮肤药和皮肤健康领域龙头,华邦健康始终坚持将医药、医疗大健康业务作为战略发展方向。颖泰生物符合上市转板条件,上市转板后对对华邦健康有着重要意义。
富士达是央企中国航空工业集团有限公司旗下上市公司中航光电(SZ∶002179)子公司,中航光电对富士达持股比例为46.64%;除此之外,其背后十大股东还有吉林汽车电子产业创投、北京银河鼎发创业投资、陕西省创业投资引导基金等。
苏轴股份主营轴承、滚动体等机电设备零部件的研发、生产和销售,其主要产品用于主要应用于汽车领域。公司的主要客户为知名的汽车零部件制造商,比如上汽变速器、博世、博格华纳、采埃孚等。苏轴股份是创元科技(000551,SZ)旗下控股子公司。持股,42.79%。
贝特瑞 新材料集团,是一家锂离子二次电池用正负极材料专业化生产厂家,成立于2000年8月,隶属于上市企业——中国宝安集团(股票代码:0000009)。这也是新三板上的明星企业,除了宁德时代、比亚迪、国轩高科、力神、亿纬锂能、鹏辉能源等国内知名厂商,松下、三星SDI、LG化学、SKI、村田等也是贝特瑞重要客户。
值得注意的是,公司十大股东中,A股著名私募大佬葛卫东位列其中。葛卫东去年三季度买进公司827.98万股,成为第五大股东。 除了贝特瑞,葛卫东还持有威华股份、集友股份、航发控制、科大讯飞、锐科激光、兆易创新等多只股票,且是上述几家公司的前十大股东。按照最新收盘价计算,其持仓市值超过70亿元。




PE/VC“黑马”:鼎峰资产和天星资本
此外,融中财经发现, 首批32家企业背后拥有超过100家投资机构,比如达晨、高特佳、松禾资本、百度、天风天睿、国寿安保基金、新龙脉资本、天星资本、盈科资本、金海汇投资、山东金海集团、金沙江创投、高特佳、上海展瑞新富、广垦太证股权、久银投资、保腾创投、太证资本、太平洋证券、水木创投、五都投资、鲁证创投等。
其中,云峰基金通过海南省文化产业发展基金投资流金岁月;金沙江创投、高特佳投资了生物谷; 九鼎参与了凯添燃气;同创伟业投资了国源科技;和同资本、天星资本、嘉实资本投资了观典防务;北汽产业投资基金投资了建邦股份;新微资本、浙大友创、易坤创投、中芯聚源、西部资本、天星资本、中兴创投、龙庆资本投资了创远仪器等。
值得注意的,其中多家企业背后都有上海鼎锋资产和天星资本身影。
上海鼎锋资产管理有限公司成立于2007年11月,是国内设立最早的阳光私募基金公司之一,由多位券商投行、投资部门资深人员建立。目前管理80余支基金产品,管理规模近百亿。 其参与的新三板定增除了精选层的泰祥股份、润农节水、翰博高新等,还包括久日新材、锐新科技、三角防务、银发环保、易城股份、可恩口腔、远航科技等明星企业。
天星资本的身影在出现在苏轴股份、佳先股份、润农节水、流金岁月、创远仪器、观典防务等精选层企业。
天星资本成立于2012年,是一家专注于早期的创业投资管理机构。成立至今,已投资企业超500家,覆盖TMT、文化传媒、军工、医药医疗、消费升级、节能环保、高端制造等新兴行业。在2017年股转系统正式公布的新三板创新层名单中,天星资本所投项目中有122家入选。
管理合伙人霍晓虎,曾是新荣资本PE合伙人,绿色环保投资基金发起管理人,掌上灵通资深副总裁,青海卫视卫星频道首席运营官,俊和在线董事、首席执行官,慧聪国际发起人、副总经理。拥有加州大学硕士学位,清华大学学士学位。
“预备役”企业,转板前遭减持
按照目前转板上市规则,精选层挂牌企业申请转板至科创板或创业板上市的,需要相应满足科创板或创业板现行的上市市值与财务指标等发行条件,并符合科创板或创业板定位,同时要求申请转板企业股东人数不少于1000人,股本总额不低于人民币3000万元,且在申报前60个交易日有1000万股最低成交量等。
截至7月20日, 首批32家精选层企业中满足上述指标的超过半数。 随着近期新三板行情复苏,交投逐步升温,预计后续将有更多企业满足条件,进入转板备选名单。也有 部分人士分析指出,转板上市,首批精选层企业实控人、董监高等限售对象可能在12个月限售期届满时,引发精选层股票下跌。
值得注意的,今年初,多家精选层企业股东被曝违规减持。
全国股转公司网站文件显示,2020年11月26日,贝特瑞董事违规减持;2020年9月22日,球冠电缆董事违反限售规定、减持未预披露及短线交易。
挂牌精选层后,贝特瑞副董事长岳敏的实际减持数量超过拟减持数量。公告显示,岳敏拟于2020年9月21日至2020年12月20日减持不超过100万股贝特瑞股票。截至2020年10月30日,岳敏通过竞价交易方式累计减持100.99万股。
青波资本董事长习青青表示,岳敏是公司总工程师,贝特瑞的重要技术都是在他的带领下研发出来的。对公司核心技术高管人员套现离场的事是持比较负面的评价,算是公司基本面的减分项。
据了解,对于关键主体减持股份的,精选层执行与上市公司相同的预披露要求。
根据《全国中小企业股份转让系统挂牌公司信息披露规则》,精选层挂牌公司持股5%以上股东、实控人、“董监高”人员计划减持股份的,应当及时通知公司,在首次卖出股份的15个交易日前预先披露减持计划,持股5%以上股东、实际控制人减持其通过全国股转系统竞价、做市交易买入的股票除外。同时,在减持时间区间内,前述拟减持主体在减持数量过半或减持时间过半时,应当披露减持进展情况。
除了减持违规,还有精选层公司因其他事项被全国股转公司采取自律监管措施。2020年9月21日,流金岁月股份回购违规,公司及董事被要求提交书面承诺;2020年9月29日,因公司治理违规,龙泰家居及“董高”人员被口头警示。
下半年,精选层企业将突破100家
精选层转板上市通道开启后,势必将拓宽新三板企业登陆资本市场的路径。
从过去经验看,新三板公司“转板”A股上市后,普遍出现了市值大增,多数“转板”股走势抢眼,而其收益率也备受投资者关注。“精选层+转板”更适合仍处于高速成长期、近期有融资需求的企业。直接申请A股上市并在新三板摘牌,适合已具备相当规模体量、抗风险能力强、财务规范、公司治理健全的企业。
目前,新三板精选层挂牌公司57家,其中,中小企业占比79%,超过7成属于现代服务业与先进制造业“小而美”的一批创新型企业。 坊间一直将精选层公开发行称为“小IPO”。多位业内人士认为,今年下半年精选层入层企业的数量将会突破100家大关。
北京利物投资创始合伙人常春林表示, 首批32家精选层企业规范运行基础良好,且部分企业相关筹备工作已提前开展,加之交易所审核效率较高,预计 今年三季度末、四季度初将有首家或首批企业通过转板上市审核,并在年内上市交易。
无疑,在转板上市改革红利的吸引下,一批财务状况良好或具备较强的创新能力、市场认可度较高的优质公司,科技含量高、成长属性强的创新创业企业有望成为首批转板上市的先行者。