参考文献引用是我们写论文做课题必须要学的,文献的选择、参考和引用,都是需要斟酌的,如何正确引用参考文献是论文创作的重点,有价值、高水平的文献能为我们的论文成果增加不少亮点。

学术论文集
第一,参考文献的借鉴是做学术的第一步骤,引用参考文献是必然的。任何思想结论成果,都离不开前人的知识经验积累,不引用参考文献那就是典型的天马行空了,不具有可研究性和学术价值,所以参考文献是必要的,没有参考文献成不了论文。参考文献引用要注意格式。

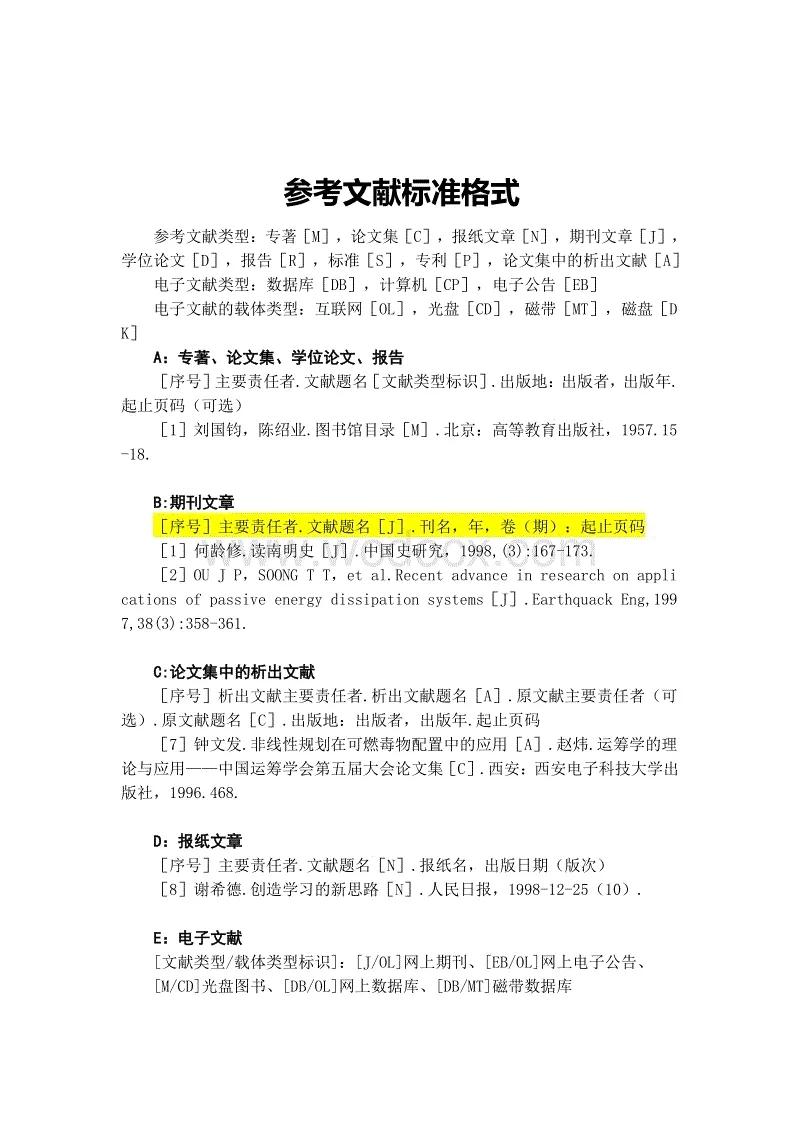
引用参考文献格式
第二,引用参考文献,不是抄袭别人的成果。引用是说明你的思想或者你的论文启发,出处在哪里。一般情况下,引用他人的观点,尽量用自己的语言表达出来,进行提炼总结,论点论据方面都可以,但是数字和数据推理方面尽量保持原来的模样,这个总结不了,注明原出处就好。引用文献,照抄是最不好的,一是查重过不了,二是不尊重学术的严肃性。

不抄袭
第三,引用参考文献,可以在作者的立意上继续深挖,但是不要偏离作者的中心意思。引用还是要尊重原创作者,以事实为主体,可以有深入发展,也可以弥补原作者的不足和缺陷,但是不能扭曲事实,学术是一直在突破发展,不要曲解作者的意思。参考文献自己要熟读,才能能体会一二,要把能用到的文献和自己的上下文联系起来,真正为自己所用,才是引用的目的。

尊重原创作者
第四,参考文献引用源一般是百度学术查和知网查,可以直接找到相关文献,选择引用就可以。重点是找到最初的文献来源,也就是最早的最权威的出处,引用专业来源,一般找最有权威的学术期刊、有影响力的学术著作专著,尽量不要找教材,教材的来源基本不是第一手资料了。一级出处是最开始观点出现的地方,是最原始的信息,后续其他人的引用或者变化都有后续作者自己的观点和看法,除非你是要后续作者的新观点,才会找后续的二级论文,不然尽量挖到原始论文,这个研究才算是找到了根源,才会有系统地、深入地了解。

知网
第五,引用参考文献,不是为了文章格式必须要这个而去完成任务,找文献凑上,而是根据自己的论点找文献辅助。确定一个方向,有目的地去读文献,这是我们当初写论文的时候,老师教的方法,起步是读100篇,每一篇概论出作者的意思,筛选出对自己有用的50篇,然后在里面寻找自己需要的论点和数据方法,论证方法,最后学习引到自己的论文里,最终为自己的论文补充营养,论文不是凭空创造,引用的文献可以是你的论据。

论文要求
(文中图片,均来自网络,如有侵权,联系删除)
(本文原创,码字不易,请多关注,多多点赞,谢谢)