对于很多第一次参加考研的同学来说,很多考研复试需要准备的资料都不太熟悉。比如复试需要准备的复试简历,很多同学表示不清楚复试简历怎么写,写什么。今天超级简历Abbey就和大家分享一些关于考研复试简历怎么写、写什么的问题。
考研复试简历的主要内容分为报考专业、教育经历、荣誉资质、项目经历、社团与组织经历、技能与证书几个部分。
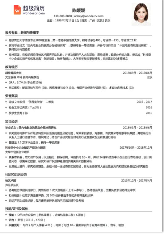
1.报考专业
在考研简历一开始需要写的是你的一志愿报考专业信息和初试的成绩信息,如果你认为自己有出色的经历或者项目能吸引老师的,也可以补充在报考专业中。让导师一眼能看到你的优势在哪。注意如果和报考专业相关性不强则不写。

2.教育经历
教育经历中填写本科的学校、专业、GPA等等信息。如果有与报考专业相关的课程的成绩不错,也可以写上。
3.荣誉资质
可以写在大学四年中你获得的有含金量的奖项,最好与报考专业相关。当然学习优秀奖学金等等的也可以写上,因为复试简历实际上是让导师对你的能力有一个整体的认识,如果能有助于展现自己能力的信息,都可以写上。
4.项目经历
在项目经历中可以介绍你在大学中完成的项目,比如竞赛项目,科研项目等。如果没有那么多项目经历,也可以把本科毕业论文作为项目写上。不过,项目经历描述需要技巧,可以参考我们以前的文章简历中项目经历怎么写来清晰具体地描述项目经历。

5.社团与组织经历
主要介绍你在大学中的社团和组织经历,如果没有和专业相关的可以不写。
6.技能和证书
可以写你的语言和技能,如英语四六级等。原则上只写最高的,成绩好可以写成绩,如果不好就不写成绩。如果觉得不写成绩表现不出自己的英语水平,可以添加对自己英语能力的描述。
比如:CET-6(568)、CET-4(可独立翻译专业文献)
总之记住一个原则,擅长什么就多写什么,不要写自己不熟悉的项目和描述,这样老师问问题的时候,才能更好地回答,让简历的内容来引导提问,帮你更容易的通过考研复试的面试关。
另外,在给导师发简历邮件时,要有一段自我介绍说明自己的来意。比如可以这么写:
我从同学处了解到您在招收2019级研究生,对您所从事XX专业XX领域/XX方向的研究非常感兴趣,希望在研究生期间跟着您做一些这方面的研究工作,所以非常冒昧地给您致信,希望能与您取得联系。附件是我的个人简历,希望您抽空查看。
以上就是关于考研调剂简历怎么写的问题,希望大家在看完后,是可以写出一份优秀的考研复试简历,来帮助你复试成功的。超级简历Abbey祝大家在考研调剂的过程里一切顺利!

考研简历模版