502 Bad Gateway


nginx
- 在哪儿资讯网

502 Bad Gateway

502 Bad Gateway


nginx

加氢设备工程师

油封的作用一般就是将传动部件中需要润滑的部件与外部环境隔离,不至于让润滑油渗漏。骨架油封是油封的典型代表,一般说的油封即指的是骨架油封。此外还有磁力油封、迷宫油封、轴承隔离器等。

一、骨架油封

1.1骨架油封分类及结构

骨架油封是油封的典型代表,一般说的油封即指的是骨架油封。骨架就如同混凝土构件里面的钢筋,起到加强的作用,并使油封能保持形状及张力。按结构形式可分单唇骨架油封和双唇骨架油封。双唇骨架油封的副唇起防尘作用,防止外界的灰尘,杂质等进入机器内部。按骨架型式可分为内包骨架油封,外露骨架油封和装配式油封。

骨架油封结构有三部分组成:油封体、加强骨架和自紧螺旋弹簧。密封体按照不同部位又分为底部、腰部、刃口和密封唇等。通常,在自由状态下的骨架油封,其内径比轴径小,即具有一定的“过盈量”。

<html>
<head><title>502BadGateway</title></head>
<body>
<center><h1>502BadGateway</h1></center>
<hr><center>nginx</center>
</body>
</html>
<!--apaddingtodisableMSIEandChromefriendlyerrorpage-->
<!--apaddingtodisableMSIEandChromefriendlyerrorpage-->
<!--apaddingtodisableMSIEandChromefriendlyerrorpage-->
<!--apaddingtodisableMSIEandChromefriendlyerrorpage-->
<!--apaddingtodisableMSIEandChromefriendlyerrorpage-->
<!--apaddingtodisableMSIEandChromefriendlyerrorpage-->

图1 骨架油封

因此,当油封装入油封座和轴上之后,油封刃口的压力和自紧螺旋弹簧的收缩力对轴产生一定的径向紧力,经过一段时间运行后,该压力会迅速减小乃至消失,因而,加上弹簧可以随时补偿油封自紧力。

1.2骨架油封密封原理

密封原理:由于在油封与轴之间存在着油封刃口控制的油膜,此油膜具有流体润滑特性。在液体表面张力的作用下,油膜的刚度恰好使油膜与空气接触端形成一个新月面,防止了工作介质的泄漏,从而实现旋转轴的密封。油封的密封能力,取决于密封面油膜的厚度,厚度过大,油封泄漏;厚度过小,可能发生干摩擦,引起油封和轴磨损;密封唇与轴之间没有油膜,则易引起发热、磨损。

因此,在安装时,必须在密封圈上涂些油,同时保证骨架油封与轴心线垂直,若不垂直,油封的密封唇会把润滑油从轴上排干,也会导致密封唇的过度磨损。在运转中,壳体内的润滑剂微微渗出一点,以达到在密封面处形成油膜的状态最为理想。

1.3骨架油封密封作用

骨架油封的作用一般就是将传动部件中需要润滑的部件与出力部件隔离,不至于让润滑油渗漏,通常用于旋转轴,是一种旋转轴唇密封。骨架就如同混凝土构件里面的钢筋,起到加强的作用,并使油封能保持形状及张力。骨架油封是采用优质*腈丁**橡胶和钢板制作而成,质量稳定,使用寿命长。广泛用于曲轴箱,变速箱、轴承箱等部位。

合理使用油封,应注意以下几点:

(1)轴的转速由于设计和结构上的原因,高转速的轴应使用高速油封,低转速的轴使用低速油封,不能将低速油封用于高速轴上,反之也不行。

(2)环境温度在使用温度较高的情况下,应选用聚丙烯酯或硅、氟、硅氟橡胶。并应设法降低油箱中的油温。在使用温度过低的情况下,应选用耐寒橡胶。

(3)压力一般的油封承受压力能力差,压力过大时油封会变形。在压力过大的使用条件下应采用耐压支承圈或加强的耐压油封。

(4)安装上的偏心程度油封和轴配合时偏心过大,则其密封性会变差,特别是在轴转速高时尤为严重。如果偏心过大时,可采用“W”形断面的油封。

(5)轴的表面光洁度,直接影响油封的使用寿命,即轴的光洁度高,油封使用寿命就会长。

(6)注意在油封的唇口应有一定量的润滑油。

(7)要特别注意防止尘土浸入油封。

二、磁力油封

2.1磁力油封介绍

磁力油封是由静环和动环两部分组合合成,运用磁力技术,采用机封理念,全浮动密封面结构。

<html>
<head><title>502BadGateway</title></head>
<body>
<center><h1>502BadGateway</h1></center>
<hr><center>nginx</center>
</body>
</html>
<!--apaddingtodisableMSIEandChromefriendlyerrorpage-->
<!--apaddingtodisableMSIEandChromefriendlyerrorpage-->
<!--apaddingtodisableMSIEandChromefriendlyerrorpage-->
<!--apaddingtodisableMSIEandChromefriendlyerrorpage-->
<!--apaddingtodisableMSIEandChromefriendlyerrorpage-->
<!--apaddingtodisableMSIEandChromefriendlyerrorpage-->

图2 磁力油封

油封是用来封油的机械元件,它将传动部件中需要润滑的部件与出力部件隔离,不至于让润滑油渗漏。静密封和动密封用密封件叫密封件。

磁力油封是经过多年的研究与实验而设计出来的一款产品,创造性的使用了模块化磁力补偿系统与新材料密封技术,简便的安装即可解决工业史上一直难以根除的问题。既响应了产品转型升级要绿色环保的国家政策,又符合工厂企业的6S管理要求。

传统唇封产品在应用中必然与轴面发生摩擦,在应用中极易失效。无法有效地阻止轴承腔不受污染,工作寿命一般很短且难以控制。当唇封泄漏时,润滑油的流失将给轴承及设备带来灾难性的后果。周免的严重磨损所引起的设备损伤,必然会增加修复成本。

磁力油封在设计中运用磁力技术,采用机封理念,全浮动密封面结构。整体结构简单,安装方便,动力消耗少。动静环消耗少。动静环结合面始终保持紧密接触,即使在较大的轴跳动下,亦可实现有效密封。磁力密封替代骨架油封,是转轴密封技术发展的必然方向。

2.2磁力油封功能配置

磁力油封由静环和动环两部分组合而成:

静环,是用遇热稳定且耐磨的“316不锈钢”制成,通过O型圈固定于腔内,动密封面光滑耐磨。

动环,内含磁性元件,动密封面是散热性与耐磨性极佳的含碳复合材料制成,并且采用浮动式设计。可长期在静环的吸引下保持贴合,为达到与静环长期吸合在一起,磁力油封的磁性元件采用在高温环境下都不会消磁的永磁材料。而且为了满足浮动式设计的要求,动环采用O型圈固定在轴上。

磁力油封在结构设计时考虑到长寿命使用,故采用特殊材料,使其在恶劣环境下及反复变化时可保持耐用。磁力油封可在干态下或存在润滑的工况下工作,亦适用于水侵蚀的情况下。可用在立式、卧式、低速、高速、干摩擦或润滑状态下的减速机、齿轮箱、风机、泵和电机等转动设备。

2.3磁力油封特点

(1)磁力补偿密封设计,适用于润滑或干摩擦工况,真正做到零泄漏。

(2)磁力油封对轴的表面硬度没有要求,并且不会磨损轴。

(3)磁力油封的线速度可达50 m/s。

(4)磁力油封的寿命比传统油封的寿命长,最低可达28000h。

三、迷宫油封

迷宫密封属于非接触式动密封。是通过在旋转件、固定件之间形成多个密封槽,产生阻力,阻止液体(气体)的泄漏(如图3所示)。

<html>
<head><title>502BadGateway</title></head>
<body>
<center><h1>502BadGateway</h1></center>
<hr><center>nginx</center>
</body>
</html>
<!--apaddingtodisableMSIEandChromefriendlyerrorpage-->
<!--apaddingtodisableMSIEandChromefriendlyerrorpage-->
<!--apaddingtodisableMSIEandChromefriendlyerrorpage-->
<!--apaddingtodisableMSIEandChromefriendlyerrorpage-->
<!--apaddingtodisableMSIEandChromefriendlyerrorpage-->
<!--apaddingtodisableMSIEandChromefriendlyerrorpage-->

由于迷宫密封为非接触式,旋转件与固定件间有一定的间隙,因此不存在磨损破坏情况。但是迷宫密封对旋转件与固定件的同轴度要求很高,如果两个件不同心,很容易产生摩擦,使零件烧损。而且,迷宫密封件的加工难度相对要高一些。

迷宫密封一般应用在无压稀油润滑的卧式渣浆泵上。图4为某泵厂的迷宫密封结构图。这种设计将图3中的三种迷宫密封结构融和了起来,既保证了密封效果,又使加工和装配更加方便快捷;同时还对轴承起到了保护作用,防止外部的灰尘和水进到轴承及箱体内。实践证明,这种迷宫密封设计使用效果相当好。但是,这种设计有一个要求就是:润滑油的油位不能高于密封槽的位置,否则润滑油会自动泄漏。这又限制了这种迷宫密封的应用范围。如果油位较高或是其他的润滑方式也使用迷宫密封,那就需要配一个停车密封。而这个停车密封又是类似油封的橡胶密封,一旦损坏,整个密封结构乃至整台设备就需要停车检修。

<html>
<head><title>502BadGateway</title></head>
<body>
<center><h1>502BadGateway</h1></center>
<hr><center>nginx</center>
</body>
</html>
<!--apaddingtodisableMSIEandChromefriendlyerrorpage-->
<!--apaddingtodisableMSIEandChromefriendlyerrorpage-->
<!--apaddingtodisableMSIEandChromefriendlyerrorpage-->
<!--apaddingtodisableMSIEandChromefriendlyerrorpage-->
<!--apaddingtodisableMSIEandChromefriendlyerrorpage-->
<!--apaddingtodisableMSIEandChromefriendlyerrorpage-->

四、轴承隔离器

轴承隔离器是在复合迷宫密封的基础上发展起来的一种非接触、无磨损的永久性轴承保护装置。一般分为迷宫式轴承隔离器和磁力式轴承隔离器。迷宫式轴承隔离包含一个动环和一个静环,动静环结合成一体,因此,在运行中两者不会分离。一般来讲,动环随轴转动,静环安装部分被压装进轴承箱端盖。动静环协同作用,阻止外界污染物进入轴承箱,并防止润滑介质泄漏。高品质的轴承隔离器由金属材料精加工而成,通常为黄铜,并且配有阻挡外界水蒸气自由进出的蒸汽阻挡环,防止设备停机时由于轴承箱内部空气冷却,外界水蒸气被倒吸入轴承箱,从而降低润滑剂润滑性能。轴承隔离器的密封性能不会随着时间的推移而降低,这使得它可以为旋转设备提供持久的轴承保护。

<html>
<head><title>502BadGateway</title></head>
<body>
<center><h1>502BadGateway</h1></center>
<hr><center>nginx</center>
</body>
</html>
<!--apaddingtodisableMSIEandChromefriendlyerrorpage-->
<!--apaddingtodisableMSIEandChromefriendlyerrorpage-->
<!--apaddingtodisableMSIEandChromefriendlyerrorpage-->
<!--apaddingtodisableMSIEandChromefriendlyerrorpage-->
<!--apaddingtodisableMSIEandChromefriendlyerrorpage-->
<!--apaddingtodisableMSIEandChromefriendlyerrorpage-->

图5 轴承隔离器

轴承隔离器的优点

在轴承隔离器发明以前,转动设备的轴承的保护屏障主要采用骨架油封或迷宫密封等唇形密封或端面密封。以橡胶的骨架油封为例,其最大的使用寿命仅为 3000 小时,却被用来保护设计寿命长达 50000 小时(约 6 年)的滚动轴承。随着骨架油封密封性能弱化,它开始划伤轴的表面,或者密封唇口发生老化,使密封性能快速丧失。而且因为骨架油封磨损导致的轴损坏,成本高昂,此外,由于润滑剂的泄漏和污染物的侵入,影响轴承的使用寿命,甚至造成停机事故。所有的接触密封,由于其本身的特点,都会产生磨损和能量损失。以轴径 3 英寸(约 76mm) 的橡胶骨架油封进行工作寿命及能耗测试,转速设定在 2550 转/分钟,结果显示,普通的骨架油封在 1500 小时内失效率超过90%。即使是进口品牌的骨架油封,其实际工作寿命也不会超过 3000 小时,而且密封唇划伤轴后,会导致密封效果越来越不理想。而目前很多关键设备,其制造标准(比如API610 化工泵,IEEE-841 电机)要求其密封必须可以连续运行 5 年,且免维护。因此骨架油封并不适合需要连续运转的工业设备,例如,加工行业的泵、电机、齿轮箱、汽轮机等。经测试,每个骨架油封平均消耗的功率为 150W。

一般油封的功率消耗和以下几个因素有关:(1)轴径,转速,轴表面光洁度;(2)润滑油黏度;(3)温度;(4)密封唇材质。一个企业如果安装大量的旋转设备,且常年连续运行,其每年的功率消耗及维护费用会非常客观,不利于企业的节能降耗及生产效益的提高。轴承隔离器作为一种非接触、无摩擦的密封装置,其不划轴、不消耗功率、免维护、零泄漏的特性,能更好满足现在工况企业设备密封的需要。其主要优点:(1)非接触、无磨损的持久轴承保护;(2)蒸汽阻断环可阻挡由于轴承箱加热或冷却时造成的蒸汽侵入;(3)提供分体式设计,便于安装;(4)免维护;(5)零能耗;(6)标准耐受温度范围为 -37 ~ 204ºC;(7)采用铜、不锈钢、铝或其他材料制成,以适应极端条件。

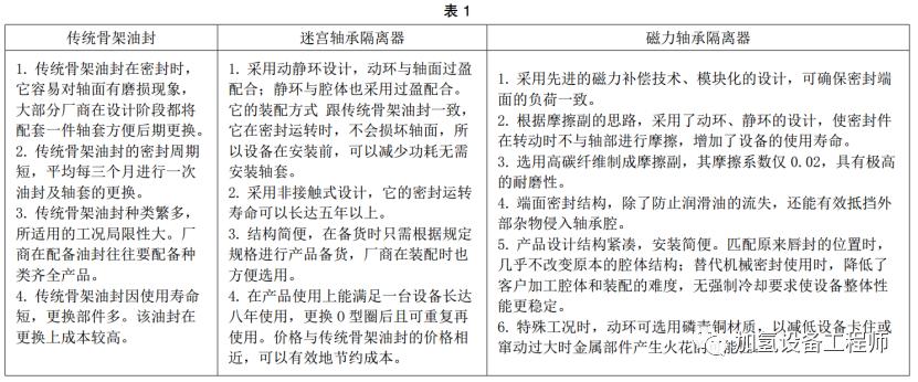
迷宫式轴承隔离器作为橡胶密封和迷宫密封的改进方案,是一种具有独特设计结构的复合迷宫密封,一般由耐腐蚀且散热的锡青铜加工而成,并配有氟橡胶材料静密封,真正实现旋转设备零泄漏,且无须维护。使用寿命可以达到几十年,可以阻挡外界灰尘、蒸汽、水雾等侵入,防护级别达到 IP66。对比传统的橡胶密封或迷宫密封,轴承隔离器极大地提高了设备运行稳定性。针对运行工况更恶劣的设备,可升级选用磁力式轴承隔离器,通过磁力补偿系统使端面贴合非常紧密, 做到零泄漏同时可有效阻挡外部物质入侵,是真正的轴承保护器。相比来说,两种轴承隔离器的价格均高于传统的骨架油封,但是长期来看,产生的效益是远远超出轴承隔离器成本的,大大减少了维修频次,提升了现场管理水平,彻底消除了现场设备的跑冒滴漏。三种轴端密封形式特点见表 1。

<html>
<head><title>502BadGateway</title></head>
<body>
<center><h1>502BadGateway</h1></center>
<hr><center>nginx</center>
</body>
</html>
<!--apaddingtodisableMSIEandChromefriendlyerrorpage-->
<!--apaddingtodisableMSIEandChromefriendlyerrorpage-->
<!--apaddingtodisableMSIEandChromefriendlyerrorpage-->
<!--apaddingtodisableMSIEandChromefriendlyerrorpage-->
<!--apaddingtodisableMSIEandChromefriendlyerrorpage-->
<!--apaddingtodisableMSIEandChromefriendlyerrorpage-->

[1]吴胜华,何彦书.迷宫密封与油封密封在渣浆泵上的应用比较[J].通用机械,2010(08):78-79.

[2]郭宗岩,苏建军,钟磊,韩国涛,李鹏,赵强,韩玉生.轴承隔离器在动设备轴端密封中的应用[J].中国设备工程,2022(S2):214-215.