上一篇文章讲解到流程图是什么,以及如何规范化进行流程图制作,今天一起来看看常用流程图类型。
尽管流程图的形态和版本无穷无尽,但有四种流程图类型特别通用。这四个通用图非常适合描述业务,制造或管理流程,了解组织的功能或不同部门的合作方式。
过程流程图
过程流程图是说明流程的工作方式或计划方式,过程流程图可能是四种常用流程图类型中最通用的,因为它几乎可以应用于任何事物。过程流程图可以:
- 制定组织内的角色和职责,以使其清晰。
- 为新流程或项目起草提案,以了解其范围和步骤。
- 业务开始到结束整个执行过程。
- 如下所示,显示您早上起床的方式。

过程流程图在制作过程中没有特殊的工具限制,在Word、Excel、PPT等文件中都可以随意制作,只需要表达清楚过程中的执行节点单元和条件即可。
工作流程图
了解数据和文档在组织内结合业务各规则的流程
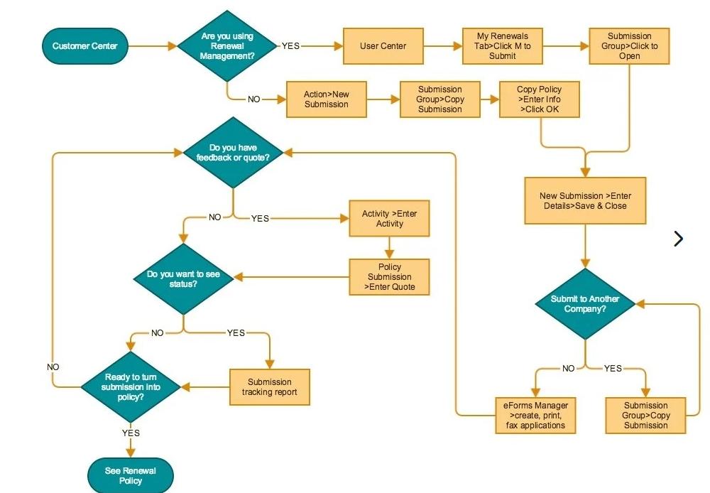
工作流程图表显示了业务或流程的运作方式,现在大家接触比较多的OA流程、钉钉审批流程等都属于工作流范畴。下例说明了潜在客户通过公司网站续订保单所需的步骤。这种类型的工作流图可用于:
- 培训新员工
- 发现潜在的问题领域或新业务扩展
- 通过显示高层次的概述来澄清业务操作

工作流程图 制作上已经相对过程流程图要复杂,需要定义很多的条件规则,在该种情况下可使用流程图绘制根据,也可在工具中使用模板快速应用匹配。个人比较常用的是Visio,process on在线流程图绘制工作等。
泳道流程图
用于描述分开的部门,流程或员工如何相互作用协同。
当你需要并排显示多个组织单位信息流时,泳道流程图会派上用场。 泳道图可能听起来确实类似于工作流图,但是这里的关键是它允许你在发生活动的地方创建不同的类别。泳道流程图或图表非常适合记录与组织的不同部门交互或需要不同团队之间进行协作的整个过程。下面的示例说明了内部各部门之间协作方式,以及它们在流程中的什么时候相互交互。
泳道流程图比较常用于BPM业务流程管理中,有其规范的BPMN2.0梳理规范,里面有详细定义业务流程梳理定义过程中表示的含义,有效的通过不同泳道表示对应的处理单元之间协作和关联关系。泳道图有专业的工具用于辅助制作流程图,个人比较常用是“耀强BPMN流程设计器。

数据流程图
查看数据流入和流出信息系统的位置
数据流程图显示了数据处理方式。当你要设计或分析系统时,它会派上用场。尽管最常用于软件开发和设计,但它可用于分析任何类型的信息数据流,例如信息数据在企业中的移动方式。以下示例显示了一个典型的商品经销存过程。在这种情况下,“数据”就是整个流程主体,影响到每一个环节的操作。此类流程图的制作上若只是业务层面上关系表达可选择以上介绍的绘制工作都可行,若需要详细展现其数据走向及关系逻辑就需要借助专业的数据流程制作工具。

以上分别介绍了四种常用的流程图及绘制工具,根据不同业务类型和场景选择对应流程图绘制方式,不同场景下选择流程图符号也有所不同。
PS:欢迎大家关注留言沟通交流