编制说明
【编制目的】
选择了正确的店铺地址是成功开店的第一步,接下来就要进行店铺的设计与装修。连锁门店的店面形象能向顾客传播企业独特的经营理念、经营行为,也是企业品牌的独特标识。因此,连锁企业的门店必须通过统一的、系统的、独特的形象设计,使得顾客能够一目了然的理解企业所传播的信息,从而达到识别企业的目的。出色的店面形象设计是连锁企业的标识,也是成功营销的基础。
《***连锁建店手册》就是要建立起一套完善而又行之有效的业务流程与标准,从而保证公司战略拓展计划的顺利实施,为公司的持续、稳定、快速的发展提供最有力保障。
【使用范围】
本手册仅供***连锁(中国)有限公司相关人员作为工作手册阅读、参考。
【手册制度】
1. 《***连锁建店手册》由***连锁(中国)有限公司统一制定和修改,其版权、解释权和维护权归公司总部所有;各相关人员仅有使用权及修改建议权。为避免资料外泄,各使用者不得带出公司,不得翻印、不得外借他人,不得向外泄密透露。
2. 《***连锁建店手册》由***连锁(中国)有限公司总部实行编码管理,相关部门一部一册,并统一记录在案,故请各部门妥善保管,不得遗失。
3. 《***连锁建店手册》的第一保管责任人为部门负责人;各岗位人员对手册的培训学习,应由经理或经理指定人统一安排、集中学习。
【使用说明】
《***连锁建店手册》内容包括本手册内容包括连锁门店的装修、设备安装和工程验收等模块的工作程序、操作规范与标准。
《***连锁建店手册》中涉及很多细微的工作程序及规范标准,正是这些工作程序和规范标准的长期坚持和积累才能铸就了企业连锁强大的市场竞争力,希望各位同仁能够在实际工作中贯彻执行和坚持不懈,并为《***连锁店址评估手册》的再次升级而积累更多的经验与智慧,期待您的宝贵建议!

目 录
编制说明 1
1 自建店流程 4
2 加盟商自装修建店流程 5
3 道具、设备(门头字LOGO,货柜 ,显示屏)配置流程 6
4 工程返工,维修流程 6
5 建店相关操作规范 6
5.1 门店测量规范 6
5.2 装修图纸规范 7
5.3 装修方案制定规范 7
5.4 装修报备规范 7
5.5 道具、设备供应商评估与选择规范 8
5.5.1 道具、设备供应商准入评估 8
5.5.2 道具、设备供应商动态评估 8
5.5.3 道具、设备供应商管理工具 9
5.6 施工方评估与选择规范 10
5.6.1 施工方准入评估 10
5.6.2 施工方动态评估 11
5.6.3 施工方管理工具 12
5.7 装修管理规范 13
5.8 装修施工要求 14
5.9 装修工程监理与验收流程与规范 15
5.9.1 材料进场监理流程与规范 15
5.9.2 隐蔽工程监理流程与规范 15
5.9.3 竣工验收规范 15
5.10 维修操作规范 16
6 工具表单 19
6.1 《自建店作业计划与跟踪流程表》 19
6.2 《门店装修申请表》(企业用) 22
6.3 《加盟商自装修申请表》 22
6.4 《门店测量表》 24
6.5 《装修费用预算表》 27
6.6 《装修施工人员登记表》 29
6.7 《门店装修道具、设备配置表》 30
6.8 《隐蔽工程验收表》 31
6.9 《工程竣工验收表》 33
6.10 《门店维修申请表》 35
6.11 《道具制作合作协议》 35
6.12 《装修合同》 36
1 自建店流程
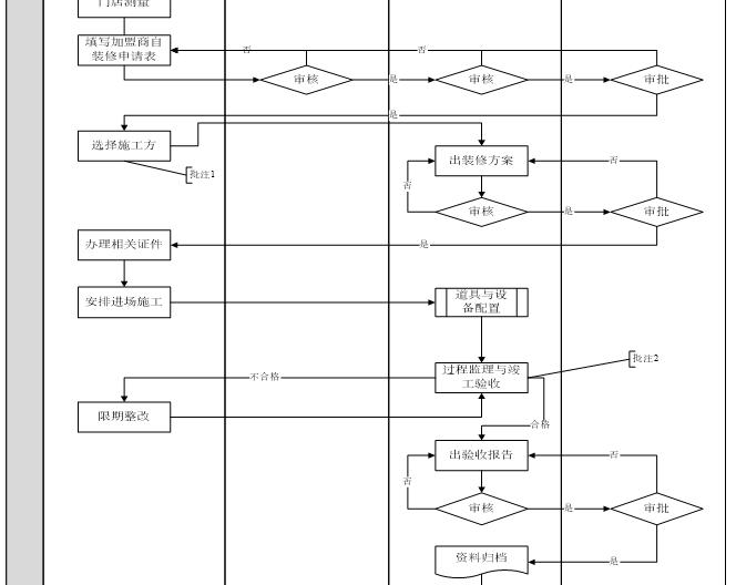
2 加盟商自装修建店流程
批注1:为了保证施工质量,加盟商需用企业指定施工方。
批注2:为了保证施工质量,加盟商在装修过程中,需要企业派人进行监理。
3 道具、设备(门头字LOGO,货柜 ,显示屏)配置流程
1. 装修方案确定后,工程部空间设计师制订门店需用设备清单,上报审批;
2. 批准后,工程部空间设计师查看现有门头字LOGO,货柜 ,显示屏,模特库存情况,如果备货库存不够,工程部空间设计师填制采购申请,经过工程部经理,品牌中心,总经办审批后,由品牌中心签订合同进行采购;
3. 设备的生产、准备工作完成后,门头字LOGO,货柜 ,显示屏直接由工程部通知供货厂家运送至门店,模特先运送至总仓,总仓再进行后续的转发。
4. 由建店负责人负责对配送的设备检查、接收。
4 工程返工,维修流程
1. 相关人员填写《门店维修申请表》,提出修补申请给区域工程部审批。(相关人员为建店负责人或者区域主管)
2. 当修补项目属于施工保修期内项目,由负责该项目的工程项目专员通知施工方限期修补并跟踪修补进度和质量;
3. 当修补项目不属于施工保修期内项目,由工程部经理指派维修人员前往现场修补或者找当地工程队进行维修。
5 建店相关操作规范
5.1 门店测量规范
1. 由拓展专员对需装修店面进行拍照:
照片类型
照片要求
店面照片
正面照片、门头招牌照片、门面橱窗照片等
店内照片
天花板、墙壁、地面等
特殊位置照片
柱、台阶、窗门等
2. 由拓展专员对需装修店面进行数据测量,获得相关数据并取得相关图纸,数据以毫米为单位,务求数据准确;
3. 调查现门店的基础装修情况(如地板、天花、墙体、管道等损坏程度及是否可再用)
4. 调查现门店的电路编排、功率、照明情况和门店电话线、网线、空调安装情况
5. 调查现门店排水管道、厕所设施、消防设施、防盗设施情况
6. 店面图纸:店面结构图、建筑图纸、平面图、立面图和电路图等
7. 测量数据:店铺面积;店铺高度;店铺铺面各边边长;柱的长、宽、高;台阶高度、阶数;墙壁、柱子及横梁的承重情况;店内线路布局、插头位置、最大负荷
8. 将店面照片、数据、图纸确认无误后,制作好《店铺基础配置表》,提交给工程部经理。
9. 有房屋建筑许可施工图的,可缩小复印一份与现场测量数据一起提供给工程部经理
5.2 装修图纸规范
装修图纸规范表
图纸类型
规范要求
平面图
标明各设施、地面、道具的平面尺寸(毫米)、设计意图
多角度视图
需要注明平面尺寸(厘米)
彩色效果图
要求明确、清晰、真实的表现出店铺的装修效果
施工图
包括结构详图
电路图
需注明用电量
用料样本
需注明产地、品牌,需符合国家标准(需要制订出一个图样附件)
5.3 装修方案制定规范
1. 根据门店开业或重新装修计划,制定装修方案;
2. 制定门店装修所需道具、设备配置清单;
3. 对施工方案所需材料、费用进行预算;
4. 对装修人力、装修单位进行安排协调;
5. 上报装修方案与装修实施进度安排、预算等提交品牌中心工程部经理,品牌中心、总经办审核、批准。
5.4 装修报备规范
1. 门店装修如需报备,则工程管理人员在装修前须在相关部门领取《装修申请表》、《装修施工人员登记表》、《装修管理规定》,并按表中要求如实申报装修项目、标准、施工人数、拟开工时间和竣工时间等内容
2. 应提交的资料:
Ø 填好的《装修申请表》、《装修施工人员登记表》、《建店作业计划流程表》、《装修工程施工合同》原件和复印件(管理处查验原件,复印件留底备案)
Ø 施工方《承建资格证书》、《营业执照》复印件(盖公章)、特种作业人员操作证(上岗证)原件及复印件
Ø 装修施工图(包括建筑、给排水、电气等图及涉及装修使用到的主要材料)
Ø 当地消防部门审批的审核意见书(如政策规定需要时)
Ø 装修申报经审批同意后,装修工程商和相关管理部门、管理处签订相关责任书(《装修管理责任书》、《消防安全责任书》)
3. 施工方负责交纳装修保证金、垃圾清运费等
4. 装修工程期间需对受影响的公共设备设施进行保护措施,防止损坏
5. 安装店铺广告、招牌,应按照管理部门的要求得到政府行政主管部门的批准,签发许可后方可实施(户外广告安装许可证)。
5.5 道具、设备供应商评估与选择规范
5.5.1 道具、设备供应商准入评估
1. 依法成立,具有法人资格,有独立承担民事责任的能力;
2. 遵守国家法律、法规,具有良好商业信誉和纳税记录;
3. 具有良好的资金,财务状况;
4. 产品通过3C安全认证,质量有保障;
5. 具备中长期供货能力;
6. 能满足我们快速开店的道具生产、安装需求;
7. 供应商客户服务意识强烈,能及时有效地沟通,满足企业需求。
5.5.2 道具、设备供应商动态评估
1. 为了保证公司道具、设备质量的稳定,对通过公司道具、设备供应商准入评估系统成为公司正式合作对象的供应商要进行动态评估,以此对供应商进行监督、考核、优化和淘汰。所有成为企业的道具、设备供应商,公司按照《道具、设备供应商评估表》进行动态评估;
2. 动态评估每月进行一次,由公司工程部完成,直营部、开店部配合;
3. 奖惩措施:
Ø 合计得分连续三次超过90分,公司可考虑给予增加订单份额和优先清款。
Ø 合计得分一次被评为50分以下,公司将淘汰该供应商。
Ø 合计得分一次被评为60-70分,公司将警告该施工方整顿(整改期限为1个月,整改期满,公司派遣专人对该施工方进行重新评估,要求配合评估);连续二次被评为60-70分,公司将淘汰该供应商。
Ø 质量评估得分一次被评为6分以下,公司将淘汰该供应商,警告该供应商整顿;连续二次被评为6分以下,公司将淘汰该供应商。
Ø 价格评估得分一次被评4.5分以下,公司将淘汰该供应商,警告该供应商整顿;连续二次被评为4.5分以下,公司将淘汰该供应商。
Ø 质量评估得分一次被评为4分以下,公司将直接淘汰该供应商。
Ø 价格评估得分一次被评3分以下,公司将直接淘汰该供应商。
道具、设备供应商评估表
评估维度
好(25分)
一般(15分)
差(10分)
权重
得分
质量
完全能达到企业需求
基本能够达到企业需求
不能达到企业需求件
40%
价格
价格低于行业水平
价格与行业水平持平
价格高于行业水平
30%
交货时间
提前交货
如期交货
延期交货
20%
配合度
积极配合
基本配合
不配合
10%
合计
5.5.3 道具、设备供应商管理工具
5.5.3.1 道具、设备供应商基本资料卡
填卡日期: 编号:
1
企业名称: 企业性质:
2
地址: 邮政编码:
3
电话: 传真:
4
负责人或联系人姓名: 移动电话:
5
营业执照号码: 注册资金:
6
开户银行: 帐号: 税务证号:
7
企业成立时间:
8
员工总数: 技术人员: 检验人员: 管理人员:
9
产品品类规格
产品执行标准
10
年产量: 年产值(万元):
11
小批量订货供应周期:
12
生产特点: □ 成批生产 □ 流水线生产 □ 单台生产
13
主要生产及检测设备名称
规格型号
生产厂商
拥有数量
备注
14
工艺文件: □ 齐备 □ 有一部分 □ 没有
15
主要客户(公司/行业):
16
新产品开发能力: □ 能够开发创新产品 □ 只能开发简单产品
□ 没有自行开发能力
17
职工培训情况:□ 正规培训 □ 偶尔开展培训 □ 基本不培训
18
是否经过产品和质量管理体系认证: □ 是 □ 否
填写人:
注:本表格由工程部填写并备案管理
5.5.3.2 道具、设备供应商动态评估表
供应商名称: 编号:
序号
评估人
评估日期
评估得分
结论
1
2
3
4
5
6
5.6 施工方评估与选择规范
5.6.1 施工方准入评估
1. 审资质
Ø 具备独立法人资格
Ø 经上一年度年检合格的营业执照正、副本,提供复印件要加盖公章
Ø 建设工程施工安全许可证
Ø 法定代表人、安全员持有安全生产考核合格证
2. 看经验
Ø 企业成立二年以上时间(以营业执照办理时间为准)
Ø 企业诚实守法经营,没有不良记录
Ø 具有可证明企业信誉的财务证明及荣誉证书等
Ø 有相关公司门店装修经验及案例证明
3. 评实力(施工方)
评估维度
很好
好
普通
权重
得分
信誉
在本省具有一定知名度 (10分)
在本市有一定知名度(8分)
在当地具有一定知名度(6分)
25%
规模
注册资本超过100万元人民币(10分)
注册资本50-100万元人民币(8分)
注册资本低于50万元人民币(6分)
10%
人员
专职技术骨干人员不少于15人(10分)
专职技术骨干人员不少于10人(8分)
专职技术骨干人员不少于6人(6分)
20%
规范
具有非常完整地工程质量文件、价格体系和售后服务体系(10分)
具有比较完整地工程质量文件、价格体系和售后服务体系(8分)
具有基本的工程质量文件、价格体系和售后服务体系(6分)
20%
配合度
完全能够接受公司合同、材料、价格等要求条件(10分)
基本能够接受公司合同、材料、价格等要求条件(8分)
部分能够接受公司合同、材料、价格等要求条件(6分)
25%
资源
在当地具有非常好的政府关系,能够协助解决消防、城管报备等问题(10分)
在当地具有良好的政府关系,能够帮助解决消防、城管报备等问题(8分)
在当地具有一般的政府关系,无法帮助解决消防、城管报备等问题(0分)
加分项目
合计
结论:
5.6.2 施工方动态评估
为了保证公司施工方的施工能力的稳定,对通过公司施工方评估系统成为公司正式施工方的合作对象要进行动态评估,以此对施工方进行监督、考核。所有成为企业的施工方,公司按照五星级制动态评估。
1. 评估标准
Ø 实力评分
上述评分表中,实力评估合计得分超过__获得一星;小于或低于__将不能获得一星
Ø 装修质量
以门店或加盟商投诉为准,投诉低于____次,获得一星;投诉等于或高于____次,将不能获得一星
Ø 装修进度
以合同约束进度为准,超过工厂期限__天,不能获得一星;
Ø 施工中配合度
施工过程中能够根据实际情况积极与公司进行沟通和配合,获得一星;否则,将不能获得一星
Ø 维修响应度
在保修时期内,以门店维修申请日为准,__天内保质保量完成维修,获得一星;超过__天不能完成维修,不能获得一星
2. 评估规定
动态评估每完成一个门店装修进行一次,由公司工程部完成,拓展部、加盟部配合。
3. 奖罚措施
Ø 连续三次被评为五星,公司可考虑给予增加合作份额和优先清款。
Ø 一次被评为一星,公司将淘汰该施工方。
Ø 一次被评为二星,公司将警告该施工方整顿(整改期限为1个月,整改期满,公司派遣专人对该施工方进行重新评估,要求配合评估);连续二次被评为二星,公司将淘汰该施工方。
Ø 连续三次被评为三星,公司将警告该施工方整顿(整改期限为1个月,整改期满,公司派遣专人对该施工方进行重新评估,要求配合评估)。
5.6.3 施工方管理工具
5.6.3.1 施工方基本资料卡
填卡日期: 编号:
1
企业名称: 企业性质:
2
地址: 邮政编码:
3
电话: 传真:
4
负责人或联系人姓名: 移动电话:
5
营业执照号码: 注册资金:
6
开户银行: 帐号: 税务证号:
7
企业成立时间:
8
员工总数:
9
主要装修设备名称
规格型号
生产厂商
拥有数量
备注
10
工艺文件: □ 齐备 □ 有一部分 □ 没有
11
主要客户(公司/行业):
填写人:
注:本表格由工程部填写并备案管理
5.6.3.2 施工方动态评估表
供应商: 编号:
评级项目
获取星数(★)
说 明
实力评分
□ ★ □ 无星
装修质量
□ ★ □ 无星
装修进度
□ ★ □ 无星
施工中配合度
□ ★ □ 无星
维修响应速度
□ ★ □ 无星
评估结果
□ ★ □ ★★
□ ★★★ □ ★★★★
□ ★★★★★
综合评述:
评估人:
5.7 装修管理规范
1. 工程部和施工方负责人应仔细阅读装修管理规定,并严格按照装修审批意见进行文明施工;
2. 施工方应将装修许可证明贴在户门外,管理规定贴在装修施工现场明显位置,便于装修人员阅读和相关部门检查;
3. 施工人员必须遵守地方治安管理规定,禁止雇请“三无”(无身份证、无暂住证、无就业证)人员;
4. 施工人员只能在负责实施装修的区域和涉及到的非装修区域活动,严禁进入涉及不到的非装修区域;
5. 施工人员应提高安全意识,自觉遵守有关安全操作规范和制度;
6. 施工单位必须聘用合格的持证电工、焊工负责实施用电、用焊作业;
7. 运入场地的材料、设备必须存放有序,不得堵塞通道。危险品的暂时存放必须保证安全,存放地点必须悬挂危险警告标志,标明存放物品;
8. 施工中途如遇材料短缺等原因须停工时,应先写好停工报告,报请工程管理人员同意后再做停工处理;
9. 施工单位须服从工程管理人员管理且积极配合解决施工过程中出现的问题;
10. 施工单位施工时,在工艺上应完全按照要求操作,严格技术把关,规范施工,由于错误操作引起的损失,由施工单位负责,如无特殊原因禁止修改设计;
11. 施工垃圾须用袋装,并按指定位置、方式、时间进行堆放和清运;
12. 装修材料及垃圾不得在公共场所隔夜堆放,应日产日清,运送到指定地点;
13. 装修施工作业应遵守消防规定,并配备适用的消防器材,确保现场防火安全以及装修工程防火质量;
14. 装修时间需按照管理规定的白天和夜晚作业时间进行,避免在非规定时间内施工;
15. 施工单位在完工撤离现场时,需提交交工报告给工程管理人员,若存在遗留问题,待条件具备时即派人解决;
16. 验收前施工单位应将所有技术资料(包括竣工图纸、文件、测试资料、重大障碍记录、测试报告)整理好,送交工程管理人员。
5.8 装修施工要求
1. 装修工程实施应符合装修工程规范表;
装修工程规范表
工程类别
规范要求
装修整体工程
按照当地装修管理规定实施装修。提前办理占用便道手续;避免扰民,白天与夜间要做好施工安排,合理利用时间,夜间尽量少做或不做响声施工;原设施拆除时,不应破坏房屋主体及现场内主体设施、设备
墙面工程
基层石子坚实牢固,涂料的品牌、颜色符合要求
地面工程
石材、地砖的品种、规格、颜色和图案符合要求,铺贴平整,夹缝小而均匀;木制地面表面光滑,无裂痕,木纹清晰。
顶棚工程
吊顶平整、材质色泽一致,协调美观
玻璃工程
安装平直,不受扭力,打胶均匀美观,边沿整齐
门窗工程
品种、规格、开启方向应符合设计要求,型材色泽一致,无变形,开启灵活,间隙均匀
管道工程
排水管道畅通,各种阀门位置正确,便于使用、维修和更换
电气工程
现场内原电源线路予以完好保护并做好绝缘防护处理;配线方式与建筑物的使用性质相符;导线安装过程中做防火处理;特殊部位布线要有必要的防护办法;电源线路应以金属管护套预埋,管内严禁打结或留有线材接头,金属管固定牢固;开关、插座安装要牢固,位置正确
消防工程
板材贴敷于墙体前,其背板部分应按标准厚度刷涂防火涂料,接线进出孔应有绝缘防火材料内置其边缘,其板材正面应以防火板贴面;客流的疏散路线设计、灭火器的配给符合要求
2. 装修过程中,品牌中心需向施工方提供公司SI标准技术支持与指导,并协同工程部人员对装修过程进行监督,确保装修工程的保质、保量、按时完工;
3. 为确保工程质量,减少工程返工风险,保证装修成本的最小化,确保在工期内能按时完成整体装修工程,因此,在设备安装前,工程部应对前期完成的隐蔽工程进行预验收;
4. 验收由工程项目专员验收执行,形成验收报告,上报工程部经理;
5. 设备安装过程由工程项目专员指导、监督。
5.9 装修工程监理与验收流程与规范
企业门店装修过程中,有三个关键点,这三个关键点分别是:材料进场、隐蔽工程和竣工验收。其中应注意的事项及一些规范如下:
5.9.1 材料进场监理流程与规范
1. 确认初验人员和监理人员,初验人员一般由职业店长担任,监理人员一般由工程项目专员担任;
2. 工程项目专员先跟进装修相关进度,确认具体的材料进场时间并通知初验人员;
3. 材料进场时,初验人员应第一时间来到现场,对施工方购买材料的质量进行控制,检查施工方是否按照指定规格进行采购;
4. 初验合格报请工程部组织工程项目专员验收;
5. 工程项目专员确保图纸与施工方的交接工作完成,并现场解答施工方的疑问;
6. 工程项目专员交代装修时需要注意的事项,包括但不仅限于安全事宜;
7. 工程项目专员对装修进行统筹;
8. 初验不合格者,由工程项目专员与施工方交涉,在限定时间内整改完成,另列入该施工方考绩;
5.9.2 隐蔽工程监理流程与规范
1. 此项工作一般由该工程项目专员担任;
2. 工程项目专员跟进装修相关进度,确认隐蔽工程开始及封闭时间;
3. 此项监理工作必须在隐蔽工程开始时进行;
4. 要注意外线及内线的耐压性,防腐性、电压稳定性,并且分布要清晰,能确保总开关,空调,灯等一切电器正常使用;
5. 要重点门头装修的防水工作,在门头没有没有完全封闭起来之前,一定要检查门头外围的下水管道,墙面,阳台等是否存在漏水隐患;
6. 核查店内的漏电保护器的可承受电压和可承受电流,并确保其安装符合规范;
7. 隐蔽工程未封闭前,必须现场对电路,水管和消防做一个严格的验收,其中要特别注意的是:
Ø 配线方式与建筑物的使用性质要相符
Ø 导线安装过程中要有必要的防火处理
Ø 特殊部位布线要有特殊的处理防护方法
Ø 所有封闭式的木料要有防火措施
8. 若验收不合格者,由工程项目专员与施工方交涉,在限定时间内整改完成,另列入该施工方考绩。。
5.9.3 竣工验收规范
1. 施工方必须严格按照本项目施工图(包括设计变更图纸)、图纸会审纪要等技术资料和按现行国家及本地区有关的施工技术规范、规程及质量检验评定标准、施工组织设计等文件组织施工及验收,并保证工程质量达到合格标准;
2. 工程完工,施工方将店面及施工明细一并向公司提供;
3. 验收过程遵循由外向内,由浅入深,由明显处向隐蔽处深入的原则进行;
4. 验收内容包括排水管道、电气线路、用电设备、墙壁、地板、门窗、展柜/板以及消防验收等,同时着重以下几个方面的验收;
Ø 天花(维修孔的间隙,涂料的平整,灯槽的平整,阴阳角是否上线)
Ø 地砖(对缝,空鼓,平整度)
Ø 仓库的防潮
Ø 试衣间及其电扇的安装
Ø 背景墙的手工质量
Ø 玻璃方柱(玻璃,镜面等角要打圆,上下口的玻璃胶丰满度,整个方柱的垂直)
Ø 电源
Ø 音响
Ø 不锈钢的安装
Ø 道具的质量(如手感,油漆的光泽度,中岛的摇晃,背板的牢度等)
Ø 现场道具安装的是否规格,整体的美观等
Ø 玻璃大门的间隙(开关是否顺畅,牢度)
Ø 门头防水,卷帘门的上下是否顺畅
Ø 门灯及门字
Ø 橱窗的手工质量
5. 验收发现需补修或改善事项的,除应列明于验收总表外,应将缺陷详细逐条填入工程修补单;
6. 施工方若未能于验收人员所指定日期全部修补完成,并经复验通过时,除应继续修补外,其超过的天数应即按合约中的逾期罚款处理。
7. 验收结果与设计方案有出入,由项目专员与施工方交涉,在限定时间内整改完成。
8. 验收完成,由工程项目专员填写《工程竣工验收作业表》,送交工程部经理,品牌中心负责人审批;
9. 工程总竣工并完成接水、接电后由开店部新店开业负责人办理接收手续;
10. 将所有档案资料汇总、备案、归档。
5.10 维修操作规范
企业全国连锁门店的网点高速膨胀,相关工程后续维护和维修工作的不完善,将会给门店带来许多负面影响。为确保门店形象的完善性,特作如下规定:
门店的维修情况分三类情况:特级维修、一级维修、二级维修,具体界定及处理方式如下:
1. 特急维修 ★★★
1) 说明:如果不即时维修,会直接造成如下影响“
Ø 影响门店正常销售
Ø 给现场带来严重安全事故(隐患)
Ø 影响品牌形象
2) 具体表现:
Ø 电路(或部分电路)突然跳闸,无法正常开启
Ø 带有企业品牌标识元素的装修物资出现故障
Ø 门头钢架部分、侧招、饰面板(外墙饰面砖)有脱落现象
Ø 灯箱脱落,有安全隐患
Ø 标识灯箱,发光字,发光柱,侧招灯箱不亮
3) 处理方式:需立即安排维修人员前往处理。
4) 货运方式:维修人员随身带往或考虑最快捷的方式配送。
5) 维修时限: 门头LED、霓虹灯发光字因较专业,由供应商接我方通知后7天内维修到位;除此之外的,总部所在省内1天,省外3天内维修人员到场排除隐患。
6) 应急预案:接现场反馈(或直营部相关工作联系单)后,维修组立即安排维修人员前往。人员未到门店前由维修组电话指导门店负责人初步解除隐患(门店店长可当地找人或请商场物业协助处理),避免由此产生的事故扩大。门店先行处理的相关费用由工程装饰部先行与其结算。
2. 一级维修★★
1) 说明:需要派人前往维修,如果不及时维修,将间接影响门店的日常营运,公司的品牌形象,或间接造成安全隐患。
2) 具体表现:
Ø 天花,墙面开裂、霉变
Ø 天花灯具,道具内光源损坏
Ø 门头漏水,形象喷绘更换
Ø 空调、防盗器、风幕机、货架道具、专用门锁等损坏
Ø 调整卖场布局(内仓、隔断、小)
3) 处理方式:可以单独派员或整合就近施工队伍资源前往进行维修处理
4) 货运方式:维修组根据实际情况选择特快邮寄、快运(零担)、随车行李托运等
5) 维修时限:
Ø 非设备类:接单后8天内完成;
Ø 设备类:最晚10天内完成。空调、货架道具、专用门锁等的报修由工程维修组第一时间通知部门采购主管,由采购主管协调供应商在接我方通知后总部所在省内2天,省外4天处理完毕,如未在限期处理完的,采购主管保证在10天内另外协调专业人员维修(保修期内的费用维修费由原供应商承担,保修期外的费用维修费可由门店自行结报)。
3. 二级维修★
1) 说明:无需派人前往维修的
2) 具体表现:
Ø 门店申请增发清洁工具、条码枪(备用)、航空椅等配件及其它耗材的
Ø 门店零星申请增加或退回货架的
3) 处理方式:由门店当地自行协调更换处理
4) 货运方式:随企业储运中心服装配送的货运渠道,维修组指导门店自行接收安装。
5) 维修时限:接单后20天内完成。
4. 费用承担说明:
1) 保修期内:
Ø 工程类:维修费用由施工责任方承担 (自营店/加盟店)
Ø 灯具/设备类:维修费用由供应商承担 (自营店/加盟店)
2) 保修期外:
Ø 工程类:维修费用由(自营店/加盟店)自行承担
Ø 灯具/设备类:维修费用由(自营店/加盟店)自行承担
3) 针对灯具类报修应急处理:
Ø 质保期内:接门店《维修申请单》,工程维修组可联系门店店长根据损坏电器直接到市场购买,并请当地电工进行更换,所产生料、工费直接开收据与工程装饰部结报(工程装饰部凭收据与相关供应商结算)。
Ø 质保期外:接门店《维修申请单》,工程维修组可联系门店店长根据损坏电器直接到市场购买,并请当地电工进行更换,所产生料、工费直接开收据与工程装饰部/加盟商按流程结报。
6 工具表单
6.1 《自建店作业计划与跟踪流程表》
自建店作业计划与跟踪流程表
店名: 地址: 制表人: 开业日期: 年 月 日
距离开业天数
应完成日期
工作要项
执行单位
责任人
是否按时完成
处理方式
最迟完成日期
完成确认
备注
30
选择施工方
工程部
工程部经理
选择道具供应商
工程部
工程部经理
价格洽谈
工程部
工程部经理
18
交房
拓展部
拓展专员
门店测量
拓展部
拓展专员
选定施工方
工程部
工程部经理
选定道具供应商
工程部
工程部经理
17
进行装修图纸、横幅设计
工程部
空间设计师
图纸审核确认
品牌中心
工程部门经理
提交装修方案
工程部
工程部经理
装修方案审核
工程部
工程部经理
16
装修报备、办理相关证件
开店部
职业店长
图纸、横幅交接
工程部
工程项目专员
施工队进场
施工队
购买装修建材
施工队
旧店改造
施工队
卷帘门下单
施工队
道具、设备下单
品牌中心
工程部门经理
15
装修材料进场
施工队
材料监理
工程部
工程项目专员
开始木工
施工队
14
主体装修(电工、木工、油漆工)同时进行
施工队
13
主体装修(电工、木工、油漆工)同时进行
施工队
12
主体装修、隐蔽工程监理
工程部
工程项目专员
11
主体工程装修
施工队
完成走线
施工队
10
设备开始进场
工程部
工程项目专员
9
土体装修
施工队
8
开始铺地砖
施工队
开始门头装修
施工队
显示屏下采购单
品牌中心
工程部门经理
7
玻璃下采购单
品牌中心
工程部门经理
完成地砖工程
施工队
6
主体装修
施工队
5
油漆工程完成
施工队
开始安装玻璃
施工队
安装门窗(当天到位,当天完成)
施工队
4
安装灯具(当天到位,当天完成)
施工队
完成玻璃安装
施工队
完成安装显示屏(当天到位,当天完成)
施工队
完成安装门头字(当天到位,当天完成)
施工队
清理垃圾
施工队
3
货架到场、开始安装货架(当天完成)
施工队
2
竣工验收,店面交接
工程部
工程项目专员
1
开业
开店部
职业店长
跟单人: 签字:
工程部经理意见: 签名:
品牌中心负责人意见: 签名:
一、跟单人一般由工程部工程项目专员担任;
二、每项工作开始前,各责任人应制定工作计划并报直属上级审核批准;
三、每项工作运作期间,各责任人应按计划执行,如出现异常情况,应及时上报;
四、每项工作不能按时完成,在延期内仍不能完成者,根据公司规定,对负责人及相关责任人进行处罚。
6.2 《门店装修申请表》(企业用)
***(公司名)__________门店装修申请表
店名:
部门:
房东姓名:
电话:
传真:
租赁合同期限:
房龄:
租金
详细地址:
门店以前经营范围:
店面选址
○商业最繁华路段,品牌服饰集中(一类)
○商业次繁华路段,品牌服饰集中(二类)
店面形式
○临街门店 ○其他
申请情况
长 米,宽 米,面积 平方米;门宽 米;层高 米
装修工程预计完成时间: 天
填表人签字:
日期:
审核:
日期:
审批:
日期:
备注:门店资料详细请参考《门店测量表》
6.3 《加盟商自装修申请表》
加盟商自装修申请表
省份(地区): 申请日期:
申请人
电话
手机
传真
现在是否经营有店
现经营店址
现经营范围
现经营品牌
拟开店资料
市(县)
地址
店面产权√
○自有 ○租赁
年租
城市级别
○直辖市 ○省会 ○地级市 ○县级市 ○镇级
城市人口
常住 万流动 万
投资方式
○独资 ○股份 ○其他
计划投入资金
店面尺寸
长 米,宽 米,面积 平方米;门宽 米;层高 米
店面选址
○商业最繁华路段,品牌服饰集中(一类)
○商业次繁华路段,品牌服饰集中(二类)
店面形式
○临街门店 ○其他
计划开业时间
本人保证使用的装修标准完全按照公司的要求,否则公司有权拒绝验收和发货,并责令限期整改。
加盟商签字确认:
审批意见
公司拓展中心意见
签名: 日期:
公司品牌中心意见
签名: 日期:
总经办意见
签名: 日期:
备注:附申请人身份证复印件,营业执照复印件、门店测量表各一份。
6.4 《门店测量表》
门店测量表
店名
店面详细地址
联系人
房东:
电话:
手机::
E-mail:
加盟商:
电话:
手机:
E-mail:
拓展人员:
电话:
手机:
E-mail:
总体面积/㎡:
有效层高(吊顶距离地面高度)/M:
交房日期:
基础装修情况
房屋结构形式:□全框架结构 □框架剪刀墙结构 □砖混结构 □轻钢房屋
现有地坪:□毛地坪 □水磨石地坪 □花岗岩地坪 □工业地坪 □工程塑料地毯 □ 釉面砖 □地板(复合地板) □浅色抛光砖(较旧),需更换 □浅色抛光砖(较新),抛光打蜡后可继续沿用 □浅色抛光砖(新铺)
墙面:表面装饰 □建筑抹灰 □乳胶漆 □墙纸 □瓷砖或石材 □木装修 □玻璃 □其他材料 □补充说明:
天花: □需要更新 □不需要更新
现有装饰用材和表面处理:
管道: □需要更新 □不需要更新 描述:
门店电话线、网线安装情况: □需要重新安装 □不需要重新安装
消防栓:□无 □有 个,
是否可按设计要求移位:□可以 □不可以
消防通道:除主入口外是否必须另外设置安全出口 □不必 □一定要,设置 个
顶棚是否有消防设施:□无 □有自动喷淋头 个,安装方式: ;烟感器 个,安装高度
原有土建消防是否通过验收:□没有 □有 □不清楚
暖通:是否具备中央空调: □无 □有 ,开放时间: 冷热效果:
是否需设卫生间: □否 □保留原有卫生间 □利用其他卫生间
□一定要
电箱位置(附图说明),接入方式: ;
供电能力:输出电压 V,可提供电量 KW
隔墙
A.砖砌墙体:□不可拆除 □只可拆除部分 □可拆除但需作加固处理 □可完全拆除
B.轻隔墙体:□拆除 □可以保留 □没必要拆除
C.玻璃墙体:□必须保留 □可按设计要求新建,但用材仍用玻璃
D.现有墙体平整度:□平整度较好 □平整度一般,用腻子能刮平 □平整度较差,需新建隔墙 □因原有装饰未拆除无法识别墙体情况