要想拿下初级会计证书,需要在同一考试年度攻克《经济法基础》和《初级会计实务》2科。下面为大家进行《经济法基础》科目全解,5分钟助你掌握《经济法基础》这一科目的高分备考精髓!
《经济法基础》题型题量及分值
《经济法基础》考试时长为90分钟,考试题型主要包括单选题、多选题、判断题和不定项4类,总题量为61道,总分100分。详情见下表:

《经济法基础》章节分值及重要程度
从历年《经济法基础》考试命题规律来看,该科目涉及到的知识点覆盖率较全、重点也比较突出,比如第四章、第五章等章节内容,考查频次明显高于其他章节,大家在备考学习时一定要熟记,还要多加运用。

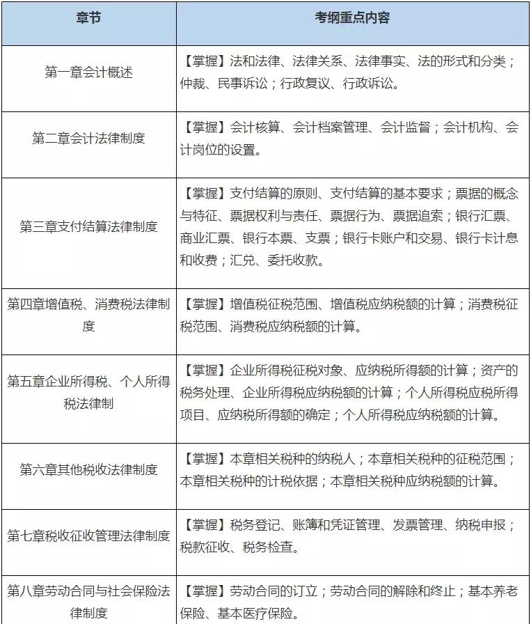
《经济法基础》考纲重点内容
2020年初级会计职称考试大纲暂未发布,大家可以先行参考2019年大纲要求。根据经济法基础考试大纲要求,将知识点分为了掌握、熟悉、了解三类。以下为各章需“重点掌握”的内容:

在了解了以上内容后,大家再进行备考学习,能达到事半功倍的效果!在备考时,大家不仅要记忆各章重要知识点,还要将这些考点进行理解、融会贯通,配套大量的习题练习,总结经验,归纳方法,真正把知识学懂学透。离2020年考试说长不长,说短不短,提前备考才能有备无患!
在这里相信有许多想要学习会计的同学,大家可以关注小编头条号,私信【学习】即可领取一整套系统的会计学习资料!还可以免费试学课程15天!