尧看古往奇闻,品说今朝轶事。大家好,这里是舜尧书社。
文章开始之前,我想问大家一个问题。
这个东西,你知道是什么吗?

没错,就是 “节育环” ,这些被嵌在女性身体里,连着血肉的造型各异的金属物。
自古以来,人们受“传宗接代”的影响,认为男性结扎是有损男性尊严,有损生殖骄傲的“大事情”。

很多男性认为一旦结扎,那便与太监无异。


结扎似乎成了女性的义务,是“自个儿的事”。
世卫组织曾公布过这样一个数据,全世界佩戴节育环的女性有三分之二都在中国,几乎占了全球使用节育器女性人数的75.7%。
而在历年统计年鉴数据中,近50年间,中国约有5.4亿人次的女性曾安装宫内节育器。

“节育环”在上世纪被人们广泛使用至今,出于 “不敢取”,“忘记取”,“无所谓” 等等思想,很多的金属节育器甚至已经在女性的身体中呆了数十年,甚至二十年之久,早已和血肉长在了一起。

但你可知,这种所谓“一劳永逸”的避孕方式,其实 给女性身体带来的伤害是不可逆的。
女性绝经后,子宫萎缩,宫腔变小,而节育环的形状却不会发生改变,节育环在女性子宫内摩擦,致使子宫内膜损伤,有甚至者甚至会直接穿透子宫壁,损伤到旁边膀胱,直肠等器官。
轻者腰酸腹痛流血,重者甚至要 摘除子宫 (而这,并不在少数)

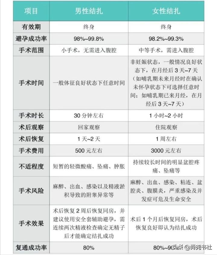
大家可以看一下下面这张表:

其实男性结扎除了复通成功率相对低一点点之外,其他方面几乎都是有碾压的优势的。
每一位妈妈和孩子都是生死之交,生育赋予女性的应该是礼物,而不是义务。
所以,这种近乎残酷的冷静,究竟还要持续多久?
感谢您的观看,本文由舜尧书社原创,欢迎关注!带你一起长知识。