
实验室一小步,科学一大步。人类能否用好上帝的手术刀?
近日,顶刊《科学》上刊登了癌症免疫疗法的临床试验最新进展,3名难治性癌症患者接受了一种结合基因编辑(CRISPR)技术的新型T细胞疗法的治疗。这是美国首次在癌症患者身上测试基于CRISPR基因编辑手段改造的细胞疗法。 编辑后的 T细胞体内存活时间长达9个月,未出现任何严重不良事件,CRISPR用于癌症治疗安全性过关。

论文封面
什么是基因 编辑(CRISPR)技术?
绝大多数人首次关注CRISPR技术,是去年的爆炸新闻:贺建奎宣布世界首例艾滋病免疫基因编辑婴儿,露露和娜娜诞生。
他所在的团队把这对胚胎编码CCR5蛋白的基因修改成了它的变体CCR5Δ32,希望其对HIV-1具有天然抗性。但同时,敲除CCR5可能让人更容易受西尼罗河病毒的感染。并且基因编辑目前很难完全避免“脱靶”(即错误地编辑了不该编辑的地方),造成未知的错误。在人类胚胎编辑脱靶带来的错误编辑还会传给后代。
所以这个研究是源于无知的一场闹剧吗?代价就是无辜的露露和娜娜,原本有更安全、更保险的方法用于预防HIV母婴传播。
随着这起案件的宣判,坐井观天的贺某“引以为傲”的项目,最终将他钉在历史的耻辱柱上。
事后有关学者评论:“人类遗传学目前重要的共识之一,就是不能对人类生殖胚胎进行改造。”当学术脱离了道德的约束,对无辜的人而言就是灾难,肇事者应该受到惩罚。
同样是CRISPR技术,别人并不是不会用。
用在肿瘤患者身上,意义又不一样了。
即便是用于治疗无药可治的恶性肿瘤,大牛“CAR-T之父”Carl H. June教授这一步也迈的很谨慎。
上帝的手术刀是怎样用在癌症患者身上的?
世界“CAR-T之父”Carl H. June教授领衔的这项研究中使用的是CRISPR-Cas9技术,CRISPR-Cas9就像一把分子剪刀,可以瞄准并修剪基因组的一部分,然后用新的DN*片A**段取代它们。
据同期刊在《Science》的另一篇文章介绍,这次的工程化T细胞治疗分为6个步骤:
-
第一步:从患者身上采集T细胞;
-
第二步:使用Cas9 RNPs 电转T细胞,针对内源性TCR和PD-1的编码基因进行处理;
-
第三步:使用CRISP-Cas9敲除编码内源性T细胞受体(TCR)链的基因TCRα和TCRβ,以及编码PD-1蛋白的基因;
-
第四步:用慢病毒载体为工程化TCR提供识别NY-ESO-1的基因;
-
第五步:工程化的T细胞表达NY-ESO-1 TCR;
-
第六步:经过处理的T细胞回输到患者体内。

制备工程化T细胞
补充知识
-
T细胞受体(TCR):为所有T细胞表面的特征性标志,以非共价键与CD3结合,形成TCR—CD3复合物。TCR的作用是识别抗原。分为TCR1和TCR2两类;TCR1由γ和δ两条链组成,TCR2由α和β两条链组成。外周血中,90%-95%的T细胞表达TCR2。通过CRISP-Cas9敲除TCRα和TCRβ,可以减少T细胞内斗。
-
NY-ESO-1:是一种癌症-*丸睾**抗原(CTA),是免疫治疗的良好候选靶标,其在正常组织中受限表达,在各种肿瘤中广泛表达,是一种受限的脱靶毒性靶标,可广泛应用于多种肿瘤治疗。
以上6步简单总结就是:
-
从患者体内采集T细胞,体外处理敲除三个基因[TCRα(TRAC)和TCRβ(TRBC)可以减少TCR错配,敲除第三个编码PD-1 (PDCD1)的基因,增强T细胞活性、避免T细胞耗竭的目的],然后再装个探头 (NY-ESO-1),让它能更好的找到肿瘤细胞;改造后的T细胞 简称“ NYCE”(NY-ESO-1 transduced CRISPR 3X edited cells) ,再回输给患者。
为什么是3X?
-
1X:剪去TCRα(TRAC)和TCRβ(TRBC)
-
2X:剪去PD-1 (PDCD1)
-
3X:加上NY-ESO-1
如何验证“上帝的手术刀”起作用了?
在临床试验中,CRISPR技术已经在治疗地中海贫血和镰状细胞病患者初露疗效。工程化T细胞疗法,如CAR-T疗法(嵌合抗原受体T细胞疗法),可使血液肿瘤患者获得长期缓解。但是,这种疗法对许多其他类型的癌症不起作用,有些还会产生严重的副作用。
研究最开始招募到了6名患者,其中4位患者采集到T细胞并进行体外改造,一位患者因为疾病进展出组,最终只有3人进行T细胞回输治疗。在3名参与试验的癌症患者中,2名是难治性晚期骨髓瘤,1名是难治性转移性肉瘤,他们过去接受过的标准疗法都显示无效。
在T细胞回输前的第5天至第3天,研究人员给他们进行了环磷酰胺和氟达拉滨化疗,第0天,单次输注CRISPR-Cas9工程化的T细胞。
“这项试验主要关注3个问题:我们能不能用这种特别的方式编辑T细胞? 得到的T细胞还有功能吗? 这些细胞能安全回输到患者体内吗?”这项研究的主要作者、主持临床试验的Edward Stadtmauer博士表示。“数据表明,这三个问题的答案都是肯定的。”更令人欣喜的是,除了安全性得到认可之外,临床试验编号UPN39 的患者输注自体NYCE T后4个月内肿瘤持续缩小。

红色表示X肿瘤,持续缩小ing
整个试验设计和验证的经过过于复杂,翻译引起很大不适。

不感兴趣的请迅速翻看下面7幅图,感兴趣的请按照附录地址*载下**原文。
不仅原文是公开的,参考文献都公开了20篇,简直太赞了!

原文附录
1、CRISPR-Cas9 NYCE T细胞工程化的可行性

(A) CRISPR-Cas9 NYCE T细胞的示意图。(B) NYCE T细胞的大量扩增。(C) 采用流式细胞术测定NY-ESO-1 TCR的转导效率。(D)PCR检测NYCE中TRAC、TRBC和PDCD1基因干扰总细胞的频率
2、验证 CRISPR-Cas9工程化T细胞的效力和免疫原性

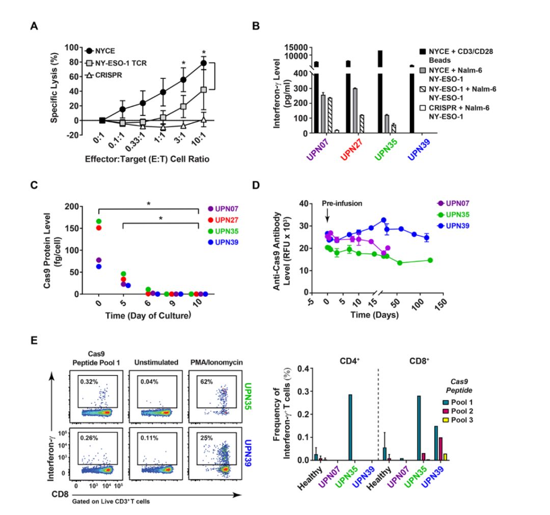
验证T细胞效力和免疫原性
3、验证患者体内CRISPR-Cas9工程化T细胞的持续扩增及持久性

验证T细胞持续扩增
4、CRISPR-Cas9基因编辑的保真度分析

验证基因编辑的保真度
5、CRISPR-Cas9基因编辑后工程化T细胞染色体易位的检测

T细胞染色体易位的检测
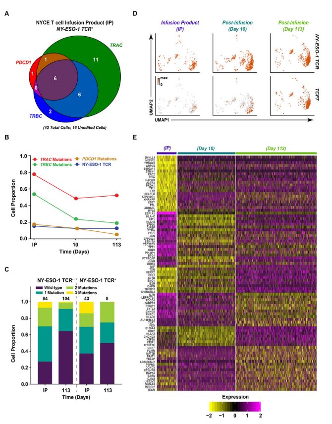
6、患者UPN39 CRISPR-Cas9工程NYCE T细胞输注前后的单细胞RNA测序。

回输后单细胞测序
7、输注CRISPR-Cas9NYCE T细胞后的临床反应和患者反应

回输临床观察和患者反应
在此次公布的结果中,经过这多重基因编辑的T细胞没有导致治疗相关的严重不良反应,并且显示出了持久的存活和扩增能力。接受T细胞回输后,在最长达9个月的时间内,患者体内仍可以检测到经过基因编辑的工程化T细胞。并且,当研究人员从患者体内分离出经基因编辑的T细胞,带回实验室测试,发现它们仍有杀死癌细胞的能力。

免疫细胞(棕色)正在攻击肿瘤细胞(绿色)
“我们从三名患者获得的数据证明了两项重要的事情。首先,我们可以在制造过程中精确地成功进行多次编辑;其次,到目前为止,这些细胞已显示出持续性的攻击和杀死肿瘤的能力,”文章作者Carl June教授说道。
“以前的研究显示,这些细胞在几天内就会失去功能,而现在的结果显示,经过CRISPR编辑的细胞在单次注射后能在相当长的一段时间内保持抗癌功能,这个事实非常鼓舞人心!”Carl H. June教授说。
人类能否用好上帝的手术刀?还是一句话:让我们大胆假设,小心求证。
■ 国内也不止一个类似研究

clinicaltrials检索结果
截至2020年2月14日,在https://clinicaltrials.gov检索到的11个国内开展的CRISPR治疗肿瘤的研究中,2个已经被叫停了,1个已经完成的就是去年报道的杭州肿瘤医院那21例,其余都在进行中。
杭州肿瘤医院的研究团队设计的这项临床试验,通过CRISPR基因编辑技术敲除T细胞中的PD-1基因,用于2线以上晚期食管鳞状细胞癌(ESCC)成年患者。研究结果以摘要的形式发在《Journal of Clinical Oncology》杂志上,21名患者中有10名与癌症进展相关的患者死亡。

杭州肿瘤医院CRISPR相关研究发表在JCO上
业内关于杭州肿瘤医院的这个研究看法褒贬不一,有人认为PD-1敲除用于食管癌的做法过于激进,也有人认为二线以上晚期食管癌患者本来也缺乏更好的治疗方案可选择,不如赌一赌。
关于国内的11个相关临床研究,感兴趣的请留言,下期叨一叨。
参考资料
[1]http://science.sciencemag.org/content/early/2020/02/05/science.aba7365
[2]http://science.sciencemag.org/content/suppl/2020/02/05/science.aba7365.DC1
[3]http://science.sciencemag.org/content/sci/367/6478/616.full
[4]http://science.sciencemag.org/content/sci/early/2020/02/06/science.aba9844.full
[5]http://science.sciencemag.org/content/early/2020/02/05/science.aba7365#BIBL
[6]http://www.sciencemag.org/help/reprints-and-permissions
[7]https://ascopubs.org/doi/abs/10.1200/JCO.2018.36.15_suppl.3054
[8]https://clinicaltrials.gov/ct2/show/NCT03081715?term=CRISPR&cond=Cancer&cntry=CN&draw=2&rank=4
[9]https://clinicaltrials.gov/ct2/show/NCT03081715
本文来源:医学界肿瘤频道
本文作者:江喃
责任编辑:Sharon

“讲出你的故事 ”
抗新冠肺炎故事征集中
新冠疫情、医护再上战场; 一方有难、全国人民支援! 欢迎一线医生、护士、院长、官员、患者等, 有故事的人们联系小编, 讲述自己的故事。 请加微信: 15811355643
病毒传染力究竟有多强,牵动所有人的心。